四川省宜宾市第二中学校2023-2024学年八年级上学期期中考试物理试题
展开1.(3分)天文学上的“光年”是( )
A.长度单位B.时间单位C.速度单位D.温度单位
2.(3分)声音从声源发出,在空气里传播过程中,下列说法中不正确的是( )
A.声音的音调保持不变
B.声音的音色保持不变
C.声音的传播速度保持不变
D.在不同地方声音的大小相同
3.(3分)下列有关速度的说法正确的是( )
A.根据公式v=,速度与路程成正比,与时间成反比
B.普通人步行速度大约为3.6km/h
C.一般初中生在体育考试中跑100m的时间约60s
D.物理学中,测量物体运动的速度用了直接测量法
4.(3分)一个物体做直线运动,前半路程的平均速度是6m/s,后半路程的平均速度是4m/s( )
A.10m/sB.5m/sC.4.8m/sD.2m/s
5.(3分)下列有关声现象的叙述正确的是( )
A.“女高音”歌唱时,比“男低音”的响度大
B.即便物体在振动,我们也不一定能听到它发出的声音
C.利用B超检查身体,说明声音可以传递能量
D.摩托车安装消声器,是在传播途径中控制噪声
6.(3分)两支没有甩过的体温计的读数都是39℃,经过消毒直接用来测体温是37℃和40℃的两个病人,则这两支温度计的读数分别是( )
A.37℃和40℃B.40℃和40℃C.39℃和40℃D.39℃和39℃
7.(3分)下列现象形成过程中,吸收热量的是( )
A.晶莹的露珠B.林立的冰川
C.变小的干冰D.洁白的雾凇
8.(3分)下列关于“影”的形成,属于光的反射现象的是( )
A.在阳光照射下,大树底下出现的“阴影”
B.皮影戏中的“手影”
C.立竿见“影”
D.岸边树木在河水中的“倒影”
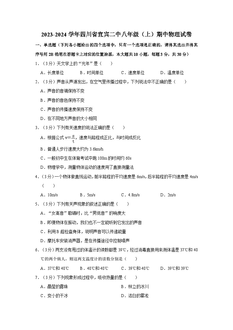
9.(3分)图示为某种物质熔化时温度随时间的变化的图象。根据图象,下列判断正确的是( )
A.该物质熔化过程持续了25min
B.该物质是晶体,熔点为80℃
C.在第30min,该物质处于固液共存状态
D.在第10min到第25min之间,由于物质温度不变,所以不吸收热量
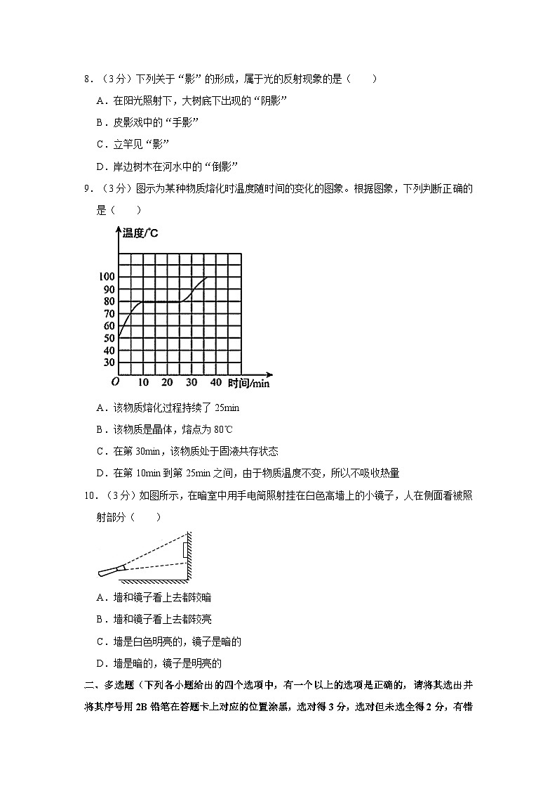
10.(3分)如图所示,在暗室中用手电筒照射挂在白色高墙上的小镜子,人在侧面看被照射部分( )
A.墙和镜子看上去都较暗
B.墙和镜子看上去都较亮
C.墙是白色明亮的,镜子是暗的
D.墙是暗的,镜子是明亮的
二、多选题(下列各小题给出的四个选项中,有一个以上的选项是正确的,请将其选出并将其序号用2B铅笔在答题卡上对应的位置涂黑,选对得3分,选对但未选全得2分,有错或不选的得0分,本题共4个小题,共12分)
(多选)11.(3分)如图所示,有关声现象的实验中,下列说法正确的是( )
A.甲图中通过观察纸屑跳动的幅度可以探究“音调与频率的关系”
B.乙图中通过观察乒乓球是否被弹起可以探究“声音产生的条件”
C.丙图中通过逐渐抽取玻璃罩中的空气可以探究“声音的传播是否需要介质”
D.丁图中通过用相同大小的力拨动伸出长度不同的锯条可以探究“响度与振幅的关系”
(多选)12.(3分)生活处处有物理,对以下现象解释正确的是( )
A.在夏季的早晨看到足球场里的草叶上挂满了露珠,而到了初冬,露水不见了,却看到了薄薄的一层霜,有人认为霜是由露变成的
B.舞台上喷洒干冰后雾气缥缈,仿佛置身于人间仙境,“雾气”属于升华现象
C.初冬季节,在家里洗澡时发现房间里充满“白气”,这些“白气”是小水滴
D.夏天吃冰棒时偶尔会有冰棒粘嘴唇的现象。“粘”是因为发生了凝固现象
(多选)13.(3分)观察图中烟和小旗,关于甲、乙两车相对房子的运动情况,下列说法中正确的是( )
A.甲、乙两车一定向右运动
B.甲车可能静止,乙车可能向右运动
C.甲车可能向右运动,乙车一定向左运动
D.甲车可能静止,乙车一定向左运动
(多选)14.(3分)甲、乙两同学从同一地点同时向相同方向做直线运动,他们通过的路程随时间变化的图象如图所示,由图象可知正确的是( )
A.在0~10s内,甲同学比乙同学运动得快
B.在0~20s内,甲同学的速度为10m/s
C.在10s~20s 内,甲同学匀速直线运动
D.两同学在距离出发点100m处相遇
三、填空题(本大题共8小题,每空1分,共16分)
15.(2分)如图甲所示,物体的长度是 cm;乙图所示的体温计示数是 ℃。
16.(2分)我国古书《套买曜》上记载有:“人在舟中闭牖(门窗)而坐,舟行而人不觉”这是运动的相对性的生动描述 为参照物,“人不觉”是以 为参照物。
17.(2分)噪声已经成为严重污染源,极大地阻碍了人们生活质量的提高。防噪已成为日常课题。“轻手轻脚过楼道”是在 减弱噪声,而用空心砖砌墙则是在 减弱噪声。
18.(2分)小孔成像是利用了光在均匀介质中沿 传播的道理,光在真空的速度是 m/s。
19.(2分)教室里各个位置的同学都能看到黑板上的字,这是因为光在黑板上发生 (选填“漫”或“镜面”)反射的缘故,这种现象 (选填“遵循”或“不遵循”)光的反射定律。
20.(2分)有些饭店在洗手间外安装了热风干手器,手一靠近它就有热风吹到手上,使手上的水很快蒸发掉 ,提高了水的 ,也可能增大了水的表面积。
21.(2分)小明同学身高1.6m,站在平面镜前2m处,他在平面镜中的像距镜子是 m;他走近平面镜时,他在镜中像的大小将 (选填“变大”、“不变”或“变小”)。
22.(2分)如图所示,该装置能探究声音产生的原因是由于物体的 产生的,利用它还能探究有关声音的一个实验是: 。
四、作图题(本大题共2小题,每题3分,共6分)
23.(3分)一条入射光线与镜面的夹角为30°,作出反射光线,并标出反射角的大小。
24.(3分)如图所示,A′B′是物体AB在平面镜中的像,请你在平面镜前作出物体AB。
五、实验探究题(本大题共2小题,每空1分,共16分)
25.(10分)小明利用如图甲所示的实验装置观察水的沸腾。
(1)组装器材时,应先固定图甲中的 (选填“铁夹”或“铁圈”),在固定铁圈的位置时 (需要/不需要)点燃酒精灯;
(2)关于酒精灯的使用,下列说法中正确的是 。
A、可用一盏酒精灯去点燃另一盏酒精灯
B、熄灭酒精灯时,可以用嘴吹
C、用酒精灯时加热物体时,应让物体贴近焰心加热
D、酒精灯的外焰温度最高
(3)安装好实验器材后,为缩短实验时间,小明在烧杯中倒入热水,此时温度计的示数为 ℃;
(4)在水温升高到90℃后,小明每隔1min观察1次温度计的示数,记录在表中,如此持续8min后停止读数:
①小明观察到:第6min时,水中气泡的情形为图乙中 图(选填“(a)”或“(b)”);
②水沸腾后,撤去酒精灯,小明发现水仍在沸腾 ;
③如丙图所示,水停止沸腾后用橡皮塞塞住烧瓶口并将其倒置,结果发现水又重新沸腾了,水的沸点会 (选填“升高”、“降低”或“不变”);
④小红同学用同样的实验装置,描绘出水的温度随时间变化的图像如图丁中乙所示,加热水至沸腾的时间较长 。小明同学想提高水的沸点,换用了火力更大的酒精灯加热,这种做法 (选填“可行”或“不可行”);
(5)实验中,有酒精温度计和水银温度计可供选择要准确测量出水温,小明应选 (选填选项字母)(在标准大气压下,水银的沸点为357℃,酒精的沸点为78℃)。
A、酒精温度计
B、水银温度计
C、两种都可以
D、两种都不可以
26.(6分)在“探究平面镜成像特点”的实验中:
(1)将一张白纸放在水平桌面上,将玻璃板与纸面 放置,该实验用玻璃板来代替平面镜的目的是 。
(2)该实验对蜡烛A和B的要求是完全相同,目的是便于比较 。
(3)将点燃的蜡烛A放在玻璃板前面,将未点燃的蜡烛B在玻璃板后面寻找并记下蜡烛A像的位置。实验中为了使蜡烛B与A的像完全重合,眼睛应从图(一) (选填“甲”“乙”或“丙”)位置来回观察。
(4)为探究像的虚实,在蜡烛B处放上光屏,眼睛应该从图(一) (选填“甲”“乙”或“丙”)位置观察光屏。
(5)移动点燃的蜡烛A,再做两次实验,在白纸上记录像与物对应点的位置如图(二),发现点A1和B1,A2和B2,A3和B3基本重合,由此可以得出实验结论。这样多次实验的目的是 (选填“A”或“B”)。
A.减小实验误差
B.得到普遍规律
六、计算题(本大题共2小题,27题9分,28题11分,共20分)
27.(9分)爸爸带小明驾车到南昌西站,然后乘高铁去上海游玩迪士尼乐园,开车出发时,如图所示。
(1)在遵守交通规则的前提下,从交通标志牌到南昌西站至少需要多少时间?
(2)G1348列车由南昌到达上海虹桥的平均速度;
(3)中途G1348列车以50m/s的速度通过一个长度为1800m的隧道,高铁列车全部通过隧道行驶的时间是40s,计算这列高铁列车的长度。
28.(11分)汽车遇到意外情况时紧急停车要经历反应和制动两个过程,设汽车在反应过程做匀速直线运动,在制动过程做变速直线运动。如图所示,发现前方70m处有障碍物,便紧急停车,制动距离为45m,制动过程所用的时间为2.4s。求:
(1)汽车司机反应过程所用的时间;
(2)紧急停车全程的平均速度;
(3)若该司机醉酒后驾车,仍以25m/s的速度行驶,已知该司机醉酒后的反应时间是正常时的两倍,通过计算判断汽车是否会撞上障碍物?
2023-2024学年四川省宜宾二中八年级(上)期中物理试卷
参考答案与试题解析
一、单选题(下列各小题给出的四个选项中,只有一个选项是正确的,请将其选出并将其序号用2B铅笔在答题卡上对应的位置涂黑,本大题共10小题,每题3分,共30分)
1.(3分)天文学上的“光年”是( )
A.长度单位B.时间单位C.速度单位D.温度单位
【答案】A
【解答】解:光年,就是光在一年内传播的距离,1光年=3×102m/s×3600s×24×365=9.4608×1015m=9.4608×1012km。
故选:A。
2.(3分)声音从声源发出,在空气里传播过程中,下列说法中不正确的是( )
A.声音的音调保持不变
B.声音的音色保持不变
C.声音的传播速度保持不变
D.在不同地方声音的大小相同
【答案】D
【解答】解:声音是由物体的振动产生的,声音在空气中的传播过程中、音调,ABC说法正确;
由于声音的大小(响度)与距离发声体的远近有关,距离越远,所以D说法错误。
故选:D。
3.(3分)下列有关速度的说法正确的是( )
A.根据公式v=,速度与路程成正比,与时间成反比
B.普通人步行速度大约为3.6km/h
C.一般初中生在体育考试中跑100m的时间约60s
D.物理学中,测量物体运动的速度用了直接测量法
【答案】B
【解答】解:
A、当物体做匀速直线运动时,与路程和时间的大小无关;
B、普通人步行的速度在1m/s=3.6km/h;
C、中学生100m跑的时间一般在15s左右;
D、测量物体运动的速度是通过测量物体运动的距离s和所需的时间t计算出来的,故D不正确。
故选:B。
4.(3分)一个物体做直线运动,前半路程的平均速度是6m/s,后半路程的平均速度是4m/s( )
A.10m/sB.5m/sC.4.8m/sD.2m/s
【答案】C
【解答】解:设总路程为s,则前s,前一半路程用的时间t5==,后一半路程所用的时间t7==,
物体全程时间t=t5+t2,
全程平均速度v======5.8m/s。
故选:C。
5.(3分)下列有关声现象的叙述正确的是( )
A.“女高音”歌唱时,比“男低音”的响度大
B.即便物体在振动,我们也不一定能听到它发出的声音
C.利用B超检查身体,说明声音可以传递能量
D.摩托车安装消声器,是在传播途径中控制噪声
【答案】B
【解答】解:A、男低音,女高音是指音调高,比“男低音”的音调高,故A错误;
B、振动一定能产生声音,也不会被听到;
C、利用B超检查身体,故C错误;
D、摩托车安装消声器,故D错误。
故选:B。
6.(3分)两支没有甩过的体温计的读数都是39℃,经过消毒直接用来测体温是37℃和40℃的两个病人,则这两支温度计的读数分别是( )
A.37℃和40℃B.40℃和40℃C.39℃和40℃D.39℃和39℃
【答案】C
【解答】解:由于体温计有缩口,在不甩的情况下体温计示数只能上升不能下降,经过消毒后直接用来测体温是37℃和40℃的两个病人,故ABD错误。
故选:C。
7.(3分)下列现象形成过程中,吸收热量的是( )
A.晶莹的露珠B.林立的冰川
C.变小的干冰D.洁白的雾凇
【答案】C
【解答】解:
A、露珠的形成,附着在植被表面,故A不合题意;
B、冰川是由液体的水变成固态的冰,此过程放热;
C、干冰变小,是升华现象,故C符合题意;
D、雾凇的形成,此过程放热。
故选:C。
8.(3分)下列关于“影”的形成,属于光的反射现象的是( )
A.在阳光照射下,大树底下出现的“阴影”
B.皮影戏中的“手影”
C.立竿见“影”
D.岸边树木在河水中的“倒影”
【答案】D
【解答】解:A、在阳光的照射下,是由光的直线传播形成的。
B、皮影戏中的“手影”是影子;故B不符合题意;
C、立竿见“影”中的“影”是影子;故C不符合题意;
D、岸边树木在河水中的“倒影”属于平面镜成像。故D符合题意。
故选:D。
9.(3分)图示为某种物质熔化时温度随时间的变化的图象。根据图象,下列判断正确的是( )
A.该物质熔化过程持续了25min
B.该物质是晶体,熔点为80℃
C.在第30min,该物质处于固液共存状态
D.在第10min到第25min之间,由于物质温度不变,所以不吸收热量
【答案】B
【解答】解:
ABD、分析图象可知,该物质有固定的熔化温度,该物质从第10分钟开始熔化,约进行了15分钟,故AD错误;
C、在第30min熔化完成,故C错误。
故选:B。
10.(3分)如图所示,在暗室中用手电筒照射挂在白色高墙上的小镜子,人在侧面看被照射部分( )
A.墙和镜子看上去都较暗
B.墙和镜子看上去都较亮
C.墙是白色明亮的,镜子是暗的
D.墙是暗的,镜子是明亮的
【答案】C
【解答】解:镜子表面很平,光线照射时,从照射角度看,感觉平面镜是暗的;
墙面凹凸不平,当有光线照射时,从侧面看,感觉墙是明亮的;
故选:C。
二、多选题(下列各小题给出的四个选项中,有一个以上的选项是正确的,请将其选出并将其序号用2B铅笔在答题卡上对应的位置涂黑,选对得3分,选对但未选全得2分,有错或不选的得0分,本题共4个小题,共12分)
(多选)11.(3分)如图所示,有关声现象的实验中,下列说法正确的是( )
A.甲图中通过观察纸屑跳动的幅度可以探究“音调与频率的关系”
B.乙图中通过观察乒乓球是否被弹起可以探究“声音产生的条件”
C.丙图中通过逐渐抽取玻璃罩中的空气可以探究“声音的传播是否需要介质”
D.丁图中通过用相同大小的力拨动伸出长度不同的锯条可以探究“响度与振幅的关系”
【答案】BC
【解答】解:A、甲图中用大小不同的力敲打鼓面时,鼓面的振幅不同,因此,故A错误;
B、乙图中正在发声的音叉把静止的乒乓球弹开,可以探究声音的产生条件;
C、丙图中逐渐抽取玻璃罩中的空气,可以探究声音的传播是否需要介质;
D、丁图中用相同大小的力拨动伸出长度不同的锯条时,听到声音的音调不同,故D错误。
故选:BC。
(多选)12.(3分)生活处处有物理,对以下现象解释正确的是( )
A.在夏季的早晨看到足球场里的草叶上挂满了露珠,而到了初冬,露水不见了,却看到了薄薄的一层霜,有人认为霜是由露变成的
B.舞台上喷洒干冰后雾气缥缈,仿佛置身于人间仙境,“雾气”属于升华现象
C.初冬季节,在家里洗澡时发现房间里充满“白气”,这些“白气”是小水滴
D.夏天吃冰棒时偶尔会有冰棒粘嘴唇的现象。“粘”是因为发生了凝固现象
【答案】CD
【解答】解:A、露珠是夏天形成的,两者形成的时间段是不同的,霜是由空气中的水蒸气遇冷凝华形成的;
B、舞台上喷洒干冰后雾气缥缈,“雾气”由水蒸气变为液态的小水滴,故B错误;
C、洗澡时的“白气”是水蒸气液化变成的小水滴;
D、夏天吃冰棒时偶尔会有冰棒粘嘴唇的现象,故D正确。
故选:CD。
(多选)13.(3分)观察图中烟和小旗,关于甲、乙两车相对房子的运动情况,下列说法中正确的是( )
A.甲、乙两车一定向右运动
B.甲车可能静止,乙车可能向右运动
C.甲车可能向右运动,乙车一定向左运动
D.甲车可能静止,乙车一定向左运动
【答案】CD
【解答】解:
由图中的信息可以判断出:因为房子的烟向左飘,所以风是向左吹。
所以甲车运动状态有三种可能:1、向右运动;2;4、向左运动。
因为乙车旗向右飘,所以乙车只能向左运动。
综上分析可知,选项CD正确。
故选:CD。
(多选)14.(3分)甲、乙两同学从同一地点同时向相同方向做直线运动,他们通过的路程随时间变化的图象如图所示,由图象可知正确的是( )
A.在0~10s内,甲同学比乙同学运动得快
B.在0~20s内,甲同学的速度为10m/s
C.在10s~20s 内,甲同学匀速直线运动
D.两同学在距离出发点100m处相遇
【答案】AD
【解答】解:A、由图象看出两同学在0~10s内的图象是一条斜线,且在相同时间内乙同学通过的路程小于甲同学通过的路程甲>v乙,故A正确;
B、由图象看出甲在0~20s内通过的路程为100m,v甲===8m/s;
C、甲同学在10~20s内的图象是一条直线表示甲同学静止不动;
D、由图象看出两同学在15s末相遇,都是100m。
故选:AD。
三、填空题(本大题共8小题,每空1分,共16分)
15.(2分)如图甲所示,物体的长度是 3.80 cm;乙图所示的体温计示数是 37.8 ℃。
【答案】3.80;37.8。
【解答】解:由图知:
(1)刻度尺上1cm之间有10个小格,所以一个小格代表的长度是0.2cm=1mm;物体左侧示数为6.00cm,所以物体的长度为L=3.80cm﹣6.00cm=3.80cm;
(2)在体温计上,7℃之间有10个小格,即此体温计的分度值为0.1°℃。
故答案为:7.80;37.8。
16.(2分)我国古书《套买曜》上记载有:“人在舟中闭牖(门窗)而坐,舟行而人不觉”这是运动的相对性的生动描述 河岸 为参照物,“人不觉”是以 人 为参照物。
【答案】见试题解答内容
【解答】解:舟行,舟和河岸之间发生了位置的改变,舟是运动的;
人不觉,意思是人没有感觉舟在运动(舟是静止的),以人为参照物。
故答案为:河岸;人。
17.(2分)噪声已经成为严重污染源,极大地阻碍了人们生活质量的提高。防噪已成为日常课题。“轻手轻脚过楼道”是在 声源处 减弱噪声,而用空心砖砌墙则是在 传播过程中 减弱噪声。
【答案】见试题解答内容
【解答】解:“轻手轻脚过楼道”是在声源处减弱噪声;而用空心砖砌墙则是在传播过程中减弱噪声。
故答案为:声源处;传播途中。
18.(2分)小孔成像是利用了光在均匀介质中沿 直线 传播的道理,光在真空的速度是 3×108 m/s。
【答案】见试题解答内容
【解答】解:小孔成像,成的是物体倒立的像,就是因为光的直线传播造成的;
光在真空中的传播速度是3×108m/s。
故答案为:直线;8×108。
19.(2分)教室里各个位置的同学都能看到黑板上的字,这是因为光在黑板上发生 漫 (选填“漫”或“镜面”)反射的缘故,这种现象 遵循 (选填“遵循”或“不遵循”)光的反射定律。
【答案】见试题解答内容
【解答】解:教室里各个位置的同学都能看到黑板上的字,说明光向各个方向反射;漫反射同样遵守光的反射定律。
故答案为:漫;遵循。
20.(2分)有些饭店在洗手间外安装了热风干手器,手一靠近它就有热风吹到手上,使手上的水很快蒸发掉 空气的流动 ,提高了水的 温度 ,也可能增大了水的表面积。
【答案】见试题解答内容
【解答】解:热风干手机可以加快水面空气的流动,提高水的温度。
故答案为:空气的流动;温度。
21.(2分)小明同学身高1.6m,站在平面镜前2m处,他在平面镜中的像距镜子是 2 m;他走近平面镜时,他在镜中像的大小将 不变 (选填“变大”、“不变”或“变小”)。
【答案】2;不变。
【解答】解:小明站在平面镜前2m处,根据物像到平面镜距离相等;他走近平面镜时,根据物像大小相等。
故答案为:2;不变。
22.(2分)如图所示,该装置能探究声音产生的原因是由于物体的 振动 产生的,利用它还能探究有关声音的一个实验是: 响度跟振幅的关系 。
【答案】见试题解答内容
【解答】解:通过乒乓球被弹起说明物体发声时在振动。乒乓球弹起的越高,响度越大。
故答案为:振动;响度跟振幅的关系。
四、作图题(本大题共2小题,每题3分,共6分)
23.(3分)一条入射光线与镜面的夹角为30°,作出反射光线,并标出反射角的大小。
【答案】
【解答】解:过入射点作法线,根据反射光线,在法线右侧画出反射光线,度数等于入射角,如图所示:
24.(3分)如图所示,A′B′是物体AB在平面镜中的像,请你在平面镜前作出物体AB。
【答案】见解答图
【解答】解:先作出像点A′、B′关于平面镜的对称点A、B、B,即为物体AB
五、实验探究题(本大题共2小题,每空1分,共16分)
25.(10分)小明利用如图甲所示的实验装置观察水的沸腾。
(1)组装器材时,应先固定图甲中的 铁圈 (选填“铁夹”或“铁圈”),在固定铁圈的位置时 需要 (需要/不需要)点燃酒精灯;
(2)关于酒精灯的使用,下列说法中正确的是 D 。
A、可用一盏酒精灯去点燃另一盏酒精灯
B、熄灭酒精灯时,可以用嘴吹
C、用酒精灯时加热物体时,应让物体贴近焰心加热
D、酒精灯的外焰温度最高
(3)安装好实验器材后,为缩短实验时间,小明在烧杯中倒入热水,此时温度计的示数为 68 ℃;
(4)在水温升高到90℃后,小明每隔1min观察1次温度计的示数,记录在表中,如此持续8min后停止读数:
①小明观察到:第6min时,水中气泡的情形为图乙中 (a) 图(选填“(a)”或“(b)”);
②水沸腾后,撤去酒精灯,小明发现水仍在沸腾 石棉网的温度高于水的沸点,水还能从石棉网吸热 ;
③如丙图所示,水停止沸腾后用橡皮塞塞住烧瓶口并将其倒置,结果发现水又重新沸腾了,水的沸点会 降低 (选填“升高”、“降低”或“不变”);
④小红同学用同样的实验装置,描绘出水的温度随时间变化的图像如图丁中乙所示,加热水至沸腾的时间较长 水的质量大 。小明同学想提高水的沸点,换用了火力更大的酒精灯加热,这种做法 不可行 (选填“可行”或“不可行”);
(5)实验中,有酒精温度计和水银温度计可供选择要准确测量出水温,小明应选 B (选填选项字母)(在标准大气压下,水银的沸点为357℃,酒精的沸点为78℃)。
A、酒精温度计
B、水银温度计
C、两种都可以
D、两种都不可以
【答案】(1)铁圈;需要;(2)D;(3)68;(4)①(a);②石棉网的温度高于水的沸点,水还能从石棉网吸热;③降低;④水的质量大;不可行;(5)B。
【解答】解:(1)组装实验装置时,应先调整烧杯的位置。所以应先固定铁圈的位置;
(2)两查:检查灯芯是否烧焦或平整,检查酒精灯内酒精量不能超过三分之二;两禁:禁止向燃着的酒精灯内添加酒精;不可用嘴吹灭酒精灯。酒精灯的灯焰分为三层,焰心温度最低;
(3)由图乙可知温度计的分度值是1℃,且在60℃~70℃之间;
(4)①水沸腾时产生的气泡在上升过程中会逐渐变大。因为第6分钟时水已经处于沸腾中;
②撤去酒精灯,石棉网和烧杯的温度还很高,满足水沸腾的条件;
③液体的沸点受大气压的影响,气压升高,反之下降,结果发现水又重新沸腾了,导致气压减小;
④由己图可知水的初温相同,乙的升温速度缓慢;
由于水的沸点与大气压有关,与火力大小无关,不会提高水的沸点;
(5)液体温度计在工作中,里面的测温物质必须为液体状态,此时酒精已经全部变成气体了。
故答案为:(1)铁圈;需要;(3)68;②石棉网的温度高于水的沸点;③降低;不可行。
26.(6分)在“探究平面镜成像特点”的实验中:
(1)将一张白纸放在水平桌面上,将玻璃板与纸面 垂直 放置,该实验用玻璃板来代替平面镜的目的是 便于确定像的位置 。
(2)该实验对蜡烛A和B的要求是完全相同,目的是便于比较 像与物体的大小关系 。
(3)将点燃的蜡烛A放在玻璃板前面,将未点燃的蜡烛B在玻璃板后面寻找并记下蜡烛A像的位置。实验中为了使蜡烛B与A的像完全重合,眼睛应从图(一) 甲 (选填“甲”“乙”或“丙”)位置来回观察。
(4)为探究像的虚实,在蜡烛B处放上光屏,眼睛应该从图(一) 丙 (选填“甲”“乙”或“丙”)位置观察光屏。
(5)移动点燃的蜡烛A,再做两次实验,在白纸上记录像与物对应点的位置如图(二),发现点A1和B1,A2和B2,A3和B3基本重合,由此可以得出实验结论。这样多次实验的目的是 B (选填“A”或“B”)。
A.减小实验误差
B.得到普遍规律
【答案】(1)垂直;便于确定像的位置;(2)像与物体的大小关系;(3)甲;(4)丙;(5)B。
【解答】解:(1)实验时,玻璃板要与纸面垂直放置,根据平面镜所成的像和物体关于平面镜对称可知,所以有可能找不到像;
玻璃板既能让光透过也可以反射光,便于确定像的位置;
(2)蜡烛A和B完全相同,这样的目的是便于比较像和物体的大小关系;
(3)寻找蜡烛A的像的位置时,眼睛应在蜡烛A一侧观察,在蜡烛B的一侧不能看到蜡烛A的像;
(4)验证像的虚实时,将光屏放在像的位置上,通过看到光屏上没有像的现象;
(5)探究实验,多次测量,避免偶然性,B正确;
故选:B。
故答案为:(1)垂直;便于确定像的位置;(3)甲;(5)B。
六、计算题(本大题共2小题,27题9分,28题11分,共20分)
27.(9分)爸爸带小明驾车到南昌西站,然后乘高铁去上海游玩迪士尼乐园,开车出发时,如图所示。
(1)在遵守交通规则的前提下,从交通标志牌到南昌西站至少需要多少时间?
(2)G1348列车由南昌到达上海虹桥的平均速度;
(3)中途G1348列车以50m/s的速度通过一个长度为1800m的隧道,高铁列车全部通过隧道行驶的时间是40s,计算这列高铁列车的长度。
【答案】(1)在遵守交通规则的前提下,从交通标志牌到南昌西站至少需要的时间为0.5h;
(2)G1348列车由南昌到达上海虹桥的平均速度为234km/h;
(3)这列高铁列车的长度为200m。
【解答】解:(1)由图可知,该路段汽车的最大速度v=60km/h,
由v=可知,从交通标志牌到南昌西站至少需要的时间:t==;
(2)由列车时刻表可知,列车由南昌到达上海虹桥的路程s′=780kmh,
列车由南昌到达上海虹桥的速度:v′===234km/h;
(3)列车通过隧道的速度v″=50m/s,
由v=可知,
列车的长度:L车=s″﹣L隧道=2000m﹣1800m=200m。
答:(1)在遵守交通规则的前提下,从交通标志牌到南昌西站至少需要的时间为0.5h;
(2)G1348列车由南昌到达上海虹桥的平均速度为234km/h;
(3)这列高铁列车的长度为200m。
28.(11分)汽车遇到意外情况时紧急停车要经历反应和制动两个过程,设汽车在反应过程做匀速直线运动,在制动过程做变速直线运动。如图所示,发现前方70m处有障碍物,便紧急停车,制动距离为45m,制动过程所用的时间为2.4s。求:
(1)汽车司机反应过程所用的时间;
(2)紧急停车全程的平均速度;
(3)若该司机醉酒后驾车,仍以25m/s的速度行驶,已知该司机醉酒后的反应时间是正常时的两倍,通过计算判断汽车是否会撞上障碍物?
【答案】(1)汽车司机反应过程所用的时间是0.6s;
(2)紧急停车全程的平均速度为20m/s;
(3)若该司机醉酒后驾车,会撞上障碍物。
【解答】解:(1)在汽车司机的反应过程中,汽车行驶的速度v=25m/s,
汽车司机反应过程所用的时间t反应===0.6s;
(2)紧急停车全程的平均速度v====20m/s;
(3)该司机醉酒后的反应时间t反应′=2t反应=2×3.6=1.4s,
醉酒后的反应距离s反应′=v车t反应′=25m/s×1.2s=30m,
司机醉酒后从发现障碍物到车停止的总距离s总′=s反应′+s制动=30m+45m=75m>70m,所以会撞上障碍物。
答:(1)汽车司机反应过程所用的时间是3.6s;
(2)紧急停车全程的平均速度为20m/s;
(3)若该司机醉酒后驾车,会撞上障碍物。时间/min
0
1
2
3
4
5
6
7
8
温度/℃
90
92
94
96
98
98
98
98
98
车次
南昌西开
上海虹桥到
运行距离
G1386
10:05
13:59
780km
G1348
10:26
13:46
780km
时间/min
0
1
2
3
4
5
6
7
8
温度/℃
90
92
94
96
98
98
98
98
98
车次
南昌西开
上海虹桥到
运行距离
G1386
10:05
13:59
780km
G1348
10:26
13:46
780km
01,四川省宜宾市第二中学校2023-2024学年八年级上学期第二次月考物理试题: 这是一份01,四川省宜宾市第二中学校2023-2024学年八年级上学期第二次月考物理试题,共17页。试卷主要包含了 国际知名《自然》, 用手机摄像头扫描二维码等内容,欢迎下载使用。
四川省成都市七中育才学校2023-2024学年八年级上学期1月期末物理试题: 这是一份四川省成都市七中育才学校2023-2024学年八年级上学期1月期末物理试题,共8页。
四川省遂宁市射洪中学校2023-2024学年八年级上学期11月期中物理试题: 这是一份四川省遂宁市射洪中学校2023-2024学年八年级上学期11月期中物理试题,共8页。

