浙江省温州环大罗山联盟2022-2023学年高二下学期4月期中考试物理试题(Word版附解析)
展开考生须知:
1.本卷共6页,满分100分,考试时间90分钟;
2.答题前,在答题卷指定区域填写班级、姓名、考场号、座位号及准考证号并填涂相应数字;
3.所有答案必须写在答题纸上,写在试卷上无效;
4.考试结束后,只需上交答题纸。
选择题部分
一、选择题Ⅰ(本题共13小题,每小题3分,共39分。在每小题给出的四个选项中,只有一项是符合题目要求的。)
1. 下列属于国际单位制的基本单位的是( )
A. JB. CC. kgD. Wb
【答案】C
【解析】
【详解】J、C和Wb不是国际单位制的基本单位,kg是国际单位制的基本单位。
故选C。
2. 杂技实现了力与美的完美结合。如图是男演员在水平地面用双手举起女演员的场景,两位杂技演员均处于静止状态,下列说法正确的是( )
A. 男演员受到地面的摩擦力一定存在
B. 男演员对女演员的作用力方向为左上方
C. 水平地面对男演员的支持力和男演员的重力是一对平衡力
D. 女演员对男演员的作用力大小等于男演员对女演员的作用力大小
【答案】D
【解析】
【详解】A.以两位演员整体为研究对象,由于处于静止状态,与水平地面之间没有相对运动趋势,因此男演员与地面之间没有摩擦力,故A错误;
B.以女演员为研究对象,因其处于静止状态,由受力分析可知,男演员对女演员的作用力和女演员受到的重力等大反向,合力为零,因此男演员对女演员的作用力方向竖直向上,故B错误;
C.水平地面对男演员的支持力和男女演员的总重力是一对平衡力,故C错误;
D.由牛顿第三定律可知,相互作用力大小相等,因此女演员对男演员的作用力大小等于男演员对女演员的作用力大小,故D正确;
故选D。
3. 神舟十五号载人飞船成功发射并完成与“天和”核心舱快速自主对接,宇航员费俊龙于2023年2月9日成功出舱,下列说法正确的是( )
A. 选择地面为参考系,发射过程中,载人飞船静止
B. 选择“天和”核心舱为参考系,对接过程中,载人飞船运动
C. 费俊龙出舱过程中,载人飞船可以看做质点
D. “天和”机械臂的工作过程中,载人飞船可以看做质点
【答案】B
【解析】
【详解】A.选择地面为参考系,发射过程中,载人飞船是运动的,故A错误;
B.选择“天和”核心舱为参考系,对接过程中,载人飞船运动,故B正确;
C.费俊龙出舱过程中,载人飞船形状和大小不能忽略,此时载人飞船不可以看做质点,故C错误;
D.“天和”机械臂的工作过程中,载人飞船形状和大小不能忽略,不可以看做质点,故D错误。
故选B。
4. 浙江省全面启动高速公路匝道限速测速工作。小红同学在2023年3月24日上午9时40分乘坐学校研学车辆在弧形匝道内行驶时,车速达到59km/h,下列说法正确的是( )
A. “上午9时40分”指的是时间间隔B. 匝道限速“60km/h”指的是平均速度的大小
C. 车速达到“59km/h”指的是瞬时速度的大小D. 汽车过匝道过程中,速度方向不变
【答案】C
【解析】
【详解】A.“上午9时40分”与时间轴上的某一点相对应,指的是时刻。故A错误;
B.匝道限速“60km/h”与时刻对应,指的是瞬时速度的大小。故B错误;
C.车速达到“59km/h”指的是瞬时速度的大小。故C正确;
D.依题意,汽车过弧形匝道过程中,速度方向改变。故D错误。
故选C。
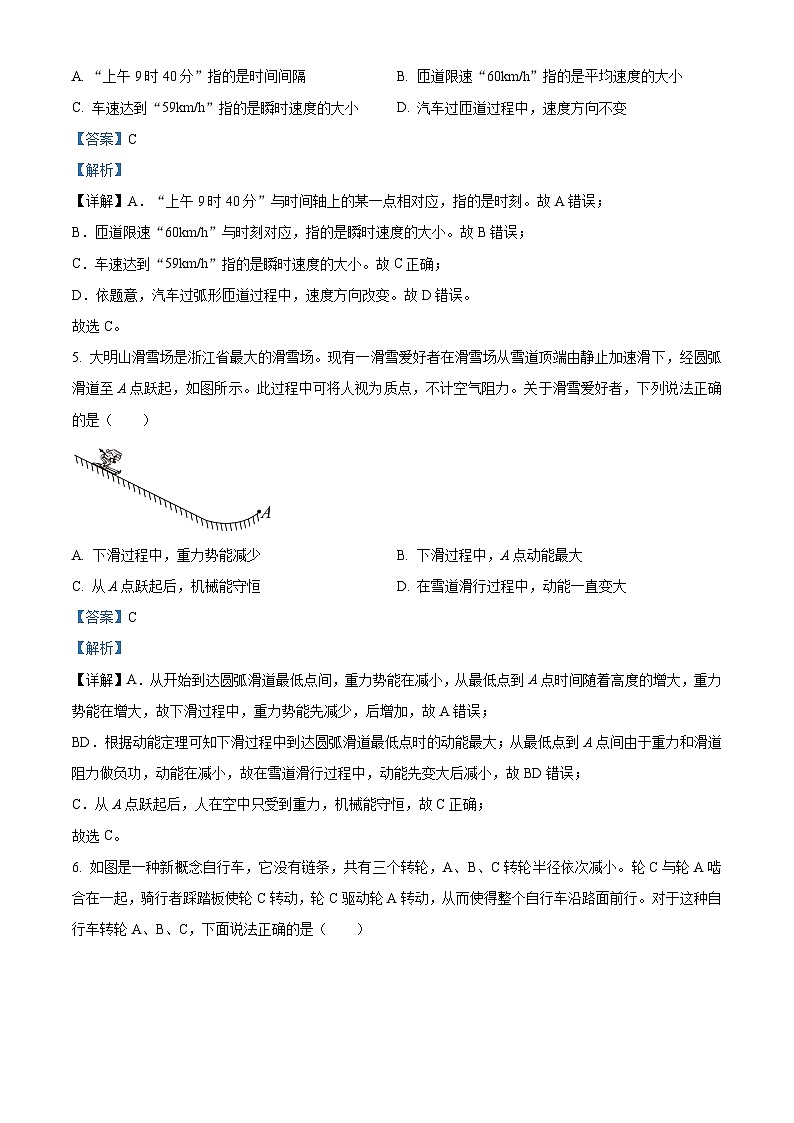
5. 大明山滑雪场是浙江省最大的滑雪场。现有一滑雪爱好者在滑雪场从雪道顶端由静止加速滑下,经圆弧滑道至A点跃起,如图所示。此过程中可将人视为质点,不计空气阻力。关于滑雪爱好者,下列说法正确的是( )
A. 下滑过程中,重力势能减少B. 下滑过程中,A点动能最大
C. 从A点跃起后,机械能守恒D. 在雪道滑行过程中,动能一直变大
【答案】C
【解析】
【详解】A.从开始到达圆弧滑道最低点间,重力势能在减小,从最低点到A点时间随着高度的增大,重力势能在增大,故下滑过程中,重力势能先减少,后增加,故A错误;
BD.根据动能定理可知下滑过程中到达圆弧滑道最低点时的动能最大;从最低点到A点间由于重力和滑道阻力做负功,动能在减小,故在雪道滑行过程中,动能先变大后减小,故BD错误;
C.从A点跃起后,人在空中只受到重力,机械能守恒,故C正确;
故选C。
6. 如图是一种新概念自行车,它没有链条,共有三个转轮,A、B、C转轮半径依次减小。轮C与轮A啮合在一起,骑行者踩踏板使轮C转动,轮C驱动轮A转动,从而使得整个自行车沿路面前行。对于这种自行车转轮A、B、C,下面说法正确的是( )
A. 线速度关系是B. 线速度关系是
C. 角速度关系是D. 角速度关系是
【答案】C
【解析】
【详解】AB.自行车运动过程中,前后轮A、B的线速度相等,由于A、C啮合在一起,A、C线速度也相等,所以转轮A、B、C线速度vA、vB、vC之间的关系是
故AB错误;
CD.由公式可知,在线速度相等的情况下,半径越小角速度越大,则有转轮A、B、C线速度ωA、ωB、ωC之间的关系是
A故C正确,D错误。
故选C。
7. 蹦极是一项广受年轻人喜爱的极限运动,如图所示为蹦极爱好者将一端固定的弹性长绳绑在踝关节处,从几十米高处跳下,若蹦极爱好者质量为60kg,弹性绳绷紧后至蹦极爱好者运动至最低点所用时间为1s,弹性绳的平均作用力为1800N,重力加速度g取,则弹性绳原长为( )
A. 25mB. 20mC. 18mD. 16m
【答案】B
【解析】
【详解】设弹性绳原长为L,弹性绳产生弹力后,根据动量定理
蹦极爱好者的平均加速度为
得
自由落体阶段
解得
故选B。
8. 如图所示为某示波管内的聚焦电场,实线和虚线分别表示电场线和等势线。两电子分别从a、b两点运动到c点。设电场力对两电子做的功分别为和,a、b点的电场强度大小分别为和,则( )
A. 电子由a运动到c过程中电势能增大B.
C. a、b两点电势和电场强度大小都相等D.
【答案】B
【解析】
【详解】A.沿着电场线方向电势降低,a点电势小于同一根电场线上与c点等电势的点处的电势,即a点电势小于c点电势,电子带负电,故电子由a运动到c过程中电势能减小,故A错误;
BCD.电子在电场中运动电场力做功
由于a、b两点位于同一条等势线上,所以
有
可得
电场线的疏密程度反映场强的大小,a点比b点的电场线密,故场强大
故B正确,CD错误。
故选B。
9. 手机上一般会有两个麦克风,一个比较大的位于手机下方,另一个位于手机顶部。小明同学查阅手机说明书后知道手机顶部的麦克风为降噪麦克风。该同学进一步查阅资料得知:降噪麦克风通过降噪系统产生与外界噪音相位相反的声波,与噪音叠加从而实现降噪的效果。理想情况下的降噪过程如图所示,实线对应环境噪声,虚线对应降噪系统产生的等幅反相声波。下列说法正确的是( )
A. 降噪过程应用的是声波的干涉原理,P点振动加强
B. 降噪声波的频率与环境噪声的频率应该相同
C. 降噪声波与环境噪声声波的传播速度大小不相等
D. 质点P经过一个周期向外迁移的距离为一个波长
【答案】B
【解析】
【详解】ABC.由题图可知,降噪声波与环境声波波长相等,在同一种介质中传播速度相等,则频率相同,叠加时产生干涉,由于两列声波振幅相同、相位相反,所以振动减弱,起到降噪作用,P点振动减弱,AC错误,B正确;
D.P点只振动并不随波移动,D错误。
故选B
10. 如图所示为路面共振破碎机破碎旧水泥路面。破碎机有专用传感器感应路面的振动反馈,由电脑自动调节振动频率,激发锤头下水泥路面局部范围产生共振,从而将水泥路面击碎。结合你所学的知识判断下列说法正确的是( )
A. 破碎机工作时,锤头为路面提供能量补充,振幅会越来越大
B. 破碎机停止工作后,水泥路面振动的频率随着振幅减小而减小
C. 锤头振动频率越高,水泥路面的振动幅度越大,效果越好
D. 调节锤头的振动频率等于水泥路面的固有频率时,效果最好
【答案】D
【解析】
【详解】A.路面振幅与驱动力的频率有关,当锤头振动频率等于水泥路面的固有频率时,水泥路面发生共振,振动幅度达到最大,而不是驱动力提供的能量越大振幅越大,故A错误;
B.锤头周期性击打水泥路面停止工作后,水泥路面振动的振幅减小,但频率不变,故B错误;
CD.当锤头振动频率等于水泥路面的固有频率时,水泥路面发生共振,振动幅度达到最大,效果最好,而并非锤头振动频率越高,效果越好,故C错误,D正确。
故选D。
11. 霍尔元件是一种基于霍尔效应的金属磁传感器,用它可以检测磁场及其变化,图甲为使用霍尔元件测量通电直导线产生磁场的装置示意图,霍尔元件被夹在磁芯缝隙AB处,由于磁芯的作用,霍尔元件所处区域磁场可看做匀强磁场,测量原理如乙图所示,直导线通有垂直纸面向里的电流,霍尔元件前、后、左、右表面有四个接线柱,通过四个接线柱可以把霍尔元件接入电路,所用器材已在图中给出并已经连接好电路。下列说法正确的是( )
A. 电压表正极应与霍尔元件的后表面连接
B. 若仅增加霍尔元件的高度h,其他条件不变,电压表示数变小
C. 若仅改变滑动变阻器的阻值,电压表的示数不变
D. 若AB处磁感应强度变大,则电流表示数变大
【答案】B
【解析】
【详解】A.根据安培定则可知直导线在磁芯中产生的磁场方向为顺时针方向,即通过霍尔元件的磁场方向竖直向下,元件中的电流方向从左到右,元件的载流子为负电荷,故可知负电荷偏向元件的后表面,后表面电势低,故电压表负极应与霍尔元件的后表面连接,故A错误;
BC.设稳定时电压表示数为U,元件的前后表面距离为d,载流子的速度为v,霍尔元件单位体积内自由电荷数为n,每个自由电荷的电荷量为e,得
根据电流微观表达式
联立解得
故仅增加霍尔元件的高度h,其他条件不变,电压表示数变小;若仅改变滑动变阻器的阻值,电路中电流改变,故电压表的示数改变,故B正确,C错误;
D.电路中的电流大小由电路中各元件决定,与AB处磁感应强度无关,故D错误。
故选B。
12. 如图所示,在第十四届中国航展上空,歼﹣20穿云破雾、呈现了驾“七彩祥云”的壮观景象。因为飞机的发动机喷出高温尾流会使得飞机周围的空气经过机翼后膨胀降温,在飞机表面形成一层水雾。阳光照射到水雾上,由于不同颜色的光折射率不同,就会形成七彩光芒。如下图所示,将原理简化并作出光路图。已知a光与界面的夹角为30°,b光的折射率为,b光与法线的夹角为45°,光在空气中的传播速度为c,水雾半球的半径为R。a光在水雾半球中的传播时间( )
A. B. C. D.
【答案】A
【解析】
【详解】设入射角为θ,由折射定律可知,对b光有
解得
对于a光,由折射定律可知
设a光在水雾半球中传播的速度为va,由
则a光在水雾半球中的传播时间
联立可得
故选A。
13. 近年基于变压器原理的无线充电技术得到了广泛应用,其简化的充电原理图如图所示。发射线圈的输入电压为220V、匝数为1100匝,接收线圈的匝数为50匝。若工作状态下,穿过接收线圈的磁通量约为发射线圈的80%,忽略其它损耗,下列说法正确的是( )
A. 穿过发射线圈的磁通量变化率与穿过接收线圈的相同
B. 接收线圈与发射线圈中电流之比为22:1
C. 接收线圈的频率小于发射线圈的频率
D. 接收线圈的输出电压约为8V
【答案】D
【解析】
【详解】A.由于存在漏磁现象,穿过发射线圈的磁通量与穿过接收线圈的磁通量大小不相同,所以穿过发射线圈的磁通量变化率与穿过接收线圈的不相同,故A错误。
B.由于存在磁漏现象,电流比不再与匝数成反比,故B错误;
C.变压器不改变其交变电流的频率,故C错误;
D.根据
联立可得
可得接收线圈的输出电压约为
U2=8V
故D正确。
故选D。
二、选择题Ⅱ(本题共2小题,每小题3分,共6分。每小题列出的四个备选项中至少有一个是符合题目要求的。全部选对的得3分,选对但不选全的得2分,有选错的得0分)
14. 下列说法正确的是( )
A. 图甲为示波器的示波管,要使荧光屏中间的亮斑向上移动,需要使竖直偏转板中上极板的电势低于下极板的电势
B. 图乙中用酒精灯给串联接入电路的灯丝加热,发现小灯泡变暗
C. 图丙是用线圈电阻产生的焦耳热来进行金属的冶炼
D. 图丁是磁流体发电机示意图,由图可判断通过电阻的电流方向向上
【答案】BD
【解析】
【详解】A.图甲为示波器的示波管,要使荧光屏中间的亮斑向上移动,需要使电子受向上的电场力,即使竖直偏转板中上极板的电势高于下极板的电势,故A错误;
B.图乙中用酒精灯给串联接入电路的灯丝加热,灯丝电阻变大,发现小灯泡变暗,故B正确;
C.图丙是用根据高频交流电产生涡流使金属发热来进行金属的冶炼,故C错误;
D.图丁是磁流体发电机示意图,由图可判断正离子偏向下极板,负离子偏向上极板,则下极板电势高,通过电阻的电流方向向上,故D正确。
故选BD。
15. 一种可用于卫星上的带电粒子探测装置,由两个同轴的半圆柱形带电导体极板(半径分别为R和R+d)和探测器组成,其横截面如图(a)所示,点O为圆心。在截面内,极板间各点的电场强度大小与其到O点的距离成反比,方向指向O点。4个带正电的同种粒子从极板间通过,到达探测器。不计重力。粒子1、2做圆周运动,圆的圆心为O、半径分别为、();粒子3从距O点的位置入射并从距O点的位置出射;粒子4从距O点的位置入射并从距O点的位置出射,轨迹如图(b)中虚线所示。下列说法正确的是( )
A. 半径为R+d处的极板带正电B. 粒子1动能小于粒子2动能
C. 粒子3入射后电势能逐渐变小D. 粒子1动能小于粒子4入射时的动能
【答案】ACD
【解析】
【详解】A.因为电场方向指向O点,故可知半径为R+d处的极板带正电,故A正确;
B.在截面内,极板间各点的电场强度大小与其到O点的距离成反比,可设为
带正电的同种粒子1、2在均匀辐向电场中做匀速圆周运动,则有
,
可得
即粒子1入射时的动能等于粒子2入射时的动能,故B错误;
C.粒子3从距O点的位置入射并从距O点的位置出射,做向心运动,电场力做正功,则动能增大,电势能减小,故C正确;
D.粒子4做离心运动,有
可得
故粒子1入射时的动能小于粒子4入射时的动能,故D正确。
故选ACD。
非选择题部分
三、非选择题(本题5小题,共55分)
16. 某同学做“探究加速度与力、质量的关系”实验,装置如图1所示。
①实验时需要“补偿阻力”,下列有关说法正确的是___________。
A.小车重力沿斜面分力与小车与木板间阻力平衡
B.平衡时槽码牵引小车沿长木板匀速运动
C.平衡时小车拖着纸带沿长木板匀速运动
D.每次改变小车质量时,不需重新平衡摩擦力
②当小车及槽码的总质量为0.4kg时,改变槽码质量,进行多次试验,以下槽码质量取值不合适的是___________
A.5g B.10g C.20g D.500g
③如图2所示为某次实验得到的纸带,纸带中各个计数点到A点间的距离已标出,相邻计数点间还有四个点没有画出,已知交流电频率为。由此可求得打下B点时,小车的运动速度___________m/s,加速度大小为___________(结果均保留两位有效数字)。
(2)在“研究平抛运动”的实验中,采用图甲所示实验装置,其简图如图乙所示,水平抛出的小球落入接球槽中,通过复写纸在白纸上留下痕点。图乙是实验中小球从斜槽上不同位置下落获得的两条轨迹,平抛初速度较大为轨迹___________(选填“①”或“②”),斜槽上释放位置较低的小球轨迹为___________(选填“①”或“②”)
【答案】 ①. CD##DC ②. D ③. 0.26 ④. 0.40 ⑤. ① ⑥. ②
【解析】
【详解】①[1]“补偿阻力”时,应将槽码撤去,小车拖着纸带通过观察纸带上点的位置来判定小车是否已经匀速运动,此时平衡小车与木板间阻力加上纸带与打点计时器间的阻力,平衡时可大致认为
可知每次改变小车质量时,不需重新平衡摩擦力。
故选CD。
②[2]根据实验原理可知为了使小车受到的绳子拉力近似等于槽码的重力,应使槽码的质量远小于小车的质量,当小车及槽码的总质量为0.4kg时,故可知槽码质量取值不合适的是500g。
故选D。
③[3][4]相邻计数点间还有四个点没有画出,可知图中纸带上相邻点的时间间隔为
根据匀变速运动规律可知打下B点时,小车的运动速度为
由逐差法可得加速度大小为
(2)[5][6]根据平抛运动规律有
可知下降相同的高度时时间相等,根据图线可知当下降相同的高度时图线①的水平位移大,故①平抛初速度较大;斜槽上释放位置较低的小球做平抛运动的初速度越小,故可知位置较低的小球轨迹为②。
17. 某同学用电流表和电压表测量一节干电池电动势和内阻,设计了如图甲所示的电路,其中定值电阻。
(1)在图乙所示的实物图上,用笔画线代替导线完成实物图连接___________。
(2)按电路图连接好电路后,闭合开关,将滑动变阻器滑片调节到不同位置,可测得多组对应的电压、电流值。如图丙所示为滑片调节到某一位置时,电压表、电流表的示数,则此时电压表的读数为___________V,电流表的读数为___________A。
(3)利用实验中测得数据,在U-I坐标系中描出相应点,然后作出图像如图丁所示。根据图像可知,干电池电动势E=___________V,内电阻r=___________Ω。(结果保留三位有效数字)
【答案】 ①. ②. 1.10 ③. 0.12 ④. 1.50 ⑤. 1.06
【解析】
【详解】(1)[1]连接实物如下图所示
(2)[2]电压表的读数为1.10V
[3]电流表读数为0.12A
(3)[4]干电池的电动势等于1.50V
[5]干电池的内阻为
18. 如图所示,三块相同的蹄形磁铁并列放在水平桌面上,磁铁上端为S极,将一根直导体棒ab水平悬挂在磁铁的两极之间,导体棒在匀强磁场中的有效长度为L,重力为G。当导体棒中通过的电流为I时,导体棒向外侧偏转(但仍在磁极之间),静止时悬线与竖直方向的夹角为,磁极间的磁场近似为匀强磁场。求:
(1)导体棒中电流方向;
(2)导体棒所受的安培力F的大小;
(3)该匀强磁场的磁感应强度B的大小。
【答案】(1)电流方向由a到b;(2);(3)
【解析】
【详解】(1)当导体棒中通过的电流为I时,导体棒向外侧偏转,根据左手定则可知,导体棒中的电流方向由a到b。
(2)以导体棒为对象,根据受力平衡可得
,
解得导体棒所受的安培力大小为
(3)根据
可得该匀强磁场的磁感应强度大小为
19. 如图所示,光滑曲面轨道AB、光滑竖直圆轨道、水平轨道BD、水平传送带DE各部分平滑连接,水平区域FG足够长,圆轨道最低点B处的入、出口靠近但相互错开,滑块落到FG区域时马上停止运动。现将一质量为的滑块从AB轨道上某一位置由静止释放,若已知圆轨道半径,水平面BD的长度,传送带长度,距离落地区的竖直高度,滑块始终不脱离圆轨道,且与水平轨道BD和传送带间的动摩擦因数均为,传送带以恒定速度逆时针转动(不考虑传送带轮的半径对运动的影响)。
(1)若,则滑块运动至B点时对圆弧轨道的压力;
(2)若滑块不脱离圆轨道且从E点飞出,求滑块释放点高度的取值范围;
(3)求滑块静止时距B点的水平距离x与释放点高度h的关系。
【答案】(1)20N;(2);(3)见解析
【解析】
【详解】(1)若,则滑块运动至B点时,由动能定理可得
由牛顿第二定律可得
解得
由牛顿第三定律可知,滑块运动至B点时对圆弧轨道的压力为20N。
(2)若滑块恰好能过C点,则C点时有
从A到C,根据动能定理有
解得
要使滑块恰能运动到E点,则滑块到E点的速度,从A到E,根据动能定理有
解得
显然
若滑块不脱离圆轨道且从E点飞出,则滑块释放点的高度
(3)①当滑块释放点的高度范围满足时,滑块不能从E点飞出,若不脱离轨道,最终停在上,设其在上滑动的路程为s,根据动能定理有
可得
由于
则
则滑块静止时距B点的水平距离
②当滑块释放点的高度时,滑块从点飞出,根据动能定理有
解得
由平抛运动知识可知,平抛运动的时间
可得
20. 如图所示,有一对平行金属板,两板相距为0.05m。电压为10V,两板之间有匀强磁场,磁感应强度大小为,方向与金属板面平行并垂直于纸面向里。图中右边有一半径R为0.1m、圆心为O的圆形区域内也存在匀强磁场,磁感应强度大小为,方向垂直于纸面向里。一正离子沿平行于金属板面,从A点垂直于磁场的方向射入平行金属板之间,沿直线射出平行金属板之间的区域,并沿直径CD方向射入圆形磁场区域,最后从圆形区域边界上的F点射出。已知OF与OD夹角,不计离子重力。求:
(1)离子速度v的大小;
(2)离子的比荷;
(3)离子在圆形磁场区域中运动时间t。
【答案】(1)2000m/s;(2);(3)
【解析】
【详解】(1)离子在平行金属板之间做匀速直线运动,洛伦兹力与电场力相等,即
又
解得
v=2000m/s
(2)在圆形磁场区域,离子做匀速圆周运动,如图
由洛伦兹力公式和牛顿第二定律有
由几何关系可得
离子的比荷为
(3)弧CF对应圆心角为,离子在圆形磁场区域中的运动时间
又
解得
21. 某同学设计了一个电磁击发装置,其结构如图所示。间距为d=1m的平行长直导轨置于水平桌面上,导轨中NO和段为绝缘材料,其余部分均为导电金属材料,两种材料平滑连接。导轨左侧与圆形线圈相连,线圈匝数为500匝、半径为5cm,线圈内存在垂直线圈平面竖直向上的匀强磁场。电容器通过单刀双掷开关与导轨相连,其电容为C=1F。在与区域及右侧宽度L=1m范围内存在着匀强磁场,磁感应强度大小为B=0.5T,方向如图所示。初始时金属棒a处于左侧某处(紧靠),,金属棒b静止于磁场右侧某处,,。当开关与1连接时,圆形线圈中磁场随时间均匀变化,变化率为。稳定后将开关拨向2,金属棒a以的速度向右弹出,穿过磁场区域后与金属棒b发生弹性碰撞,两金属棒始终与导轨垂直且接触良好,除金属棒b外其余电阻均不计,不计金属棒与导轨间摩擦。求:
(1)当开关与1连接时,电容器所带电荷量q;
(2)电容器所剩电荷量;
(3)金属棒a第一次穿过磁场区域的过程中,金属棒b上产生的焦耳热Q;
(4)金属棒a最终停在距多远处。
【答案】(1);(2);(3);(4)
【解析】
【详解】(1)根据法拉第电磁感应定律得
电容器所带的电荷量
(2)金属棒a向右弹出过程中根据动量定理
即
解得通过a的电荷量为
电容器所剩电荷量为
(3)设金属棒a第一次穿过磁场区域瞬间时的速度大小为,金属棒a穿越磁场的过程根据动量定理有
同时有
联立解得
由能量守恒可知金属棒b上产生的焦耳热为
(4)金属棒a穿过磁场区域后与金属棒b发生弹性碰撞,设碰撞后ab的速度分别为和,取向右为正方向,得
解得
,
故碰撞后a向左运动,b向右运动;根据(3)问分析可知此时a不能完全通过右侧磁场区域,设金属棒a最终停在距距离为,根据动量定理可得
同理有
联立解得
浙江省温州市环大罗山联盟2023-2024学年高二物理上学期期中联考试题(Word版附解析): 这是一份浙江省温州市环大罗山联盟2023-2024学年高二物理上学期期中联考试题(Word版附解析),共28页。试卷主要包含了考试结束后,只需上交答题纸等内容,欢迎下载使用。
浙江省温州环大罗山联盟2022-2023学年高一物理下学期4月期中联考试题(Word版附解析): 这是一份浙江省温州环大罗山联盟2022-2023学年高一物理下学期4月期中联考试题(Word版附解析),共24页。试卷主要包含了考试结束后,只需上交答题纸,可能用到的相关参数等内容,欢迎下载使用。
浙江省温州环大罗山联盟2022-2023学年高二物理上学期11月期中试题(Word版附解析): 这是一份浙江省温州环大罗山联盟2022-2023学年高二物理上学期11月期中试题(Word版附解析),共21页。试卷主要包含了考试结束后,只需上交答题纸,5AD等内容,欢迎下载使用。

