资料中包含下列文件,点击文件名可预览资料内容
还剩37页未读,
继续阅读
所属成套资源:2023年初中物理自主招生讲义
成套系列资料,整套一键下载
- 初中物理自主招生精品讲义练习63 试卷 2 次下载
- 初中物理自主招生精品讲义练习64 试卷 2 次下载
- 初中物理自主招生精品讲义练习65 试卷 2 次下载
- 初中物理自主招生精品讲义练习67 试卷 2 次下载
- 初中物理自主招生精品讲义练习68 试卷 2 次下载
初中物理自主招生精品讲义练习66
展开这是一份初中物理自主招生精品讲义练习66,文件包含2023年初中物理自主招生讲义66习题解析docx、2023年初中物理自主招生讲义66师生版docx等2份试卷配套教学资源,其中试卷共71页, 欢迎下载使用。
1.磁场对通电导线的作用
【知识点的认识】
(1)磁场对通电导线有力的作用.(2)其作用方向与电流的方向、磁场的方向有关.
【命题方向】
在初中段主要考查:电动机为什么会转动、原理是什么?
【解题方法点拨】
解题是要知道电动机的工作原理.
一.磁场对通电导线的作用(共10小题)
1.电磁炮是一种先进的动能杀伤武器,它是利用磁场对通电导体作用的原理,对金属炮弹进行加速,具有速度快、命中率高等特点。下图中与此工作原理相同的是( )
A.
B.
C.
D.
2.如图是灵敏电流计的内部结构图,下列选项中与其工作原理相同的是( )
A.B.
C.D.
3.如图为实验室常用电流表内部构造图。多匝金属线圈悬置在磁体的两极间,线圈与一根指针相连。当线圈中有电流通过时,它受力转动带动指针偏转,便可显出电流的大小。图中与这一过程工作原理相同的是( )
A.B.
C.D.
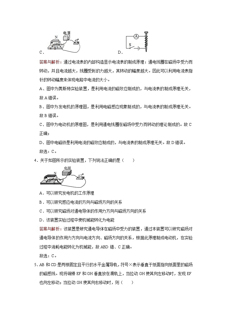
4.关于如图所示的实验装置,下列说法正确的是( )
A.可以研究发电机的工作原理
B.可以研究感应电流的方向与磁场方向的关系
C.可以研究磁场对通电导体的作用力方向与磁场方向的关系
D.该装置实验过程中使机械能转化为电能
5.AB和CD是两根固定且平行的水平金属导轨,符号×表示垂直于纸面指向纸面里的磁场的磁感线。现将铜棒EF和GH垂直放在滑轨上,当拉动GH使其向左移动时,发现EF也向左移动;当拉动GH使其向右移动时,则( )
A.铜棒EF也向右运动B.铜棒EF向左运动
C.铜棒EF不动D.无法确定是否运动
6.灵敏检流计在搬运过程中,由于碰撞或振动会使指针左右摆动,为避免指针受损必须减少这种摆动,应采取何种方法( )
A.将灵敏检流计周围用泡沫塑料固定好
B.将灵敏检流计的指针拆下来,单独存放
C.将灵敏检流计的正负接线柱用导线连接起来
D.将灵敏检流计的指针设法固定在刻度盘上
7.下面所做的验证性实验中,不正确的是( )
A.在圆盘上间隔涂上红、蓝、绿等色,旋转后圆盘呈白色,说明白光是由色光组成的
B.在冷水、热水中各加入一滴墨水,发现热水变色快,说明分子热运动与温度有关
C.将磁体靠近通电的灯泡,发现灯丝抖动,说明通电导体在磁场中受到力的作用
D.从滑梯上滑下时臀部有灼热感,说明热传递可以改变物体的内能
(多选)8.如图所示,①②③④为探究物理规律的四个实验,abcd为物理规律的应用实例,箭头表示规律和应用的对应关系,其中对应关系正确的是( )
A.AB.BC.CD.D
9.如图所示的实验装置,是用来研究 (选填“电流磁效应”、“电磁感应现象”或“磁场对通电导线的作用”)的。实验中把导线ab放在磁场里,接通电源,让电流通过导线ab,会观察到导线向右运动;如果把电源正、负极对调后接入电路,会观察到导线ab向 (选填“左”或“右”)运动;如果不对调电源正、负极,但把蹄形磁体上下磁极调换一下,会观察到导线ab向 (选填“左”或“右”)运动;如果把电源正、负极对调,同时把蹄形磁体上下磁极也调换则会观察到导线ab向 (选填“左”或“右”)运动。
10.阅读短文,回答问题
清洗机是利用高压水清洗车辆表面污垢的机器(如图)。有一种无锡生产的CC5020型清洗机的铭牌如表所示。清洗机工作时,利用外加电力所产生的压强将水从水管中压出。其对水的压力可用压强与水管横截面积之积得出,而清洗机对水所做的功就是此力所为,详情见“信息快递”。
(1)你认为清洗机的动力设备是 (选填“电动机”或“热机”),其主要原理是通电导体在磁场中要受到力的作用。
(2)清洗机正常工作时,通过清洗机的电流是 A。
(3)若清洗一辆汽车平均耗时10min,则清洗一辆汽车平均用水多少kg。
(4)需要消耗电能多少J。
(5)清洗机正常工作10min,清洗机对水做功多少J。
2.直流电动机的原理
【知识点的认识】
工作原理都是建立在电磁感应和电磁力这个基础上.
直流电动机工作原理:导体受力的方向用左手定则确定.这一对电磁力形成了作用于电枢一个力矩,这个力矩在旋转电机里称为电磁转矩,转矩的方向是逆时针方向,企图使电枢逆时针方向转动.如果此电磁转矩能够克服电枢上的阻转矩(例如由摩擦引起的阻转矩以及其它负载转矩),电枢就能按逆时针方向旋转起来.
简单的说,电机里边固定有环状永磁体,电流通过转子上的线圈产生洛伦磁力,当转子上的线圈与磁场平行时,再继续转受到的磁场方向将改变,因此此时转子末端的电刷跟转换片交替接触,从而线圈上的电流方向也改变,产生的洛伦磁力方向不变,所以电机能保持一个方向转动.
【命题方向】
利用直流电动机的原理来分析直流电动机的工作过程是命题方向.
【解题方法点拨】
要理解:电流产生磁场原理的变形(电流产生磁场),一个通电线圈相当于一个具有NS极的磁体.形成电磁力.
二.直流电动机的原理(共2小题)
11.如图为汽车启动原理图,汽车启动时,需将钥匙插入钥匙孔并旋转(相当于接通电路),下列有关说法错误的是( )
A.此时通电螺线管产生磁性
B.通电螺线管E端的磁极为南极
C.电动机是利用电磁感应原理制成的
D.通电螺线管两端电压与电动机两端电压不同
12.如图所示是电机示意图,对于图示的说法,正确的是( )
A.图中绘出的是直流电动机的示意图,线圈正转到平衡位置
B.图中绘出的是直流电动机的示意图,线圈受到磁场的作用力而转动
C.图中绘出的是交流发电机的示意图,此时导线切割磁感线,线圈中产生电流
D.图中绘出的是交流发电机的示意图,此时导线不切割磁感线,线圈中没有电流
3.直流电动机的应用
【知识点的认识】
由直流电动机工作原理示意图可以看到,直流电机的结构应由定子、转子和换向器组成.直流电机运行时静止不动的部分称为定子,定子的主要作用是产生磁场,由机座、主磁极、换向极、端盖、轴承和电刷装置等组成.运行时转动的部分称为转子,其主要作用是产生电磁转矩和感应电动势,是直流电机进行能量转换的枢纽,所以通常又称为电枢,由转轴、电枢铁心、电枢绕组、换向器和风扇等组成.
定子(即主磁极)被固定在风扇支架上,是电机的非旋转部分.
转子中有两组以上的线圈,由漆包线绕制而成,称之为绕组.当绕组中有电流通过时产生磁场,该磁场与定子的磁场产生力的作用.由于定子是固定不动的,因此转子在力的作用下转动.
换向器是直流电动机的一种特殊装置,由许多换向片组成,每两个相邻的换向片中间是绝缘片.在换向器的表面用弹簧压着固定的电刷,使转动的电枢绕组得以同外电路连接.当转子转过一定角度后,换向器将供电电压接入另一对绕组,并在该绕组中继续产生磁场.可见,由于换向器的存在,使电枢线圈中受到的电磁转矩保持不变,在这个电磁转矩作用下使电枢得以旋转,
【命题方向】
一般从直流电动机的结构和工作过程入手考查,例如:在直流电动机的工作过程中,“换向器”起了关键的作用,它能使线圈刚刚转过平衡位置时就自动改变线圈中的,从而实现通电线圈在磁场中的连续转动.电动机工作时是把电能转化为.答案:电流方向;机械能
【解题方法点拨】
明白、理解直流电动机的构造和工作过程是解题的关键.【知识点的认识】
电动机是我们生活中常见的一种电气化设备,电动机将电能转化为机械能,从而带动各种生产机械和生活用电器的运转.电动机的应用很广,种类也很多,但它们工作的原理都是一样的.
电动机指依据电磁感应定律实现电能转换或传递的一种电磁装置.按工作电源种类划分:可分为直流电机和交流电机.一些功率大点的家用电器一般都是交流电动机,如:电扇、洗衣机等;而一些功率小的电器一般使用直流电动机,如:电动玩具、录音机等.电动机的基本构造:转子和定子.
【命题方向】
以下三点都是命题要点:(1)电动机的作用:把电能转化为机械能.(2)换向器的作用:改变线圈的电流方向,使线圈得以持续转动.(3)通电导体所受力的方向跟电流方向、磁场方向有关.
【解题方法点拨】
了解电动机的结构、能的转化及工作原理即可解题.工作原理图:
三.直流电动机的应用(共3小题)
13.手机已成为现代生活中常用的一种通讯工具。一般的手机都设有利用振动提示人们“来电”的装置。有一种手机提示“来电”是用一个微型电动机带动转轴上的叶片转动,当叶片转动时,电动机也就跟着振动起来,从而又带动手机振动。在图1所示的几种形状的叶片中,你认为能够实现上述振动功能的是( )
A.B.C.D.
(多选)14.直流电动机模型如图所示,通电后沿顺时针方向转动,现在想改变电动机的转动方向,可以( )
A.改变通电电流的大小B.将电源的正负极对调
C.将两磁极对调D.增加电动机的线圈匝数
15.如图所示为小玲和小辉同学制作的直流电动机模型,他们用回形针做成两个支架,分别与电池的两极相连;用漆包线绕一个矩形线圈,以线圈引线为轴,并用小刀刮去轴的一端全部漆皮,另一端只刮去上半周漆皮,将线圈放在支架上,磁体放在线圈下,闭合开关且用手轻推一下线圈,线圈就会不停地转动起来。
(1)直流电动机的工作原理是 。
(2)将线圈两端引线的漆皮,一端全部刮掉,另一端只刮半周,其作用与直流电动机中的 作用相同。
(3)通过改变 方向,可以改变线圈的转动方向。
(4)如果电池、开关、导线的连接和性能良好,闭合开关后,线圈不能连续转动,请你分析可能的原因是 。
4.电磁感应现象
【知识点的认识】
(1)电磁感应现象:闭合电路的一部分导体在磁场中做切割磁感线运动时,会产生电流,这种电流叫感应电流,这一现象叫电磁感应现象。
(2)历史意义:英国科学家法拉第首先发现的电磁感应现象,这一发现进一步揭示了电与磁之间的联系,证明了磁可以生电。
(3)实验装置图:
(4)感应电流方向的影响因素:磁场方向、运动方向。
如图,电流表指针偏转方向不同显示电流方向的不同。
甲乙对比可以说明电流方向与磁场方向有关;甲丙对比可以说明电流方向与运动方向有关。
(5)感应电流大小的影响因素:磁场强弱、运动快慢、线圈匝数。
【命题方向】
(1)电磁感应现象探究实验(尤其产生感应电流的条件)
(2)电磁感应现象﹣﹣﹣﹣﹣法拉第英国物理学家、化学家,发明家即发电机和电动机的发明者。
【解题方法点拨】
(1)电磁感应现象实验和磁场对通电导线的作用实验对比:
被研究对象都是磁场中的导体:电磁感应现象的前提条件是运动,结果是产生电流;磁场对电流的作用的前提是电流,结果是产生运动。
即因动而电的是电磁感应现象,因电而动的是磁场对电流的作用。
这样记忆:
(2)一些常见器材的原理归类对比记忆:
①电热器利用电流的热效应原理,如电饭锅、电炒锅、电烙铁、电水壶、电暖气、电熨斗;
②电动机利用通电导体在磁场中受力原理,如电风扇、排烟罩、洗衣机、剃须刀,扬声器也是这个原理;
③发电机和动圈式话筒用电磁感应现象原理;
④电磁铁利用电流的磁效应原理,如电铃、电磁起重机、电磁继电器、空气开关。。
四.电磁感应现象(共24小题)
16.POS刷卡机的广泛应用给人们的生活带来了便利。POS机的刷卡位置有一个绕有线圈的小铁环制成的检测头(如图所示),在使用时,将带有磁条的信用卡在POS机指定位置刷一下,检测头的线圈中就会产生变化的电流,POS机便可读出磁条上的信息,选项中能反映POS刷卡机读出信息原理的是( )
A.B.
C.D.
17.某新款智能手机的无线充电功能是运用了电磁感应技术。手机放在充电底座上即可充电。同样应用了电磁感应技术的设备是( )
A.电磁起重机B.发电机C.电烙铁D.电风扇
18.如图所示,“×”表示磁场方向垂直纸面向里,金属棒MN、PQ在光滑水平金属导轨ab和cd上。当MN在外力作用下水平运动时,下列说法中正确的是( )
A.闭合回路MNPQ中无电流产生
B.PQ将不会运动
C.MN水平左右移动的方向,对PQ受力方向有影响
D.仅增大MN的水平运动速度,PO受力方向将发生改变
19.如图,甲、乙是电磁学中很重要的两个实验,下列有关说法正确的是( )
A.甲图是研究电磁感应的实验装置
B.乙图中闭合开关后,可实现将机械能转化为电能
C.乙图是研究发电机原理的实验装置
D.甲图中可实现将电能装化为机械能
20.手机无线充电真神奇,它方便了人们的生活,其中电磁感应无线充电是应用最多的无线充电方案。如图所示,它的原理是送电线圈通过一定频率的交流电,线圈的周围形成交替变化的磁场,通过电磁感应在受电线圈中产生一定的感应电流,从而将能量从发射端转移到接收端。下列选项中和受电线圈工作原理相同的是( )
A.电磁铁B.电磁继电器C.电动机D.动圈式话筒
21.有一种佩戴在手腕上的“计步器”,其构造是在一段塑料管中密封一小块磁铁,管外缠绕着线圈。运动时,磁铁在管中反复运动,线圈的输出电流随之不停地变化,显示出运动步数。“计步器”的基本原理与下列哪幅图相同( )
A. 发电机B. 电动机
C. 电水壶D. 扬声器
22.共享电动汽车通过刷卡开锁,实现循环使用。租赁者将带有磁条的租车卡靠近电动汽车的感应器,检测头的线圈中就会产生变化的电流,读取解锁信息。图中能反映刷卡读取信息原理的是( )
A.
B.
C.
D.
23.下列设备中,利用电磁感应原理工作的是( )
A.动圈式扬声器B.电动机
C.动圈式话筒D.电磁起重机
24.小明制作了一个会“发光的二极管”。其电路简图如图所示。二极管具有单向导电性,电流只能从二极管的正极流入,负极流出。演示时,左右摇动塑料管,这时会看见两只发光二极管轮流发光。以下说法中,不正确的是( )
A.制作发光二极管的主要材料是半导体
B.发生该现象的原理是电磁感应
C.二极管发光时,图中的条形磁体相当于电源
D.在该现象中,将机械能转化为电能
25.如图为我国新型反潜巡逻机。机尾的“棍子”叫做磁异探测器,它能将潜艇经过海域引起的磁场强弱变化转化为强弱变化的电流,从而发现潜艇的存在。图中能解释磁异探测器工作原理的是( )
A.B.
C.D.
26.超市的服装贴有磁性标签,未消磁的标签通过超市安检门时,安检门上的线圈会产生电流,触发报警器达到防盗目的。则安检门的工作原理是( )
A.电磁感应B.磁极间的相互作用
C.通电导体周围存在磁场D.磁场对通电导体的作用
27.刷卡机广泛应用于银行,超市等,当带有磁条的信用卡在刷卡机上刷过时,刷卡机的检测头就会产生感应电流,便可读出磁条上的信息,图中各设备工作原理与刷卡机读取信息原理相同的是( )
A.电磁起重机
B.动圈式话筒
C.扬声器
D.电动机
28.关于图1、2所示图形中的实验,下列说法正确的是( )
A.图1可以研究通电导体在磁场中的受力情况
B.图1实验的过程中,是机械能转化为电能
C.图2可以研究电磁感应现象
D.图2实验的过程中,其它形式能转化为电能
29.如图所示。A为电磁铁。B为铁芯。C为套在铁芯B上的绝缘磁环。现将A、B、C放置在天平的左盘上。当A中通有电流I时,C悬停在空中。天平保持平衡。当增大A中电流时。绝缘磁环C将向上运动。在绝缘磁环C上升到最高点的过程中。若不考虑摩擦及空气阻力。则下列描述正确的是( )
A.天平仍保持平衡
B.天平左盘先下降后上升
C.天平左盘先上升后下降
D.天平左盘一直下降至最低点
30.如图所示的四个图的装置可以用来演示物理现象,下列表述正确的是( )
A.图(1)可用来演示电流的磁效应
B.图(2)可用来演示电磁感应现象
C.图(3)可用来演示电磁铁中电流大小与磁性强弱的关系
D.图(4)可用来演示磁场对电流的作用
(多选)31.在学习电磁现象的过程中,下列四个实验描述错误的是( )
A.甲实验研究的是电磁感应现象,摇动手柄线圈转动过程中机械能转化为电能
B.乙实验中通电螺线管左端为N极,且螺线管的磁场由疏密不同的磁感线组成
C.丙实验说明电流周围存在磁场,且磁场方向可由小磁针静止时N极指向来判断
D.丁实验研究的是通电导体在磁场中受力而运动,发电机是依据此原理制成的
32.英国科学家 经过10年的不懈努力,于1831年发现了电磁感应现象,后人根据此原理造成了 。(选填“电动机”或“发电机”)
33.如图所示,一个轻质铝环悬挂在支架上,当把条形磁铁靠近铝环时,铝环被推开,这是因为铝环相当于一个闭合回路,当条形磁铁靠近铝环时,铝环中会产生电流,这是 现象;通有电流的铝环相当于一个单匝通电螺线管,请在图中画出铝环中电流的方向。
34.如图所示,AB和CD是两根固定且平行的水平金属导轨,符号×表示垂直于纸面指向纸面里的磁场的磁感线。现将铜棒EF和GH垂直放在滑轨上,当拉动GH使其向左移动时,发现EF也向左移动,说明铜棒里 (选填“有”或“无”)电流产生,EF受到的是磁场力的作用。当拉动GH使其向右移动时,EF应向 (选填“左”或“右”)移动,理由是: ;
此过程中能量的转化是: 。
35.如图所示,闭合回路的ab部分在一磁场B1中,cd部分在另一磁场B2中,当使ab水平向 方向运动时,ab 受的安培力方向水平向左;cd由于安培力作用可能水平向 运动;螺线管上方的检测小磁针的N极应指向 侧。
36.
英国物理学家法拉第经长达10年的科学探索,发现了电磁感应现象,开辟了电气化时代。图中的 图(选填“甲”或“乙”)就是研究该现象的实验情形。根据该现象,人们制成了 (选填“电动机”或“发电机”)。
37.甲图探究的是 现象;电动机、电磁起重机、动圈式话筒中,根据乙图原理制成的是 ;丙图中滑动变阻器滑片P向右移动时,电磁铁吸引大头针的数目 (填“增加”、“减少”或“不变”)。将图丁中的电磁铁连入你设计的电路中(在方框内完成)。要求:A.电路能改变电磁铁磁性的强弱;B.使小磁针静止时如图所示。
38.如图所示,闭合开关,通电螺线管的上端为 极,将滑动变阻器滑片向右滑动,弹簧将 (选填“伸长”或“缩短”)。如果用电流表替代虚线框内仪器,然后将条形磁体迅速插入线圈中,与之相连的电流表的指针会发生偏转,这是 现象。
39.如图是课本中的一些实验装置图,请在题中空格处填入相应的内容。A实验是研究 现象的装置;B实验是研究气压与 的关系;实验C中抽气机不断向罩外抽气,罩内响铃的铃声越来越小,直到听不见,这说明 ;实验D能比较准确地测出 的数值;实验E是研究滚摆的动能与 的相互转化。
5.产生感应电流的条件
【知识点的认识】
闭合电路的一部分导体在磁场中做切割磁感线运动时,会产生电流,这种电流叫感应电流,这一现象叫电磁感应现象.这是由英国科学家法拉第最先发现的.
由这一知识点可以知道产生感应电流的条件有三点:①闭合电路;②一部分导体;③切割磁感线运动.
【命题方向】
磁生电是电与磁重要理论之一.中考考查的重点是电磁感应现象、感应电流产生的条件、发电机的工作原理等.
【解题方法点拨】
(1)如何理解“切割磁感线运动”
我们把磁感线理解成从N极出发到S极进入的直线,如果导体运动方向会穿过直线,我们就说切割了磁感线.
例如:a是垂直于纸面的通电导线横截面,磁感线从N到S方向分布,甲图运动方向与磁感线方向平行,不切割;乙图导线垂直于纸面运动也不切割;丙图运动方向与磁感线垂直,切割;丁图尽管斜向运动,但运动方向穿过磁感线,切割.
(2)导线切割磁感线的运动是相对的
如果导体静止不动,磁感线在运动,也可以切割磁感线.
例如:条形磁体在线圈中迅速穿过时,磁体周围的磁感线在运动,也可以认为线圈是在切割这个磁感线,所以会产生感应电流.
五.产生感应电流的条件(共7小题)
40.如图所示,a为垂直于纸面的一根导线,它是闭合电路的一部分,当它在图示磁场中按箭头方向运动时,不产生感应电流的是( )
A.B.C.D.
41.下列说法正确的是( )
A.闭合电路的导体,在磁场中做切割磁感线运动,导体中一定会产生感应电流
B.在液体内部的某一深度,向下的压强一定大于向上的压强
C.体积相等的实心球,密度大的质量大
D.电动机是利用电磁感应原理制成的
42.下列关于物理概念的说法中正确的是( )
A.闭合电路的一部分导体在磁场中运动,就一定会产生感应电流
B.滑动摩擦力产生的条件是两个物体互相接触、且发生相对运动
C.物体内所有分子无规则运动的动能之和叫做物体的内能
D.声波可以传递信息和能量
43.在法拉第时代,下列验证“由磁产生电”设想的实验中,能观察到感应电流的是( )
A.将绕在磁铁上的线圈与电流表组成一闭合回路,然后观察电流表的变化
B.在一通电线圈旁放置一连有电流表的线圈,然后观察电流表的变化
C.将一房间内的线圈两端与相邻房间的电流表相连。往线圈中插入条形磁铁后,再到相邻房间去观察电流表的变化
D.绕在同一铁环上的两个线圈,分别接电源和电流表,在给线圈通电或断电的瞬间,观察电流表的变化
44.如图所示,图中“×”表示磁感线的方向垂直纸面向里,当导体AB向左运动时,(AB与金属导线接触处都能通电),小磁针(黑色表示N极)( )
A.不转动B.顺时针转动C.逆时针转动D.无法判断
45.在探究“怎样产生感应电流”的实验中,蹄形磁体水平放置,如图所示。闭合开关,当导体ab向右运动时,灵敏电流计的指针向左偏转,在某次实验时,导体ab运动时发现指针向右偏转,则导体ab( )
A.竖直向上运动B.水平向右运动
C.水平向左运动D.竖直向下运动
(多选)46.“卫星悬绳发电”是人类为寻找卫星的新型电力能源供应系统而进行的实验。假设在实验中,用飞机拖着一根很长的金属线(其下端悬挂一个金属球,以保证金属线总是呈竖直状态),在我国上空平行地面飞行,如果用该系统为卫星供电,则下列说法正确的是( )
A.这是利用运动导线切割地磁场的磁感线产生感应电流的原理,金属线相当于发电机的绕组线圈
B.如果飞机自西向南飞行,金属线上有感应电流产生
C.如果飞机自南向北飞行,金属线上有感应电流产生
D.如果飞机由西北方向飞向东南方向,金属线上有感应电流产生
6.探究电磁感应现象的实验
【知识点的认识】(一)用实验方法研究产生感应电流的条件:1.磁场不动;导体向上、向下运动;导体向左或向右运动。2.导体不动,磁场动,会不会在电路中产生电流。如图所示:
闭合电路的一部分导体在磁场中做切割磁感线的运动时,导体中就会产生电流,这种现象叫电磁感应现象。当电路通电时,由电磁感应现象产生的电流叫做感应电流。
【命题方向】
考查点:(1)探究电磁感应现象的实验(2)电磁感应现象的应用:利用电磁感应现象可以制成发电机,实现机械能转化为电能。
【解题方法点拨】
注意实验中的控制变量法,掌握电磁感应现象,了解电磁感应现象中能量的转化,总结并掌握产生感应电流的条件。
六.探究电磁感应现象的实验(共9小题)
47.小红利用图所示的实验装置探究“导体在磁场中运动时产生感应电流的条件”。
(1)实验中,通过观察灵敏电流计的 来判断电路中是否产生感应电流。
(2)磁铁不动,闭合开关,导体棒沿左右方向运动时,电流表指针会发生偏转;若导体棒不动,让磁铁沿左右方向运动时,电路中 (选填“有”或“无”)感应电流。
(3)导体棒不动,闭合开关,磁铁上下运动,电流表指针 (选填“会”或“不会”)发生偏转。
(4)如果将灵敏电流计换成 ,可以探究磁场对通电导体是否有力的作用。
48.在探究“产生感应电流的条件”实验中。
(1)实验中,观察 判断电路中是否有感应电流;
(2)该实验的结论是:闭合电路的一部分导体,在磁场中做 运动时,导体中就会产生感应电流。
(3)如果将小量程电流表换成 ,可以探究磁场对通电导体的作用。
(4)关于磁和电,生活中有很多应用,以下实例中,原理是电磁感应的有 ;原理是磁场对通电导体的作用的有 。
①动圈式话筒、②动圈式扬声器、③电磁继电器、④电磁铁、⑤风力发电机、⑥电风扇
49.瑞瑞同学利用如图1所示的实验装置探究“导体在磁场中运动时产生感应电流的条件”,他将实验中观察到的现象记录在下表中。
(1)比较实验序号2和7可知,产生感应电流时电路必须 ;(选填“闭合”或“断开”)
(2)比较实验序号1和2(或5和6)可知,在磁场方向一定时,感应电流的方向与 方向有关;
(3)从能量转化的角度分析,感应电流的产生过程是把 能转化为电能,根据这个原理制成了 机(选填“电动”或“发电”);
(4)如图2所示,电吹风中 (选填“有”或“无”)电流通过,图中女士头发被吹起是 (选填“可信”或“不可信”)的;
(5)将图1中的灵敏电流计换成 ,就可以探究“磁场对电流的作用”。
50.小明在做“探究什么情况下磁可以生电”实验时,连接了如图所示的实验装置,PQ、MN为两水平放置的平行金属导轨,两导轨右侧连接定值电阻R,一金属棒垂直搁在两导轨上,与导轨接触良好,接触点分别为a、b.现把该装置放入一大小、方向均不变的磁场区域内,用力F拉动金属棒沿导轨匀速运动时,在闭合回路可产生感应电流,当向右拉动金属棒时,通过金属棒的电流方向为a→b,忽略所有摩擦阻力和除R外其他电阻,则:
(1)当向左拉动金属棒时,通过金属棒的电流方向为 ;
(2)当向右拉动金属棒时,金属棒相当于电源给电阻R供电,则此时金属棒的 (选填“a”或“b”)端相当于电源的正极。
51.图甲是演示手握金属棒可以产生电流的实验装置,位于左侧的铁棒、铝棒和铜棒分别与检流计的正接线柱相连;位于右侧的铜棒、铝棒、铁棒分别与检流计的负接线柱相连。实验装置中六根金属棒跟检流计的线路连接方式如图乙所示。通过检流计可以观察电路中的电流大小及方向。小云用该实验装置进行实验的步骤如下:首先用左手握住左侧的铁棒,右手握住右侧的铝棒,发现检流计指针发生了偏转;然后,左手仍握住左侧的铁棒,右手握住右侧的铜棒,发现检流计指针偏转方向与第一次偏转方向相反。请你写出小云所探究的问题是 。
52.在探究产生感应电流的条件时,小东采用了如图所示的实验装置。闭合开关后,小东左右移动金属棒AB,均未发现电流表的指针发生偏转。经检查,全部实验器材均无故障且连接无误。请你猜想电流表指针不偏转的原因是 ,写出检验猜想的方法: 。
53.如图甲所示,PQ、MN分别是电阻可以不计的金属导轨,导体AB电阻也不计且AB和PQ、MN接触良好,将它们放入均匀磁场中,当改变导轨间AB的长度l和导体AB的运动速度v时,记录了电压表的示数如下:
(1)分析表中的数据可以看出导体AB在磁场中做切割磁感线运动时产生的电压与导体切割磁感线的长度和导体运动速度有关,其关系式可以写成 。若R=5Ω,电流表的示数为2.4A时,电压表的示数是 。
(2)上述现象即电磁感应现象的一个重要应用就是制造发电机。下面是一种向自行车车灯供电的小发电机(如图乙),上端有一半径r0=1cm的摩擦小轮,小轮与自行车车轮的边缘接触。当车轮转动时,因摩擦而带动小轮转动,从而为发电机提供动力。自行车车轮的半径R1=35cm,小齿轮的半径R2=4cm,大齿轮的半径R3=10cm。求大齿轮的转速n1和摩擦小轮的转速n2之比是 。(假定摩擦小轮与自行车轮之间无相对滑动)
54.图是“探究导体在磁场中运动时产生感应电流的条件”的实验装置,闭合开关后,铜棒ab、电流表、开关组成闭合电路。小明将实验中观察到的现象记录在下表中。
(1)小明分析得出:闭合电路中的部分导体在磁场里做 时,导体中就会产生感应电流。
(2)比较实验2和3(或6和7)可知:在磁场方向一定时,感应电流的方向与 有关。
(3)比较实验2和6(或3和7)可知: 。
(4)此实验的研究方法有控制变量法和 法。在此实验的过程中是 能转化为 能,重要的应用是 。
(5)针对这个实验小明进行了进一步的探究,他提出了“感应电流的大小可能与磁场的强弱有关”的猜想,除此以外你的猜想是: 。
①写出验证你的猜想的主要步骤。
②你怎样对实验结果进行分析判断?
55.如图所示,是小明同学探究“怎样产生感应电流”的实验装置。其中ab是一根铜棒,通过导线连接在灵敏电流计的两接线柱上。实验时发现,无论怎样水平移动金属棒,电流计指针都没有明显偏转(仪器、接触都完好)。请从两个方面提出改进措施,以使指针偏转明显:
① ;
② 。
7.发电机的构造和原理
【知识点的认识】
(1)发电机的工作原理:电磁感应现象.
(2)发电机的构造:主要有线圈、磁极、铜环和电刷四个基本组成部分.概括地讲是由转子(转动部分)和定子(固定部分)两部分组成.
实际的大型发电机多采用线圈不动,磁极旋转的方式来发电,叫旋转磁极式发电机.有的发电机利用电磁铁来代替永磁体.
(3)交流发电机工作过程:如图所示,磁场方向水平向右,abcd是线圈,上面的铜环与b直接相连,下面的铜环与a直接相连.
线圈ab段向纸面里运动时产生电流方向向下,此时cd段向纸面外运动产生电流方向向上;当线圈所在平面运动到与磁感线方向垂直时,由于线圈不切割磁感线,不产生电流;当ab线向纸面外运动时产生向上的电流,此时cd段向纸面里运动产生向下的电流.所以流过电流表的电流方向是变化的,每当线圈所在平面与磁感线垂直时电流表指到零.
【命题方向】
发电机的制造原理、工作原理是命题的知识点.
【解题方法点拨】
(1)发电机与电动机相对比,电动机是因电而动,工作配置中要有电源,消耗电能获得机械能;发电机则是因动而电,工作配置中没有电源,发电机本身就是电源,消耗机械能获得电能.
(2)无论是直流发电机还是交流发电机,线圈产生的都是交流电,交流发电机输出的是交流电,直流发电机是在换向器的作用下输出的是直流电.
七.发电机的构造和原理(共3小题)
56.如图所示的四个电磁实验中,能够说明“发电机工作原理”的实验是( )
A.B.
C.D.
57.把一台手摇发电机跟灯泡连接起来,使线圈在磁场中转动,可以看到灯泡发光。关于手摇发电机发电过程,下列说法正确的是( )
A.发电机将重力势能转变成电能的装置
B.匀速摇动转轮,灯泡的亮度不变
C.转轮转速越快,灯泡亮度越暗
D.转轮在一个周期内电流方向改变两次
58.在下图的四个实验装置中,能说明发电机工作原理的是( )
A.B.
C.D.
8.动圈式话筒的原理
【知识点的认识】
(1)构造如图所示.
(2)工作原理:电磁感应现象.
(3)工作过程:对着话筒说话时,产生的声音使膜片振动,与膜片相连的线圈也跟着一起振动,线圈在磁场中的这种运动,能产生随着声音的变化而变化的电流,经放大后,通过扬声器还原成声音.
【命题方向】
动圈式话筒的工作原理是重点内容,考查以判断一般以选择题、填空题为主.
【解题方法点拨】
(1)话筒把声信号转化为电信号,扬声器把电信号转化为声信号;话筒中机械能转化为电能,扬声器中电能转化为机械能;话筒是电磁感应现象原理,扬声器是通电导体在磁场中受力原理.
(2)发电机和动圈式话筒都是电磁感应现象原理;电动机和扬声器都是通电导体在磁场中受力原理.
八.动圈式话筒的原理(共2小题)
59.如图所示,分别为动圈式话筒、扬声器、发电机的原理示意图,下列选项正确的是( )
①动圈式话筒的原理与电动机原理相同
②动圈式话筒的原理与发电机原理相同
③扬声器的原理与电动机的原理相同
④扬声器的原理与发电机的原理相同。
A.①③B.②③C.①④D.②④
60.如图是一种话筒的示意图,当被采访者对着话筒说话时,膜片及与之相连的线圈在 中运动,把声音信号转变成 信号。
型号
CC5020
额定压强
5×106Pa
电源
220V/50Hz
额定流量
20L/min
额定功率
2.2kW
防护等级
IP25
序号
开关
磁场
方向
导体ab的
运动方向
电流表指针
偏转方向
1
闭合
上N下S
向右运动
向左偏转
2
闭合
上N下S
向左运动
向右偏转
3
闭合
上N下S
向上运动
不偏转
4
闭合
上N下S
向下运动
不偏转
5
闭合
上S下N
向右运动
向右偏转
6
闭合
上S下N
向左运动
向左偏转
7
断开
上N下S
向左运动
不偏转
导体的长度L(m)
0.1
0.2
导体的运动速度v(m/s)
1
2
4
1
2
4
电压表的示数U(V)
1
2
4
2
4
8
次数
开关
磁场方向
导体ab的运动方向
电流表指针的偏转方向
1
断开
上N下S
向右运动
不偏转
2
闭合
上N下S
向右运动
向左偏转
3
闭合
上N下S
向左运动
向右偏转
4
闭合
上N下S
向上运动
不偏转
5
闭合
上S下N
向下运动
不偏转
6
闭合
上S下N
向右运动
向右偏转
7
闭合
上S下N
向左运动
向左偏转
相关试卷
初中物理自主招生精品讲义练习66:
这是一份初中物理自主招生精品讲义练习66,文件包含2023年初中物理自主招生讲义66习题解析docx、2023年初中物理自主招生讲义66师生版docx等2份试卷配套教学资源,其中试卷共71页, 欢迎下载使用。
初中物理自主招生精品讲义练习67:
这是一份初中物理自主招生精品讲义练习67,文件包含2023年初中物理自主招生讲义67习题解析docx、2023年初中物理自主招生讲义67师生版docx等2份试卷配套教学资源,其中试卷共29页, 欢迎下载使用。
初中物理自主招生精品讲义练习62:
这是一份初中物理自主招生精品讲义练习62,文件包含2023年初中物理自主招生讲义61习题解析docx、2023年初中物理自主招生讲义61师生版docx等2份试卷配套教学资源,其中试卷共225页, 欢迎下载使用。

