四川省内江市威远中学2023-2024学年高三上学期第三次月考理科综合试题(Word版附解析)
展开注意事项:
1.本试卷分第Ⅰ卷(选择题)和第Ⅱ卷(非选择题)两部分。
2.答题前,考生务必将姓名、准考证号填写在答题卡相应的位置。
3.全部答案在答题卡上完成,答在本试题上无效,结束后,只交答题卡。
第Ⅰ卷(选择题共126分)
一、选择题:本题共8小题,每小题6分。在每小题给出的四个选项中,第14 -18题只有一项符合题目要求,第19~21题有多项符合题目要求。全部选对的得6分,选对但不全的得3分,有选错的得0分。
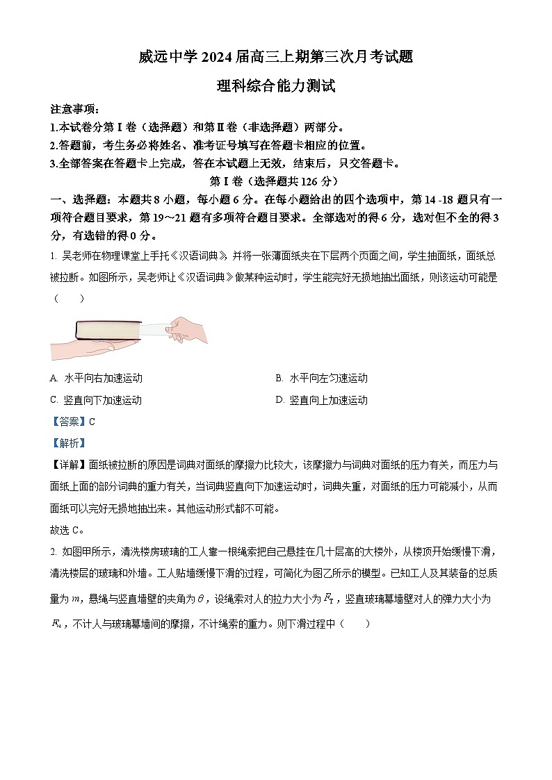
1. 吴老师在物理课堂上手托《汉语词典》,并将一张薄面纸夹在下层两个页面之间,学生抽面纸,面纸总被拉断。如图所示,吴老师让《汉语词典》做某种运动时,学生能完好无损地抽出面纸,则该运动可能是( )
A. 水平向右加速运动B. 水平向左匀速运动
C. 竖直向下加速运动D. 竖直向上加速运动
【答案】C
【解析】
【详解】面纸被拉断的原因是词典对面纸的摩擦力比较大,该摩擦力与词典对面纸的压力有关,而压力与面纸上面的部分词典的重力有关,当词典竖直向下加速运动时,词典失重,对面纸的压力可能减小,从而面纸可以完好无损地抽出来。其他运动形式都不可能。
故选C。
2. 如图甲所示,清洗楼房玻璃的工人靠一根绳索把自己悬挂在几十层高的大楼外,从楼顶开始缓慢下滑,清洗楼层的玻璃和外墙。工人贴墙缓慢下滑的过程,可简化为图乙所示的模型。已知工人及其装备的总质量为m,悬绳与竖直墙壁的夹角为,设绳索对人的拉力大小为,竖直玻璃幕墙壁对人的弹力大小为,不计人与玻璃幕墙间的摩擦,不计绳索的重力。则下滑过程中( )
A. 增大,增大
B. 减小,减小
C. 一定小于G
D. 玻璃墙对人的支持力与人对玻璃墙的压力是一对平衡力
【答案】B
【解析】
【详解】AB.人处于平衡状态,则
,
悬绳与竖直墙壁的夹角为减小,则减小,减小,A错误,B正确;
C.经分析,一定大于G,C错误;
D.玻璃墙对人的支持力与人对玻璃墙的压力是作用力与反作用力,D错误。
故选B。
3. 如图所示为物体做直线运动的图像,下列说法正确的是( )
A. 甲图像中,物体在内做匀变速直线运动
B. 乙图像中,阴影面积表示到时间内物体的速度变化量
C. 丙图像中,物体的加速度大小为
D. 丁图像中,时物体的速度为5m/s
【答案】B
【解析】
【详解】A. 甲图像为v-x图像,根据
v2=v02+2ax
若为匀变速直线运动,则v-x图像应该是抛物线,选项A错误;
B. 乙图像中,根据
∆v=a∆t
可知,阴影面积表示到时间内物体的速度变化量,选项B正确;
C. 丙图像中,根据
v2=v02-2ax
可知,物体的加速度为
选项C错误;
D. 丁图像中,根据
可得
v0=1m/s
a=1m/s2
则时物体的速度为
选项D错误。
故选B。
4. 亚运会上,刘翔重归赛场,以打破亚运记录的方式夺得110米跨栏的冠军。他采用蹲踞式起跑,在发令枪响后,左脚迅速蹬离起跑器,在向前加速的同时提升身体重心。如下图,假设刘翔的质量为m,在起跑时前进的距离x内,重心升高量为h,获得的速度为v,克服阻力做功为W阻,那么在此过程中( )
A. 地面的支持力对刘翔做功为mgh
B. 刘翔的动能增加量为
C. 刘翔的重力势能增加量为
D. 刘翔自身做功
【答案】D
【解析】
【详解】A.由于地面对刘翔的支持力的作用点在沿支持力方向上的位移为0,可知地面的支持力对刘翔做功为0,故A错误;
B.由于获得的速度为v,即动能的增加量为,刘翔在起跑过程中,刘翔自身做了功,根据动能定理有
可知,刘翔的动能增加量为,故B错误;
C.刘翔重心升高量为h,则重力势能增加量为mgh,根据上述可知
即刘翔的重力势能增加量为,故C错误;
D.根据上述可以解得
故D正确。
故选D。
5. 某摩托车在平直的道路上由静止启动,其运动的速度v与时间t的关系如图甲所示,图乙表示该摩托车牵引力的功率P与时间t的关系。设摩托车在前进过程中所受阻力为车(包括驾驶员和物资)总重力的k倍,在18s末摩托车的速度恰好达到最大。已知摩托车(包括驾驶员和物资)总质量,重力加速度g取。则下列说法正确的是( )
A. 0到18s内摩托车一直匀加速运动
B. 0到8s内,摩托车的牵引力为800N
C.
D. 从静止开始加速到最大速度的过程中,摩托车前进的路程为125.5m
【答案】C
【解析】
【详解】A.图像的斜率表示加速,根据图甲可知,0到18s内摩托车先做匀加速运动,后做加速度减小得变加速直线运动,故A错误;
B.根据图像可知,8s时,摩托车功率达到额定功率 ,令匀加速过程牵引力为,,则有
解得
故B错误
C.根据图甲可知,18s后摩托车做匀速直线运动,牵引力与阻力平衡,速度达到最大值,则有
解得
故C正确;
D.图像中,图像与时间轴所围几何图形的面积表示位移,根据图甲可知,内的位移为
在内经历时间为
该段时间内,功率始终为额定功率,根据动能定理有
解得
则从静止开始加速到最大速度的过程中,摩托车前进的路程为
故D错误。
故选C。
6. 2021年12月9日,“太空教师”王亚平在我国天宫空间站进行了太空授课,神舟十三号乘组航天员翟志刚、叶光富参与,让广大青少年领悟到了太空探索的趣味。已知空间站绕地球做匀速圆周运动的周期为T,地球半径为R,地球表面重力加速度为g,下列说法正确的是( )
A. 王亚平可以像在地面上那样,用天平直接测出待测物体质量m
B. 翟志刚在空间站内能用拉力器锻炼肌肉力量
C. 根据题中已知物理量可求得地球质量
D. 空间站距离地球表面的距离为
【答案】BD
【解析】
【详解】A.空间站处于完全失重状态,则王亚平不可能像在地面上那样用天平直接测出待测物体质量m,选项A错误;
B.拉力器在空间站可正常使用,则翟志刚在空间站内能用拉力器锻炼肌肉力量,选项B正确;
C.根据
题中没有已知引力常数G不能求解地球质量,选项C错误;
D.根据
以及
可得空间站距离地球表面的距离为
选项D正确
故选BD。
7. 由高压水枪竖直向上喷出的水柱,将一个质量为16kg的小铁盒开口向下倒顶在空中,铁盒悬停在距离水枪口的距离为。已知水以恒定速率从横截面积为的水枪中持续喷出,向上运动并冲击铁盒后,水流以不变的速率竖直返回;忽略水在与盒作用时水的重力的影响,水的密度为,,则下列说法正确的是( )
A. 水冲击铁盒后以的速度返回
B. 水枪的输出功率为5kW
C. 水从水枪口喷出的速度为
D. 铁盒悬停受到水的冲击力为160N
【答案】CD
【解析】
【详解】ACD.设水从水枪口喷出的速度为v0,极短时间Δt内水与小铁盒作用过程中,对水由动量定理可得
FΔt=mv-(-mv)=2ρVv=2ρv0ΔtSv
水从枪口喷出到铁盒处由
其中铁盒受力平衡可知
F=m铁盒g=160N
其中h=1.8m,解得
v=8m/s
v0=10m/s
故A错误,CD正确;
B.时间Δt内从枪口喷出水的动能为
则水枪的输出功率为
联立解得
P=0.5kW
故B错误。
故选CD。
8. 2022年北京冬奥运会中一项目:滑雪大跳台的赛道主要由助滑道、起跳台、着陆坡、停止区组成,如图所示,助滑直道高度;圆弧BCD为起跳台,圆心角,半径,AB与圆弧BCD相切;EF为着陆坡段,FG为停止区。运动员从A点由静止开始自由下滑,到达C点(为圆弧最低点)时速度为24m/s,从与B点等高的D点以20m/s的速度飞出,从E点着陆后滑至F点时速度为25m/s,之后进入水平滑道FG停止区。运动员(连同滑雪板)的质量,各段连接处无能量损失,忽略空气阻力的影响,g取。则下列说法正确的是( )
A. 运动员在F点时重力的功率最大
B. 运动员对C点的压力大小为980N
C. 从A到D的运动过程中,运动员机械能的减少量为
D. 从D点到飞出后的最高点,运动员动量的变化量大小为1000kg·m/s
【答案】BC
【解析】
【详解】A.运动员在F点时水平速度为零,根据
PG=mgvy
可知,重力的功率为零,选项A错误;
B.运动员在C点时
解得运动员对C点的压力大小为
选项B正确;
C.从A到D的运动过程中,运动员机械能的减少量为
选项C正确;
D.从D点到飞出时竖直速度为
从D点到飞出后的最高点,运动员动量的变化量大小为
选项D错误。
故选BC。
第Ⅱ卷
三、非选择题:包括必考题和选考题两部分。第22题~第25题为必考题,每个试题考生都必须作答。第33题~第34题为选考题,考生根据要求作答。
(一)必考题(共129分)
9. 一同学通过图甲所示的装置探究物体做圆周运动的向心力与线速度的关系。滑块套在水平杆上,随杆一起绕竖直轴做匀速圆周运动,力传感器通过一细绳连接滑块,用来测量拉力的大小F。滑块上固定宽度为d的一遮光片,遮光片到转轴的距离为r,固定在铁架台上的光电门可测量滑块经过光电门时的遮光时间。
(1)在研究向心力的大小F与质量m、线速度v和半径r之间的关系时主要用到了物理学中的______;
A.等效替代法 B.极限法 C.控制变量法 D.演绎法
(2)该同学用螺旋测微器测量遮光片的宽度d,示数如图乙所示,则______mm。
(3)某次旋转过程中遮光片经过光电门时的遮光时间为,则滑块线速度的表达式______(用、d表示)。
(4)该同学通过改变转速测量多组数据,记录力传感器示数F和对应的,以F为纵坐标,以为横坐标,可在坐标纸中描出数据点作一条如图丙所示直线,图线斜率的表达式为______(用m、r、d表示);图线不过坐标原点的原因是______。
【答案】 ①. C ②. 1.732##1.733##1.734 ③. ④. ⑤. 滑块和水平杆之间有摩擦力
【解析】
【详解】(1)[1]研究向心力的大小F与质量m、线速度v和半径r之间的关系时主要用到了物理学中的控制变量法。
故选C。
(2)[2]遮光片的宽度为
(3)[3]滑块线速度的表达式
(4)[4][5]根据
得
斜率为
图线不过坐标原点的原因是由于滑块和水平杆之间有摩擦力。
10. 某校物理兴趣小组的同学设计了如图甲所示的实验装置来探究“当小车质量不变时,小车加速度和合力之间的关系”。装置中质量不计的力传感器可以测出与之连接的轻绳拉力的大小,所有滑轮的质量以及与转轴间的摩擦忽略不计,实验过程中木板上方的轻绳始终保持与木板平行。
(1)实验中正确的做法是___________(填正确答案标号)。
A.垫高木板的右端平衡摩擦力 B.砂和砂桶的质量m需远小于小车的质量M
C.开始实验时,应先接通电源,打点稳定后再释放纸带 D.用天平测出砂和砂桶的质量
(2)某次实验中,从比较清晰的点迹起,在纸带上标出连续的5个计数点A、B、C、D、E,相邻两个计数点之间都有4个点迹未标出,测得各计数点到A点的距离如图乙所示。已知打点计时器所用电源的频率为50Hz,则小车的加速度大小a=___________m/s2(结果保留2位有效数字)。
(3)一同学在使用同一装置做后续实验时,发现力传感器损坏,因此改变了实验方案,利用上述装置进行了新的探究,步骤如下:
①测出砂和砂桶的总质量m,并记录对应的小车运动时的加速度a;
②改变m,重复步骤①,得到多组m、a的数据;
③以a为纵轴,m为横轴作出的a-m图像,发现图像为曲线,为了得到两者的线性关系,同学们整理公式,发现以为纵轴,以___________为横轴,便可得到线性图像。若该线性图像的纵截距为b,则还可以求得当地的重力加速度大小为___________。(均用题中所给的字母表示)
【答案】 ①. AC##CA ②. 0.93 ③. ④.
【解析】
【详解】(1)[1]A.实验中需要垫高木板的右端平衡摩擦力,选项A错误;
BD.因有力传感器测量小车受到的拉力,则不需要砂和砂桶的质量m需远小于小车的质量M,也不需要用天平测出砂和砂桶的质量,选项BD错误;
C.开始实验时,应先接通电源,打点稳定后再释放纸带,选项C正确。
故选AC。
(2)[2]由逐差法可知小车的加速度大小
(3)[3][4]由牛顿第二定律可知
解得
则若以为纵轴,以为横轴,便可得到线性图像。若该线性图像的纵截距为b,则
则可以求得当地的重力加速度大小为
11. 如图所示,有一长为长木板A静止在水平地面上,其右端静止一体积可忽略的小物块B。现对长木板A施加一水平向右的恒力F,使长木板A和小物块B发生相对滑动,已知长木板A的质量为,小物块B的质量为,长木板A和小物块B之间的动摩擦因数,长木板A与地面之间的动摩擦因数,水平恒力,,试求:
(1)在长木板A受到水平恒力F作用后,长木板A的加速度为多大?
(2)从长木板A受到水平恒力F作用开始到B离开A,整个系统由于滑动摩擦力作用而产生的总热量Q。
【答案】(1);(2)
【解析】
【详解】(1)对长木板A,根据牛顿第二定律
其中
解得
(2)对小物块B,根据牛顿第二定律
解得
对长木板A
对小物块B
又
总热量为
解得
12. 一游戏装置如图所示,该装置由小平台、传送带和小车三部分组成。倾角为α=37°传送带以恒定的速率 v0=6m/s 顺时针方向运行,质量 m=1kg 的物体(可视为质点)从平台以v1=4.0m/s水平抛出,恰好无碰撞地从传送带最上端(传送轮大小不计)进入传送带。物体在传送带上经过一段时间从传送带底部离开传送带。已知传送带长度 物体和传送带之间的动摩擦因数μ=0.75.质量M=2.6kg的无动力小车静止于光滑水平面上,小车上表面光滑且由水平轨道与圆轨道平滑连接组成,圆轨道半径R=0.5m。物体离开传送带后沿水平方向冲上小车(物体从离开传送带到冲上小车过程无动能损耗),并在小车右侧的最高点离开小车,过一段时间后重新回到小车,不计空气阻力。重力加速度取g=10m/s2。(sin37°=0.6、cs37°=0.8)
(1)求平台距离传送带最上端的高度h;
(2)求物体在传送带上运动的时间t;
(3)从物体离开小车开始计时,求当物体再次回到小车过程中小车发生的位移d。
【答案】(1)045m;(2)0.5s;(3)
【解析】
【详解】(1)物体沿水平方向飞出,恰好无碰撞地从传送带最上端进入传送带,则有
得
又
联立解得
h= 0.45m
(2)物体刚滑上传送带时的速度为
可知物体刚滑上传送带受到向下的滑动摩擦力,根据牛顿第二定律可知,物体的加速度大小为
物体刚滑上传送带到与传送带共速所用时间
下滑的位移为
物体与传送带共速后,由于
μ=0.75=tanα
物体与传送带一起向下匀速运动
所以
(3)物体刚滑上小车的速度为v2=6m/s,物体刚离开小车时,以物体和小车为系统,根据系统水平方向动量守恒可得
解得
设物体刚离开小车时的速度为v3,竖直分速度为vy,根据系统机械能守恒可得
又
解得
物体刚离开小车后在竖直方向做竖直上抛运动,则从物体离开小车开始计时,物体重新回到小车所用的时间为
由此可得
(二)选考题:共45分。请考生从给出的2道物理题、2道化学题、2道生物题中每科任选一题作答,并用2B铅笔在答题卡上把所选题目题号后的小方框涂黑。注意:所做题目的题号必须与所涂黑题目的题号一致,在答题卡选答区域指定位置答题,如果多做,则每学科按所做的第一个题目计分。
【物理── 选修3-4】
13. 下列说法中正确的是( )
A. 通过两支铅笔的狭缝所看到的日光灯的彩色条纹是光的干涉现象
B. 让红光和绿光通过同一双缝干涉装置,红光形成的干涉条纹间距较大
C. 鸣笛的火车经过人的附近时,人听到的鸣笛声的频率先增大后减小
D. 紫外线照射金属锌的表面,有电子逸出,这就是光电效应现象。光电效应说明光具有波动性。
E. 水面上油膜,肥皂泡的彩色条纹是由于光的干涉而形成的现象
【答案】BCE
【解析】
【详解】A.通过两支铅笔的狭缝所看到的日光灯的彩色条纹是光的衍射现象,选项A错误;
B.让红光和绿光通过同一双缝干涉装置,根据
可知,红光的波长较大,则红光形成的干涉条纹间距较大,选项B正确;
C.根据多普勒效应,鸣笛的火车经过人的附近时,声源离人的距离先减小后增加,则人听到的鸣笛声的频率先增大后减小,选项C正确;
D.紫外线照射金属锌的表面,有电子逸出,这就是光电效应现象。光电效应说明光具有微粒性,选项D错误;
E.水面上油膜,肥皂泡的彩色条纹是由于光的干涉而形成的现象,选项E正确。
故选BCE。
14. 如图,直角梯形ABCD为某透明介质的横截面,该介质的折射率为n=,DC边长为2L,BO为DC的垂直平分线,∠OBC=15°位于截面所在平面内的一束光线自O点以角i入射,第一次到达BC边恰好没有光线折射出来.求:
(i)入射角i;
(ii)从入射到发生第一次全反射所用的时间(设光在真空中的速度为 c,可能用到或)
【答案】(i)(ii)
【解析】
【详解】(i)根据全反射定律可知,光线在BC面上的P点的入射角等于临界角C,由折射定律:
解得C=45°
设光线在DC面上的折射角为r,在∆OPB中,由几何关系:r=30°
由折射定律:
联立解得i=45°
(ii)在∆OPC中,由动能定理:
解得
设所用时间为t,光线在介质中的传播速度为v,可得:
而
四川省内江市威远中学2023-2024学年高三上学期第三次月考理科综合试题(Word版附解析): 这是一份四川省内江市威远中学2023-2024学年高三上学期第三次月考理科综合试题(Word版附解析),共14页。试卷主要包含了本试卷分第Ⅰ卷和第Ⅱ卷两部分,可能用到的相对原子质量, 下列反应的离子方程式正确的是等内容,欢迎下载使用。
四川省绵阳南山中学实验学校2023-2024学年高三上学期1月月考理科综合试题(Word版附解析): 这是一份四川省绵阳南山中学实验学校2023-2024学年高三上学期1月月考理科综合试题(Word版附解析),共19页。
四川省绵阳中学2023-2024学年高三上期测试(三)理科综合试题(Word版附解析): 这是一份四川省绵阳中学2023-2024学年高三上期测试(三)理科综合试题(Word版附解析),共20页。

