2023-2024学年河北省衡水市冀州中学高三上学期期中考试生物含解析
展开一、单选题(每题只有一个答案符合题意,本题共20个,1-15,每题2分,16-20每题1分,共35分)
1. 下列物质均含有氮元素的一组是( )
A. 胆固醇、脂肪酸、油脂B. 淀粉、乳糖、磷脂
C. 氨基酸、RNA、脱氧核糖核酸D. 胆固醇、肝糖原、唾液淀粉酶、胰岛素
【答案】C
【解析】
【分析】糖类的元素组成是C、H、O,蛋白质的元素组成是C、H、O、N等,不同种类的脂质的元素组成不同,脂肪的元素组成是C、H、O,磷脂的元素组成是C、H、O、N、P,核酸的元素组成是C、H、O、N、P。
【详解】A、胆固醇、脂肪酸、油脂的元素组成都是C、H、O,不含N,A错误;
B、淀粉、乳糖的元素组成是C、H、O,不含N,B错误;
C、氨基酸的元素组成是C、H、O、N等,RNA和脱氧核糖核酸的元素组成是C、H、O、N、P,三者均含有氮元素,C正确;
D、胆固醇、肝糖原的元素组成是C、H、O,不含N,D错误。
故选C。
2. 将同一植物细胞放在三种不同浓度的蔗糖溶液中,制成装片,放在显微镜下观察,结果如下图,则三个细胞所处蔗糖溶液的浓度关系是()
A. ①>②>③B. ③>①>②
C. ②>①>③D. ③>②>①
【答案】B
【解析】
【分析】外界溶液大于细胞液浓度时,植物细胞失水,发生质壁分离现象,且浓度差越大,细胞失水越多,质壁分离现象越明显。
【详解】①②③三图是同种细胞置于不同浓度蔗糖溶液中,质壁分离现象越明显,说明外界溶液浓度越高,则三种蔗糖溶液浓度关系是③>①>②。ACD错误,B正确。
故选B。
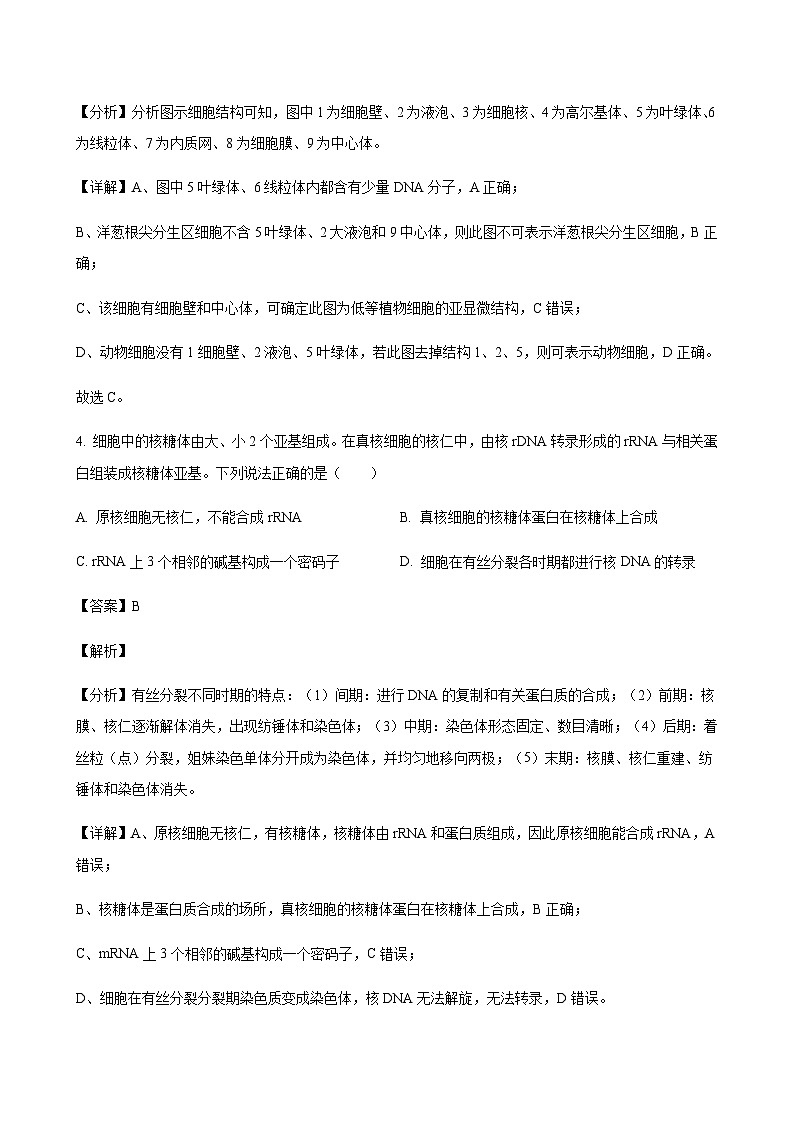
3. 图为某种细胞的亚显微结构示意图,下列有关说法错误的是()
A. 图中5、6都含有DNA和RNAB. 此图不可表示洋葱根尖分生区细胞
C. 此图表示高等植物细胞的亚显微结构D. 若此图去掉结构1、2、5,则可表示动物细胞
【答案】C
【解析】
【分析】分析图示细胞结构可知,图中1为细胞壁、2为液泡、3为细胞核、4为高尔基体、5为叶绿体、6为线粒体、7为内质网、8为细胞膜、9为中心体。
【详解】A、图中5叶绿体、6线粒体内都含有少量DNA分子,A正确;
B、洋葱根尖分生区细胞不含5叶绿体、2大液泡和9中心体,则此图不可表示洋葱根尖分生区细胞,B正确;
C、该细胞有细胞壁和中心体,可确定此图为低等植物细胞的亚显微结构,C错误;
D、动物细胞没有1细胞壁、2液泡、5叶绿体,若此图去掉结构1、2、5,则可表示动物细胞,D正确。
故选C。
4. 细胞中的核糖体由大、小2个亚基组成。在真核细胞的核仁中,由核rDNA转录形成的rRNA与相关蛋白组装成核糖体亚基。下列说法正确的是( )
A. 原核细胞无核仁,不能合成rRNAB. 真核细胞的核糖体蛋白在核糖体上合成
C. rRNA上3个相邻的碱基构成一个密码子D. 细胞在有丝分裂各时期都进行核DNA的转录
【答案】B
【解析】
【分析】有丝分裂不同时期的特点:(1)间期:进行DNA的复制和有关蛋白质的合成;(2)前期:核膜、核仁逐渐解体消失,出现纺锤体和染色体;(3)中期:染色体形态固定、数目清晰;(4)后期:着丝粒(点)分裂,姐妹染色单体分开成为染色体,并均匀地移向两极;(5)末期:核膜、核仁重建、纺锤体和染色体消失。
【详解】A、原核细胞无核仁,有核糖体,核糖体由rRNA和蛋白质组成,因此原核细胞能合成rRNA,A错误;
B、核糖体是蛋白质合成的场所,真核细胞的核糖体蛋白在核糖体上合成,B正确;
C、mRNA上3个相邻的碱基构成一个密码子,C错误;
D、细胞在有丝分裂分裂期染色质变成染色体,核DNA无法解旋,无法转录,D错误。
故选B。
5. 下列叙述中,能支持将线粒体用于生物进化研究的是()
A. 线粒体基因遗传时遵循孟德尔定律
B. 线粒体DNA复制时可能发生突变
C. 线粒体存在于各地质年代生物细胞中
D. 线粒体通过有丝分裂的方式进行增殖
【答案】B
【解析】
【分析】线粒体属于真核细胞的细胞器,有外膜和内膜,内膜向内折叠形成嵴。线粒体中含有DNA和RNA,能合成部分蛋白质,属于半自主细胞器。
【详解】A、孟德尔遗传定律适用于真核生物核基因的遗传,线粒体基因属于质基因,A错误;
B、线粒体DNA复制时可能发生突变,为生物进化提供原材料,B正确;
C、地球上最早的生物是细菌,属于原核生物,没有线粒体,C错误;
D、有丝分裂是真核细胞的分裂方式,线粒体不能通过有丝分裂的方式增殖,D错误。
故选B。
6. 球状蛋白分子空间结构为外圆中空,氨基酸侧链极性基团分布在分子的外侧,而非极性基团分布在内侧。蛋白质变性后,会出现生物活性丧失及一系列理化性质的变化。下列叙述错误的是()
A. 蛋白质变性可导致部分肽键断裂
B. 球状蛋白多数可溶于水,不溶于乙醇
C. 加热变性的蛋白质不能恢复原有的结构和性质
D. 变性后生物活性丧失是因为原有空间结构破坏
【答案】A
【解析】
【分析】蛋白质变性是指蛋白质在某些物理和化学因素作用下其特定的空间构象被破坏,从而导致其理化性质的改变和生物活性丧失的现象。
【详解】A、蛋白质的变性作用主要是由于蛋白质分子内部的结构被破坏,天然蛋白质的空间结构是通过氢键等次级键维持的,而变性后次级键被破坏,A错误;
B、球状蛋白氨基酸侧链极性基团分布在分子的外侧,而非极性基团分布在内侧,说明外侧主要是极性基团,可溶于水,不易溶于乙醇,B正确;
C、加热变性的蛋白质空间结构发生改变,该空间结构改变不可逆,不能恢复原有的结构和性质,C正确;
D、变性后空间结构改变,导致一系列理化性质变化,生物活性丧失,D正确。
故选A。
7. 下列有关物种及新物种形成的叙述,正确的是
A. 形成新物种过程中基因频率发生了变化
B. 新物种的形成都需要经过地理隔离和生殖隔离
C. 狮和虎交配获得的狮虎兽属于二倍体,说明狮和虎属于同一个物种
D. 不同物种的种群若生活在同一地区,也会进行基因交流
【答案】A
【解析】
【分析】突变(包括基因突变和染色体变异)和基因重组、自然选择及隔离是物种形成过程的三个基本环节,通过它们的综合作用,种群产生分化,最终导致新物种的形成。突变和基因重组是生物进化的原材料;自然选择使种群的基因频率发生定向的改变并决定生物进化的方向;隔离是新物种形成的必要条件,新物种形成的标志是产生生殖隔离。物种是指在自然状态下能相互交配并且产生可育后代的一群生物。
【详解】A、形成新物种的过程中必然要经历自然选择,而自然选择使种群的基因频率发生定向改变,因此形成新物种的过程中基因频率发生了变化,A正确;
B、物种形成的常见方式是经过长期的地理隔离而达到生殖隔离,但有的物种的形成不经过地理隔离,而是直接达到生殖隔离,例如植物中的多倍体的形成,B错误;
C、狮和虎交配获得的狮虎兽属于二倍体,但狮虎兽不育,因此狮和虎不属于同一物种,C错误;
D、不同物种之间存在生殖隔离,阻碍了基因交流,因此不同物种的种群若生活在同一地区,不会进行基因交流,D错误。
故选A。
8. 图中①图表示甲、乙两种酶用同一种蛋白酶处理,酶的活性与处理时间的关系,②图表示某生物体内酶的活性与外界环境温度的关系。下列叙述不正确的是( )
A. ①图中乙酶活性的改变可能是因为其分子结构的改变
B. ①图中甲酶的基本组成单位可能是核糖核苷酸
C. ②图表示的酶可以是人体细胞内的呼吸酶
D. ②图表示酶的活性不随环境温度的变化而变化,说明酶已经失活
【答案】D
【解析】
【详解】①图中乙酶活性的改变可能是因为其分子结构的改变,A正确;①图中甲酶为RNA,其基本组成单位可能是核糖核苷酸,B正确;②图表示的酶可以是人体细胞内的呼吸酶,C正确;②图表示酶的活性不随环境温度的变化而变化,原因是机体可维持内环境的相对稳定,D错误。
【考点定位】酶的本质及特性。
9. 研究发现,病原体侵入细胞后,细胞内蛋白酶L在无酶活性时作为支架蛋白参与形成特定的复合体,经过一系列过程,最终导致该细胞炎症性坏死,病原体被释放,该过程属于细胞焦亡。下列说法错误的是( )
A. 蝌蚪尾的消失不是通过细胞焦亡实现的
B. 敲除编码蛋白酶L的基因不影响细胞焦亡
C. 细胞焦亡释放的病原体可由体内的巨噬细胞吞噬消化
D. 细胞焦亡释放的病原体可刺激该机体B淋巴细胞的增殖与分化
【答案】B
【解析】
【分析】细胞凋亡是由基因决定的细胞编程序死亡的过程。细胞凋亡是生物体正常的生命历程,对生物体是有利的,而且细胞凋亡贯穿于整个生命历程。细胞凋亡是生物体正常发育的基础,能维持组织细胞数目的相对稳定,是机体的一种自我保护机制。在成熟的生物体内,细胞的自然更新、被病原体感染的细胞的清除,是通过细胞凋亡完成的。
【详解】A、蝌蚪尾的消失是通过细胞凋亡实现的,A正确;
B、根据题干信息“细胞内蛋白酶L在无酶活性时作为支架蛋白参与形成特定的复合体,经过一系列过程,最终导致该细胞炎症性坏死,病原体被释放,该过程属于细胞焦亡”,说明了蛋白酶L基因影响细胞焦亡,所以如果敲除编码蛋白酶L的基因会影响细胞焦亡,B错误;
C、细胞焦亡后,病原体被释放,可以被体内的巨噬细胞吞噬消化,C正确;
D、细胞焦亡释放的病原体可作为抗原刺激该机体B淋巴细胞的增殖与分化,D正确。
故选B。
10. 下列关于细胞生命历程的叙述错误的是()
A. 细胞分裂和凋亡共同维持多细胞生物体的细胞数量
B. 抑制细胞端粒酶的活性有助于延缓细胞衰老
C. 细胞自噬降解细胞内自身物质,维持细胞内环境稳态
D. DNA甲基化抑制抑癌基因的表达可诱发细胞癌变
【答案】B
【解析】
【分析】1.细胞凋亡是生物体正常发育的基础、能维持组织细胞数目的相对稳定、是机体的一种自我保护机制。
2.端粒学说:每条染色体两端都有一段特殊序列的DNA,称为端粒。端粒DNA序列在每次细胞分裂后会缩短一截,随分裂次数的增加,截短的部分会逐渐向内延伸,端粒内侧正常基因的DNA序列会受到损伤,导致细胞衰老。
3.癌细胞的特征:具有无限增殖的能力;细胞形态发生显著变化;细胞表面发生改变,细胞膜上的糖蛋白等物质减少。细胞癌变的根本原因是原癌基因和抑癌基因发生基因突变,其中原癌基因负责调节细胞周期,控制细胞生长和分裂的过程,抑癌基因主要是阻止细胞不正常的增殖。
【详解】A、细胞分裂可以增加细胞数目,细胞凋亡会减少细胞数目,所以细胞分裂和凋亡共同维持多细胞生物体的细胞数量,A正确;
B、端粒酶可以修复DNA复制过程中的空白区域,可以通过提高端粒酶活性或数量来增加DNA复制的次数,从而延缓细胞衰老,B错误;
C、通过细胞自噬可以清除受损或衰老的细胞器以及感染的微生物和毒素,维持细胞内环境稳态,C正确;
D、抑癌基因主要是阻止细胞不正常的增殖,抑癌基因的突变或甲基化可能诱发细胞癌变,D正确。
故选B。
11. 慢跑属于有氧运动,骨骼肌主要靠有氧呼吸供能,如图是有氧呼吸某阶段示意图。短跑属于无氧运动,骨骼肌除进行有氧呼吸外,还会进行无氧呼吸。下列叙述错误的是()
A. 慢跑时,人体消耗的O2用于与[H]结合生成水
B. 细胞质基质中的H+流回线粒体基质推动了ADP和Pi合成ATP
C. 短跑过程中消耗的O2量等于产生的CO2量
D. 短跑时,骨骼肌无氧呼吸消耗的葡萄糖中的能量大部分储存在乳酸中
【答案】B
【解析】
【分析】在剧烈运动时,人体同时进行有氧呼吸和无氧呼吸,以维持能量的供应,其中无氧呼吸的产物是乳酸。
【详解】A、慢跑时,消耗的氧气用于有氧呼吸的第三阶段,与[H]结合生成水,并释放大量能量,A正确;
B、线粒体是双层膜结构,据图可知,图中H+不在细胞质基质,H+沿线粒体内膜上的ATP合成酶、顺浓度梯度流回线粒体基质中,利用H+顺浓度梯度运输的势能将ADP和Pi合成ATP,B错误;
C、在短跑过程中,人体进行无氧呼吸产生乳酸,不产生CO2,因此,短跑过程中呼吸消耗的O2量等于产生的CO2量,C正确;
D、无氧呼吸释放的能量少,因此大部分能量还在乳酸中,D正确。
故选B。
12. 在生物的生殖和发育过程中离不开减数分裂、有丝分裂和受精作用。如图表示细胞分裂和受精作用过程中核DNA分子含量和染色体数目的变化。下列叙述错误的是()
A. BC段DNA分子的准确复制依赖于碱基互补配对原则
B. CD段可能发生非同源染色体上的非等位基因自由组合
C. HI段核DNA分子数目减半的原因是同源染色体分离的结果
D. LM指受精作用,GH段和OP段对应的细胞中染色体数目不同
【答案】B
【解析】
【分析】分析图示:a表示有丝分裂过程中核DNA含量的变化,其中AC段为间期,CE段为分裂期。b表示减数分裂过程中核DNA含量的变化,其中FG段为减数第一次分裂前的间期,GI段为减数第一次分裂,IK段为减数第二次分裂。K点→L点表示成熟的生殖细胞。L点→M点为受精作用。c表示有丝分裂过程中染色体数目的变化。
【详解】A、碱基互补配对原则使DNA复制准确无误地进行,A正确;
B、CD段指有丝分裂的前期、中期和后期,而非同源染色体上的非等位基因自由组合发生在减数第一次分裂后期,B错误;
C、HI段同源染色体分离导致核DNA分子数目减半,C正确;
D、LM是指受精作用,使染色体数目恢复至正常体细胞水平,GH为减数第一次分裂,OP为有丝分裂后期,两阶段对应的细胞中染色体数目不同,D正确。
故选B。
13. 某二倍体动物的某细胞内含有10条染色体、10个DNA分子,且细胞膜开始缢缩,则该细胞( )
A. 处于有丝分裂后期B. 正在发生基因自由组合·
C. 将形成配子D. 正在发生DNA复制
【答案】C
【解析】
【分析】二倍体动物体细胞内染色体成对存在。若进行有丝分裂,染色体数目不变。若进行减数分裂,染色体数目减半。此时细胞内10条染色体和10个DNA分子,没有染色单体即DNA未复制,且细胞开始缢缩则应处于分裂的末期。
【详解】A、若处于有丝分裂后期,则形成的子细胞中含5条染色体,与二倍体生物的体细胞中染色体数目成对存在不对应,因此不可能为有丝分裂,A错误;
B、基因自由发生在减数第一次分裂后期,含有染色单体,DNA数目为染色体的两倍,与题干不符,B错误;
C、末期细胞膜开始缢缩,且为减数第二次分裂末期,染色体数等于DNA分子数,分裂结束后都为5,因此即将形成配子,C正确;
D、DNA复制在间期,看不到染色体,细胞膜也不会缢缩,D错误。
故选C。
14. 艾弗里及其同事进行的肺炎链球菌转化实验和赫尔希与蔡斯进行的噬菌体侵染细菌实验是探究遗传物质本质的两个经典实验。下列说法错误的是()
A. 艾弗里实验时利用自变量控制中的减法原理,将细胞提取物进行不同处理,分别观察没有DNA、蛋白质和脂质的情况下,R型细菌是否发生转化
B. 赫尔希与蔡斯实验时分别采用35S和32P标记T2噬菌体的蛋白质和DNA
C. 两个实验在设计思路上的共同点是设法分别研究DNA和蛋白质各自的效应
D. 两个实验均证明了DNA是主要的遗传物质
【答案】D
【解析】
【分析】1、艾弗里证明DNA是遗传物质的实验(肺炎双球菌体外转化实验),其实验设计思路:把DNA与其他物质分开,单独直接研究各自的遗传功能。
2、T2噬菌体侵染细菌的实验:①研究者:1952年,赫尔希和蔡斯。②实验材料:T2噬菌体和大肠杆菌等。③实验方法:放射性同位素标记法。④实验思路:S是蛋白质的特有元素,DNA分子中含有P,蛋白质中几乎不含有,用放射性同位素32P和放射性同位素35S分别标记DNA和蛋白质,直接单独去观察它们的作用。⑤实验过程:吸附→注入(注入噬菌体的DNA)→合成(控制者:噬菌体的DNA;原料:细菌的化学成分)→组装→释放。⑥实验结论:DNA是遗传物质。
【详解】A、艾弗里实验时利用自变量控制中的减法原理,将细胞提取物进行不同处理,分别观察没有DNA、蛋白质和脂质的情况下,R型细菌是否发生转化,从而确定是哪种物质使R型细菌转化为S型细菌,A正确;
B、S是蛋白质的特有元素,DNA含有P,蛋白质中几乎不含有,赫尔希与蔡斯实验时分别采用35S和32P标记T2噬菌体的蛋白质和DNA,B正确;
C、两个实验在设计思路上的共同点是设法将蛋白质和DNA等成分分开,分别研究DNA和蛋白质各自的效应,C正确;
D、两个实验均证明了DNA是遗传物质,D错误。
故选D。
15. 下图中横坐标表示某双链DNA分子中一条链上(A+G)/(T+C)的值,分析该曲线图可知,Y可能表示()
A. 另外一条链上(A+G)/(T+C)的值
B. 另外一条链上(A+T)/(G+C)的值
C. 整个DNA分子中(A+G)/(T+C)的值
D. 整个DNA分子中(A+T)/(G+C)的值
【答案】A
【解析】
【分析】DNA分子中两条链上的碱基配对遵循碱基互补配对原则,即A与T配对、G与C配对,配对的碱基数量相等。
【详解】A、由分析可知,DNA一条链上的碱基A、T、C、G的数目分别等于另一条链上碱基T、A、G、C的数目,因此一条链上(A+G)/(T+C)的值与另一条链上(A+G)/(T+C)互为倒数,符合图示曲线关系,A正确;
B、一条链上的(A+T)/(G+C)等于另一条链上的(A+T)/(G+C),而一条链上的(A+G)/(T+C)与另一条链上的(A+T)/(G+C)的关系与图示曲线不符,B错误;
C、整个DNA分子中(A+G)/(T+C)的值恒为1,与图示曲线不符,C错误;
D、整个DNA分子中(A+T)/(G+C)等于每条单链上的(A+T)/(G+C),而一条链上的(A+G)/(T+C)与整个DNA分子中(A+T)/(G+C)的关系与图示曲线不符,D错误。
故选A。
16. 关于密码子的叙述错误的是()
A. 存在mRNA上B. 一个密码子只能编码一种氨基酸
C. 有64种D. 密码子与反密码子不是一一对应
【答案】B
【解析】
【分析】密码子是指信使RNA分子中每相邻的三个碱基。
【详解】A、密码子位于mRNA上,A正确;
B、在原核细胞中密码子GUG作为起始密码子时编码甲硫氨酸,不作为起始密码子时编码缬氨酸,B错误;
CD、密码子有64种,其中有61种编码氨基酸,另有三种终止密码子不编码氨基酸,反密码子有61种,故密码子与反密码子不是一一对应,CD正确。
故选B。
17. 烟草的自交不亲和性是由位于一对同源染色体上的复等位基因(S1、S2……S15)控制,烟草的雄性生殖细胞只有通过花粉管(花粉粒落在柱头上萌发形成花粉管)伸长,才能输送到卵细胞所在位置(胚珠),完成受精作用。下图为不亲和基因的作用机制:有关说法错误的是()
A. 复等位基因的出现体现了基因突变具有不定向性
B. 将S1S4的花粉授于基因型为S2S4的烟草上则后代的基因型是S1S2、S2S4
C. 在杂交育种时,用两种自交不亲和的植株做亲本,可以省略杂交过程中去雄操作
D. 自然条件下不存在烟草S系列基因纯合体
【答案】B
【解析】
【分析】在一个种群中,同源染色体的同一位点上的等位基因超过2个时,称作复等位基因,复等位基因的出现体现了基因突变的不定向性。根据信息可知:卵细胞是S1和S2时,S1和S2的花粉不能受精,而S3和S4的花粉能受精,所以雄配子不能给相同基因组成的雌配子受粉。通过分析题意可知,当花粉所含S基因与卵细胞的S基因种类相同时,花粉管就不能伸长完成受精,所以自然条件下,烟草不存在S系列基因的纯合体。
【详解】A、复等位基因是控制同一性状的不同表现类型的不同基因,在一个种群中,同源染色体的同一位点上的等位基因超过2个时,称作复等位基因,复等位基因的出现体现了基因突变的不定向性,A正确;
B、根据信息可知:卵细胞是S1和S2时,S1和S2的花粉不能受精,而S3和S4的花粉能受精,所以雄配子不能给相同基因组成的雌配子受粉,若基因型为S1S4的花粉授予基因型为S2S4的烟草,卵细胞是S2和S4,所以只能接受S1的花粉,子代基因型应该为S1S2和S1S4,B错误;
C、自交不亲和的植株做亲本,不能接受自己的花粉,不能发生自交,只能发生杂交,可以省略杂交过程的去雄操作,C正确;
D、由分析可知,当花粉所含S基因与卵细胞的S基因种类相同时,花粉管就不能伸长完成受精,所以自然条件下,烟草不存在S系列基因的纯合体,D正确。
故选B。
18. 下列相关叙述正确的是( )
A. 二倍体西瓜幼苗的基因型为Aa,则用秋水仙素处理后形成的四倍体为纯合子
B. 二倍体水稻和四倍体水稻杂交,可获得三倍体,稻穗和籽粒变小
C. 在高倍显微镜下可以观察到细胞从二倍体变为四倍体的过程
D. 制作根尖细胞的临时装片时,制作基本步骤是解离→漂洗→染色→制片
【答案】D
【解析】
【分析】秋水仙素可抑制有丝分裂前期纺锤体的形成,有丝分裂后期着丝粒能正常分裂,但细胞不能分裂,从而使细胞染色体数目加倍。
【详解】A、二倍体西瓜幼苗的基因型为Aa,则用秋水仙素处理后形成的四倍体基因型为AAaa,不是纯合子,A错误;
B、二倍体水稻和四倍体水稻杂交,可获得三倍体,三倍体植株减数分裂时联会紊乱,难以得到籽粒,B错误;
C、经过解离处理后细胞死亡,不能观察到细胞从二倍体变为四倍体的过程,C错误;
D、制作根尖细胞的临时装片时,制作基本步骤是解离→漂洗→染色→制片,使细胞分离开,再进行观察,D正确。
故选D。
19. 在孟德尔两对相对性状杂交实验中, F1黄色圆粒豌豆(YyRr)自交产生 F2,下列表述正确的是()
A. F1产生 4个配子,YR: yr:Yr:yR比例为1:1:1:1
B. F1产生基因型yr的卵细胞和基因型 yr的精子数量之比为 1:1
C. F2产生的精子中,基因型为Yr、yr的比例为1: 1
D. 基因自由组合定律是指 F1产生的精子和卵细胞可以随机组合
【答案】C
【解析】
【分析】据题意分析可知:两对相对性状的黄色圆粒豌豆实验,遵循基因的自由组合定律。F1黄色圆粒豌豆YyRr,在减数分裂过程中,同源染色体分离,非同源染色体上的非等位基因自由组合,能产生4种配子,F1黄色圆粒豌豆(YyRr)自交产生F2为Y_R_:Y_rr:yyR_:yyrr=9:3:3:1。
【详解】A、F1个体能产生YR、yr、Yr、yR4种配子若干个,比例为1:1:1:1,A错误;
B、F1产生基因型YR的卵数量比基因型YR的精子数量少,即雄配子多于雌配子,B错误;
C、F1黄色圆粒豌豆(YyRr)自交产生F2为Y_R_(1YYRR、2YYRr:2YyRR、4YyRr):Y_rr(1YYrr、2Yyrr):yyR_(1yyRR、2yyRr):yyrr=9:3:3:1,故F2产生的精子中,基因型为Yr=2/16×1/2+4/16×1/4+2/16×1/2=3/16,yr=4/16×1/4+2/16×1/2+2/16×1/2=3/16,即比例为1: 1,C正确;
D、基因的自由组合是指F1在减数分裂过程中,非同源染色体上的非等位基因自由组合;F1产生的4种类型的精子和卵细胞随机结合是受精作用,D错误。
故选C。
20. 如图①②③④分别表示不同的变异类型,其中图③中的基因2由基因1变异而来。有关说法正确的是()
A. 图①②都表示交叉互换,发生在减数分裂的四分体时期
B. 图③中的变异会使基因所在的染色体变短
C. 图④中的变异属于染色体结构变异中的缺失
D. 图中①②④的变异都不会产生新基因
【答案】D
【解析】
【分析】据图分析,图①表示同源染色体上非姐妹染色单体的交叉互换,图②表示非同源染色体交叉互换,属于易位,图③表示碱基对的缺失,属于基因突变,图④属于染色体结构变异中的重复和缺失。
【详解】A、图①表示交叉互换,发生在减数分裂的四分体时期,图②表示易位,A错误:
B、图③中的变异属于基因突变中的碱基对的缺失,不会使基因所在的染色体发生结构变异,B错误:
C、图④中,若上面的染色体正常,则下面染色体发生染色体结构变异中的缺失:若下面染色体正常,则上面染色体发生染色体结构变异中的重复,C错误:
D、只有基因突变才能产生新基因,图①②④都不是基因突变,D正确。
故选D。
二、多选题(本题共5个,每个3分,共15分,每题至少有两个或以上答案符合题意,少选部分得1分,错选不得分)
21. 基因与性状之间存在一定的关系。下列有关说法错误的是()
A. 基因都是通过控制酶的合成来间接控制生物性状的
B. 基因的碱基序列相同,该基因决定的性状就一定相同
C. 一个性状可以受到多个基因的影响,一个基因也可以影响多个性状
D. 生物性状完全由基因决定,不受环境的影响
【答案】ABD
【解析】
【分析】基因控制性状的方式:(1)通过控制酶的合成来控制代谢过程,进而控制生物的性状;例如:a.豌豆粒型:豌豆淀粉分支酶基因异常(插入外来DNA序列)→不能正常合成淀粉分支酶→淀粉少一皱粒。b.白化病:酪氨酸酶基因异常→缺少酪氨酸酶→制约酪氨酸转化为黑色素→白化病。(2)通过控制蛋白质结构直接控制生物的性状。例如:a.镰刀型细胞贫血症:血红蛋白基因突变→血红蛋白结构异常→红细胞呈镰刀状。b.囊性纤维病:CFTR基因缺失3个碱基一CFTR蛋白结构异常→功能异常。
【详解】A、基因可以通过控制酶的合成来间接控制生物性状的,基因也可以通过控制蛋白质的结构直接控制生物体的性状,A错误;
B、基因的碱基序列相同,该基因决定的性状不一定相同,另外受环境影响,B错误;
C、基因与性状并不是简单的线性关系,一个性状可以受到多个基因的影响,一个基因也可以影响多个性状,C正确;
D、生物性状由基因和环境共同作用的,基因决定生物体的性状,但环境也会影响生物体的性状,D错误。
故选ABD。
22. 如图中纵坐标表示植物某种气体吸收量或释放量的变化(注:不考虑横坐标和纵坐标单位的具体表示形式,单位的表示方法相同)。下列说法正确的是()
A.若f点以后进一步提高光照强度,光合作用强度可能会下降
B. 若a代表吸收量,d点时,叶肉细胞氧气吸收量等于氧气释放量
C. e点时,叶肉细胞中能产生ATP的场所有细胞质基质、线粒体、叶绿体
D. 若a代表释放量,适当提高大气中的浓度,e点可能向右上方移动
【答案】AC
【解析】
【分析】分析题图:曲线图反映是光照强度对植物的光合速率的影响,纵坐标表示气体的释放速率,可为净光合速率,用O2吸收量或CO2释放量来表示。d点时的净光合速率为零,此时真光合速率=呼吸速率; c点时的光照强度为零,纵坐标对应的数值表示呼吸速率; e点时已经达到光饱和点(光合速率达到最大值时所需要的最小光照强度)。
【详解】A、e点时已经达到光饱和点,其他条件不变,f点以后提高光照强度可能会伤害叶肉细胞中的叶绿体,光合作用强度可能会下降,A正确;
B、若a代表吸收量,d点时,整个植株既不吸收也不释放,但对于叶肉细胞来说有氧气的净释放,氧气的吸收量小于释放量,B错误;
C、图中e点时,叶肉细胞同时进行细胞呼吸和光合作用,故产生ATP的场所有细胞质基质、线粒体和叶绿体,C正确;
D、若a代表释放量,适当提高大气中的浓度,光饱和点增大,e点将向右下方移动,D错误。
故选AC。
23. 下列各项中,可能出现下图结果的是( )
A. 具有一对相对性状的杂合子植物自交所产生后代的性状分离比
B. 15N的DNA分子在14N的培养液复制三次后,含15N的DNA分子与含14N的DNA分子之比
C. 高等植物消耗等摩尔的葡萄糖进行有氧呼吸与无氧呼吸产生的CO2的比值
D. 一个初级卵母细胞经减数分裂形成的极体与卵细胞的数目之比
【答案】ACD
【解析】
【分析】1、酵母菌有氧呼吸的总反应式为:C6H12O6+6H2O+6O26CO2+12H2O+能量;无氧呼吸的总反应式为:C6H12O62CO2+2C2H5OH+能量。
2、卵细胞的形成过程:1个卵原细胞经过减数第一次分裂前的间期DNA复制后形成1个初级卵母细胞,经过减数第一次分裂后形成1个次级卵母细胞和1个极体,减数第二次分裂结束后形成3个极体+1个卵细胞。
3、DNA分子复制的方式为半保留复制。
【详解】A、正常情况下具有一对相对性状的杂合子植物自交所产生后代的性状分离比为3∶1,与题图相符,A正确;
B、含15N的DNA分子在14N的培养液复制三次后,根据DNA的半保留复制原则可知,含15N的DNA分子有2个,含14N的DNA分子有8个,二者之比为1∶4,与柱形图不符,B错误;
C、有氧呼吸消耗1摩尔葡萄糖产生6摩尔CO2,而无氧呼吸消耗1摩尔葡萄糖,产生2摩尔CO2,故高等植物消耗等摩尔的葡萄糖进行有氧呼吸与无氧呼吸产生的CO2的比值为6∶2=3∶1,与图中柱形图相符合,C正确;
D、一个初级卵母细胞形成的极体与卵细胞的数目之比为3∶1,与题图相符合,D正确。
故选ACD。
24. 下图所示生理过程中,P680和P700表示两种特殊状态的叶绿素a,M表示某种生物膜,其中乙侧的H+浓度远高于甲侧,在该浓度差中储存着一.种势能,该势能是此处形成ATP的前提。据图分析,下列说法错误的是()
A. 乙侧的H+完全来自甲侧
B. 生物膜M是叶绿体类囊体薄膜,属于叶绿体内膜
C. CF0和CF1与催化ATP的合成、转运H+有关,很可能是蛋白质
D. 该场所产生的NADPH和ATP将参与暗反应中的C的固定
【答案】ABD
【解析】
【分析】光反应又称为光系统电子传递反应,在反应过程中,来自于太阳的光能使绿色生物的叶绿素产生高能电子从而将光能转变成电能,然后电子通过在叶绿体类囊体膜中的电子传递链间的移动传递,并将H+质子从叶绿体基质传递到类囊体腔,建立电化学质子梯度,用于ATP的合成。光反应的最后一步是高能电子被NADP+接受,使其被还原成NADPH;光反应的场所是类囊体。准确地说光反应是通过叶绿素等光合色素分子吸收光能,并将光能为化学能,形成ATP和NADPH的过程。
【详解】A、根据光反应阶段的物质变化可知,乙侧的H+除来自甲侧,还来自乙侧的水的光解过程,A错误;
B、叶绿素存在叶绿体的类囊体薄膜上,即膜M为(叶绿体)类囊体(薄)膜,其不属于叶绿体内膜,B错误;
C、CF0和CF1是复杂的蛋白质,其在图中所示生理过程中的作用是催化ATP的合成、转运H+,C正确;
D、该场所产生的NADPH和ATP将参与暗反应中的三碳化合物的还原过程,D错误。
故选ABD。
25. 核糖体是蛋白质合成的场所。某细菌进行蛋白质合成时,多个核糖体串联在一条mRNA上形成念珠状结构——多聚核糖体(如图所示)。多聚核糖体上合成同种肽链的每个核糖体都从mRNA同一位置开始翻译,移动至相同的位置结束翻译。多聚核糖体所包含的核糖体数量由mRNA的长度决定。下列叙述正确的是()
A. 图示翻译过程中,各核糖体从mRNA的3'端向5'端移动
B. 该过程中,mRNA上的密码子与tRNA上的反密码子互补配对
C. 图中5个核糖体同时结合到mRNA上开始翻译,同时结束翻译
D. 若将细菌的某基因截短,相应的多聚核糖体上所串联的核糖体数目不会发生变化
【答案】B
【解析】
【分析】图示为翻译的过程,在细胞质中,翻译是一个快速高效的过程。通常,一个mRNA分子上可以相继结合多个核糖体,同时进行多条肽链的合成,因此,少量的mRNA分子就可以迅速合成大量的蛋白质。
【详解】A、图示翻译过程中,各核糖体从mRNA的5'端向3'端移动,A错误;
B、该过程中,mRNA上的密码子与tRNA上的反密码子互补配对,tRNA通过识别mRNA上的密码子携带相应氨基酸进入核糖体,B正确;
C、图中5个核糖体结合到mRNA上开始翻译,从识别到起始密码子开始进行翻译,识别到终止密码子结束翻译,并非是同时开始同时结束,C错误;
D、若将细菌的某基因截短,相应的多聚核糖体上所串联的核糖体数目可能会减少,D错误。
故选B。
二卷(共50分)
三、非选择题
26. 为研究低温对某种热带植物叶绿体结构和代谢的影响,科研人员选用长势一致的两个品种的幼苗,分别在28℃和0℃条件下处理一段时间后,测定幼苗叶片离体叶绿体的放氧量和叶绿体中MDA含量(MDA是膜脂质分子过氧化产物,其含量反映叶绿体膜的受损程度),结果如下图。请回答:
(1)测定离体叶绿体放氧量实验中,需要控制的无关变量有_______(至少两项)。
(2)离体叶绿体中与放氧同时产生的物质将进入_______,直接参与______(过程)
(3)根据实验结果分析,叶绿体中MDA含量与膜受损程度呈____(填“正”或“负”)相关。低温胁迫引起放氧量下降的原因是____,使叶绿体中色素含量降低。
(4)本研究表明,两个品种中较耐低温的是_______。
【答案】(1)光照时间、光照强度、CO2浓度、湿度等
(2) ①. (叶绿体)基质 ②. C3还原
(3) ①. 正 ②. 叶绿体膜结构受损 (4)品种B
【解析】
【分析】光合作用的光反应阶段(场所是叶绿体的类囊体膜上):水的光解产生[H](NADPH)与氧气,以及ATP的形成.光合作用的暗反应阶段(场所是叶绿体的基质中):CO2被C5固定形成C3,C3在光反应提供的ATP和[H](NADPH)的作用下还原生成淀粉等有机物。
【小问1详解】
植物光合作用利用水和二氧化碳转化生成氧气和有机物,需要光照,故测定离体叶绿体放氧量实验中,需要控制的无关变量有光照时间、光照强度、CO2浓度、湿度等。
【小问2详解】
叶绿体光反应阶段水的光解释放氧,其场所在类囊体薄膜,与氧气同时产生的物质是ATP和[H](NADPH),ATP和[H](NADPH)将进入(叶绿体)基质,直接参与C3还原。
【小问3详解】
根据图2的实验结果分析,品种A和品种B在0℃条件下处理一段时间后,叶绿体中MDA含量都比28℃下含量高,故叶绿体中MDA含量与膜受损程度呈正相关。低温引起叶绿体膜结构受损,从而导致放氧量下降,使叶绿体中色素含量减少。
【小问4详解】
结合图示1和2,看出品种B在低温下放氧量高于品种A,叶绿体中MDA含量低于品种A,说明品种B进行光合作用的效率高于品种A,故较耐低温的是品种B。
27. 下图是某基因型为AaBb的雌性哺乳动物细胞(2n=4)连续分裂过程中的图像及染色体数目变化曲线示意图。回答下列相关问题:
(1)图甲、乙、丙中,含有同源染色体的是_____,图丙所示的细胞名称是______。
(2)若图丙所示细胞分裂产生的一个子细胞的基因型是AB,则此次减数分裂产生的成熟生殖细胞的基因型是_____(不考虑突变和互换)。
(3)着丝粒分裂后,子染色体移向细胞两极发生的时期对应图丁中____段。
(4)若一个未被标记的细胞在含H标记的胸腺嘧啶脱氧核苷酸的培养基中完成一个细胞周期,然后在不含放射性标记的培养基中继续分裂至有丝分裂中期,正常每个细胞中有______条染色体含放射性标记。
(5)已知该动物还存在另外两对等位基因Y、y和R、r。经基因检测该动物产生的配子类型共有YR、Yr、yR和yr四种,且数量比例接近1:6:6:1.若所有类型配子均可正常发育,则由此可推断出这两对等位基因在染色体上最可能的分布情况,请将其画在下图的方框中_____(四条竖线代表四条染色体)。
【答案】27. ①. 甲、乙 ②. (第一)极体
28. ab 29. ab和de 30. 4
31. 或
【解析】
【分析】根据题意和图示分析可知:图甲细胞中含有同源染色体,且着丝粒分裂,处于有丝分裂后期;图乙细胞中含有同源染色体,且同源染色体两两联会,形成四分体,处于减数第一次分裂前期;图丙细胞中不含同源染色体,且着丝粒分裂,处于减数第二次分裂后期。
【小问1详解】
同源染色体分离发生在减数第一次分裂,所以图甲、乙、丙中,含有同源染色体的是甲(有丝分裂后期)和乙(减数第一次分裂前期);由于是雌性高等动物,且丙细胞中不含同源染色体,着丝粒分裂,处于减数第二次分裂分裂后期,此时细胞质均等分裂,所以图丙所示的细胞名称是第一极体。
【小问2详解】
图丙细胞处于减数第二次分裂后期,且细胞质均等分裂,产生的子细胞是极体,若图丙所示细胞分裂产生的一个子细胞的基因型是AB,则此次减数分裂产生的成熟生殖细胞的基因型是ab。
【小问3详解】
着丝粒分裂后,染色单体分开形成子染色体,导致染色体数目暂时加倍,所以子染色体移向细胞的两极发生时期对应图丁中ab段和de段。
【小问4详解】
若一个未被标记的细胞在含3H标记的胸腺嘧啶脱氧核苷酸培养基中完成一个细胞周期,在间期每条染色体上的1个DNA复制为2个DNA分别在两条单体上,由于DNA半保留复制,这两个DNA都是1条链含3H,1条链不含3H,即两条单体都有3H,第一次分裂形成的2个子细胞中,每条染色体的DNA都是1条链含3H,1条链不含3H。第二次分裂间期,DNA又进行一次半保留复制,结果每条染色体含有两个DNA,其中1个DNA的1条链含3H,1条链不含3H,另一个DNA的2条链都不含3H,即每条染色体中都只有1个DNA的一条单体被标记,故正常每个细胞中有4条染色体含放射性标记。
【小问5详解】
已知该动物还存在另外两对等位基因Y、y和R、r,经基因检测该动物产生的配子类型共有YR、Yr、yR和yr四种,且数量比例接近1∶6∶6∶1,说明两对基因不遵循自由组合定律,有连锁现象,且个别细胞在减数第一次分裂前期发生互换,则Y和r连锁,y和R连锁,即Y、y、R、r在一对同源染色体上,Y和r在一条染色体上,y和R在另一条上,如图所示:
28. 果蝇体细胞有4对染色体,其中Ⅱ、Ⅲ、Ⅳ号为常染色体。果蝇红眼(A)对白眼(a)为显性,刚毛(B)对截毛(b)为显性,黑体和灰体由等位基因D、d控制。在自然情况下,现有若干灰体雌雄果蝇随机交配,子代的表型及比例如下图所示。
(1)通过数据可以判断控制灰体和黑体的基因位于________(填“常”或“X”)染色体上,理由是_____________。上述子代灰体果蝇中纯合子的比例为________。
(2)若让某白眼截毛雌果蝇与纯合的红眼刚毛雄果蝇进行杂交,子一代中雄果蝇表现为白眼刚毛,雌果蝇表现为红眼刚毛。这一结果说明控制刚毛、截毛的基因位于_______________,控制红、白眼的基因位于_____________。
(3)另有一对相对性状展翅(E)对正常翅(e)为显性,位于Ⅲ号染色体上,且E纯合致死。研究人员欲探究控制灰体和黑体的等位基因是否位于Ⅲ号染色体上(不考虑互换),现选取双杂合的灰体展翅雌雄果蝇随机交配,观察子代的表型及比例。若________________________,则控制灰体和黑体的基因位于Ⅲ号染色体上;若________________________,则控制灰体和黑体的基因不位于Ⅲ号染色体上。
【答案】(1) ①. 常 ②. 灰体与黑体的遗传不与性别相关联 ③. 3/5
(2) ①. 常染色体或XY染色体的同源区段上 ②. X染色体的非同源区段
(3) ①. 灰体展翅∶黑体正常翅=2∶1或灰体展翅∶灰体正常翅=2∶1 ②. 灰体展翅∶灰体正常翅∶黑体展翅∶黑体正常翅=6∶3∶2∶1
【解析】
【分析】据图分析可知,子代雌雄果蝇中灰体:黑体=15:1,说明控制体色的基因为常染色体上,而题干已说明黑体和灰体由等位基因D、d控制,故亲本中灰体果蝇中既有纯合子也有杂合子。dd占1/16,即1/4×1/4,故亲本产生d配子的概率为1/4,亲本中DD:Dd=1:1。
【小问1详解】
由分析可知:灰体与黑体的遗传不与性别相关联,且控制灰体和黑体的基因位于常染色体上。亲本中DD:Dd=1:1,亲本产生d配子的概率为1/4,D配子的概率为3/4,子代灰体果蝇中纯合子的比例为(3/4×3/4)/(1-1/4×1/4)=3/5。
【小问2详解】
)让某白眼截毛雌果蝇与红眼刚毛雄果蝇进行杂交,子一代中雄果蝇表现为白眼刚毛,雌果蝇表现为红眼刚毛,由于子代雌雄果蝇都为刚毛,说明刚毛为显性性状,控制刚毛、截毛的基因位于XY染色体的同源区段或常染色体上;由于子代雌果蝇全为红眼,雄果蝇全为白眼,说明控制眼色的基因只位于X染色体上。
【小问3详解】
展翅(E)对正常翅(e)为显性,位于Ⅲ号染色体上,且E基因纯合致死。两对等位基因关系有几种可能性:如果都在Ⅲ染色体上,则有两种可能,B与E在同一条染色体上,b与e在同一条染色体上,这种情况下后代的基因型有BbEe、bbee两种,表现型也两种(BB纯合致死),表现型比例为灰体展翅:黑体正常翅=2:1;或者B与e在同一条,b与E在同一条,后代的基因型有BBee、BBEe两种,表现型比例为灰体展翅:灰体正常翅=2:1。如果不在Ⅲ号染色体上,则亲本基因为BBEe,由于EE纯合致死,后代表现型比例为(3:1)(2:1),比例为灰体展翅:灰体正常翅:黑体展翅:黑体正常翅=6:3:2:1。
29. 科学家在基因型为m普通玉米(2n=20)群体中发现了杂合雄性不育突变体,并从中克隆了控制不育性状的显性基因(编码蛋白质M)。研究发现,突变体玉米雄性不育与花粉母细胞减数分裂异常密切相关(图1):进一步研究发现,减数分裂细胞中影响染色体联会的R蛋白量与M蛋白质有关(图2),
注:M-Del:敲除基因的突变体:①~⑤为依次发生的减数分裂I成某时期:⑥为减数分裂结束后形成的子细胞:⑦为花粉及可育率
(1)图1中③所示的时期为______ ⑥中单个正常细胞内染色体数目为______,玉米减数分裂细胞中R蛋白量减少,植株的花粉可育率将______,推测玉米突变体中M蛋白质影响减数分裂的机制为________。
(2)欲利用现有植株通过杂交方式获得种子用于M基因的后续研究,杂交亲本的基因型分别应为________。
(3)M基因与m基因DNA序列相比,非模板链上第1072和1094位的两个碱基突变为A,致使M蛋白质的第358和365位氨基酸分别变为x和y(图3):按5'-3’的方向,转运x(第358位)的tRNA上反密码子第______位碱基必为U。
【答案】(1) ①. 减数分裂Ⅰ中期 ②. 10 ③. 降低 ④. M蛋白使减数分裂细胞中R蛋白减少,影响染色体联会,造成同源染色体分离异常
(2)母本(♀):Mm、父本(♂)mm (3) 3
【解析】
【分析】转录是在细胞核内,以DNA一条链为模板,按照碱基互补配对原则,合成RNA的过程。 翻译是在核糖体中以mRNA为模板,按照碱基互补配对原则,以tRNA为转运工具、以细胞质里游离的氨基酸为原料合成蛋白质的过程。
【小问1详解】
从图1中的③可以看出,细胞中同源染色体排列在细胞中央,所以处于减数分裂Ⅰ中期(MⅠ中,减Ⅰ中),⑥中已经形成了4个子细胞,表示减数分裂结束,所以是减数分裂Ⅱ末期,玉米染色体数目2n=20,所以子细胞中染色体数目为10条,突变体中R蛋白数量减少,育性降低,从图2可以看出,敲除了M基因的植株R蛋白含量增加,因此可以推测M蛋白质影响减数分裂的机制为M蛋白使减数分裂细胞中R蛋白减少,影响染色体联会,造成同源染色体分离异常。
【小问2详解】
M基因是显性基因,抑制了R蛋白的产生,导致杂合雄性不育,所以欲利用现有植株通过杂交方式获得种子用于M基因的后续研究,所以杂交父本只能选择mm,而母本选择Mm植株。
【小问3详解】
M基因与m基因DNA序列相比,非模板链序列,对应了mRNA的序列,由于x氨基酸是第358位氨基酸,mRNA中每三个碱基决定一个氨基酸,358×3=1074,说明1072、1073、1074共同决定了x氨基酸,即1072位是x氨基酸在mRNA的5'端第一个位置,对应按5'-3'的方向tRNA上反密码子第3位碱基为U。
2023-2024学年河北省衡水市冀州中学高三上学期期中考试生物含答案: 这是一份2023-2024学年河北省衡水市冀州中学高三上学期期中考试生物含答案,共12页。试卷主要包含了填空题等内容,欢迎下载使用。
河北省衡水市冀州中学2024届高三上学期期中考试生物: 这是一份河北省衡水市冀州中学2024届高三上学期期中考试生物,共9页。试卷主要包含了填空题等内容,欢迎下载使用。
河北省衡水市冀州中学2023-2024学年高三上学期期中考试 生物 无答案: 这是一份河北省衡水市冀州中学2023-2024学年高三上学期期中考试 生物 无答案,共9页。试卷主要包含了填空题等内容,欢迎下载使用。

