安徽省淮北市烈山区2023年部编版小升初考试语文试卷 (5)
展开
这是一份安徽省淮北市烈山区2023年部编版小升初考试语文试卷 (5),共5页。
注意事项:
1.答题前须将自己的姓名、考号等信息填在答题卡规定位置。
2.所有答题内容均要涂、写在答题卡上,在试卷上答题无效。
3.选择题和判断题须用2B铅笔在答题卡上将对应选项涂黑。
4.其余试题须用0.5毫米黑色字迹笔在答题卡相应位置填写。
选择题。
1. 下面词语注音完全正确的一组是( )
A. 细腻(xì nì) 焚烧(fén shā) 正月(zhēng yuè)
B. 依偎(yí wěi) 清脆(qīn chuì) 单薄(dān bó)
C. 挪移(nuō yí) 花蕊(huā ruì) 剥削(baō xuē)
2. 下面词语中“善”字与“通国之善弈者也”中“善”字意思一样的是( )
A. 改善生活B. 慈眉善目C. 纪昌善射
3. 下面句子标点使用完全正确的一项是( )
A. 燕子去了,有再来时候;杨柳枯了,有再青的时候;桃花谢了,有再开的时候。
B. 一秒钟、两秒钟,他像巨人一样挺立着,两眼放射着坚毅的光芒。
C. “怎么了?”老师走过来关切地问道。“有什么困难需要我帮助吗?”
4. “传统文化博大精深,民族精神世代传承。______年龄大小,每个中国人______应该继承和弘扬我国优秀传统文化。”句中应填入的关联词是( )
A. 无论……都……B. 不仅……还……C. 虽然……但是……
5. 下面句子中成语使用不恰当的一项是( )
A. 对于穿汉服吃火锅的现象,大家早就司空见惯了。
B. 《清明上河图》中街道上车水马龙,滔滔不绝。
C. 准备过年时大人们都要给孩子做新鞋新衣,好在新年时显出万象更新的气象。
6. 下面各项中故事名称不属于同一类的一项是( )
A. 完璧归赵 闻鸡起舞 负荆请罪
B. 守株待兔 刻舟求剑 亡羊补牢
C. 牛郎织女 后羿射日 精卫填海
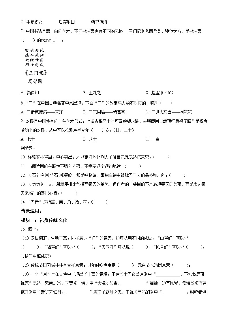
7. 中国书法是黑与白的艺术,不同书法家也有不同的风格。《三门记》秀丽柔美,稳健大方,是书法家( )的代表作之一。
A. 颜真卿B. 王羲之C. 赵孟頫(fǔ)
8. “三”在中国古典名著中常出现,下面“三”的故事与人物不对应的一项是( )
A. 三借芭蕉扇——宋江B. 三气周瑜——诸葛亮C. 三进大观园——刘姥姥
9. 对联是中国特有的一种艺术形式。“逾古稀又十年可喜慈颜永驻,去期颐尚廿载预征后福无疆”是祝寿活动上的对联,从中可以推测寿星今年( )岁。(廿:二十)
A. 七十B. 八十C. 一百
判断题。
10. 详略安排得当,中心突出,才能更好地让别人了解自己想表达意思。( )
11. 与阅读目的关联性不强的内容,不需要逐字逐句地读。( )
12. 《石灰吟》《竹石》《春晓》都是咏物诗,事物在诗中被赋予了人的品格和志向。( )
13. 《匆匆》一文开篇就用排比句描写春天的景色,但作者的主要目的不是表现春天的美丽,而是表达春天来临时的喜悦心情。( )
14. “五音”指宫、商、角、徵、羽。( )
情景运用。
板块一:礼赞传统文化
15. 填空。
(1)汉语词汇,生动丰富。同样表达“好”的意思,却可以用不同的成语。“画得好”可以说( ),“唱得好”可以说( ),“天气好”可以说( ),“风景好”可以说( )。(括号中填成语)
(2)传统节日习俗往往有吉祥寓意。过年时吃鱼寓意( ),元宵节吃汤圆寓意( )。
(3)一个“月”字在古诗中呈现出了丰富的意境。王建《十五夜望月》中“____________,不知秋思落谁家”表达了思亲之愁;李贺《马诗》中“大漠沙如雪,____________”描绘了边塞风光;孟浩然《宿建德江》中“野旷天低树,____________”表现了羁旅之思;王维《鸟鸣涧》中“____________,时鸣春涧中”表现了幽静之美。
(4)文言文中的故事,可以给人以启迪。《学弈》中“一人虽听之,一心以为有鸿鹄将至,思援弓缴而射之”的意思是_________________,与《学弈》中另一人对比,我懂得了_____________________。
(5)上下五千年,许多人物用自己的行动深刻诠释了“有志者事竟成”。_____________________(请选择两三个事例来说明这一观点)
板块二:致敬中华英雄
16. 根据拼音写词语,完成下面演讲稿片断。
中华民族在màn cháng( )的历史里创造的优秀文化,是滋养我们成长的精神食粮。在黑暗的岁月里,无数革命先烈艰苦奋斗、不怕xī shēng( )的事迹,是鼓舞我们mái tóu( )苦干的动力源泉。当代建设者们肩负复兴的zé rèn( ),在各自lǐng yù( )里建功立业,是引导我们走向未来的行动榜样。
阅读革命文化故事,根据提示完成读后感悟。
为了拖住敌人,七连六班的五个战士一边痛击追上来的敌人,一边有计划地把大批敌人引上了狼牙山。他们利用险要的地形,把冲上来的敌人一次又一次地打了下去。班长马宝玉沉着地指挥战斗,让敌人走近了,才命令狠狠地打。副班长葛振林打一枪就大吼一声,好像那个细小的枪口喷不完他的满腔怒火。战士宋学义扔手榴弹总要把胳膊抡个一圈,好使出浑身的力气。胡德林和胡福才这两个小战士把脸绷得紧紧的,全神贯注地瞄准敌人射击。战斗进行了很久,敌人始终不能前进一步。在崎岖的山路上,横七竖八地躺着许多敌人的尸体。
17. 这段话既关注了七连六班群体,也写了每一位战士,这种写作方法叫做______,这样写的好处是_________________。在描写每位战士时主要使用的描写方法是______描写和______描写。段中“在崎岖的山路上,横七竖八地躺着许多敌人的尸体”这句话也从侧面表现了__________________。
18. “人固有一死,或______,或______。”为了掩护群众和主力部队转移,狼牙山五壮士诱敌上山,痛击敌人,最后英勇跳悬。多么英勇的战士,多么伟大的英雄!为了胜利的曙光,无数仁人志士前赴后继,如__________……因为他们知道“祖宗疆土,当以死守,____________”,因为他们知道“位卑未敢______”!
板块三:感恩成长路上
【感恩亲人】阅读成长故事,完成各题
一碗馄(hún)饨
①天气十分炎热,蝉在树上烦躁不安。她又跟妈妈吵架了,一气之下,她转身向外跑去。
②她走了很长时间,看到前面有个面摊,人们正吃着香喷喷、热腾腾的面条。她感觉到肚子饿了。可是,她摸遍身上的口袋,一分钱也没有。
③面摊的主人是一位很和蔼的老婆婆,她看到她站在那边,就问:“孩子,你是不是要吃面?”“可是,可是我没带钱。”她有些不好意思地回答。“没关系,我请你吃。”
④老婆婆端来一碗馄饨和一碟小菜。她满怀感激,刚吃了几口,眼泪忽然就掉下来,纷纷落在碗里。“你怎么了?”老婆婆关切地问。“我没事!”她忙擦着泪水,“我们素不相识,而你就对我这么好。可是我自己的妈妈怎么对我?我跟她吵架,她竟然把我赶出来,还叫我不要再回去!”
⑤老婆婆听了,平静地说道:“孩子,你怎么会这么想呢?你想想看,我只不过煮一碗馄饨给你吃,你就这么感激我,那你自己的妈妈煮了十多年的饭给你吃,你怎么不去感激她呢?你怎么还要跟她吵架呢?”
⑥……
⑦女孩急冲冲往家走去。当她走到家附近时,一眼就看到疲惫不堪的母亲。正在路口张望的母亲看到她,脸上立即露出喜色:“你这个淘气包,赶快过来吧。饭早就做好了,你再不回来吃,菜都凉了!”
⑧有时候,我们会对别人给予的小恩惠感激不尽,却对亲人一辈子的恩情视而不见。
⑨这时,她的眼泪又开始掉了下来。她奔向前,扑到了母亲的怀里。
19. “馄”“饨”部首都是“______”,意思和______相关。“馄”除去部首有______画,如果用音序查字法应先查字母______。
20. 仿写两个ABB式的词语:香喷喷 热腾腾______ ______
21. 联系上下文,理解词语意思。
素不相识:_______________________________
视而不见:________________________________
22. 短文是围绕一个中心句来写的,这个中心句在第______自然段。
23. 文中的“她”两次流下了眼泪,第一次是因为__________________,第二次是因为____________________。
24. 文中母亲为什么会“疲惫不堪”呢?
__________________________________________
25. “她感觉到肚子饿了”。如果用夸张手法表达“饿”这个意思可以怎么写?
_________________________________________
26. 短文最后那感人的场画,如果加上环境描写效果更好。请你来写写吧。
_________________________________________
27. 请用几句话表达自己对亲人的感激之情。
_________________________________________
28. 【难忘师恩】借用诗词名言,完成下面给老师的毕业赠言。
从齐腰高到与肩平,整整六年。老师,六年间,您的教导就像丝丝春雨“随风潜入夜,____________”。当我们因犯错受到批评后,您会用“____________,忠言逆耳利于行”来劝诫我们;当我们因取得一点成绩而沾沾自喜时,您会提醒我们“____________,更有早行人”;当我们遇到问题百思不得其解时,您会用“穷则变,____________”教导我们要学会变通。感谢您,亲爱的老师!
29. 【以书为友】书是我们成长路上的朋友。《鲁滨逊漂流记》《爱丽丝漫游奇境记》《爱的教育》《童年》这几本书你读过吗?如果你读过其中某本书,可以给大家介绍介绍这本书。如果你想读其中某本书,也可以说服家长给你买这本书。选择一个任务,把要说的话写在横线上。
________________________________________
30. 【成长足迹】在你的成长历程中,一定经历了很多,也逐渐懂得了许多吧!懂得了努力学习,懂得了孝敬父母,懂得了尊敬他人,还是懂得了珍惜时间……请以“我懂得了______”为题,写写自己的成长故事和感悟。注意把题目补充完整,把重点部分写具体,表达自己的真情实感,字数不少于450字。
相关试卷
这是一份安徽省淮北市烈山区2023年部编版小升初考试语文试卷(146),共19页。试卷主要包含了 下列句子有错别字的一项是, 下列句子没有语病的一项是等内容,欢迎下载使用。
这是一份安徽省淮北市烈山区2023年部编版小升初考试语文试卷 (29),共16页。试卷主要包含了必须用0, 下列加点成语运用有误的一项是, 填空, 名著阅读, 解释下列句中加点的词等内容,欢迎下载使用。
这是一份安徽省淮北市烈山区2023年部编版小升初考试语文试卷 (25),共14页。试卷主要包含了 规范书写, 看拼音,写词语, 同音字辨析填空, 下列词语中完全正确的一组是, 诗歌中常常托物言志等内容,欢迎下载使用。

