2022-2023学年山东省威海市高一下学期期末地理试题含解析
展开第Ⅰ卷(选择题共50分)
注意事项:
1.第Ⅰ卷共25题,每题2分,共50分。
2.每小题选出答案后,用2B铅笔把答题卡上对应题目的答案标号涂黑。如需改动,用橡皮擦干净后,再选涂其它答案标号。不涂在答题卡上,只答在试卷上不得分。
青年(16~35岁)流动人口是社会经济发展的基础与重要动力,其流向选择对城市发展意义重大。我国某研究所利用2017年全国流动人口动态监测数据,分析了青年流动人口城市选择的空间特征。图示意中国青年流动人口高定居意愿的城市选择流向。完成下面小题。
1. 高定居意愿城市( )
A. 以“胡焕庸线”为界,东疏西密B. 在“胡焕庸线”东侧,集中指向城市群
C. 在“胡焕庸线”两侧,分布均衡D. 在“胡焕庸线”西侧,集中指向小城市
2. 为充分释放青年流动群体带来的人口红利,流入城市可采取措施有( )
①因地制宜健全产业体系②全面发展劳动密集型产业③提升城市文化包容性与空间宜居性④培育个性化的高消费产业
A. ①④B. ①③C. ②③D. ②④
【答案】1. B 2. B
【解析】
【1题详解】
结合高定居意愿城市选择流向可知,高定居意愿城市多位于“胡焕庸线”东侧,集中指向城市群,B正确,ACD错误。故选B。
【2题详解】
为充分释放青年流动群体带来的人口红利,流入城市可以因地制宜健全产业体系,合理布局第一、二、三产业,①正确;全面发展劳动密集型产业,不利于青年流动群体的流入,②错误;提升城市文化包容性与空间宜居性对青年吸引力较强,③正确;培育高消费产业,使得生活成本较高,不利于青年人群定居,④错误,B正确,ACD错误。故选B。
【点睛】“胡焕庸线”从黑龙江省黑河市到云南省腾冲,大致为倾斜45度基本直线。此线东南方面积占47%的国土,居住着约94%的人口。
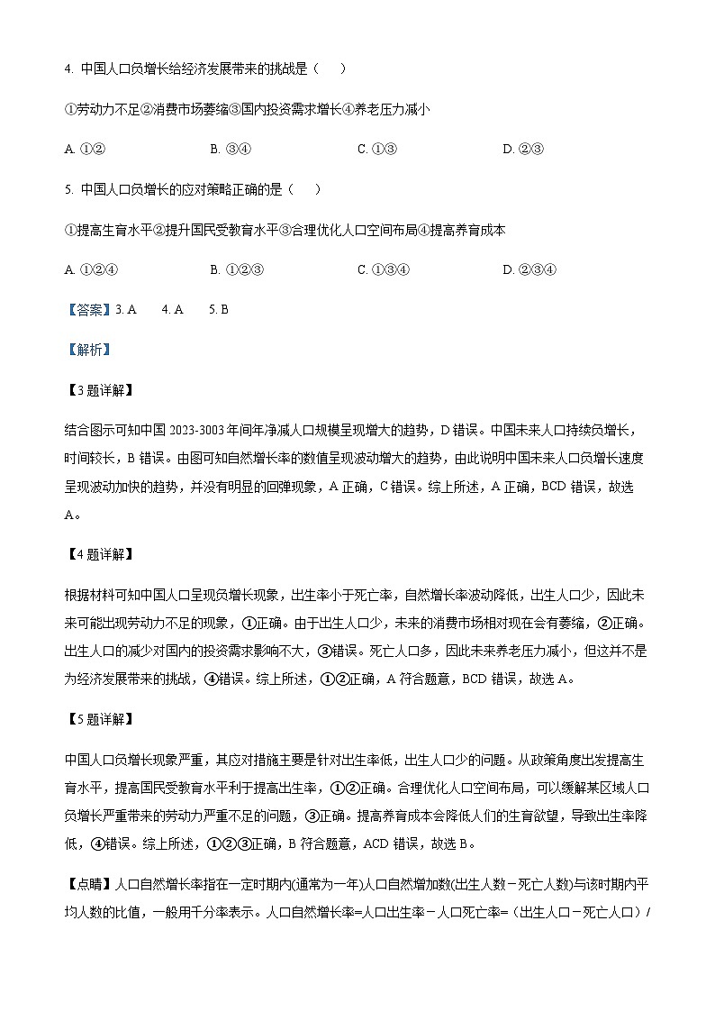
国家统计局数据显示,2022年中国出生人口为956万人,死亡人口为1041万人,总人口为141175万人,较上年末减少85万人,人口自然增长率为-0.6‰,正式步入人口负增长时代。图示意未来中国年净减人口规模和人口自然增长率的变动趋势。完成下面小题。
3. 中国未来人口负增长变化趋势是( )
A. 发展速度快B. 持续时间短C. 回弹速度快D. 年净减人口规模缩小
4. 中国人口负增长给经济发展带来的挑战是( )
①劳动力不足②消费市场萎缩③国内投资需求增长④养老压力减小
A. ①②B. ③④C. ①③D. ②③
5. 中国人口负增长的应对策略正确的是( )
①提高生育水平②提升国民受教育水平③合理优化人口空间布局④提高养育成本
A. ①②④B. ①②③C. ①③④D. ②③④
【答案】3. A 4. A 5. B
【解析】
【3题详解】
结合图示可知中国2023-3003年间年净减人口规模呈现增大的趋势,D错误。中国未来人口持续负增长,时间较长,B错误。由图可知自然增长率的数值呈现波动增大的趋势,由此说明中国未来人口负增长速度呈现波动加快的趋势,并没有明显的回弹现象,A正确,C错误。综上所述,A正确,BCD错误,故选A。
【4题详解】
根据材料可知中国人口呈现负增长现象,出生率小于死亡率,自然增长率波动降低,出生人口少,因此未来可能出现劳动力不足的现象,①正确。由于出生人口少,未来的消费市场相对现在会有萎缩,②正确。出生人口的减少对国内的投资需求影响不大,③错误。死亡人口多,因此未来养老压力减小,但这并不是为经济发展带来的挑战,④错误。综上所述,①②正确,A符合题意,BCD错误,故选A。
【5题详解】
中国人口负增长现象严重,其应对措施主要是针对出生率低,出生人口少的问题。从政策角度出发提高生育水平,提高国民受教育水平利于提高出生率,①②正确。合理优化人口空间布局,可以缓解某区域人口负增长严重带来的劳动力严重不足的问题,③正确。提高养育成本会降低人们的生育欲望,导致出生率降低,④错误。综上所述,①②③正确,B符合题意,ACD错误,故选B。
【点睛】人口自然增长率指在一定时期内(通常为一年)人口自然增加数(出生人数-死亡人数)与该时期内平均人数的比值,一般用千分率表示。人口自然增长率=人口出生率-人口死亡率=(出生人口-死亡人口)/总人口,新增人口=人口基数×人口自然增长率。自然增长率是反映人口发展速度和制定人口计划的重要指标,表示人口自然增长的程度和趋势。
图示意某城市功能区布局。完成下面小题。
6. 图中F、G最可能分别为( )
A. 商业区、居住区B. 生态区、行政区C. 居住区、商业区D. 行政区、生态区
7. 若图中工业区布局合理,则甲处最适宜布局的工业部门是( )
A. 钢铁厂B. 化工厂C. 服装厂D. 自来水厂
8. 乙处适宜建高级住宅区,是因为( )
①靠近河流上游,水质较好②靠近铁路,交通便利③靠近风景区,环境优美④位于城市外围,土地面积广
A. ①②B. ①③C. ②③D. ②④
【答案】6. C 7. C 8. B
【解析】
【6题详解】
根据所学知识可知,在城市功能分区中,通常位于城市几何中心,面积最小的是商业区,占用面积最大的是住宅区,因此F为住宅区,G为商业区,C正确,ABD错。故选C。
【7题详解】
根据所学可知,服装厂属于劳动密集型企业,基本无污染,甲处有公路与城区相连,靠近城市利于获取劳动力,C正确;钢铁厂主要产生固体废弃物和大气污染,对交通需求大,宜靠近铁路,A错误;化工厂对大气和水污染严重,甲处位于河流下游但离城区过近,容易污染城区空气,B错误;自来水厂需保证水源水质,多布局于河流上游,D错误。故选C。
【8题详解】
据图可知,乙处位于河流上游,河水水质好,靠近风景区,环境优美,适合建高级住宅区,①③;乙处并未靠近铁路,②错误;建设高级住宅区主要考虑环境,不考虑土地面积,④错误。①③组合正确,故选B。
【点睛】高级住宅区的布局一般考虑“上风(上风向)、上水(河流上游)、高坡(地势较高处)、近文教区、环境优美”。
南红河哈尼梯田是当地人民利用自然条件创造的农耕文明奇观,形成了森林、村寨、梯田、水系“四素同构”的循环农业生态系统(图左)。地的分水制主要采用木刻分水法(图右),即经用水者协商,约定每条水沟应分得的用水量。然后选用一根质地坚硬的横木,根据每户需水量凿出开口宽度不一的凹槽,将之安置在渠道的分水口处,水流沿各个凹槽流入支渠,引流到各户梯田里。完成下面小题。
9. 图中梯田布局于此的原因是( )
①水质好②土壤条件较好③便于村民耕作④增加河流径流量
A. ①②B. ①③C. ②③D. ②④
10. 关于红河哈尼梯田分水制的说法正确是( )
A. 凹槽窄,农户分流水多B. 保障河流间歇性注入梯田
C. 体现终年湿热的环境特征D. 避免村民间发生用水纠纷
【答案】9. C 10. D
【解析】
9题详解】
读图可知梯田布局位于山脚处,地形坡度相对海拔较高处较缓,利于土壤的发育,因此土壤条件较好,②正确;读图可知梯田布局紧邻村寨,便于村民耕作,但是村寨产生的生活污水会使得梯田的水质较差,①错误,③正确,AB错误,C正确;梯田位于河流上游,但梯田生产农产品会截留部分水源,不会增加河流径流量,④错误,D错误;故选C。
【10题详解】
由材料“约定每条水沟应分得的用水量,然后选用一根质地坚硬的横木,根据每户需水量凿出开口宽度不一的凹槽,将之安置在渠道的分水口处,水流沿各个凹槽流入支渠,引流到各户梯田里”可知红河哈尼梯田分水制根据农户需求进行分水,避免村民间发生用水纠纷,A错误,D正确;读图结合所学可知哈尼梯田分水制在需水季节保障河流连续性注入梯田,B错误;哈尼梯田分水制主要作用时间是作物生长季节,不能体现终年湿热的环境特征,C错误;故选D。
【点睛】梯田是对农业生产区位因素中的地形进行改造。
下图示意1950~2050年世界较发达地区、欠发达地区城市和农村人口发展(含预测)情况。完成下面小题。
11. 2020年欠发达地区城镇化水平约为( )
A. 35%B. 50%C. 67%D. 75%
12. 据图可知( )
A. 2025年以后欠发达地区农村人口将逐渐下降
B. 2040年欠发达地区人口以城市向农村迁移为主
C. 1950年至今较发达地区城镇化水平呈下降趋势
D. 未来人口增长将主要集中在较发达地区的城市
【答案】11. B 12. A
【解析】
【11题详解】
根据所学知识可得,城镇化水平=100*城镇居民人口/全国总人口。2020年欠发达地区城市人口与农村人口相等,故可以推断城市居民人口占总人口比例为50%,故B正确;因此排除A、C、D,选择B。
12题详解】
根据材料可得。2025年后,欠发达地区农村人口人口减少,故A正确;2040年欠发达地区人口城市比重升高,农村比例降低,因此可以得出以农村向城市迁移为主,故B排除;根据材料可得,1950至今较发达地区城市人口缓慢增长,故没有呈下降趋势,故C排除;欠发达地区人口增长速度更快,可知人口发展集中于欠发达地区,故D排除。故选择A。
【点睛】城镇化水平计算公式是用来衡量城镇化水平的一种简单方法,它是以某个时期城镇居民人口占全部人口比重为分母,以国家全国总人口为分子,然后计算得出。 具体来说,城镇化水平计算公式如下:城镇化水平=100x城镇居民人口/全国总人口。
雅鲁藏布江谷地(图)是西藏重要的农业种植区。随着温室栽培和地膜保温等生产方式的推广与应用,当地大力发展蔬菜、水果等经济作物。完成下面小题。
13. 雅鲁藏布江谷地成为青藏高原重要的农业区,其突出区位优势是( )
A. 太阳辐射强,昼夜温差大B. 地势平坦,土壤肥沃
C. 海拔相对较低,热量较丰富D. 人口众多,劳动力充足
14. 当地大力发展蔬菜等经济作物的主要区位因素是( )
A. 水源B. 交通C. 科技D. 气候
【答案】13. C 14. C
【解析】
【13题详解】
依据材料,青藏高原发展农业主要的限制性因素是热量不足,雅鲁藏布江谷地地势较低,温度较高,为西藏主要的农业生产区,C正确;昼夜温差大能够提高农产品品质,但在青藏高原,由于温差过大不利于农作物生长,雅鲁藏布江谷地由于地形封闭。保温作用较强,昼夜温差较小,排除A;青藏高原上由于自然环境恶劣土壤发育较差,排除B;西藏地区人口较少,排除D;故选C。
【14题详解】
依据材料,当地大力发展蔬菜等经济作物的主要区位因素是由于温室栽培和地膜保温等技术的应用,排除ABD,故选C。
【点睛】影响农业的主要区位因素:气候、地形、土壤、市场、交通运输、政策等。
地摊经济是指流动商贩在城市某区域聚集,出售各类特色小吃、新鲜农产品和价格低廉的日用品等服务或商品的一种经济形式。图示意我国某城市地摊经济分布点统计情况。完成下面小题。
15. 甲代表的区域最可能是( )
A. 生活小区附近B. 大型商场附近C. 地铁口附近D. 动物园附近
16. 地摊经济主要分布于( )
A. 政策优惠区B. 信息交流中心C. 人口密集区D. 交通枢纽
【答案】15. A 16. C
【解析】
【15题详解】
据题干可知地摊经济出售各类特色小吃、新鲜农产品和价格低廉的日用品等服务或商品,图示中甲区域的地摊经济占比56.21%,排行第一,由此可知甲地区对地摊经济的服务和商品需求量最大,人流量大。生活小区人流量大且稳定,对地摊经济的商品需求量大,与甲区域匹配,A正确。大型商场附近商业活动稠密,特色小吃、新鲜农产品和日用品的门店服务较多,因此不是地摊经济分布点最多的地方,B错误。地铁口附近交通便利,上下班时段往来人口最密集,其余时段人流量并不稳定,流动性较大,因此不是地摊经济分布点最多的地方,C错误。动物园附近的人流量相对于生活小区、大型商场和地铁口较少,不是地摊经济分布点最多的地方,D错误。综上所述,A正确,BCD错误,故选A。
【16题详解】
由图可知,地摊经济主要分布在居民生活区、商业步行街附近,由此可知其布局主要考虑的是人流量,C正确。地摊经济这一形式的出现和发展获得了政策的支持,但是其布局的主导因素并非政策优惠,A错误。地摊经济对于信息通达度的要求不高,B错误。交通便利处人流量较大,结合图中地摊经济分布点可知交通并非主导因素,D错误。故选C。
【点睛】服务业是为社会生产和生活服务的产业,分为商业性服务业和非商业性服务业,主要受市场、交通、集聚、信息化水平、地价、劳动力、个人情感、生态环境等因素影响。
美济岛原名美济礁,古时候被我国先民称为“双门”,自古就是我国的领土,渔民已经在这里捕鱼和生活了几千年。从2014年美济岛“吹海造陆”开始,该人工岛已逐渐蜕变成我国南海第一大岛。图示意美济岛及其周边地区。完成下面小题。
17. 在美济岛“吹海造陆”可以( )
A. 扩大海洋环境容量B. 改善海洋生态系统
C. 缓解城市用地紧张D. 加强海洋空间利用
18. 下列关于南海诸岛的叙述,正确的是( )
①全部位于我国大陆架②由岛、礁、沙、滩组成③中国最早发现、命名和开发利用④拥有内水、领海和毗连区
A. ①②③B. ①②④C. ①③④D. ②③④
【答案】17. D 18. D
【解析】
【17题详解】
在美济岛“吹海造陆”可以增加海上利用空间,加强海洋空间利用,D正确。会减小海洋环境容量但影响不大;会破坏海洋生态系统但影响不大;对缓解城市用地紧张影响较小,ABC错误。故选D。
【18题详解】
南海诸岛大都发育在南海北、西、南部大陆坡的海底台阶,①错误。南海诸岛包括东沙、西沙、中沙和南沙四大群岛,由岛、礁、沙、滩组成;中国人民在南海的活动已有2000多年历史,中国最早发现、命名和开发利用南海诸岛及相关海域,最早并持续、和平、有效地对南海诸岛及相关海域行使主权和管辖,确立了南海的领土主权和相关权益。南海诸岛中国拥有内水、领海和毗连区。②③④正确。D正确。故选D。
【点睛】承认中国拥有南海诸岛主权的主要条约有《开罗宣言》、《波茨坦公告》、《旧金山对日 和约》和《日台和约》等 。
2023年5月,第二次政府间委员会谈判会议在法国巴黎举行,目标是在2024年底前制定一项全球塑料污染治理的国际公约。完成下面小题。
19. 下列环境问题与塑料污染关系最密切的是( )
A. 水土流失B. 臭氧层破坏C. 全球气候变暖D. 生物多样性减少
20. 2021年中国塑料材料化利用率已经达到31%,这样做的好处是( )
①提高资源利用率②减少固体废弃物污染③缓解能源供需矛盾④降低塑料生产成本
A. ①②③B. ①②④C. ①③④D. ②③④
【答案】19. D 20. B
【解析】
【19题详解】
水土流失主要与植被破坏、过度放牧、过度樵采、过度开垦等人类活动有关,与塑料污染无关,A错误;臭氧层破坏主要与氟氯烃化合物等制冷剂的使用有关,与塑料污染无关,B错误;全球气候变暖与植被破坏和煤等化石燃料的燃烧有关,与塑料污染无关,C错误;由于塑料多数不可降解,进入环境中会造成环境污染,塑料微粒进入动物体内影响动物生长,破坏动物栖息地,植物生长也会受到影响,进而造成生物多样性减少,D正确。故选D。
【20题详解】
中国塑料材料化利用率提高相当于废弃物再利用,可以使得资源利用率提高,减少塑料环境中塑料存留,进而减少固体废弃物污染,塑料材料化利用率的提高还会带来塑料生产成本的下降,①②④正确;中国塑料材料化利用率的提高与能源供需矛盾无关,③错误。故选B。
【点睛】塑料污染也就是白色污染,白色污染是对废塑料污染环境现象的一种形象称谓,是指用聚苯乙烯、聚丙烯、聚氯乙烯等高分子化合物制成的包装袋、农用地膜、一次性餐具、塑料瓶等塑料制品使用后被弃置成为固体废物,由于随意乱丢乱扔,难于降解处理,给生态环境和景观造成的污染。
2023年4月20日发生了罕见的日全食与日环食混合的日全环食天象,最佳观测地位于印度尼西亚的比亚克岛(136°E,1°S)。本次日食开始于9时34分(北京时间),食甚时刻为12时16分,结束于14时59分。完成下面小题。
21. 在比亚克岛观测食甚现象的地方时为( )
A. 11时12分B. 12时16分C. 13时16分D. 13时20分
22. 该日,比亚克岛( )
A. 日出方位东偏北B. 昼长夜短
C. 正午物体影子朝北D. 正午太阳高度约66°
23. 未来一个月( )
A. 地球公转速度变快B. 威海昼变长、夜变短
C. 太阳直射点南移D. 威海正午太阳高度变小
【答案】21. D 22. A 23. B
【解析】
【21题详解】
根据材料可知食甚时刻为12时16分,为北京时间,即120°E的时间,所求地比亚克岛位于136°E,两地的时差=(136-120)✖️4=64min,比亚克岛地方时=12:16+64=13:20,D正确,ABC错误。故选D。
【22题详解】
该地为4月20日,此时太阳直射点位于北半球且向北回归线移动,此时此时全球除极昼地区之外,均日出东北,A正确;比亚克岛位于南半球,昼短夜长,B错误;此时比亚克岛正午太阳入射方向位于正北,因此物体影子朝南,C错误;太阳直射点大约每4天移动1个纬度,4月20日,太阳直射点大致位于7.5°N,此时比亚克岛的正午太阳高度角=90-(7.5+1)=81.5°,D错误。故选A。
【23题详解】
未来一个月约为5月20日左右,地球公转速度会越来越慢,A错误;威海昼逐渐变长,夜渐短,B正确;太阳直射点向北回归线移动,C错误;威海正午太阳高度角逐渐变大,D错误。故选B。
【点睛】北半球,冬半年,昼渐短,夜渐长,冬至日,昼最短,夜最长,北极圈以内出现极夜现象,夏半年,昼渐长,夜渐短,北极圈以内出现极昼现象。
甘肃省张掖市七彩丹霞景区(图)被国土资源部批准为“国家级地质公园”,是由白垩纪砾岩和砂岩“红层”发育而成的最典型丹霞地貌,其色彩缤纷、观赏性强。完成下面小题。
24. 张掖丹霞地貌的岩石属于( )
A. 侵入岩B. 沉积岩C. 变质岩D. 喷出岩
25. 张掖丹霞地貌形成的地质作用过程是( )
A. 固结成岩—地壳抬升—风化侵蚀B. 固结成岩—变质作用—风化侵蚀
C. 地壳抬升—风化侵蚀—岩浆侵入D. 岩浆侵入—地壳抬升—变质作用
【答案】24. B 25. A
【解析】
【24题详解】
根据材料可知,丹霞地貌是由白垩纪砾岩和砂岩“红层”发育而成,结合所学知识可知,砾岩和砂岩是沉积岩,B正确,ACD错误,故选B。
【25题详解】
地质时期,古热带和亚热带的干旱和半干旱的盆地中,在氧化环境下沉积形成含有红层的砾岩和砂岩;后地壳抬升,砾岩和砂岩出露地表,在差异风化、重力崩塌、侵蚀、溶蚀等综合作用下形成的城堡状、宝塔状、针状、柱状、棒状、方山状或峰林状的丹霞地貌,A正确,BCD错误。故选A。
【点睛】常见的岩浆岩有花岗岩、玄武岩等;常见的沉积岩有石灰岩、砂岩和页岩等;常见的变质岩有大理岩、板岩、石英岩、片麻岩等。
第II卷(非选择题共50分)
注意事项:
1.第Ⅱ卷共4道题。
2.第Ⅱ卷所有题目的答案,考生须用0.5毫米黑色签字笔答在答题卡规定的位置内。书写的答案如需改动,请先划掉原来的答案,然后再写上新的答案。不按题号顺序答题或超出答题区域书写的答案无效;在试卷上答题不得分。
26. 阅读图文资料,完成下列要求。
崇礼镇位于四川省眉山市东坡区,是小菜“泡”出的新城镇,以泡菜产业为主。当地农业生产采取了“种植大户+合作社组织”的模式,主要种植豇豆、萝卜等蔬菜,为泡菜企业提供原料,从小作坊到产业园,“小泡菜”变身支柱“大产业”。2006年,东坡区在岷江东岸规划了工业发展集中区,崇礼镇是其核心区之一。近年来崇礼镇城镇化发展迅速,目前常住人口5万余人。图示意崇礼镇部分地区土地利用类型变化。
(1)分析崇礼镇永汇购物中心选址的区位条件。
(2)分析崇礼镇城镇化迅速发展的原因。
(3)崇礼镇城镇化过程中,将部分旅游度假用地调整为居住用地、教育科研用地、广场用地,分析其好处。
【答案】(1)崇礼镇永汇购物中心交通便捷,通达度较高,便于顾客到达,靠近旅游区、住宅区,市场规模较大;周边配套基础设施完善,有助于购物中心建设。
(2)崇礼镇以泡菜产业为主,借助泡菜产业,连接农业种植、泡菜生产等产业,促进产业发展,提升城镇经济发展水平,对人口吸引力增强,城市人口占比增加,城镇化迅速发展。
(3)调整土地用地有助于土地的多样利用。增加居住用地能够更好的吸引城镇人口,促进城市化发展,增加科研用地,能够增加科研产值,促进城镇产业发展;广场用地能够较好的服务周边居民,提供服务功能。
【解析】
【分析】本题以崇礼镇购物中心相关材料为背景,设置3道题目,知识点涉及服务业区位因素等内容,考查学生地理知识的迁移与调动能力,蕴含综合思维、区域认知等地理学科核心素养。
【小问1详解】
崇礼镇永汇购物中心选址的区位条件主要从交通、市场、基础设施等角度分析。崇礼镇永汇购物中心多条道路连接,交通便捷,通达度较高,便于顾客到达,靠近旅游区、住宅区,市场规模较大;周边配套基础设施完善,有助于购物中心建设。
【小问2详解】
崇礼镇城镇化迅速发展原因主要从产业发展角度分析。结合材料可知,崇礼镇以泡菜产业为主,借助泡菜产业,连接农业种植、泡菜生产等产业,促进产业发展,经济发展水平提升,对人口吸引力增强,城市人口占比增加,城镇化迅速发展。
【小问3详解】
崇礼镇城镇化过程中,将部分旅游度假用地调整为居住用地、教育科研用地、广场用地的好处主要从土地利用类型、城市经济发展等角度分析。从旅游度假用地转化为居住用地、教育科研用地、广场用地能够增加土地利用功能,有助于土地的多样利用。增加居住用地能够更好的吸引城镇人口,促进城市化发展,增加科研用地,能够增加科研产值,促进城镇第三产业产业发展;广场用地能够较好的服务周边居民,提供服务功能。
27. 阅读图文资料,完成下列要求。
建筑陶瓷行业是劳动密集型产业,利用高岭土、石英石和长石等原材料进行高温烧制,对能源、资源的需求量大。我国广东省形成了独具特色的建筑陶瓷集群,产品出口到二百多个国家和地区。埃塞俄比亚(图)位于非洲东部,2012年仅有一家国营陶瓷厂,80%以上的建筑墙地砖依靠进口。2013年9月我国提出“一带一路”倡议。同年,广东某陶瓷生产企业到埃塞俄比亚波姆巴瓦哈建厂生产建筑陶瓷。
(1)说明广东形成建筑陶瓷集群的好处。
(2)分析广东建筑陶瓷产品畅销海外的原因。
(3)说明波姆巴瓦哈建陶瓷厂的优势条件。
【答案】(1)共享基础设施和公共服务;减少交通运输成本;集中处理废弃物,利于环境改善;加强企业间的信息交流与协作;扩大生产规模,提高生产效益。
(2)建筑陶瓷行业是劳动密集型产业,广东省廉价劳动力丰富,陶土资源丰富廉价,陶瓷产品生产成本低,物美价廉,国外市场需求量大;广东省地处沿海,港口海运较发达,方便陶瓷产品运输;陶瓷产品多元化,随着“一带一路”的日益推进,广东陶瓷品牌效应进一步扩大,使其更加受到海外市场的欢迎。
(3)劳动力丰富廉价,地租便宜;原料充足;交通较便利;靠近首都,基础设施较完善,市场需求量大;当地政策支持。
【解析】
【分析】本题以广东陶瓷生产文字信息以及埃塞俄比亚地图为材料设置题目,涉及产业集群的优势、工业区位因素分析等知识点,考查学生对相关内容的掌握程度,对学生的综合分析能力有一定要求。
【小问1详解】
建筑陶瓷行业是劳动密集型产业,产品利润不高,产业集群可以节约土地资源,共享基础设施和公共服务;减少企业之间的交通运输,节约交通运输成本;建筑陶瓷行业属于高耗能产业,产业集群可以集中处理废弃物,利于环境改善;多家不同企业集聚,可以加强企业间的信息交流与协作;产业集群能扩大陶瓷产业的生产规模,提高生产效益。
【小问2详解】
畅销说明产品有一定的竞争力,而建筑陶瓷行业是劳动密集型产业,劳动力成本是关键,广东省廉价劳动力丰富,陶土资源丰富廉价,陶瓷产品生产成本低,物美价廉,所以国外市场需求量大;畅销到海外必须有一定的运输条件,而广东省地处沿海,港口海运较发达,方便陶瓷产品运输;2013年9月我国提出“一带一路”倡议,随着一带一路的推进,广东陶瓷品牌效应进一步扩大,使其更加受到海外市场的欢迎。
【小问3详解】
波姆巴瓦哈地处非洲埃塞俄比亚,经济落后,劳动力丰富廉价,地租便宜;据图例当地有丰富的高岭土资源,陶瓷生产原料丰富;附近有铁路,交通较便利;靠近该国首都,基础设施较完善,市场需求量大;2013年9月我国提出“一带一路”倡议,当地政府为加强与我国的经济联系,会有一定的政策支持。
28. 阅读图文资料,完成下列要求。
莱荣高铁(图)全线长192公里,设置莱西北、莱阳南、海阳、乳山南、威海南海、文登南、荣成7个车站。设计时速350公里,架设纵跨12座特大桥,全线桥隧比10.5%,总投资约297亿元,工期3.5年,计划于2023年10月正式通车,届时乳山市将结束不通快速铁路的历史。该线路全程采取机械智能化施工,冬季施工班组24小时实时监测混凝土入模温度。
(1)指出与高速公路运输相比,莱荣高铁运输的优点。
(2)分析莱荣高铁建设成本高的原因。
(3)说明莱荣高铁通车后对乳山发展的推动作用。
【答案】(1)速度快、载客量大、安全性高、舒适方便、耗能低、经济效益好、环境污染少等。
(2)桥梁众多,工程量大;地势起伏大,隧道占比大;设置车站较多;区域人口多,拆迁成本大
(3)高铁建设助力乳山快速发展,实现区域之间经济的内在联系,缩短时空距离,促进地区间联系;高铁建设可以完善区域交通网络,改善交通条件,提高效率;增加就业机会,促进就业;能够加快乳山城镇化进程,带动旅游业、房地产开发等相关产业的发展,促进经济发展等。
【解析】
【分析】本题以莱荣为背景设置题目,涉及交通运输方式的优点、交通线路建设的影响因素、交通线路建设的影响,考查学生获取和解读地理信息的能力,调动和运用地理知识、基本技能的能力,描述和阐释地理事件、地理基本原理与规律的能力,论证和探讨地理问题的能力。
【小问1详解】
结合所学知识可知,高铁速度快、载客量大,科技含量高,安全性高,相比于高速,高铁更舒适方便、速度更快,连续性更好。能源使用效率高,耗能低、经济效益更好,造成的环境污染更小。
【小问2详解】
影响高铁项目建设成本有若干因素,其中主要因素包括线路设计速度、沿线地形、天气条件、征地成本、多采用高架桥代替路基的方式、大跨度桥梁建设以及大型车站建设等。从题目可得,该高铁“架设纵跨12座特大桥,全线桥隧比10.5%”,因此可以推断桥梁众多,隧道里程长,因此工程量大,修建成本高;途经城市多,修建大型车站多,成本较高;区域人口众多,拆迁难度较大,成本较高。
【小问3详解】
莱荣高铁项目建成后,将有效补齐胶东半岛地区全国路网短板,进一步畅通乳山对外出行主通道。极大方便乳山百姓出行,高铁建设助力乳山快速发展;实现区域之间经济的内在联系,缩短时空距离,促进地区间联系;加强了乳山与省内各区市及国内重要城市的联系,有效破解陆路交通末梢带来的制约,显著提升交通快速通达能力,为乳山更好地汇聚人流、物流、信息流提供强力支撑;能够加快乳山城镇化进程,带动旅游业、房地产开发等相关产业的发展,促进经济发展等。
29. 阅读图文资料,完成下列要求。
地质图可表示区域地质现象、地层顺序等信息,是分析地质构造、地质演化特征的重要工具。图左示意某区域地质简图,Q、P、C、D、S2、S1为该区域不同地质年代的沉积岩层,其年代依次变老。图右为图左中甲乙剖面线附近区域的放大图。
(1)说明甲乙之间地貌的成因。
(2)下图中实线表示甲乙沿线地形剖面,请用虚线绘制出该沿线P、C两个岩层的地质剖面,并标注其位置。
(3)丁处的地貌为____,该处不适合挖水井的原因是____。
【答案】(1)向斜槽部受到挤压,物质坚实不易被侵蚀,成为山岭。
(2) (3) ①. 山谷 ②. 丁处是背斜,不是良好的储水构造。
【解析】
【分析】本题以地质图为材料,设置3道小题,涉及地貌的成因、地质剖面等相关知识点。考查学生获取和解读地理信息、调动和运用地理知识的能力,体现区域认知、综合思维的学科素养。
【小问1详解】
据图可知,甲乙之间经过C-P-C地层,C是石炭纪地层,P是二叠纪地层,P岩层较新,因此甲乙经过的是向斜。甲乙经过185米,其附近是小山丘,甲乙应该是向斜山。由于向斜槽部受到挤压,物质坚实不易被侵蚀,经长期侵蚀后反而可能成为山岭。
【小问2详解】
甲乙之间是向斜,P在上,C在下,结合图中等高线数值可绘图如下:
【小问3详解】
据丁处等高线判断,等高线凸向高处,说明丁处地貌是山谷;丁处岩层是S1,往外说S2,S2较新,说明丁为背斜结构,不是良好的储水构造,因此不适合挖水井。
2022-2023学年山东省青岛市高一下学期期末地理试题含解析: 这是一份2022-2023学年山东省青岛市高一下学期期末地理试题含解析,共19页。
2022-2023学年山东省青岛市第一中学高一下学期期末地理试题含解析: 这是一份2022-2023学年山东省青岛市第一中学高一下学期期末地理试题含解析,共23页。试卷主要包含了单项选择题,综合题,附加题等内容,欢迎下载使用。
2022-2023学年山东省德州市高一下学期期末地理试题含解析: 这是一份2022-2023学年山东省德州市高一下学期期末地理试题含解析,共19页。试卷主要包含了选择题,非选择题等内容,欢迎下载使用。

