2022-2023学年浙江省绍兴市稽山中学高一下学期期中地理试题含解析
展开一、单项选择题(本大题共40小题,每小题2分,共80分。每小题列出的四个备选项中只有一个是符合题目要求的,不选、多选、错选均不得分)
黑河—腾冲线是我国人口地理分界线。下表示意人口地理分界线两侧人口分布状况。据此完成下列小题。
1. 对我国人口分布格局起决定性作用的因素是( )
A. 地形和气候B. 土壤和植被C. 水文和农业D. 历史和经济
2. 西北地区总体人口稀少,但局部地区人口分布较集中,此类地区大多( )
A. 海拔较高、气候凉爽B. 地处山麓、临近河流
C. 矿产丰富、工业发达D. 平原广阔、土壤肥沃
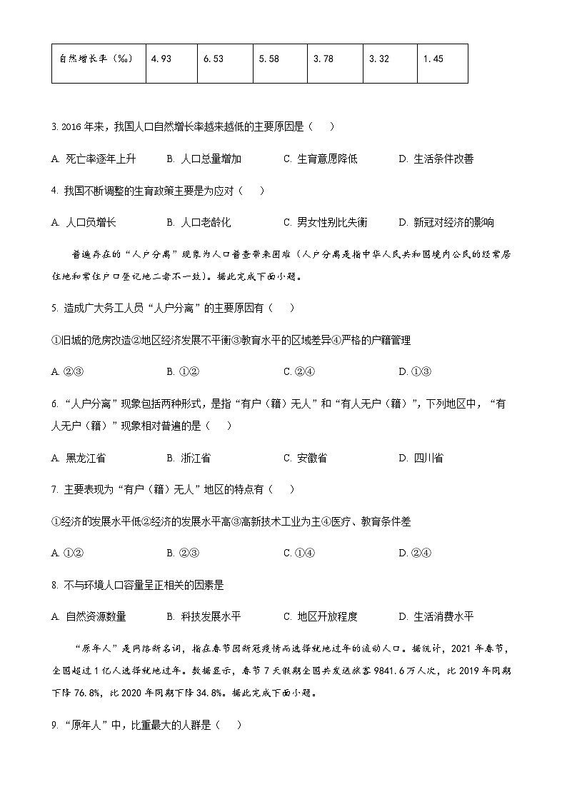
为应对人口问题,我国继“全面二孩”政策后,2021年又推行“三孩”政策。下表为我国常住人口2015~2020年人口出生率、人口死亡率及人口自然增长率数据统计表。据此完成下面小题。
3. 2016年来,我国人口自然增长率越来越低的主要原因是( )
A. 死亡率逐年上升B. 人口总量增加C. 生育意愿降低D. 生活条件改善
4. 我国不断调整的生育政策主要是为应对( )
A. 人口负增长B. 人口老龄化C. 男女性别比失衡D. 新冠对经济的影响
普遍存在的“人户分离”现象为人口普查带来困难(人户分离是指中华人民共和国境内公民的经常居住地和常住户口登记地二者不一致)。据此完成下面小题。
5. 造成广大务工人员“人户分离”的主要原因有( )
①旧城的危房改造②地区经济发展不平衡③教育水平的区域差异④严格的户籍管理
A. ②③B. ①②C. ②④D. ①③
6. “人户分离”现象包括两种形式,是指“有户(籍)无人”和“有人无户(籍)”,下列地区中,“有人无户(籍)”现象相对普遍的是( )
A. 黑龙江省B. 浙江省C. 安徽省D. 四川省
7. 主要表现为“有户(籍)无人”地区的特点有( )
①经济发展水平低②经济的发展水平高③高新技术工业为主④医疗、教育条件差
A. ①②B. ②③C. ①④D. ②④
8. 不与环境人口容量呈正相关的因素是
A. 自然资源数量B. 科技发展水平C. 地区开放程度D. 生活消费水平
“原年人”是网络新名词,指在春节因新冠疫情而选择就地过年的流动人口。据统计,2021年春节,全国超过1亿人选择就地过年。数据显示,春节7天假期全国共发送旅客9841.6万人次,比2019年同期下降76.8%,比2020年同期下降34.8%。据此完成下面小题。
9. “原年人”中,比重最大的人群是( )
A. 大学生B. 农民工C. 公务员D. 商人
10. 很多人选择就地过年,运量增加明显的交通运输方式是( )
A. 铁路B. 航空C. 公路D. 水运
如图是我国东南沿海地区某城市的城市功能区分布示意图。A、B、C是三种不同的功能区,该城市是在合理规划的基础上形成的。读图完成下列小题。
11. 该城市中最广泛的土地利用类型是( )
A. 工业用地B. 居住用地C. 商业用地D. 文化用地
12. 图中三种功能区为商业区、工业区和住宅区,则A、B、C分别代表的功能区是( )
A. 商业区、住宅区、工业区B. 住宅区、商业区、工业区
C. 工业区、住宅区、商业区D. 商业区、工业区、住宅区
由于居住外迁或产业外迁引起居住与就业空间关系改变,造成职住分离,增加了城市通勤成本。下图示意我国某超级城市工作日某时段人口流动方向和数量。读图完成下面小题。
13. 除中心城区外,住宅区主要集中在该城市的( )
A. 东部和南部B. 南部和西部C. 西部和北部D. 北部和东部
14. 图示时段最可能是( )
A. 8:00-9:00B. 12:00-13:00C. 18:00-19:00D. 21:00-22:00
15. 据图推断,M线东段终点最可能是大型( )
A. 商业综合体B. 物流中心C. 游乐中心D. 航空港
“握手楼”形容两栋楼间隔过小,相邻两栋楼的同层住户,打开窗户便可以握手。随着城镇化的发展,“握手楼”逐渐增多。下图示意某市的“握手楼”。据此完成下面小题。
16. “握手楼”现象产生的主要原因是城镇( )
A. 失业率高B. 土地紧张C. 环境恶化D. 交通拥堵
17. “握手楼”集中分布区可能存在的问题有( )
①建筑质量差,容易倒塌②通风、采光条件极差
③车辆(如消防车)通行不便,存在安全隐患④位于市中心,影响市容市貌
A. ①③B. ②④C. ①④D. ②③
下列四种房屋建筑图,反映了四种不同的建筑文化,也反映了我国自然环境的地区差异。据此完成下面小题。
18. 图中地域景观所呈现的文化对应正确的是( )
A. 甲—江南文化B. 乙—中西融合C. 丙—顺应自然D. 丁—御外凝内
19. 这些传统民居的数量越来越少,其原因是( )
A. 气候变化B. 城镇化的发展C. 人口数量的减少D. 传统建筑技术的丧失
东北地区水稻种植面积约占全国的9%,大米产量约占全国的16%~20%。东北大米的商品率很高,黑龙江省超过了70%。2020年黑龙江省粮食产量保持在1500亿斤以上,被称为中国粮食的“压舱石”。习主席要求:“中国人要把饭碗端在自己手里,而且要装自己的粮食”。据此完成下面小题。
20. 下列不属于东北大米商品率高的原因是( )
A. 地广人稀B. 机械化水平高C. 劳动力丰富D. 土壤肥沃
21. 黑龙江省被称为中国粮食的"压舱石"的原因是粮食( )
A. 品质高,能满足人们对高品质生活的追求B. 商品率高,有利于更多的出口创汇
C. 品种多,使消费者多样化的需求得到满足D. 产量大,可减少对国际市场的依赖
22. 保持和提高东北地区在全国商品粮供应中的地位,下列措施最可行的是( )
A. 退耕还林,还草B. 改善耕作技术水平,保护地力
C. 发展多种经营D. 实施湿地保护工程
近年来,我国许多大城市郊区出现了大规模草莓种植园地,租地种植的农户大多来自江浙。下图为大棚草莓景观图。
据此完成下面小题
23. 影响大城市郊区草莓大规模种植的主要因素是
A. 劳动力B. 市场
C. 科技D. 气候
24. 白色地膜透光率较高,而草莓地垄选用黑色地膜覆盖,其优势在于
A. 减少水分蒸发B. 减轻病虫危害
C. 增加土壤肥力D. 抑制杂草生长
25. 草莓种植园里,越来越多的立体大棚正逐渐取代平面大棚,主要是为了
A. 充分利用光热B. 节约土地资源
C. 增加观赏价值D. 利于空气流通
由于区域环境的差异,世界上形成了多种农业地域类型。下图为四种农业地域类型景观图片。据此完成下面小题。
26. 图中甲、乙、丙、丁分别表示的农业地域类型是( )
A. 商业型谷物种植业、混合农业、商业型乳酪业、水稻种植业
B. 水稻种植业、商业型乳酪业、畜牧业、基塘农业
C. 水稻种植业、畜牧业、商业型乳酪业、商业型谷物种植业
D. 商业型谷物种植业、商业型乳酪业、畜牧业、水稻种植业
27. 丁表示的农业地域类型的特点是( )
A. 机械化水平高B. 单位面积产量高C. 水利工程量小D. 商品率高
湖南株洲是建国后首批被列为国家重点建设的八个工业城市之一,工业发展迅速,至今已诞生了中国工业史上的345项第一。2013年株洲开始淘汰、关闭水泥、冶炼等行业。与此同时,株洲着力打造“株洲·中国动力谷”,特色是动力产业,涉及轨道交通、通用航空、新能源汽车等不同交通工具,成为中国制造走向全球的亮丽名片。据此完成下面小题。
28. 株洲打造“动力谷”最主要优势条件是( )
A. 铁路交通发达B. 工业基础雄厚C. 靠近国际市场D. 资金雄厚
29. 影响株洲“动力谷”未来发展的主导因素是( )
A. 科技水平B. 基础设施C. 生态环境D. 劳动力技能
近年来,我国东部沿海地区工业生产面临“用工荒”局面。根据相关知识,完成下面小题。
30. 图中是4种工业的生产成本构成图,最有可能面临“用工荒”的是( )
A. ①B. ②C. ③D. ④
31. 图中是③、④分别代表的工业部门是( )
A. 服装、玩具制造B. 电子、家电组装C. 有色冶金、纺织D. 水果加工、飞机制造
32. “用工荒”对沿海地区经济可能产生的影响是( )
A. 刺激科技创新,促进工业结构优化升级B. 资金投入减少,生产总值下降
C. 劳动力数量减少,平均工资下降D. 劳动力回流第一产业,第一产业比重提高
浙江省文成县是国家重点生态功能区,是浙江省经济发展欠发达地区。2021年7月30日。杭州娃哈哈集团有限公司正式宣布在文成县建设生产含乳饮料、纯净水、营养快线、八宝粥等生产线,相关生产原料及食品包装主要在文成县采购。据此完成下面小题。
33. 杭州娃哈哈集团有限公司选择在文成县建厂,主要是因为文成县( )
A. 原材料充足B. 水源质量好C. 市场广阔D. 劳动力成本低
34. 杭州娃哈哈集团有限公司相关生产原料及食品包装均在文成县采购的目的是( )
A 推动产业集群B. 降低生产成本C. 提高产品质量D. 增加产品产量
名创优品是以时尚休闲生活百货为主的零售业,所有店铺均选址在当地最繁华的商业区,为当地的消费者带来物美价廉的“中国质造”和全新的购物体验。自2013年底创立以来,已经进入墨西哥、西班牙、法国、冰岛、美国、巴西、印度、印尼等全球100个国家。据此完成下面小题。
35. 名创优品店铺选址海外最繁华的商业区,考虑的主要因素最可能是( )
A. 科技B. 交通C. 信息D. 市场
36. 在当前电商冲击下,名创优品仍能快速扩张的主要原因是( )
①知名度高②品质较好③价格较低④文化内涵丰富
A. ①④B. ②③C. ①③D. ②④
37. 名创优品能提供物美价廉的“中国质造”,主要得益于我国( )
A. 轻工业发达B. 劳动力廉价C. 科技先进D. 原料丰富
38. 生产性服务业是指主要为生产、商务等活动提供服务的行业,包括物流、金融、信息、商务、科技服务等,下列属于生产性服务业的部门有( )
①汽车保险 ②餐饮服务 ③旅游服务 ④软件设计 ⑤工业设计
A. ①②③B. ②③⑤C. ①③④D. ①④⑤
西十(西安一十堰)高铁陕西段于2021年12月20日开工,全线新建桥隧总长242.9公里,桥隧比高达94.9%。读古时秦蜀之间的栈道(下右图)和西十高铁分布示意图,完成下面小题。
39. 制约图中交通线建设的主要自然因素是( )
A. 地形B. 气候C. 河流D. 技术
40. 图中古栈道与高铁多呈南北走向,其主要影响因素分别是( )
A. 地形 地形B. 地形 社会经济C. 社会经济 社会经济D. 河流 社会经济
二、非选择题(本大题共2小题,共20分)
41. 阅读图文资料,完成下列题目。
材料一:截至2020年,广东省连续5年年均新增人口超百万,其中“全面二孩”政策实施发挥重要作用。
材料二:菠萝属热带草本果树,好光喜暖,喜湿怕涝,喜酸性土壤。广东徐闻县是全国最大的菠萝生产基地。徐闻县以缓坡台地地貌为主,土质大部分为砖红壤。下图为徐闻县位置示意图。
(1)近三年广东省老龄化水平相比于全国平均水平____(填高或低),主要原因是____、____。
(2)深圳市的人口合理容量____(填大或小),其主要原因是地理位置优越,____;经济特区建设,____;____,资源利用程度高。
(3)根据材料二,说明徐闻成为全国最大菠萝产地的有利自然条件。
42. 阅读图文材料,回答下列问题。
材料一:下图为欧洲局部示意图。
材料二:钢铁工业需要大量的煤、铁等矿产资源,也需要较多劳动力和大量的水。甲地是世界上著名的钢铁工业区,20世纪50年代以前,钢铁产量约占全国70%。20世纪末,针对铁矿进口的实际情况,将钢铁工业调整布局到乙地。
材料三:随着工业革命的深入,法国经济高速发展,首都巴黎的城市化也得到加快。然而飞速的城市化带来了一系列问题。1960年,法国提出了“平衡城市”战略,采取了各种手段加以调控,最终将巴黎打造成一座现代化的国际大都市。
(1)甲地发展钢铁工业的主要资源优势是____,将钢铁工业布局进行调整有利于发挥乙地____优势,减少铁矿石的____成本。同时,甲乙两地发展钢铁企业离不开莱茵河提供了充足的____和便利的水运。
(2)结合材料可知,巴黎市由于人口和产业的集中,城区出现了____、____、____、社会治安等问题。随着人们对环境质量的要求提高,乡村地区和小城镇的____基本完善,城乡之间交通事业的发展,巴黎市中心区人口有所下降,这种现象称为____现象。为防止巴黎市区的持续衰退,巴黎实施了一系列的城市复兴措施。下列措施合适的是____(填选项)。
①进一步优化城市的功能分区②发展劳动密集型产业,恢复城市人口数量
③改善中心城区生态环境质量④大力发展第三产业,积极开发市中心区域面积比例
人口比例
人口密度/(人·km2)
东南部
43%
94%
约300
西北部
57%
6%
约10
年份
2015
2016
2017
2018
2019
2020
出生率(‰)
11.99
13.57
12.64
10.86
10.41
8.52
死亡率(‰)
7.07
7.04
7.06
7.08
7.09
7.07
自然增长率(‰)
4.93
6.53
5.58
3.78
3.32
1.45
浙江省绍兴市稽山中学2022-2023学年高一地理下学期期中试题(Word版附解析): 这是一份浙江省绍兴市稽山中学2022-2023学年高一地理下学期期中试题(Word版附解析),共20页。试卷主要包含了单项选择题,三产业,D错误等内容,欢迎下载使用。
2023绍兴稽山中学高一下学期期中地理试题含解析: 这是一份2023绍兴稽山中学高一下学期期中地理试题含解析,文件包含浙江省绍兴市稽山中学2022-2023学年高一下学期期中地理试题含解析docx、浙江省绍兴市稽山中学2022-2023学年高一下学期期中地理试题无答案docx等2份试卷配套教学资源,其中试卷共30页, 欢迎下载使用。
2022-2023学年浙江省钱塘联盟高一下学期期中联考地理试题含解析: 这是一份2022-2023学年浙江省钱塘联盟高一下学期期中联考地理试题含解析,共32页。试卷主要包含了单项选题,多项选题等内容,欢迎下载使用。

