2021年重庆第二外国语学校中考化学模拟试题二13(图片版)
展开可能用到的相对原子质量:H 1 N 14 C 12 O 16 Na 23 Cl 35.5
一、选择题(本大题共16个小题,每小题2分,共32分),每小题只有一个选项符合题意。
1.重庆美食众多,下列描述制作美食的过程主要涉及物理变化的是( )
A.垫江咂酒酿制 B.万州炭火烤鱼C.合川桃片切片 D.忠县豆腐乳发酵
2.我国城市及周围地区的环境中,造成空气污染的主要污染物是( )
A.二氧化硫、二氧化氮、氮气 B.二氧化氮、一氧化碳、水蒸气
C.二氧化硫、一氧化碳、二氧化碳 D.二氧化硫、二氧化氮、一氧化碳
3.使用绿色能源有利于保护环境。下列能源不属于绿色能源的是( )
A.氢能源 B.化石能源 C.风能 D.太阳能
4.下列关于铁的说法正确的是( )
A.铁部分锈蚀后没有回收价值
B.铁是地壳中含量最丰富的金属元素
C.铁生锈,产生的铁锈能阻止铁继续被锈蚀
D.铁生锈是铁在有氧气和水等物质存在的条件下,发生复杂化学反应的过程
5.小丽最近腹泻,医生建议暂时不吃富含蛋白质和油脂的食物,她可选择的早餐( )
A.馒头和稀饭 B.鸡蛋和牛奶 C.油条和豆浆 D.炸鸡腿和酸奶
6.实验室配制50g溶质质量分数为15%的氯化钠溶液。下列说法中错误的是( )
A.实验的步骤为计算、称取、量取、溶解、装瓶贴标签
B.溶解过程中玻璃棒的作用是搅拌,以加快氯化钠的溶解速率
把配制好的氯化钠溶液倒入刚用蒸馏水洗过的试剂瓶中,并贴上标签
D.量取水时,用规格为50mL的量筒量取42.5mL蒸馏水
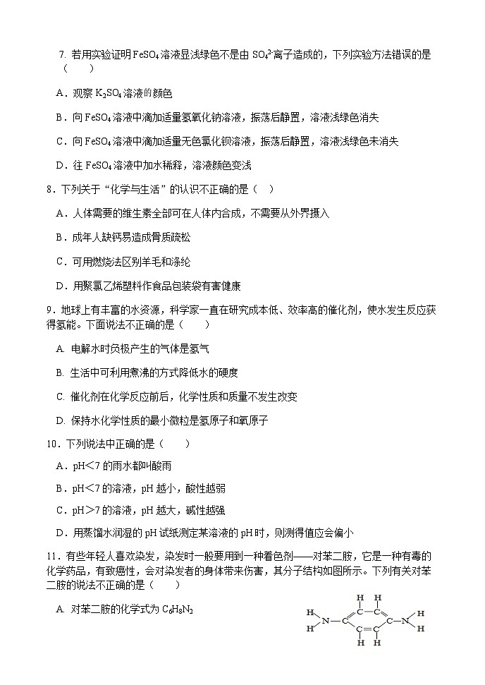
7. 若用实验证明FeSO4溶液显浅绿色不是由SO42-离子造成的,下列实验方法错误的是( )
A.观察K2SO4溶液颜色
B.向FeSO4溶液中滴加适量氢氧化钠溶液,振荡后静置,溶液浅绿色消失
C.向FeSO4溶液中滴加适量无色氯化钡溶液,振荡后静置,溶液浅绿色未消失
D.往FeSO4溶液中加水稀释,溶液颜色变浅
8.下列关于“化学与生活”的认识不正确的是( )
A.人体需要的维生素全部可在人体内合成,不需要从外界摄入
B.成年人缺钙易造成骨质疏松
C.可用燃烧法区别羊毛和涤纶
D.用聚氯乙烯塑料作食品包装袋有害健康
9.地球上有丰富的水资源,科学家一直在研究成本低、效率高的催化剂,使水发生反应获得氢能。下面说法不正确的是( )
A. 电解水时负极产生的气体是氢气
B. 生活中可利用煮沸的方式降低水的硬度
C. 催化剂在化学反应前后,化学性质和质量不发生改变
D. 保持水化学性质的最小微粒是氢原子和氧原子
10.下列说法中正确的是( )
A.pH<7的雨水都叫酸雨
B.pH<7的溶液,pH越小,酸性越弱
C.pH>7的溶液,pH越大,碱性越强
D.用蒸馏水润湿的pH试纸测定某溶液的pH时,则测得值应会偏小
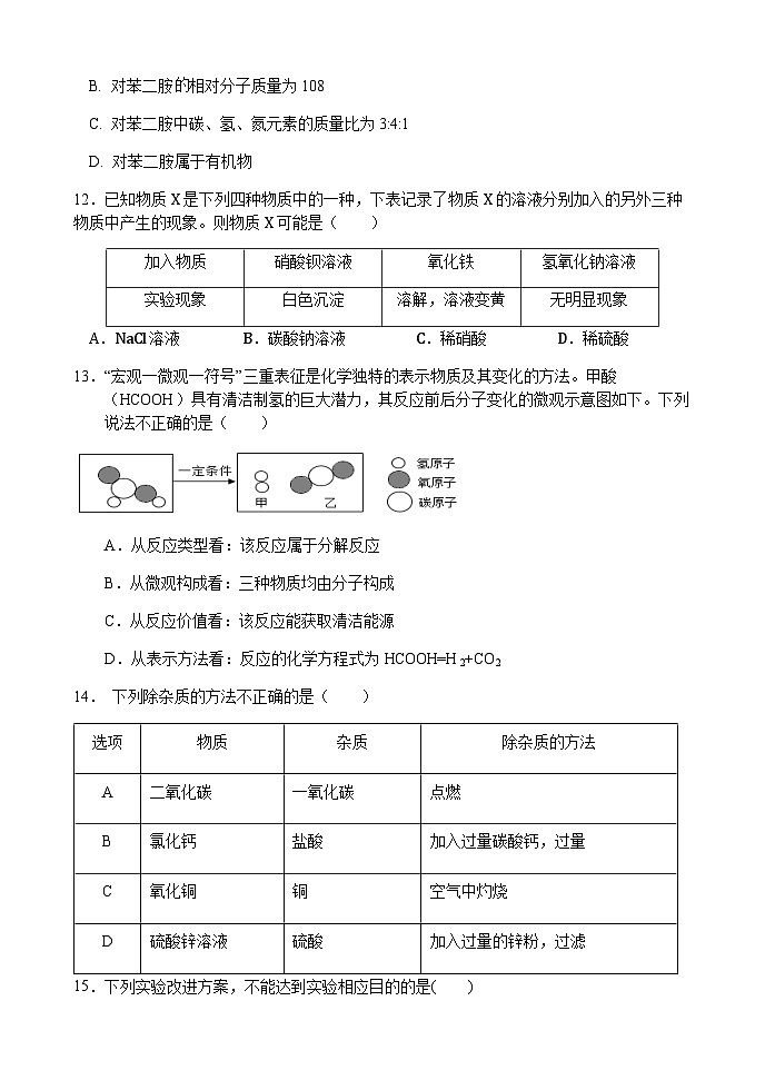
11.有些年轻人喜欢染发,染发时一般要用到一种着色剂——对苯二胺,它是一种有毒的化学药品,有致癌性,会对染发者的身体带来伤害,其分子结构如图所示。下列有关对苯二胺的说法不正确的是( )
A. 对苯二胺的化学式为C6H8N2
B. 对苯二胺相对分子质量为108
C. 对苯二胺中碳、氢、氮元素的质量比为3:4:1
D. 对苯二胺属于有机物
12.已知物质X是下列四种物质中的一种,下表记录了物质X的溶液分别加入的另外三种物质中产生的现象。则物质X可能是( )
A.NaCl溶液 B.碳酸钠溶液 C.稀硝酸 D.稀硫酸
13.“宏观一微观一符号”三重表征是化学独特的表示物质及其变化的方法。甲酸(HCOOH)具有清洁制氢的巨大潜力,其反应前后分子变化的微观示意图如下。下列说法不正确的是( )
A.从反应类型看:该反应属于分解反应
B.从微观构成看:三种物质均由分子构成
C.从反应价值看:该反应能获取清洁能源
D.从表示方法看:反应的化学方程式为HCOOH=H2+CO2
14. 下列除杂质的方法不正确的是( )
15.下列实验改进方案,不能达到实验相应目的的是( )
16.现有盐酸和氯化镁的混合溶液,向其中逐滴滴入氢氧化钠溶液,生成沉淀质量与滴入氢氧化钠溶液质量的变化关系如图所示。下列说法错误的是( )
滴加氢氧化钠溶液质量为a~c g时,溶液中发生的反应为:
MgCl2+2NaOH===2NaCl+Mg(OH)2↓
B.滴加氢氧化钠溶液质量至a g时,溶液中溶质质量比原混合溶液中溶质质量大
C.滴加氢氧化钠溶液质量至b g时,溶液中含三种溶质
D.滴加氢氧化钠溶液质量至c g时,溶液呈中性
二、填空题(本大题共5小题,共21分)
17.(4分)用化学用语填空。
(1)4个铵根离子______________
(2)纯碱____________
(3)可作用于人工降雨的氧化物是______________
(4)空气中可用于生产氮肥,且能用作保护气的气体是______________
18.(4分)下图中A、B、C、D是四种粒子的结构示意图,E是银元素在元素周期表中的信息。请回答下列问题:
(1)图中A、B、C、D粒子共表示________种元素。
(2)D中x =_________。
(3)一个银原子的中子数为________个。
(4)请写出A、C形成的化合物的化学式__________
19.(4分)空气是一种宝贵的自然资源。回答下列有关空气利用的问题:
(1)空气中N2含量最丰富,其体积分数约为 。
(2)工业上,利用蒸馏原理从液态空气中获得 O2,该过程发生的是 变化(填“物理”或“化学”)。
(3)将 NH3与CO2在低温加压条件下反应可合成氮肥——尿素[CO(NH2)2],同时生成一种常见氧化物。试写出该反应的化学方程式 。
(4)为防治空气污染,下列做法应提倡的是_____________(填序号)
①使用新能源共享汽车;
②多植树造林;
③将工厂的烟囱造高,以减少工厂周围的大气污染;
④加强大气监测,改善环境状况
⑤为增节日氛围,节日期间大量燃放烟花爆竹
20.(4分) 根据图中a、b、c三种固体的溶解度曲线,回答问题.
(1)N点的意义是 ______________________ 。
(2)温度为t1℃时,a、b、c三种物质的溶解度从大到小
的顺序是 ____________ (用“>”连接,下同)。
(3)将t3℃时a、b、c三种物质的饱和溶液都降温到t1℃,三种溶液中溶质的质量分数由大到小的顺序为 ____________ 。
(4)现有一定质量的b溶液,将该溶液在50℃下恒温蒸发10克水后析出了2克b晶体,再恒温蒸发5克水后,又析出了2克b晶体,则b物质在50℃时的溶解度是 ____________ 。
= 21 \* Arabic 21.(5分) 氯化亚铜(CuCl)广泛应用于冶金、电镀、医药等行业。已知CuCl难溶于水和乙醇,在潮湿空气中易变质。CuCl的制备流程如下:
(1)“滤液1”中除了Na+、SO42-外,还存在较多的离子是 (写离子符号)。
(2)“反应”中发生的化学变化是2CuCl2+Na2SO3=2CuCl↓+2NaCl+SO3,产生的SO3迅速与水化合生成一种常见的酸,该反应的化学方程式为 。
(3)“操作a”的名称是 。本流程中可以循环利用的物质(水除外)是 (写化学式)。
(4)160g CuSO4与足量NaCl经上述制备流程,可生成的CuCl最多是 g。
三、实验题(本大题共2小题,共11 分)
22.(5分)请根据下列装置如图,回答问题:
(1)写出标号①的仪器名称_______________。
(2)某同学想要用氯酸钾制取一瓶较干燥的氧气,他应该从装置A~F中选择(填番号)______进行组合,写出氯酸钾制取氧气的化学方程式_______________________________。
(3)若选择装置F作为制取氢气的发生装置,其优点是____________________________。用图2所示的装置来收集,氢气应从_____________(选填“a”或“b”)导管口进入。
= 23 \* Arabic 23.(6分)市场上有一种“吹不灭”的蜡烛,外表和普通蜡烛一模一样,但是点燃后任你怎么吹都不灭。到底这种蜡烛中有什么玄机呢?化学兴趣小组决定一探究竟。
【查阅资料】
普通蜡烛由石蜡和烛芯制成,而吹不灭蜡烛是在烛芯上包裏一层打火石的粉末。打火石是由某种金属掺入少量稀土元素制成的合金,它的着火点只有150℃。当蜡烛燃烧时,金属并不燃烧。但当蜡烛吹灭后,未冷却的金属接触到氧气就发生燃烧,从而使蜡烛复燃。
【探究与反思】
这种蜡烛燃烧时,蜡烛芯里的金属为什么不燃烧?因为_____________________________。
【实验探究】
吹不灭蜡烛芯内的金属可能是铜、镁或铁的一种,请你继续完成探究
【分析思考】请写出“实验3”中涉及的化学方程式:________________________________;
【拓展思考】某同学想验证铜、镁、铁三种金属的活动性顺序,他设计了以下四种实验方案,其中能达到实验目的是______________(填字母序号)。
A. 将等大小同形状的Mg片、Cu片,分别加入到等质量等浓度的FeSO4溶液中
B. 将等大小同形状的Mg片、Fe片,分别加入到等质量等浓度的CuSO4溶液中
C. 将等大小同形状的Mg片,分别加入到等质量等浓度的FeSO4、CuSO4溶液中
D. 将等大小同形状的Mg片、Fe片、Cu片,分别加入到等质量等浓度的稀H2SO4中
四、计算题(本大题共1小题,共6分)
= 24 \* Arabic 24.(6分)食用小苏打是厨房中常备的物品,食用小苏打是用纯碱溶液和二氧化碳反应制得:Na2CO3+H2O+CO2=2NaHCO3,现向一定质量的碳酸钠溶液中通入二氧化碳,恰好完全反应时,得到100g质量分数为4.2%的小苏打溶液。试计算:
(1)制得的小苏打溶液中溶质的质量为 g。
(2)所用碳酸钠溶液中溶质的质量分数是多少?(结果保留一位小数)
(3)现可以用质量分数为10%的小苏打溶液,稀释为100g质量分数为4.2%的小苏打溶液,需要加入水的质量为多少?
初2021级化学模拟试题(二)答案
一、选择题
1.C 2.D 3.B 4.D 5.B
6.C 7.D 8.A 9.A 10.C
11.C 12.D 13.D 14.A 15.B 16.C
二、填空题
17. (1)4NH4+ (2)Na2CO3
(3)CO2(4) N2
18.(1)3 (2)8
(3)61(4)AlCl3
19.(1)78%或 45
(2)物理
(3)2NH3+CO2=CO(NH2)2+H2O
(4)①②④
20.(1)在t2℃时,a和c的溶解度相等
(2)c>b>a
(3)b>a>c
(4)40g
21.(1) Cu2+、Cl-
(2)H2O+SO3==H2SO4
(3)过滤;NaCl
(4)99.5
三、实验题
22.(1)长颈漏斗
(2)AC;2KClO32KCl+3O2 ↑
(3)随开随关;b
23.(1)未接触氧气
(2)铜
(3)产生大量气泡,且溶液依旧为无色
(4)红
(5)Mg+CuSO4=Cu+MgSO4
(6)AD
四、计算题
24.(1)4.2
(2)解:设Na2CO3的质量为X,CO2的质量为Y。
Na2CO3+CO2+H2O=2NaHCO3
106 44 168
X Y 4.2g
106X = 44Y = 1684.2g
X=2.85g Y=1.1g
NaHCO3%= 2.85g100g-1.1g×100%=2.9%
(3)设需要10%的小苏打溶液质量为Z
Z×10%=100g×4.2%
Z=42g
加入水的质量为:100g-42g=58g
加入物质
硝酸钡溶液
氧化铁
氢氧化钠溶液
实验现象
白色沉淀
溶解,溶液变黄
无明显现象
选项
物质
杂质
除杂质的方法
A
二氧化碳
一氧化碳
点燃
B
氯化钙
盐酸
加入过量碳酸钙,过量
C
氧化铜
铜
空气中灼烧
D
硫酸锌溶液
硫酸
加入过量的锌粉,过滤
A
B
C
D
改进方案
目的
测定氧气含量
防止尾气对大气的污染
防止燃烧产物污染空气
CO2密度大于空气且能与水反应
实验
操作步骤
实验现象
实验结论
1
切开蜡烛,取出打火石,用砂纸打磨。
打火石是银白色
该金属一定不是______
2
取少量打磨后的打火石加入试管中,滴加盐酸。
________________________________________
该金属一定不是铁
3
取少量打磨后的打火石加入试管中,滴加硫酸铜溶液。
有_______色物质析出。
该金属一定是镁
2023-2024学年重庆市外国语学校化学九上期末联考模拟试题含答案: 这是一份2023-2024学年重庆市外国语学校化学九上期末联考模拟试题含答案,共7页。试卷主要包含了考生必须保证答题卡的整洁,下列属于非金属元素的是等内容,欢迎下载使用。
2021年重庆第二外国语学校中考化学模拟试题三14(图片版): 这是一份2021年重庆第二外国语学校中考化学模拟试题三14(图片版),共9页。试卷主要包含了5 Cu 64,1%),C 2, H NH3,合成等内容,欢迎下载使用。
2022年山东临沂中考化学模拟试题二(图片版): 这是一份2022年山东临沂中考化学模拟试题二(图片版),共8页。

