2023-2024学年山东省招远市第二中学高二上学期10月月考地理试题含解析
展开注意事项:
1.答题前,考生先将自己的姓名、考生号、座号填写在相应位置,认真核对条形码上的姓名、考生号和座号,并将条形码粘贴在指定位置上。
2.选择题答案必须使用2B铅笔(按填涂样例)正确填涂;非选择题答案必须使用0.5毫米黑色签字笔书写,绘图时,可用2B铅笔作答,字体工整、笔迹清楚。
3.请按照题号在各题目的答题区域内作答,超出答题区域书写的答案无效;在草稿纸、试题卷上答题无效。保持卡面清洁,不折叠、不破损。
一、选择题(本大题共15小题,每小题3分,共45分。在每题所列出的四个选项中,只有一项是最符合题目要求的。)
下图为沿20°E经线某大洲地形剖面图及大气环流形势图。据此完成下面小题。
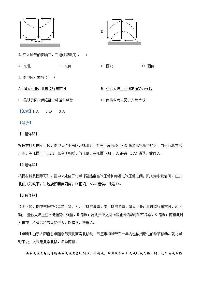
1. 若下图虚线表示等压面,箭头表示空气运动方向,其中能正确表示上图中a地高低空等压面及空气运动特征的是( )
A. B. C. D.
2. 在c风带的影响下,当地旗帜飘向( )
A. 东北B. 东南C. 西北D. 西南
3. 图中所示季节( )
A. 澳大利亚西北部盛行东南风B. 亚欧大陆上亚洲高压势力强盛
C. 昆明贵阳之间准静止锋活动频繁D. 南极科考人员进入繁忙期
【答案】1. A 2. D 3. A
【解析】
【1题详解】
根据材料及图示可知,图中a位于南回归线附近,存在下沉气流,为副热带高气压带地区,由于近地面气压高,等压面向上凸出,高空则相反,气压低,等压面下凹,,A正确,BCD错误。故选A。
【2题详解】
根据材料及图示可知,图中c处位于北半球副热带高气压带和赤道低气压带之间,风向为东北信风,在东北信风影响下,当地旗帜飘向西南,D正确,ABC错误。故选D。
【3题详解】
读图可知,图中气压带和风带北移,为北半球的夏季,南半球的冬季,澳大利亚西北部盛行东南风,A正确; 亚欧大陆上亚洲低压势力强盛,B错误;昆明贵阳之间准静止锋活动频繁在冬季,C错误;南极此时为极夜,不适合科考人员进入,D错误。故选A。
【点睛】由于太阳直射点随季节变化而南北移动,气压带和风带在一年内也做周期性的季节移动。就北半球来说,大致是夏季北移,冬季南移。
温带气旋龙卷是伴随温带气旋发育的剧烈上升涡旋,常出现在锋面气旋的暖气团一侧。辽宁省是我国东北温带气旋龙卷的高发区。下图示意辽宁省温带气旋龙卷典型天气流场模型。据此完成下面小题。
4. 发育温带气旋龙卷的区域( )
A. 近地面气流旋转辐合B. 高空气流旋转辐散
C. 近地面气流顺时针运动D. 高空风速小于近地面
5. 对图示温带气旋龙卷的形成起到关键作用的是( )
A. 暖锋北上B. 冷锋南下C. 暖湿气流输送D. 气旋水平移动
6. 辽宁省是我国东北温带气旋龙卷的高发区,主要是因为( )
①邻近海洋②西风较强③纬度较低④冷锋频发
A. ①②B. ①③C. ②④D. ③④
【答案】4. A 5. C 6. B
【解析】
【4题详解】
图示发育温带气旋龙卷的区域近地面为气旋,呈逆时针辐合,A正确,C错误;高空为单一的强西风,并非旋转气流,B错误;高空摩擦力小,风速大,D错误。故选A。
【5题详解】
由图可知,该锋面气旋暖气团一侧有暖湿气流输送,为龙卷风补充热量和水汽,暖湿气流受热辐合上升,水汽凝结放出的热量加剧气流上升,形成龙卷风,C正确;暖锋北上、 冷锋南下和气旋水平移动的对龙卷风的形成不起关键作用,ABD错误;故选C。
【6题详解】
辽宁省邻近海洋,水汽条件较好,①正确;温带气旋龙卷是伴随温带气旋发育的剧烈上升涡旋,高空较强的西风对其形成影响小,②错误;在东北地区中,辽宁省纬度较低,受暖气流影响较大,更易受热上升,③正确;冷锋频发会削弱暖湿气流,不利于龙卷的形成,④错误;排除ACD,故选B。
【点睛】气旋的形成过程:地面冷热不均,某地地面热则空气受热膨胀密度变小,所以气流上升,近地面形成低压;周围相对气压高,所以气流由高压流向低压,即由四周流向中心(中心在上升)形成气旋,受地转偏向力的影响,在北半球逆时针偏转,南半球顺时针偏转。
气候暖湿化背景下,青藏高原基内流区因湖泊快速扩张一发生水系重组(邻近湖泊因湖水溢出而形成上下游汇流关系),重组后,甲、丙两湖盐度明显降低,乙湖盐度变化不大。左图示意该内流区重组后的水系。右图是水系重组前后甲、乙、丙三湖的水位变化情况(与2000年的水位差)。据此完成下面小题。
7. 右图中水位变化曲线①、②、③分别对应( )
A. 甲湖、乙湖、丙湖B. 甲湖、丙湖、乙湖
C 乙湖、丙湖、甲湖D. 丙湖、乙湖、甲湖
8. 该水系( )
A. 重组前甲湖水汇入乙湖B. 重组前乙湖水汇入丙湖
C. 重组后甲湖流域面积扩大D. 重组后丙湖盆容积缩小
【答案】7. B 8. B
【解析】
【7题详解】
气候暖湿,青藏高原的冰川融水和降水增加,湖泊面积总体增加,依据题意甲、丙两湖盐度明显降低,说明两湖的淡水注入量明显增加,湖泊水位应显著上升,由于甲湖面积相对丙湖小,所以在相似的水量增加下,水位上升幅度更快,所以①是甲湖,②是丙湖;乙湖有径流流入和流出,盐度变化不大,说明水位变化不大,③是乙湖。B正确,ACD错误。故选B。
【8题详解】
由题干信息“邻近湖泊因湖水溢出而形成上下游汇流关系”得知原有邻近的湖泊是相对孤立的,如图示甲乙两湖邻近,所以重组前甲湖水并未汇入乙湖,A错误;乙湖远离丙湖,现有的河道应是在重组之前就存在的,所以重组前乙湖水汇入丙湖,B正确;湖泊流域面积与汇水区域有关,而汇水区域与地形直接相关,地形并未发生变化,所以甲湖流域面积并未扩大,C错误;丙湖面积会扩大,湖盆的容积不会缩小,D错误。故选B。
【点睛】青藏高原的湖泊水源补给类型主要是依靠降水和冰川融雪,全球变暖使得不少冰川出现了衰退现象,这些积雪融化之后变成了雪水汇入了湖中,以纳木错为例,近年来的湖泊增加速度不断加快。
鄱阳湖是一个过水性、吞吐型的湖泊。随着长江主河道采砂禁令的发布,大量采砂船涌入鄱阳湖,2000-2007年采砂船显著增加且主要集中于通江(长江)河段,之后采砂船作业范围南移,改变了鄱阳湖的湖床和水文特征。下图为1955-2010年鄱阳湖入湖和出湖水携带的年平均泥沙含量(分别用入湖泥沙总量和注入长江泥沙总量除以总径流量)变化图。据此完成下面小题。
9. 总体来说,与出湖平均含沙量呈正相关的是( )
A. 流域内植被覆盖度B. 入湖平均含沙量C. 出湖口的长江水位D. 长江水体透明度
10. 近年来大量采砂行为对鄱阳湖的影响是( )
①枯水期提前②水体含沙量增加③水体透明度增加④利于湖底水生植物生长
A. ①②B. ②③C. ③④D. ①④
11. 据图推测,鄱阳湖年泥沙淤积量最大的年份可能是( )
A. 1963年B. 1968年C. 2000年D. 2005年
【答案】9. B 10. A 11. A
【解析】
【9题详解】
由图可知,总体来说,出湖平均含沙量与入湖平均含沙量呈正相关,B正确;流域内植被覆盖度高,水土流失减少,入湖泥沙减少,出湖含沙量会减少,A错误;出湖含沙量越小,长江水体透明度越高,D错误;出湖口的长江水位越高,出湖径流流速越慢,挟带泥沙能力越弱,出湖含沙量就越少,C错误。故选B;
【10题详解】
大量采砂使河床变深,相同水位下鄱阳湖水注入长江速率加快,使鄱阳湖水位降低的速度加快,枯水期提前,①正确;流速加快,挟带泥沙能力增强,出湖含沙量增多,因此,水体含沙量增多,水体透明度降低,湖底泥沙淤积逐渐减少,不利于湖底水生植物生长,②正确,③④错误。综上所述,①②组合正确,故选A。
【11题详解】
入湖平均含沙量减去出湖平均含沙量的值最大的就是淤积最多的,由图可计算得出,1963年对应的值是最大的,即这一年淤积量是最大的,淤积最多,A正确;2005年对应的值是最小的,还是负值,说明出湖平均含沙量大于入湖平均含沙量,没有淤积,出湖时还携带了往年淤积的泥沙,D错误;2000年和1968年对应的值是正值,但都小于1963年,说明淤积较1963年少,C、B错误。故选A。
【点睛】鄱阳湖与长江的关系:鄱阳湖承纳上游“五河”来水,经调蓄后自湖口注入长江。长江干流水位变化对鄱阳湖影响显著,表现为敞泄、顶托、倒灌三种方式的江湖关系。长江干流低水位时对鄱阳湖出流影响很小,基本上可以自由流淌,表现为敞泄的状态;随着长江水位升高,限制鄱阳湖自由出流,对鄱阳湖出流产生顶托,抬高湖区水位,体现为顶托的状态;当长江发生洪水,干流水位高于鄱阳湖水位时,江水倒灌入湖,鄱阳湖发挥调蓄长江洪水的作用。
潜水位海拔相等的点连成的线称作等潜水位线,下图示意澳大利亚西南部某区域等高线和等潜水位线分布状况,该区域有一较大河流发育,该河流径流量季节差异明显。据此完成下面小题。
12. 图示区域( )
A. ①地地表坡面径流的流向为自西北流向东南B. ①③两地视线无遮挡
C. ③地地下水埋藏深度可能为2米D. ②③两地的相对高度可能为2米
13. 关于该区域较大河流说法正确是( )
A. 河流的流向为自西南流向东北B. 河流冬季有封冻断流现象
C. 河流径流量季节差异明显是受气温的影响D. 此时地下水补给河流水
【答案】12. C 13. D
【解析】
【12题详解】
垂直于等高线,方向从高值指向低值做出地表水的流向。①地地表坡面径流的流向为自东南流向西北,A错误;①③两地中间有山脊,故两地间视线有遮挡,B错误;③地海拔763~764米,等潜水位线为761~762米,地下水埋藏深度可能为2米,C正确;②地海拔为763~764米,③地海拔为763~764米,两地的相对高度不可能为2米,D错误。故选C。
【13题详解】
读图中等高线可知,该区域较大河流的流向为自东北流向西南,A错误;该区域位于澳大利亚西南部,属于地中海气候,河流冬季不结冰,B错误;河流径流量季节差异明显是受降水的影响,C错误;此时地下水的流向指向河流,地下水补给河流水,D正确。故选D。
【点睛】河流在山谷中,山谷的等高线凸向高处,而河流由高向低流,所以河流流向与等高线凸向相反。
下图为亚洲局部地区某时刻500hPa等压面高度(米)分布示意图。据此完成下面小题。
14. 此时,山东5800米高空处的风向为( )
A. 偏东风B. 偏南风C. 偏西风D. 偏北风
15. 图示大气形势下,近地面( )
A. 湖南大部分地区晴朗少雨B. 内蒙古风速比四川小
C. 黑龙江西北部天气晴热D. 天津气压高于重庆
【答案】14. C 15. A
【解析】
【14题详解】
同一地点,海拔越高,气压越低。当某一等压面出现在不同海拔处时,说明相同海拔处气压不同。以500hPa等压面为例,当某处等高度线出现向高值凸出时,说明该处500hPa气压值出现在了更高海拔处,与周围同海拔地区相比,该处气压值应更大,则可知,转换成同海拔等压线图后,该处等压线数值应高,且由于海拔和气压值变化呈负相关,则等高度线数值越高,转换成同海拔等压线图后,该处等压线数值越高。综上分析可知,同海拔等压线分布和某等压面海拔等高度线大体分布一致。故可近似地把高度线看作等压线,且高度线值越高,气压越高。据图可知,山东5800米高空处的等压线大致呈东西走向,且气压值南高北低,高空风受由高压指向低压水平气压梯度力与地转偏向力作用,风向最终和等压线平行,由气压梯度力方向结合北半球向右偏转,风向应为偏西风,C正确,ABD错误。故答案选C。
【15题详解】
该天气系统较深厚,图示等值线分布反映的气压状态与近地面相近。据上题分析可知,可将500hPa等压面高度线视作等压线,读图可知湖南受高压脊控制,大部分地区晴朗少雨,A正确;结合图中500hPa等压面高度线分布在四川稀疏,在内蒙古密集,说明近地面等压线在内蒙古密集,气压差异大,水平气压梯度力,风力大,所以内蒙古风速比四川大,B错误;黑龙江西北地区500hPa等压面高度最低,受低压控制,可能为阴雨天气,C错误;天津500hPa等压面高度低于重庆,则天津气压低于重庆,D错误。故答案选A。
【点睛】高空中的摩擦力较小,可以忽略,所以空气质点只受水平气压梯度力和地转偏向力作用,水平气压梯度力始终垂直于等压线,地转偏向力与风向垂直,当二力平衡时风向与等压线平行。近地面的摩擦力大,空气质点受三个力作用,三力平衡后风向与等压线斜交。
二、综合题(本大题共4小题,共55分)
16. 阅读图文资料,完成下列要求。
圣克鲁斯岛位于南美洲海岸以西约1000千米的赤道上,受洋流和风的相互作用,具有独特的气候特征。受气压带、风带的季节移动影响,岛上的气候分为明显的热季(1-5月)和凉季(6-12月)。中央山峰东南坡高地多在凉季出现云雾,尤其是凉季初期出现成层云雾,不易扩散。观测表明,近年来厄尔尼诺事件频发,极大地影响了圣克鲁斯岛的气候特征,对高地和低地植被造成了不同的威胁,下图示意圣克鲁斯岛的位置。
(1)在下图方框内将厄尔尼诺发生时的热力环流补充完整。
(2)分析圣克鲁斯岛中央山峰东南坡高地在凉季初期出现成层云雾的原因。
(3)说明厄尔尼诺事件对圣克鲁斯岛气候的影响。
【答案】(1) (2)凉季初期气压带、风带位置偏北,受东南信风控制明显,将寒流冷却的空气带到该岛;气流在抬升过程中温度降低,水汽凝结;与上部较暖空气形成逆温层,大气稳定,云雾成层,不易扩散。
(3)发生厄尔尼诺事件时,圣克鲁斯岛附近海域水温升高,地面辐射增强,气温偏高,热季延长;热季(赤道低压控制时),对流更加旺盛,降水增多,多强对流暴雨,降水的变率加大;凉季,由于东南信风减弱,不易形成逆温层,高地云雾减少,水汽来源减少,降水减少。
【解析】
【分析】本题以南美洲西海岸的圣克鲁斯岛为背景材料,涉及到影响降水的因素、厄尔尼诺现象、以及厄尔尼诺对气候影响等知识,主要考查学生调动知识运用知识解决问题的能力,培养学生区域认知、综合思维的学科核心素养。
【小问1详解】
当厄尔尼诺现象发生时,由于赤道西太平洋海域的大量暖海水流向赤道东太平洋,致使赤道西太平洋海水温度下降,大气上升运动减弱,降水也随之减少,造成那里严重干旱。而在赤道中、东太平洋,由于海温升高,上升运动加强,造成降水明显增多,暴雨成灾,如下图所示:
【小问2详解】
凉季出现在6-12月,气压带、风带位置北移,东南信风北移,圣克鲁斯岛受东南信风控制明显;圣克鲁斯岛东南部海域位于秘鲁寒流北上的路径上,受秘鲁寒流影响,水温低;东南信风将寒流冷却的空气带到圣克鲁斯岛,在地形的抬升下;气流温度降低,水汽易凝结,易形成云雾;底部的冷空气与上部较暖空气形成逆温层,使得大气稳定,云雾难以消散,而出现成层云雾。
【小问3详解】
厄尔尼诺事件时,海水异常升温,使得圣克鲁斯岛附近海域水温升高,使得水面辐射增强,气温偏高,导致热季延长;热季该地区受赤道低压控制,受厄尔尼诺事件的影响对流更加旺盛,降水增多,该地区多强对流暴雨,使得降水的变率加大;凉季,由于厄尔尼诺事件的发生,东南信风减弱,逆温层结较弱,高地云雾减少,水汽来源减少,降水减少。
17. 阅读图文资料,完成下列要求。
青海湖位于青海省西北部的盆地内,其东部紧邻南北走向的日月山,湖区面积达4583平方公里,是我国最大的咸水湖(下图)。湟鱼是青海湖独有的鱼类,主要分布在青海湖中水域较浅的西北部。青海湖湖区盛行西北风,湖滨地带分布有广泛的风沙堆积地貌,其沙源主要来自西岸和北岸几条河流形成的河口三角洲,而沙丘集中分布于湖东平原。
(1)从水循环的角度,说明青海湖盐度高的原因。
(2)试分析青海湖湟鱼主要分布于湖泊西北部的自然原因。
(3)分析沙丘集中分布于青海湖东部而西岸少的原因。
【答案】(1)盆地地形,盐分随径流汇入湖泊,却无径流流出;湖面面积广,蒸发量大。
(2)西北部有较大河流注入﹐营养盐类丰富,浮游生物多,饵料充足;西北部水域较浅,光照充足,水温较高,利于鱼类生长。
(3)湖区盛行西北风,风沙向东搬运、沉积;西岸湖滩的沙粒,在风力作用下,多会沉降于湖中,不易形成沙丘;受山地阻挡,湖泊东岸风力减弱,形成了广泛的风沙堆积。
【解析】
【分析】本题以青海湖相关图文资料为材料,设置3道小题,涉及湖泊盐度特征的成因、鳇鱼生存环境、风沙地貌等相关知识点,考查学生获取和解读地理信息、调动和运用地理知识的能力,体现区域认知、综合思维的学科素养。
【小问1详解】
结合材料和所学知识可知,青海湖是我国内陆咸水湖,其盐度高的原因主要是因为其为盆地地形,不断有径流汇入湖泊带来盐分,但无径流流出,盐分无法通过径流排出;加上湖面面积广,气候干旱,降水少而蒸发旺盛,导致湖泊中盐分不断积累,使湖水盐度不断提高。
【小问2详解】
读图可知,西北部有布哈河等较大河流注入﹐径流汇入湖泊带来丰富的营养盐类,有利于浮游生物生长,鳇鱼饵料充足;西岸和北岸几条河流形成的河口三角洲,西北部水域较浅,光照充足,水温较高,利于鱼类生长。
【小问3详解】
沙丘为典型的风沙堆积地貌。根据材料可知,青海湖湖区盛行西北风,风沙向东搬运、沉积,因此西岸湖滩的沙粒,在风力作用下,多会沉降于湖中,不易形成沙丘;其东部紧邻南北走向的日月山,风力搬运的沙粒受山地阻挡,风力减弱,形成了广泛的风沙堆积。
18. 阅读图文资料,完成下列要求。
冷气团在移动过程中,由于变性程度(变为暖气团的程度)不同,可能会有小股冷空气补充南下,因此在主锋后常有副锋形成。副锋即两个虽然源地相同,但由于离开源地的时间长短和路程远近不同,因而具有不同热力特性的气团之间的锋。
空气质量指数用于定量描述空气质量状况,指数越高则大气污染越严重。下图示意2021年4月13日亚洲局部地区海平面气压分布。
(1)在图中a锋线位置画出锋面符号。
(2)描述b锋的形成过程。
(3)据图推测①处空气质量指数的高低,并说明理由。
【答案】(1) (2)主锋(a锋)过境后受单一冷气团控制,天气晴朗,太阳辐射强,气团温度升高变性;受冷高压影响,小股冷空气补充南下,与暖气团相遇,形成冷锋。
(3)空气质量指数较高。理由:①处等压线密集,风力大;春季气候干燥,降水少;植被覆盖率低,地表裸露,易起沙,形成沙尘天气,空气质量指数较高。
【解析】
【分析】本题以亚洲局部地区海平面气压分布为材料,设置3道小题,涉及锋面性质、锋的形成、空气质量等相关知识点,考查学生获取和解读地理信息、调动和运用地理知识的能力,体现区域认知、综合思维的学科素养。
【小问1详解】
读图可知,a是冷空气移动过程中与暖空气相遇形成冷锋。如图:
【小问2详解】
据材料“主锋后常有副锋形成。副锋即两个虽然源地相同,但由于离开源地的时间长短和路程远近不同,因而具有不同热力特性的气团之间的锋”可知b锋是主锋(a锋)过境后形成的副锋;冷锋过境后,受单一冷气团控制,天气晴朗,云量少,太阳辐射强,气团受热,温度升高变性;受冷高压影响,小股冷空气南下补充,与暖气团相遇,形成b锋(冷锋)。
【小问3详解】
据材料“空气质量指数用于定量描述空气质量状况,指数越高则大气污染越严重”可知,①地位于冷锋后,空气质量指数较高,大气污染较严重。原因是①处等压线密集,水平气压梯度力大,风力较大;“4月13日”为春季,气候干燥,降水少;植被覆盖率低,地表裸露,多松散沉积物,受大风影响易起沙,形成沙尘天气,故空气质量指数较高,大气污染较严重。
19. 阅读图文材料,回答下列问题。
材料一:科特边瓦降水量存在较大的季节和地区差异,南部地区各月降水较多且夏季降水明显偏多。
材料二:下图为非洲和科特迪瓦位置示意图。
(1)简述科特迪瓦气候类型的地区差异。
(2)说明科特迪瓦南部地区夏季降水偏多的原因。
(3)科特迪瓦北部和南部的河口地貌类型存在明显差异,说明这一差异的具体表现及成因。
【答案】(1)南部为热带雨林气候;北部为热带草原气候
(2)夏季气压带、风带北移,东南信风越过赤道右偏形成西南风;来自海洋的西南风,在迎风坡形成地形雨。
(3)北部以侵蚀地貌为主,多峡谷;北部位于河流上游,落差大,河流流速快。南部以堆积地貌为主,多冲积平原;南部位于河流下游,落差小,河流流速慢。
【解析】
【分析】本大题以科特迪瓦为材料设置试题,涉及气候、河流地貌等相关内容,考查学生获取和解读地理信息,描述和阐释地理事物,论证探讨地理知识的能力,旨在培养学生综合思维等核心素养。
【小问1详解】
科特迪瓦纬度较低,位于热带地区。该国南部较为靠近赤道,能够常年受到赤道低压带影响,同时夏季还会受到西南季风影响,形成了高温多雨的热带雨林气候;该国北部只有夏季才会受到赤道低压带和西南季风影响,从而形成了干湿季分明的热带草原气候。
【小问2详解】
图示位于北半球的赤道附近,夏季太阳直射北半球,全球气压带风带北移,南半球的东南信风越过赤道后,受地转偏向力右偏的影响,偏转形成西南风,西南风来自海洋,带来湿润气流,受地形抬升,在迎风坡形成地形雨。
【小问3详解】
根据该国河流分布可知,河流多发源于北部,由此可知该国北部应为山地;山地落差较大,河流流速较快,故该国北部以侵蚀作用为主,形成了较多的峡谷等侵蚀地貌。该国南部地区位于河流下游且临海,由于地势的不断降低,落差减小,河流流速逐渐减慢,主要以堆积作用为主,形成了较多的冲积平原等堆积地貌。
2023-2024学年山东省烟台市第二中学高二上学期12月月考地理试题含解析: 这是一份2023-2024学年山东省烟台市第二中学高二上学期12月月考地理试题含解析,共20页。试卷主要包含了选择题,综合题等内容,欢迎下载使用。
2023-2024学年山东省烟台市第二中学高二上学期12月月考地理试题含解析: 这是一份2023-2024学年山东省烟台市第二中学高二上学期12月月考地理试题含解析,共20页。试卷主要包含了选择题,综合题等内容,欢迎下载使用。
2023-2024学年山东省泰安第一中学高二上学期1月月考地理试题含解析: 这是一份2023-2024学年山东省泰安第一中学高二上学期1月月考地理试题含解析,共15页。试卷主要包含了选择题,非选择题等内容,欢迎下载使用。

