【期末复习】统编版 2023-2024学年一年级语文上册期末专项复习 专题01 字音辨析-专题训练
展开考
点
梳
理
一、本册新学知识点。(全册)。
1.汉语拼音(读一读,背一背)。
汉语拼音分为声母、韵母、音节三部分。
音节包括整体认读音节、两拼音节、三拼音节和零声母音节。
整体认读音节是指不需要拼读直接整体认读的音节。
两拼音节由一个声母,一个韵母组成。
三拼音节由声母,介母加韵母组成。
零声母音节就是前面不需要加声母直接用单独的韵母来给汉字注音的音节。鹅(é)安(ān )耳(ěr )
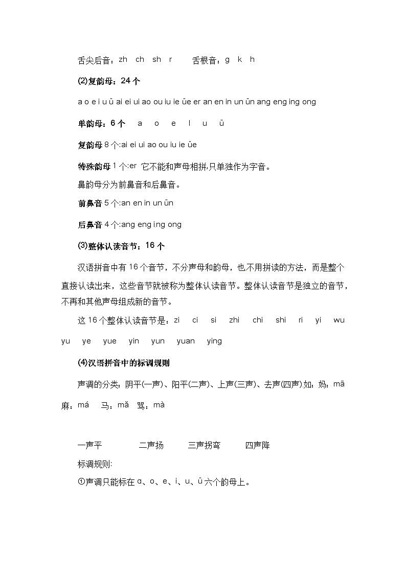
(1)声母:23个
b p m f d t n l k h j q x zh ch sh r z c s y w
按发音部位分类。
双唇音:b p m 唇齿音:f 舌面音:j q x
舌尖前音:z c s 舌尖中音:d t n l
舌尖后音:zh ch sh r 舌根音:g k h
(2)复韵母:24个
a e i u ü ai ei ui a u iu ie üe er an en in un ün ang eng ing ng
单韵母:6个 a e I u ü
复韵母8个:ai ei ui a u iu ie üe
特殊韵母1个:er 它不能和声母相拼,只单独作为字音。
鼻韵母分为前鼻音和后鼻音。
前鼻音5个:an en in un ün
后鼻音4个:ang eng ing ng
(3)整体认读音节:16个
汉语拼音中有16个音节,不分声母和韵母,也不用拼读的方法,而是整个直接认读出来,这些音节就被称为整体认读音节。整体认读音节是独立的音节,不再和其他声母组成新的音节。
这16个整体认读音节是:zi ci si zhi chi shi ri yi wu yu ye yue yin yun yuan ying
(4)汉语拼音中的标调规则
声调的分类:阴平(一声)、阳平(二声)、上声(三声)、去声(四声)如:妈:mā 麻:má 马:mǎ 骂:mà
一声平 二声扬 三声拐弯 四声降
标调规则:
①声调只能标在ɑ、、e、i、u、ü六个韵母上。
②如果一个音节只有一个单韵母,声调就标在这个单韵母上,否则就要按ɑ、、e、i、u、ü的顺序标声调,如果韵母是ui或iu,声调一律标在后面一个字母上;i上标调把点省去。(先标a 、、e ,再标 i 、u、ü。若遇iu和ui,标在尾巴上。)
③轻声音节不标调。“爸爸”的读音是bà ba。“妈妈”的读音是mā ma,第二个“爸”、“妈”读轻声,要读得轻而短,在拼写时不标调。
(5)拼写规则
二拼音节:声母+韵母。 如:dɑ liu sheng
三拼音节:声母+介母+韵母。如:lu jiɑ xing
整体认读音节:特殊的音节,直接读。如:yun yuɑn zhi wu
零声母音节:音节里面没有声母。如:ài é à ò 爱 鹅 啊 哦
(6)y、w的作用和使用方法
只要音节开头是i、u、ü的字母就必须使用yw表示音节的开头。y和w的使用可以概括为“加”和“换”两个方面。
①所谓“加”是指在i、u、ü开头的音节前加y或w。
②所谓“换”是指i、u后还有其他的元音,这时要把i换成y,把u换成w。
(7)ü的用法
①声j、q、x与韵母ü和以ü开头的复韵母üe、鼻韵母ün相拼时,ü上的两点可以省略。
②ü和声母n、l相拼时,ü上的两点不能省略。
2.认识课程表。(认真读一读、记一记。)
3.巧记声母表。
按照字母表的顺序连一连,看看这是什么?
4.易混的声母。
比一比,读一读,说说你发现了什么?
5.区分平舌音和翘舌音。
读一读,做动作。
6.拼读音节,把同类事物涂上颜色。
7.易混音节。
读一读,把音节读准。
8.易混的韵母。
比一比,读一读。
9.正确拼读音节。
秋游的时候,你想带什么?
10.读一读,记一记,再说说你的名字里有哪些声母和韵母。
23个声母:b p m f d t n l g k h j q x zh ch sh r z c s y w
24个韵母:a e i u ǖ ai ei ui a u iu ie ǖe er an en in un ǖn ang eng ing ng。
16个整体认读音节:zhi chi shi ri zi ci si yi wu yu ye yue yuan yin yun ying
11.认一认,读一读,说说你的发现。
12.认一认,读一读,说说你的发现。
13.读一读,读准字音。
提示:本题出示的这四组词语,要看清音节。读准字音,注意区分平翘舌音、鼻音和边音。第一组的“你“里和第二组的“男”“蓝主要区分声母n和1。第三组的“山”“三"和第四组的“字"“纸主要区分平舌音和翘舌音。
14.认一认,连一连。
提示:先观察这些汉字的结构,发现规律。有些字可以分为上下两部分,即上下结构,如:星、只、色、尘。有些字可以分为左右两部分,即左右结构,如:明、叶把、地。
15.认一认,读一读,说说你的发现。
16.认一认,读一读,说一说,你还知道哪些职业?。
学校 老师 工厂 工人
医院 医生 军队 军人
17.读一读,说说你的发现。
果皮 树皮 加法 办法 旁边 两边
许多 也许 到处 四处 学生 生气
二、易错拼音盘点(读一读,拼一拼)。
1.形近字母。b—d—p—q n—h、t—f ie—ei iu—ui un—un
2.音近字母:n—l、z—zh、c—ch、s—sh en—eng in—ing eng—ng
3.特别注意f、t、j三个字母小弯的方向。
4.分清翘舌音(zh ch sh r)和平舌音(z c s )
5.j, q, x 只和 u 相拼,不与 ü 相拼,j, q, x 和 ü 在一起时,ü 上两点要去掉,如ju, qu, xu, jue, que, xue, juan, quan, xuan中的都是去掉两点的 ü,不是 u 。在这些音节中要写成u,分开时要记住写成ü。
6.三拼音节中的介母不要忘记写,如jia, qia, xia, jian, qian, xian, jiang, qiang, xiang , jing, qing, xing 等三拼音节中的i 不要漏写。
三、会认字盘点(全册)。(加粗蓝色字体为多音字)
识字
1.天 地 人 你 我 他
2.一 二 三 四 五 上 下
3.口 耳 目 手 足 站 坐
4.日 月 水 火 山 石 田 禾
5.对、云、雨、风、花、鸟 虫
语文园地一 六 七 八 九 十
汉语拼音
3.爸 妈 4.马 土 不 5.画 打 6.棋 鸡
7.字 词 语 句 子 8.桌 纸
语文园地二 文 数 学 音 乐
汉语拼音
9.妹 奶 白 皮 10.小 桥 台 11.雪 儿 12.草 家 是
13.车 路 灯 走
课文
1.秋 气 了 树 叶 片 大 飞 会 个
2.的 船 两 头 在 里 看 见 闪 星
3.江 南 可 采 莲 鱼 东 西 北
4.尖 说 春 青 夏 蛙 弯 地 就 冬
语文园地四 男女、开关、正反
6.远 有 色 近 听 无 声 还 来
7.多 少 黄 牛 只 猫 边 鸭 苹 杏 桃
8.书 包 尺 作 业 本 笔 刀 课 早 校
9.明 力 尘 从 众 双 木 林 森 条 心
10.升 国 旗 中 红 歌 起 么 美 丽 立
语文园地五 午 晚 昨 今 年
5.黑 狗 后 影 前 左 右 它 好 朋 它 好 子 朋 友
6.长 尾 巴 谁 比 短 把 伞 兔 最 公
7.写 诗 点 要 过 给 当 串 们 以 成
8.数 彩 半 空 问 到 方 没 更 绿 出 长
9.睡 那 海 真 老 师 吗 同 什 才 亮
10.时 候 觉 得 自 己 很 穿 衣 服 快
11.蓝 又 笑 着 向 和 贝 娃 挂 活 金
语文园地七 哥、姐、弟、叔、爷
12.群 竹 牙 用 几 步 为 参 加 洞 着
13.乌 鸦 处 找 办 旁 许 法 放 进 高
14.住 孩 玩 吧 发 芽 爬 呀 久 回 全 变
语文园地八 工 厂 医 院 生
四、易读错的字盘点(全册)
五、多音字盘点(全册)。
还hái (还在)huán(还书) 只zhī(一只) zhǐ(只有) 转zhuàn (转笔刀)zhuǎn(转变)
中zhōng(中国)zhòng(中奖) 长zhǎng(长大) cháng(长江) 数shǔ(数不清)shù(数学))
好hǎ(好人)hà(好学)) 觉jué(觉得)jià(睡觉) 处chǔ(处理)chù(到处)
种zhǒng(种子)zhòng(种田) 地dì(土地)de(慢慢地) 行xíng行为 háng 银行
为wèi(为了)wéi(行为) 扁biǎn扁豆piān扁舟 要yà要点yā要求
了le坏了 liǎ了不起 大dà大小dài大夫 看kàn看见 kān看守
少shà(少年)shǎ(多少) 处chǔ(处理)chù(到处) 地de高兴地说dì大地
数shǔ数不清shù数目 种zhǒng(种子)zhòng(种田) 觉jué(觉得)jià(睡觉)
着zhá睡着zhe看着 喝hē喝水hè喝彩 发fā发芽yà发夹
着zhe(走着)zhá(睡着)zhuó(衣着) 参cān(参加)shēn(人参)cēn(参差) 着zhe(走着)zhá(睡着)zhuó(衣着)
考
点
演
练
一、给本册难以掌握的生字注音。
云( ) 足( ) 鸟( ) 站( )
子( ) 四( ) 桌( ) 画( )
词( ) 语( ) 纸( ) 鸡( )
妈( ) 里( ) 东( ) 是( )
皮( ) 雪( ) 车( ) 走( )
也( ) 妹( ) 草( ) 奶( )
秋( ) 船( ) 莲( ) 江( )
门( ) 黄( ) 鸭( ) 声( )
苹( ) 杏( ) 校( ) 森( )
从( ) 尘( ) 旗( ) 起( )
影( ) 黑( ) 短( ) 伞( )
兔( ) 那( ) 过( ) 绿( )
睡( ) 金( ) 快( ) 穿( )
服( ) 笑( ) 蓝( ) 向( )
娃( ) 挂( ) 活( ) 叔( )
二、给下面的字注音。
来回( ) 出去( ) 工厂( ) 只是( )
竹子( ) 月牙( ) 全对( ) 石头( )
白天( ) 无用( ) 力气( ) 大刀( )
木头( ) 本子( ) 彩旗( ) 采花( )
山水( ) 不是( ) 来去( ) 果子( )
土地( ) 早上( ) 尺子( ) 立正( )
三、易错拼音的辨析。
1.按复韵母的顺序连一连。连完后,会发现,连成了一棵 。复韵母一共有 个。
2.将声母和韵母拼成音节写在花盆里。
3.按要求把圆圈里的音节分类。
4.连一连。
5.把音节送到合适的图片下面。
bái cài chá bēi pái duì
wū ɡuī fēi jī bái tù
6.下面哪些是整体认读音节?给它们涂上颜色吧!
7.选择合适的音节词填在图下的四线格里。
8.看图,把音节补充完整。
ā ǔ ǔ ā
9.看图,把音节补充完整。
10.想一想,填一填。
11.选择正确的声母填在括号里。
12.看图,为词语注音。
13.给下面的音节加上声调,不要找错地方哟。
bei zhu qiu chuɑn
sɑ xi pɑi xie
14.读一读,连一连。
15.认一认,连一连。
16.比一比,选一选。
17.把下面音节组词句子写下来。
(1)fēi kōng zhōng yīng lǎ zài
(2)táng mián huā yún bái xiàng
18.选择正确的音节,打上“√”。
参加chān jiā cān jiā 乌鸦wū yā ū yā 医院yī yàn yī yuàn
放进fàng jìng( )fàng jìn( ) 旁边páng biān( )páng bān( ) 爬山pá shān( )bá shān( )
19.看图选音节,并写到下面的四线三格里。
20.读一读,连一连。
四、易错字的辨析。
1.在正确的读音下面画“ ”。
秋 (qiū quī) 采(cǎi chǎi) 星(xīn xīnɡ)
会 (huì hiù) 莲(lián lán) 说(suō shuō)
给下列生字的正确读音涂上绿色。
hòu shén xià chuān nà
2.在正确的读音下面画“ ”。
影(yǐng yǐn)子 雨点(dǎn diǎn) 写诗(xiě xüě)
我们(men mén) 绿(lǜ lù)叶 云彩(cai chai)
3.给加点的字选择正确的读音。
影子(yǐng yǐn) 黑狗(hēi hēn) 前面(qián qán)
串门(chuàn cuàn) 谁的(shuí suí) 诗人(shī sī)
成果(chéng chén) 空中(kōng kōn) 绿色(lǜ lù)
长短(cháng cáng) 没有(méi mén) 出现(chū cū)
4.给加点的字选择正确的读音。
九(jiū jiǔ)天 七(qí qī)点 青蛙(wá wā)
飞虫(cóng chóng) 对(buì duì)错 风(fēn fēng)雨
月光(gāng guāng) 手(sǒu shǒu) 足 站立(lí lì)
5.给下列词语选择正确的读音,打“√”。
6.给多音字选择合适的读音。
7.看图,给词语注音。
8.选择正确的读音,打“√”。
9.给生字选择正确的读音。
旗(qí qǐ) 鸭(yā yá) 黄(huánɡ huán)
声(shēn shēnɡ) 苹(pínɡ pín) 杏(xīng xìnɡ)
校(xà xià) 森(sēng sēn) 起(qí qǐ)
门(mén méi) 尘(chén chéng) 伞(sǎn sǎi)
黑(hēi hiē) 影(yǐnɡ yǐn) 短(duǎn dǎn)
从(cónɡ chónɡ) 兔(tù miǎn) 那(nà nǎ)
过(ɡuò ɡuō) 绿(lǜ lù) 叔( shū sū)
睡(shuì chuí) 金(jīn quán) 快(kuài kuàn)
服(fú fù) 笑(xià xà) 蓝(lán lánɡ)
向( xiànɡ xànɡ) 娃(wá wā) 挂(ɡuà ɡà)
活(huó hó) 穿(chuāng chuān)
五、选择正确的答案。
1.下列加点字的读音完全正确的一项是( )。
A.上(shàng)山 手足(zú) 站(zàn)立 月儿(ér)
B.坐(zuò)下 大火(huǒ) 禾(hé)苗 下雪(xuě)
C.河水(suǐ) 花(huā)朵 小鸟(niǎ) 上台(tái)
D.妹妹(mèi) 牛奶(nǎi) 小(xǎ)孩 石桥(qiá)
2.下列词语读音有错误的是( )。
A.洞(dōng) 加(jiā)法 一群(qún) 听着(zhe)
B.乌鸦(yā) 找(zhǎ)水 旁(pán)边 长(zhǎng)大
C.发芽(yá) 变(biàn)化 孩(hái)子 数(shù)学
D.医(yī)生 住(zhù)院 生(sēng)活 美(měi)丽
3.加点的字读音完全正确的一项是( )。
A.白(bái)色 青草(chǎ) 家(jiā)人
B.是(sì)的 车(chē)灯(dēng) 走(zǒu)路(lù)
C.爸爸(dà) 妈妈(mā) 上马(mǎ) 土山(shān)
D.不好(hǎ) 画画(huà) 对打(dǎ) 下棋(qí)
4.下列词语读音有错误的是( )。
①小鸡(xiǎ jī) 字词(zì cí) ②语文(yǔ wén) 句子(jù zi)
③桌子(zuō zi) 白纸(bái zhǐ) ④数学(shù xué) 音乐(yīn yuè)
真
题
演
练
一、给下面的字注音。(山东 聊城 开发区 一年级期末专项训练)
树( ) 叶( ) 片( ) 飞( ) 会( )
的( ) 船( ) 两( ) 头( ) 在( )
里( ) 看( ) 见( ) 闪( ) 星( )
江( ) 南( ) 可( ) 采( ) 莲( )
鱼( ) 东( ) 西( ) 北( ) 里( )
尖( ) 说( ) 春( ) 青( ) 夏( )
蛙( ) 弯( ) 地( ) 就( ) 冬( )
二、将音节补充完整。(河北省 石家庄市 一年级期末专项训练)
sh 睡 h 海 l 亮 n 那 h 很 f 服
j 金 h 候 w 娃 k 快 l 蓝 b 贝
三、辨析字音。(南京市 秦淮区 一年级期末专项训练)
1.给加点的字选择正确的读音。
远(yǎn yuǎn)近 没(mén méi)有 昨晚(wǎi wǎn)
小猫(miā mā) 鸭(yá yā)梨 杏(xìn xìng)子
课(kèi kè)文 作(zhuò zuò)业 笔(pǐ bǐ)记
2.给下列词语选择正确的读音,打“√”。
3.给加点的字选择正确的读音。
大树(shù sù) 小船(chuán chán) 闪(shǎn sǎn)亮
一会儿(huì hui) 莲花(lián lán) 青蛙(wā wá)
反(fǎn fǎi)正 关(guān gān)门 四(sì shì)
4.给加点的字选择正确的读音。
天(tān tiān)空 地(bì dì)面 人(lén rén)口
你(nǐ ní)们 我(wě wǒ)们 下(xà xià)去
他(tǎ tā)们 四(shì sì)个 五(wǒ wǔ)月
5.给加点的字选择正确的读音。
6.用“√”标出生字的正确读音。
妈(mǎ mā) 里(lǐ lī) 东(dēnɡ dōnɡ) 是(shì sì)
皮(pí pō) 雪(xuě xüě) 车(chē cē) 走(zǒu zuǒ)
也(yě yiě) 妹(mèi miè) 草(cǎ cǎi) 奶(nǎi nǎ)
秋(qiū quī) 莲(lián lán) 江(jiān jiānɡ) 船(chán chuan)
7.给加点的字选择正确的读音。
红色(hǒng hóng) 一条(tá tiá) 从前(chóng cóng)
国旗(pí qí) 歌曲(gēi gē) 升起(sēng shēng)
办法(biàn bàn) 旁边(báng páng) 变化(bàn biàn)
8.给生字选择正确的读音。
9.给用“√”给生字选择正确的读音。
云(yún yùn) 足(zú zhú) 鸟(niǎ nǎ) 站(zhàn zàn)
子(zǐ zhǐ) 四(sì shì) 桌(zhuō zhōu) 画(huà huā)
词(cí chí) 语(yǔ yǚ) 纸(zǐ zhǐ) 鸡(jī jì)
四、写出下面多音字的读音。(江苏省 无锡市 一年级期末专项训练)
1.我只(zhī zhǐ)看见闪闪的星星。
2.三只(zhī zhǐ)小羊找妈妈。
3.我喜欢数(shǔ shù)字游戏。
4.天上的星星数(shǔ shù)不清。
5.这个少(shǎ shà)年这周读了多少(shǎ shà)本书呢?
6.这棵大树上只(zhǐ zhī)有一只(zhǐ zhī)小鸟。
五、读一读,按要求分类写下。(山东 聊城 开发区 一年级期末)
ying ie k tiɑn ɡu l u an
p iu zi sh w lnɡ yin genɡ
yi wu er n u en yuan nɡ
声母:
韵母:
整体认读音节:
六、选择正确的答案。(河北省 石家庄市 一年级期末)
1.下列加点字的读音完全正确的一项是( )。
A.好吗(ma) 时候(hu) 得(dé)到
B.很(hěi)多 蓝(lán)色 笑(xià)着
C.叔(shū)叔 哥哥(gé) 姐妹(mei)
D.向(xiàng)往 贝(bèn)壳 金(jīn)色
2.下面相对应的整体认读音节有错误的一项是( )。
A.zh—zhi c—ci w—wu ie—ye
B.sh—shi s—si ü—yu in—yin
C.ch—chi üe—yüe i—yi ing—ying
D.z—zi y—yi un—yun r—ri
3.妈妈从菜市场买了瓜果蔬菜,注音有误的一项是( )。
A.bō luó bái cài là jiā
B.cǎ méi pú tɑ xāng jiā
C.huǒ lóng guǒ nán guā qié zi shì zǐ sè
D.hú luó b kuāng zi lǐ yǒu xǔ duō shuǐ guǒ
4.下列加点字的读音完全正确的一项是( )。
A.上(shàng)山 手足(zú) 站(zàn)立 月儿(ér)
B.坐(zuò)下 大火(huǒ) 禾(hé)苗 下雪(xuě)
C.河水(suǐ) 花(huā)朵 小鸟(niǎ) 上台(tái)
D.妹妹(mèi) 牛奶(nǎi) 小(xǎ)孩 石桥(qiá)
5.下列加点字的读音完全正确的一项是( )。
A.了(le) 秋(qiū) 片(pàn) 大(dà)
B.船(cuán) 在(zài) 闪(shǎn) 树(shù)
C. 江南(nán) 采(cǎi)莲(lián) 四(sì)
D.不是(shì) 顽皮(pí) 可(ké)以 土地(dē)
七、看图,在四线格里写上意思相反的音节词。(辽宁 锦州 古塔区 一年级期末)
八、连词成句。(浙江省 金华市 浦江县 一年级期末)
1.
2.
3.
答案
考点梳理
一、1.略
2.①文:撇捺交叉举着京字头(亠)
②数:“女”孩扛着“米”,右边靠着反文旁(〩)
③音:“立”在“日”上头。
3.按照字母表的顺序连起来,就连成了一个小海豚。
4.声母:b-d,p-q,t-f三组字母易混淆写错。f的第一笔写反,t的第一笔写反,j的第一笔写反,成了右弯,s写反。
5.略
6.è yú、luò tu、lǘ、wū yā、má yǐ都属于动物,涂上相同的颜色;bō luó、yā lí、jú zi都属于水果,涂上相同的颜色。
7.第一组是两拼音节与整体认读音节的区别,前一个要拼读,后一个要整体认读;第二组是两个整体认读音节的区别,一个是前鼻音,一个是后鼻音;第三组中两个音节的介母不同,注意上两点要省略;第四组是平舌音和翘舌音的区别;第五组三个音节字母个数依次增加,注意两拼、三拼的区别及前鼻音和后鼻音的区别。
8.每组都是由相同的两个单韵母按不同的顺序排列而成的。这样的韵母,要借助复韵母中第一个字母的读音来辨别。如,ie和ei,都是由i和e组成的,只是排列的顺序不同。ie在发音时先发i的音,再发e的音,即i—eie;而ei是先发e的音,再发i的音,即e-i-ei,这样就能正确区分ie和ei了。iu和ui也是同样的道理。然后练习拼读音节,最后连起来读一读词语。
9.挑选自己认为秋游时需要带的“物品”,在前面的圆圈内做上标记。
10.略
11.这是六组反义词。意思相反或相对的词是反义词。如“大”和“小”意思相反,“大小”是反义词。利用反义词也可以帮助我们识字,这也是识字的好方法。然后自己练习说一些这样的词语。
示例:左—右 东—西 高—低 黑—白
12.这是四组表示时间的词语,我们可以发现词语排列的规律按照时一日一月一年”的时间顺序排列。通过识记这些词语,我们不仅认识了更多的字,同时也了解了时间的先后顺序。
13.略
14.左右结构:课 校 林 红 歌
上下结构:笔 早 尘 最 莲
15.这10个词语都表示亲属称谓,它们既是叠词也是轻声词,第二个字要读得又轻又短。在向大家介绍家人的同时识记生字。
16.四组词语有个共同点:前面的词是工作的地方,后面的词是在这个地方工作的人的职业。
厨房 厨师 法院 法官 超市 营业员 理发馆 理发师
17.这是6组新词,每组词语都有一个共同点,就是都有一个相同的字。原来,同一个字可以组成不同的词。同一个字,在不同的词里,它们的含义可能不一样。
“皮”在“果皮”“树皮”中的含义相同,“法”“边”“处”也是这样。“许”在“许多”“也许”中的含义不同,“生”在“学生”“生气”中的含义也不同。
考点演练
一、yún zú niǎ zhàn zǐ sì zhuō huà cí yǔ zhǐ jī mā lǐ dōnɡ shì pí xuě chē zǒu yě mèi cǎ nǎi qiū chuán lián jiānɡ mén huánɡ yā shēnɡ pínɡ xìnɡ xià sēn cónɡ chén qí qǐ yǐnɡ hēi duǎn sǎn tù nà ɡuò lǜ shuì jīn kuài chuān fú xià lán xiànɡ wá ɡuà huó shū
二、lái chū gōng shì zhú yuè quán shí bái yòng lì dā tu běn cǎi cǎi shān shì lái guǒ dì zǎ chǐ lì
三、1.连线略。树 9
2.xué lún shēnɡ qǔ dāi jùn
3.两拼音节:kǎ hē gē
三拼音节:guā huá kuò
4.平舌音的字:三 足 坐 字 词
翘舌音的字:上 手 站 虫 水
5.wū ɡuī bái tù pái duì chá bēi bái cài fēi jī
6.涂色: yue ri ye yi
7.zhēn zhū bái yún lún chuán jīn yú
8.ó ù ǐ ù
9.k g ó g l ó b ī uā b d b q p f t
10.ǘ ǚ jiā ǜ i á
11.p q j j
12.zhuō zi huà zhǐ
13.bēi zhuō qiú chuán sǎ xǐ pāi xiě
14.
15.
16.d b ch t sh
17.(1) lǎ yīng zài kōng zhōng fēi 。
(2) bái yún xiàng mián huā táng 。
18.cān jiā wū yā yī yuàn fàng jìn páng biān pá shān
19.lù tù yī bǐ lǜ tī
20.远(yuǎn) 还(hái) 歌(gē) 森(sēn) 鸭(yā) 边(biān)
四、1.qiū cǎi xīnɡ huì lián shuō
2.yǐng diǎn xiě men lǜ cai
3.yǐng hēi qián chuan shuí shī chéng kōng lǜ cháng méi chū
4.jiǔ qī wā chóng duì fēng guāng shǒu lì
5.xiǎ chuán jiāng nán kàn jiàn tiān qì
6.dì de
7.xuě huā yuè ér
8.kǒu niú huā shuǐ
9.qí yā huánɡ shēnɡ pínɡ xìnɡ xià sēn qǐ mén chén sǎn hēi yǐnɡ duǎn cónɡ tù nà ɡuò lǜ shū shuì jīn kuài fú xià lán xiànɡ wá ɡuà huó chuān
五、1.B 2.C 3.D 4.③
真题梳理
一、shù yè piàn fēi huì de chuán liǎng tóu zài lǐ kàn jiàn shǎn xīng jiāng nán kě cǎi lián yú dōng xī běi lǐ jiān shuō chūn qīng xià wā wān dì jiù dōng
二、uì ǎi iànɡ à ěn ú īn òu á uài án èi
三、1.yuǎn méi wǎn mā yā xìng kè zuò bǐ
2.xiǎ chuán jiāng nán kàn jiàn tiān qì
3.shù chuán shǎn huì lián wā fǎn guān sì
4.tiān dì rén nǐ wǒ xià tā sì wǔ
5.péng yǐ gèng méi lǜ
6.mā lǐ dōnɡ shì pí xuě chē zǒu yě mèi cǎ nǎi qiū lián jiānɡ chuán
7.hóng tiá cóng qí gē shēng bàn páng biàn
8.shēng jìn yuǎn
9.yún zú niǎ zhàn zǐ sì zhuō huà cí yǔ zhǐ jī
四、1.zhǐ 2.zhī 3.shù 4.shǔ 5.shà shǎ 6.zhǐ zhī
五、声母:p w sh k n l
韵母:iu u an ie u er en
整体认读音节:zi yin ying yi wu yuan
六、1.A 2.C 3.B 4.B 5.C
七、gā xiǎ xì duō xià yóu
八、1.示例:wǒ xǐ huan bà ba hé mā ma
2.示例:wǒ shì tā de gē ge
3.wǒ xǐ huan dǎ yóu xì
天(tiān)上
地(dì)下
大人(rén)
你(nǐ)好
我(wǒ)们
他(tā)人
第一(yī)
二(èr)手
三(sān)种
四(sì)月
五(wǔ)个
上(shàng)学
下(xià)雨
口(kǒu)语
耳(ěr)朵
目(mù)光
手(shǒu)足
十足(zú)
站(zhàn)立
坐(zuò)下
日(rì)光
月(yuè)芽
大水(shuǐ)
火(huǒ)山
天山(shān)
石(shí)头
田(tián)地
禾(hé)苗
对(duì)子
白云(yún)
下雨(yǔ)
大风(fēng)
红花(huā)
小鸟(niǎ)
虫(chóng)子
六(liù)个
七(qī)人
八(bā)个
九(jiǔ)片
十(shí)年
爸爸(bà ba)
妈妈(mā ma)
土山(tǔ shān)
上马(shàng mǎ)
不好(bù hǎ)
画画(huà huà)
对打(duì dǎ)
下棋(xià qí)
小鸡(xiǎ jī)
字词(zì cí)
语文(yǔ wén)
句子(jù zi)
桌子(zhuō zi)
数学(shù xué)
音乐(yīn yuè)
折纸(zhé zhǐ)
秋(qiū)天
大树(shù)
小船(chuán)
正在(zài)
一会儿(huì)
闪(shǎn)亮
江南(nán)
采(cǎi)莲
四(sì)个
不是(shì)
顽皮(pí)
莲花(lián)
青蛙(wā)
反(fǎn)正
关(guān)门
白天(tiān)
远(yuǎn)近
没(méi)有
昨晚(wǎn)
小猫(mā)
鸭(yā)梨
杏(xìng)子
课(kè)文
作(zuò)业
笔(bǐ)记
红(hóng)色
一条(tiá)
从(cóng)前
国旗(qí)
歌(gē)曲
升(shēng)起
有色(sè)
影(yǐng)子
黑(hēi)狗
前(qián)面
串(chuàn)门
谁(shuí)的
诗(shī)人
空(kōng)
中成(chéng)果
绿(lǜ)色
长(cháng)短
没(méi)有
出(chū)现
朋(péng)友
右(yòu)边
写诗(shī)
过(guò)来
睡(shuì)着
那(nà)样
海(hǎi)洋
好吗(ma)
时候(hu)
得(dé)到
很(hěn)多
蓝(lán)色
笑(xià)着
叔(shū)叔
哥哥(ge)
姐妹(mei)
向(xiàng)往
贝(bèi)壳
金(jīn)色
活(huó)着
山洞(dòng)
参加(jiā)
月牙(yá)
一群(qún)
几(jǐ)天
竹(zhú)叶
豆芽(yá)
玩(wán)耍
好呀(ya)
完全(quán)
变(biàn)化
久(jiú)远
乌鸦(yā)
找(zhǎ)水
旁(páng)边
孩(hái)子
医(yī)生
住(zhù)院
生(shēng)活
着(zhá)凉
专题01 字音辨析-2023-2024学年六年级语文上册期末专项复习(统编版): 这是一份专题01 字音辨析-2023-2024学年六年级语文上册期末专项复习(统编版),共25页。试卷主要包含了本册新学知识点,会认字盘点,易读错的字,多音字盘点,选择正确的答案等内容,欢迎下载使用。
【期末复习】统编版 2023-2024学年四年级语文上册期末专项复习 专题01 字音辨析-专题训练: 这是一份【期末复习】统编版 2023-2024学年四年级语文上册期末专项复习 专题01 字音辨析-专题训练,共26页。试卷主要包含了本册新学知识点,会认字盘点,易读错的字,多音字盘点,多音字的辨析,选择正确的答案等内容,欢迎下载使用。
【期末复习】统编版 2023-2024学年五年级语文上册期末专项复习 专题01 字音辨析-专题训练: 这是一份【期末复习】统编版 2023-2024学年五年级语文上册期末专项复习 专题01 字音辨析-专题训练,共20页。试卷主要包含了会认字盘点,易读错的字,多音字盘点,给加点的字选择正确的读音,多音字的辨析,选择正确的答案等内容,欢迎下载使用。

