【期末复习】人教版 初中生物 七年级上册期末复习第三单元第二章素养检测试题(原卷 解析卷).zip
展开一、选择题(本大题共18小题,共36分)
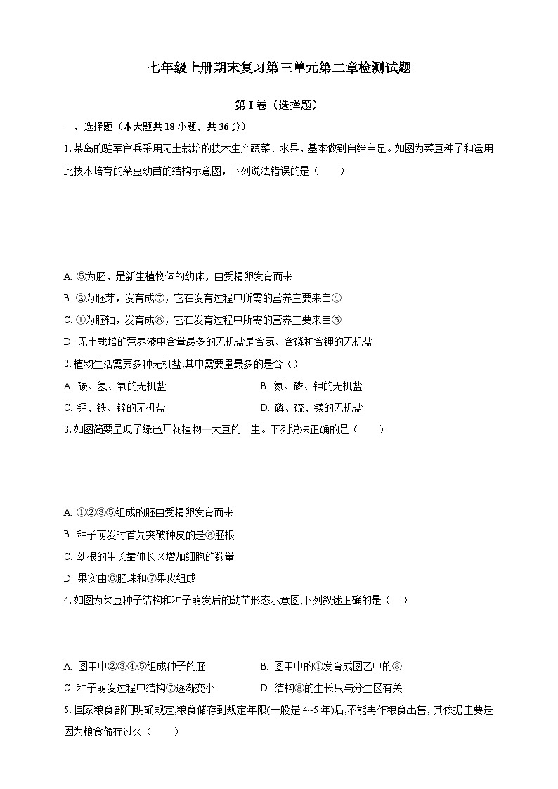
1.某岛的驻军官兵采用无土栽培的技术生产蔬菜、水果,基本做到自给自足。如图为菜豆种子和运用此技术培育的菜豆幼苗的结构示意图,下列说法错误的是( )
A. ⑤为胚,是新生植物体的幼体,由受精卵发育而来
B. ②为胚芽,发育成⑦,它在发育过程中所需的营养主要来自④
C. ①为胚轴,发育成⑧,它在发育过程中所需的营养主要来自⑤
D. 无土栽培的营养液中含量最多的无机盐是含氮、含磷和含钾的无机盐
2.植物生活需要多种无机盐,其中需要量最多的是含()
A. 碳、氢、氧的无机盐B. 氮、磷、钾的无机盐
C. 钙、铁、锌的无机盐D. 磷、硫、镁的无机盐
3.如图简要呈现了绿色开花植物—大豆的一生。下列说法正确的是( )
A. ①②③⑤组成的胚由受精卵发育而来
B. 种子萌发时首先突破种皮的是③胚根
C. 幼根的生长靠伸长区增加细胞的数量
D. 果实由⑥胚珠和⑦果皮组成
4.如图为菜豆种子结构和种子萌发后的幼苗形态示意图,下列叙述正确的是( )
A. 图甲中②③④⑤组成种子的胚B. 图甲中的①发育成图乙中的⑧
C. 种子萌发过程中结构⑦逐渐变小D. 结构⑧的生长只与分生区有关
5.国家粮食部门明确规定,粮食储存到规定年限(一般是4~5年)后,不能再作粮食出售, 其依据主要是因为粮食储存过久( )
A. 种子的胚死亡而影响种子的萌发
B. 呼吸作用消耗了大量的有机物而造成营养成分缺乏
C. 种子生虫消耗了大量的有机物而无法食用
D. 种子发霉易引起中毒
6.西瓜果实中有多粒种子。这是因为花的结构中有多个( )
A. 子房B. 子房壁C. 花药D. 胚珠
7.下列不属于果实的是( )
A. 桃树结的桃子B. 玉米植株结的玉米粒
C. 松树结的球果D. 向日葵结的葵花子
8.预计王大爷家今年粮食大丰收,你认为贮藏粮食的最佳环境条件应该是( )
A. 高温、潮湿B. 低温、潮湿C. 低温、干燥D. 高温、干燥
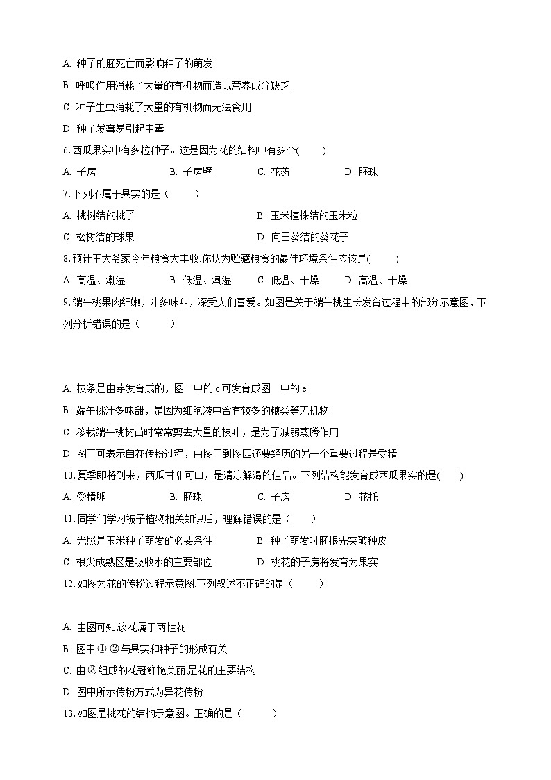
9.端午桃果肉细嫩,汁多味甜,深受人们喜爱。如图是关于端午桃生长发育过程中的部分示意图,下列分析错误的是( )
A. 枝条是由芽发育成的,图一中的c可发育成图二中的e
B. 端午桃汁多味甜,是因为细胞液中含有较多的糖类等无机物
C. 移栽端午桃树苗时常常剪去大量的枝叶,是为了减弱蒸腾作用
D. 图三可表示自花传粉过程,由图三到图四还要经历的另一个重要过程是受精
10.夏季即将到来,西瓜甘甜可口,是清凉解渴的佳品。下列结构能发育成西瓜果实的是( )
A. 受精卵B. 胚珠C. 子房D. 花托
11.同学们学习被子植物相关知识后,理解错误的是( )
A. 光照是玉米种子萌发的必要条件B. 种子萌发时胚根先突破种皮
C. 根尖成熟区是吸收水的主要部位D. 桃花的子房将发育为果实
12.如图为花的传粉过程示意图,下列叙述不正确的是( )
A. 由图可知,该花属于两性花
B. 图中与果实和种子的形成有关
C. 由组成的花冠鲜艳美丽,是花的主要结构
D. 图中所示传粉方式为异花传粉
13.如图是桃花的结构示意图。正确的是( )
A. ⑤将来发育成种皮
B. 雌蕊由①④⑥组成
C. ⑥是由花粉管萌发形成的,内有卵细胞
D. ②中的花粉散发出来落在①上的过程叫传粉
14.夏季,西瓜成为人们的首选水果。西瓜的形成要经过( )
A. 开花受精传粉结果B. 开花传粉受精结果
C. 传粉开花受精结果D. 传粉受精开花结果
15.下列对于农业生产过程中,采取的相关措施的解释错误的是( )
A. 合理密植——提高光合作用的效率
B. 幼苗带土移栽——保护幼根和根毛
C. 合理施肥——提供植物生长所需的有机物
D. 育苗时覆盖地膜——提高地表温度,保持土壤湿度
16.下列没有分生能力的结构是( )
A. 根尖的分生区B. 叶芽的分生组织
C. 根尖的伸长区D. 杨树的形成层
17.如图,是植物体的某些结构示意图。下列叙述错误的是( )
A. 甲中胚是由①②③组成的
B. 乙中b是由甲中的②发育成的
C. 丙中的B和C使幼根不断生长
D. 乙中a是由甲中①发育而来,在发育过程中所需的营养主要来自甲中③
18.将颗粒完整饱满的种子分成甲乙两组,在25℃左右分别播种,甲组种在肥沃的土壤中,乙组种在贫瘠的土壤中,保证适量的水分供应,这两组种子发芽状况是( )
A. 都不发芽B. 乙先发芽C. 同时发芽D. 甲先发芽
第II卷(非选择题)
二、识图作答题(本大题共7小题,共70分)
19.赤松,乔木,高达30米,胸径达1.5米树皮桔红色,分布于黑龙江东部,吉林长白山区,可作抗风植物,可用作木材,水蜜桃树属于落叶小乔木植物,一般树高3﹣4米,水蜜桃有美肤、清胃、润肺、祛痰等功效,它的蛋白质含量比苹果、葡萄高一倍。原产地:中国,世界各地均有栽植,如图是赤松枝及种子和水蜜桃果实,请根据你所了解的关于种子植物的知识填空:
(1)赤松的叶____形,根系发达,这些特点使赤松对干旱和贫瘠土壤的适应能力很强。
(2)两种植物的最大区别是:赤松的____是裸露的,没有____包被,属于较低等的一类种子植物;而水蜜桃有完整的花结构,能形成真正的果实,属于____植物,是较高等的一类种子植物。
(3)根据如图显示的水蜜桃的特征来判断:水蜜桃属于____(填“单”或“双”)子叶植物。
20.下图是菜豆的种子,请回答下列问题。
(1)①是 ,②是 ,③是 ,④是 ,它们共同构成了菜豆种子的 。其中④的作用是 。
(2)⑤是 ,对胚有 。
(3)从植物体的结构层次看,一粒种子属于一个( )
A.细胞 B.组织 C.器官 D.植物体
21.生物圈中的绿色植物大多数是由种子萌发形成的。下图是大豆种子的结构及根尖纵切面示意图,请据图回答问题:
⑴图甲中种子萌发后发育成茎和叶的是【 】_________。
⑵图甲中数字________指的是大豆种子的子叶,它能够为种子萌发提供营养,但是玉米、小麦、水稻种子的营养则贮藏在__________中。
⑶种子萌发的必要条件是具有完整的、有_______的胚。
⑷种子萌发需要的外界条件包括充足的空气、适宜的_________和一定的水。
⑸图乙中吸收水和无机盐的主要部位是【 】___________。
22.如图分别是菜豆种子、幼苗、根尖、叶芽纵切和花的结构示意图,图中数字表示相应的结构。请据图分析,回答问题:
(1)新植物体的幼体是由图一中 ______ 组成(填写序号)。
(2)图二中②是 ______ ,在种子萌发过程中的作用是 ______ 。
(3)图三中与幼根的生长直接有关的结构是 ______ (填写序号),吸收水分和无机盐的主要部位是 [ ______ ] ______ 。
(4)图四中发育成茎的结构是[ ______ ] ______ ;而与木本植物茎的加粗直接有关的结构是茎中的 ______ 。
(5)对于植物繁衍后代来说,花最重要的结构是图五中的 ______ (填写序号),这是因为它们与果实和种子的形成有关。如果图五植物的果实中有多个种子,则说明[8]中有多个 ______ 。
23.下面是菜豆生长发育的示意图,请据图回答:
(1)图一的②③④⑤构成了种子中的_________,它是新植株的幼体。
(2)图二中的⑥是由图一中的[ ]__________发育而来。
(3)图三中⑦⑧合称为________,⑦内的花粉飘落到柱头上的过程叫做_________,然后花粉会萌发生长出___________,它可以穿过花柱进入___________,花粉中的精子与⑨__________中的卵细胞结合形成_____________。
(4)完成受精后子房发育成_____________,⑨将发育成____________。
24.图一图二分别是根尖和叶芽的结构,请据图回答下列问题。
(1)植物幼根的生长是通过图一中[ ]_____________区细胞数量的增多和 [ ]________ 区细胞体积的增大实现的。
(2)植物枝条的芽和茎分别由图二中的 [ ]__________和[ ]__________发育而来的。
( 3)植物生长需要最多的是含_____________、_____________、_____________ 的无机盐。其中含___的无机盐可以促进植物淀粉的形成。
25.以下是西瓜开花和结果过程,请根据所学知识回答:
(1)西瓜的花颜色鲜艳,气味芬芳,你推测西瓜花应为________________(风或虫)媒花。一株西瓜生有两种花,其中一种只开花不结果,被称为“谎花”,原因是它只有____________。
(2)从构成生物体的结构层次来看,右图中的①属于______________层次,由西瓜花的_________发育而来。西瓜中常会出现一些①结构干瘪,呈白色,这是由于_______________不足引起的。
【期末复习】人教版 初中生物 七年级上册期末复习第二单元第二章素养检测试题(原卷 解析卷).zip: 这是一份【期末复习】人教版 初中生物 七年级上册期末复习第二单元第二章素养检测试题(原卷 解析卷).zip,文件包含期末复习人教版初中生物七年级上册期末复习第二单元第二章检测试题原卷doc、期末复习人教版初中生物七年级上册期末复习第二单元第二章检测试题解析卷doc等2份试卷配套教学资源,其中试卷共18页, 欢迎下载使用。
【期末复习】人教版 初中生物 七年级上册期末复习第二单元第一章素养检测试题(原卷+解析卷).zip: 这是一份【期末复习】人教版 初中生物 七年级上册期末复习第二单元第一章素养检测试题(原卷+解析卷).zip,文件包含期末复习人教版初中生物七年级上册期末复习第二单元第一章检测试题原卷doc、期末复习人教版初中生物七年级上册期末复习第二单元第一章检测试题解析卷doc等2份试卷配套教学资源,其中试卷共20页, 欢迎下载使用。
【期末复习】人教版 初中生物 七年级上册期末复习第三单元第五章素养检测试题解析卷.zip: 这是一份【期末复习】人教版 初中生物 七年级上册期末复习第三单元第五章素养检测试题解析卷.zip,文件包含期末复习人教版初中生物七年级上册期末复习第三单元第五章检测试题原卷doc、期末复习人教版初中生物七年级上册期末复习第三单元第五章检测试题解析卷doc等2份试卷配套教学资源,其中试卷共23页, 欢迎下载使用。

