所属成套资源:新教材专题版2024高考历史二轮专题复习训练题
新教材专题版2024高考历史二轮专题复习通史训练2中华文明的发展与繁荣__魏晋至隋唐时期
展开这是一份新教材专题版2024高考历史二轮专题复习通史训练2中华文明的发展与繁荣__魏晋至隋唐时期,共5页。试卷主要包含了选择题,非选择题等内容,欢迎下载使用。
1.[2023·永州市高三三模]南北朝时期,门第之风盛极一时,择偶必先看门第出身,高门大姓结成一个封闭的婚姻圈,只在圈内通婚,不与庶族通婚,……与此同时,北朝不同民族之间的通婚却越来越普遍,胡汉之间的婚姻风俗也相互影响。据此可知,南北朝时期( )
A.宗法制度发展完善得愈加系统严密
B.九品中正制强调出身门第血缘纯正
C.民族之间的文化认同渐成时代潮流
D.门第观念不影响胡汉之间通婚关系
2.[2023·湖南长郡中学月考]东晋时期,凉州僧人竺佛念翻译的《长阿含经》中有“父母所为,恭顺不逆”“父母正令,不敢违背”这样的句子。但查阅《长阿含经》的巴利文原版,发现这些句子是译者自己添加的。这一现象说明( )
A.传统的价值观逐渐变异
B.佛教已融入中国文化
C.佛教主动适应社会需要
D.三教合流的趋势出现
3.[2023·安徽“江淮十校”高三联考]唐太宗希望在更大的范围内,更有效地集中统治阶级的意志,把君主专制与宰相议事这种对立面的冲突“保持在秩序的范围以内”,同时提高工作效率,最终强化君主专制和中央集权。为此他( )
A.改革完善科举制度
B.架空三省宰相实权
C.实行政事堂集议制
D.重用品位较低官员
4.[2023·黑龙江百校联考]唐太宗至唐高宗前期,官学鼎盛,私学不显;从开元、天宝年间迄于唐末,具有应试倾向的私学广泛发展起来。这一变化得益于( )
A.选官制度的发展B.诗歌创作的鼎盛
C.社会阶层的流动D.官学地位的衰颓
5.[2023·湖北新高考高三上期末]隋唐时期,以坊市制度为基础的城市结构及管理体制达到顶峰,城郭内居民住宅区为坊,商品交易区为市。里坊实行宵禁政策,犯禁者将受严惩;市设市署和平准署管理市场交易。后来管理渐趋松弛,封闭的坊市结构向开放的街市转变;五代时集中的市制趋于瓦解,临街设铺已无法禁止。材料说明( )
A.坊市制度瓦解城市管理非常混乱
B.政府重农抑商的政策渐趋瓦解
C.商品经济繁荣影响城市管理规划
D.城市规划管理受政局影响较大
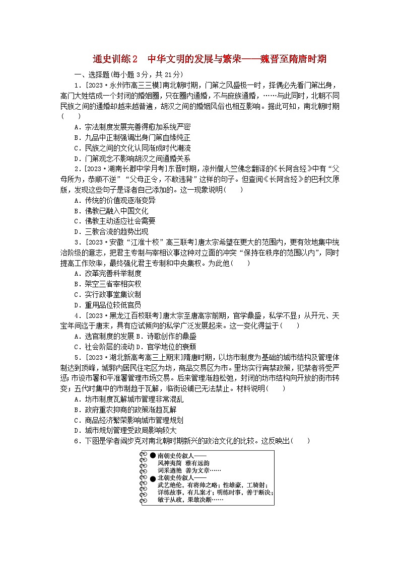
6.下图是学者阎步克对南北朝时期新兴的政治文化的比较。这反映出( )
A.南朝政治文化的成熟
B.南北实力的此消彼长
C.民族交融的历史潮流
D.北朝政治文化的优势
7.[2023·山东中学联盟高三联考]隋唐时期,文人士大夫,除个别人坚守道统而排斥异端之外(如韩愈),一般都是随意出入于三教之间,或外修儒服而内通佛理,或一边求仕一边修仙,自己不以为怪,别人也司空见惯。这一现象反映了( )
A.三教合一弥漫到社会各个领域
B.商品经济发展冲击了传统思想文化
C.思想活跃、开放包容的社会现实
D.传统文化在交融借鉴中走向成熟
二、非选择题(第8题14分,第9题14分)
8.[2023·山西名校高三联考]阅读材料,完成下列要求。(14分)
材料一 安史之乱后,因“北人南迁”所引发的生产技术变革,基本解决了大量人口在长江中下游地区的生存问题,长江中游地区(江西、湖南)逐渐成为全国著名的粮食主产区。在长江下游地区,北方移民还将其旱作农物——小麦引入该地,稻麦复种制逐渐成为长江中下游地区的一种普遍性的耕种制度。随着粮食产量的有效提高,长江下游地区的民众开始追求“高质量”发展,“茶、桑、果、渔业、纺织、制瓷等多种商品性经营和海陆运输业发展起来,以扬州为发展龙头,苏州、江宁为犄角的三角形农业经济区在唐后期基本形成”。
——摘编自张欣《“安史之乱”引发的人口迁徙与技术革新及影响》
材料二 唐代,江南地区的农具有许多改进,曲辕犁得到了推广,筒车也在南方各地的水田中得到应用,水利灌溉事业进步明显。《新唐书》记载,唐后期全国共修建水利工程101项,其中江南道达49项,居各道之首。北方先进的丝织技术此时也传到浙东;南海、广州和桂林的棉纺织业已全国闻名;南方矿冶业也有显著发展,有铜、锡开采的县数已超过北方。扬州是唐代造船业中心,洪州(今南昌)也是唐代的造船基地。大运河开通后,位于水陆商路交会点的扬州“多富商大贾,珠翠珍怪之产”。广州则发展为唐代主要的对外贸易口岸。由于南方经济的发展,唐代后期,国家财政收入绝大部分来自江南各道,形成了“赋之所出,江淮居多”的局面。
——摘编自张瑜《浅论中国古代经济重心的南移》
(1)根据材料一、二,概括唐代南方经济发展的表现,并指出其对经济格局的影响。(8分)
(2)根据材料一、二并结合所学知识,分析促进唐代南方经济发展的时代性因素。(6分)
9.[2023·湖北省新高考联考协作体期中考试]阅读材料,完成下列要求。(14分)
材料 《贞观政要》是唐朝史学家吴兢编著的一部政论性专史,作者吴兢(670~749),生活在高宗、武后、玄宗年代。《贞观政要》共有十卷,分为四十篇,书中主要记述了贞观年间唐太宗和魏征、房玄龄等四十几位大臣之间就治国施政等问题的讨论和回答,内容涉及政治、经济、军事、文化、教育、道德修养、民族关系等多个方面,可以毫不夸张地说它是一幅贞观年间政治上的《清明上河图》。以下是《贞观政要》目录摘编:
判断《贞观政要》对研究唐代贞观年间历史的史料价值。(4分)如果你是生活在贞观年间的唐朝大臣,请向唐太宗李世民就“为君之道”提出至少四条合理建议。(10分)
通史训练2 中华文明的发展与繁荣——魏晋至隋唐时期
1.解析:由材料“不同民族之间的通婚却越来越普遍,胡汉之间的婚姻风俗也相互影响”可知民族融合趋势加强,不同民族文化认同进一步发展,故选C项;春秋战国时期宗法制就遭到破坏,排除A项;九品中正制是选官制,由材料“择偶必先看门第出身”可知强调的是门阀制度,排除B项;魏晋时期门第观念影响胡汉之间通婚关系,排除D项。
答案:C
2.解析:据材料可知,佛教把儒家的伦理道德融入佛经,以适应中国社会需要,对自身进行中国化改造,故选C项;材料反映的是佛教适应儒家思想,没有反映传统价值观的变异,排除A项;从材料中看出佛教融入中国文化、适应中国社会的主观意图和努力,但对于有没有融入中国文化这一结果并无体现,排除B项;材料没有涉及道教的内容,所以看不出道、儒、佛三者的关系,排除D项。
答案:C
3.解析:材料体现君权和相权的冲突“保持在秩序的范围以内”并同时提高工作效率,结合所学可知,唐太宗时期实行政事堂集议制,故C正确;材料体现的不是架空而是分散或削弱相权,排除B;A、D与材料的主旨不符,排除。
答案:C
4.解析:据材料可知,得到广泛发展的私学是“具有应试倾向”,说明当时私学是受到科举考试的影响,故选A项;当时得以发展的私学主要是服务于“应试”而非诗歌创作,排除B项;社会阶层的流动是私学广泛发展、科举制度完善的结果而非原因,排除C项;仅由材料可知私学得以发展,无法判断官学发展情况如何,排除D项。
答案:A
5.解析:据材料可知,隋唐时期的城市管理是以坊市制度为基础,并且较为严格,后来管理松弛、封闭的市坊向开放的街市转变,尤其到了五代时临街设铺,这些变化都是商品经济发展的结果,即商品经济发展影响城市的管理规划,故选C项;市场管理松弛不等于非常混乱,排除A项;重农抑商政策一直是中国古代政府实行的国策,隋唐五代时并未瓦解,排除B项;城市管理规划受商品经济繁荣的影响,而非政局,排除D项。
答案:C
6.解析:根据题干图片内容可知,南朝人的政治生活较为单一,比较侧重于文化方面,相比较而言,北朝人不仅锻炼各种技艺,如“武艺绝伦”“工骑射”,而且还关心政治,积极参与政治,如“善于决断”“敏于从政”等,据此可知,北朝人的政治文化具有一定的优势,选项D项。
答案:D
7.解析:根据材料可知,隋唐时期文人士大夫不再单纯推崇儒家,而是深受佛道思想影响,这在唐朝是一种普遍的现象,反映了思想文化领域三教并存,内部意识形态方面始终保持着混合兼容的状态,进而反映出唐朝是思想、文化上最为宽松的时期,显示了当时思想活跃、不拘一格的社会现实,故选C项;材料的重点不是三教的融合,也未反映出社会各个领域受三教合一影响,排除A项;材料中三教并存并不是在商品经济冲击下产生的,没有必然逻辑关系,排除B项;材料没有体现出传统文化之间的交融借鉴,也未体现走向成熟,排除D项。
答案:C
8.解析:第(1)问第一小问表现,据材料二“江南地区的农具有许多改进”可知,生产工具的进步;从材料一“北方移民还将其旱作农物——小麦引入该地,稻麦复种制逐渐成为长江中下游地区的一种普遍性的耕种制度”可知,北方粮食作物的引入及耕作制度的发展;由材料二“水利灌溉事业进步明显”和材料一“随着粮食产量的有效提高”可知,水利灌溉事业的发展和粮食产量的提高;据材料二“南海、广州和桂林的棉纺织业已全国闻名……扬州是唐代造船业中心”可知,形成多个专业化的手工业中心;从材料二“广州则发展为唐代主要的对外贸易口岸”可知,对外经济联系显著增强;据材料二“位于水陆商路交会点的扬州‘多富商大贾,珠翠珍怪之产’”可知,以扬州为代表的全国性商业都会的崛起;从材料二“唐代后期,国家财政收入绝大部分来自江南各道”可知,成为国家主要的税源地。第二小问影响,据材料二“《浅论中国古代经济重心的南移》”结合所学可知,加速了全国经济重心的南移。第(2)问从当时的时代背景分析,据材料一“安史之乱后,因‘北人南迁’所引发的生产技术变革”结合所学可知,安史之乱前后的人口南迁潮流;据所学可知,赋役制度改革(两税法的实施);从材料二“大运河开通后,位于水陆商路交会点的扬州‘多富商大贾,珠翠珍怪之产’”可知,依托大运河的全国性的商贸活动;据材料二“广州则发展为唐代主要的对外贸易口岸”结合所学可知,开明的对外政策(市舶司的设置)。
答案:(1)表现:生产工具的进步;北方粮食作物的引入及耕作制度的发展;水利灌溉事业的发展和粮食产量的提高;形成多个专业化的手工业中心;对外经济联系显著增强;以扬州为代表的全国性商业都会的崛起;成为国家主要的税源地。(6分,答出两点给4分,三点给6分)
影响:加速了全国经济重心的南移。(2分)
(2)时代性因素:安史之乱前后的人口南迁潮流;赋役制度改革(两税法的实施);依托大运河的全国性的商贸活动;开明的对外政策(市舶司的设置)。(6分,答出三点即可,其他答案言之有理亦可)
9.解析:判断史料的价值先从史料本身入手,再进行评价。据材料“《贞观政要》是唐朝史学家吴兢编著的一部政论性专史,可知《贞观政要》为唐朝贞观年间之后唐朝人吴兢留下的文献史料,属于二手史料,对研究唐朝贞观之治有较高的史料价值。(2)《贞观政要》是一部治国施政的方案集合,可结合材料目录中的篇目内容进行思考探讨。据材料,《贞观政要》篇目内容包括“君道”强调君主的个人修养;“择贤”“择官”主张君主应任人唯贤,加强吏治;“求谏”“纳谏”强调君主应广开言路,采纳各方建议;“俭约”“奢纵”可知为政要戒奢纵,提倡俭约;“务农”说明政府应重视农业生产发展,以民为本;“刑法”可知治理国家要依法治国,公正法治;“赏献”说明治国理政要赏罚分明,强调公平。
答案:(1)《贞观政要》是唐朝贞观年间之后唐朝人吴兢留下的文献史料,属于第二手史料,对研究唐朝贞观之治有较高的史料价值。(4分)
(2)建议一:注重加强自身的道德修养,做一个“心存百姓”、勤政爱民的有道明君。建议二:广泛听取来自不同方面的意见和建议,所谓“兼听则明,偏信则暗”。建议三:吸取隋朝灭亡的深刻教训,做到居安思危,所谓“创业难,守业更难”。建议四:广兴科举,任人唯贤,不问门第、职位和从政时间的长短。所谓“为政之要,惟在得人”。(其他言之成理即可,但答案必须联系材料中的篇目)(10分)
其他答案:建议五:戒奢从简,清静无为。建议六:劝课农桑,轻徭薄赋。建议七:刑法严明,赏罚分明,等等。
第一篇 君道
第三篇 任贤
第四篇 求谏
第五篇 纳谏
第七篇 择官
第十八篇 俭约
第二十五篇 奢纵
第三十篇 务农
第三十一篇 刑法
第三十三篇 赏献
相关试卷
这是一份训练3 中华文明的曲折与鼎盛——魏晋隋唐时期(含解析)-2024年高考历史二轮专题强化练,共8页。试卷主要包含了选择题等内容,欢迎下载使用。
这是一份新教材专题版2024高考历史二轮专题复习第一部分第一编中国古代史步骤二阶段二中华文明的发展与繁荣__魏晋至隋唐时期教师用书,共4页。
这是一份新教材通史版2024高考历史二轮专题复习第一部分第一编中国古代史步骤一第三讲中华文明的成熟与繁荣__魏晋至隋唐时期公元220~907年教师用书,共21页。试卷主要包含了政权更迭,魏晋南北朝时期佛教兴盛的影响,隋唐统一多民族国家发展的表现,1%,4%,2%等内容,欢迎下载使用。

