2022-2023学年天津市红桥区九年级上学期历史期中试题及答案
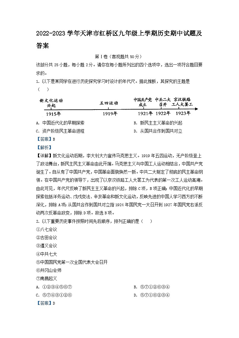
展开2022-2023学年天津市红桥区九年级上学期历史期末试题及答案: 这是一份2022-2023学年天津市红桥区九年级上学期历史期末试题及答案,共13页。试卷主要包含了单选题,材料解析题等内容,欢迎下载使用。
2022-2023学年天津市红桥区九年级上学期历史期中试题及答案: 这是一份2022-2023学年天津市红桥区九年级上学期历史期中试题及答案,共15页。试卷主要包含了 历史题材歌曲是时代的最强音, 国家公祭鼎铭文, 玄奘游历印度时记录等内容,欢迎下载使用。
2020-2021学年天津市红桥区九年级上学期历史期中试题及答案: 这是一份2020-2021学年天津市红桥区九年级上学期历史期中试题及答案,共11页。试卷主要包含了 “为他, 下列选项中与下图有关的是, 下列选项中对佛教表述错误的是, 如下图漫画反映了等内容,欢迎下载使用。

