福建省泉州市外国语中学2023-2024学年八年级上学期期中物理试卷
展开1.(2分)率先用天文望远镜观察太空,得出天体运行的相关数据,有力地支持了“日心说”的科学家是( )
A.哥白尼B.伽利略C.牛顿D.爱因斯坦
2.(2分)下列估测数值最接近实际情况的是( )
A.初中生的身高约为1.6dm
B.人步行的速度约为10m/s
C.课桌的高度约为80cm
D.正常人10次脉搏跳动的时间约为1min
3.(2分)《青藏高原》是一首大家耳熟能详的描写我国青藏地区美丽景色的歌曲。为什么许多人唱到“高原”的“高”字就唱不上去了呢?这是因为歌曲中“高”字的( )
A.响度大B.音调高C.音色美D.节奏快
4.(2分)科学技术是一把双刃剑,它既可以造福人类,也可能带来不利影响。生产和生活中产生的噪声会影响人们的生活( )
A.摩托车安装消声器
B.有的道路旁设置隔声板
C.工厂工人戴着防噪声耳罩
D.飞行员根据发动机轰鸣声判断其运转情况
5.(2分)下列关于物体运动的描述正确的是( )
A.地球的同步卫星相对于地球是运动的,相对于太阳是静止的
B.楚人“刻舟”而不能“求剑”是不懂得运动和静止的相对性造成的
C.我们说地球是运动的,那么选择的参照物一定是地球上的静止物体
D.“两岸青山相对出,孤帆一片日边来。”诗中先后选择的参照物都是行船
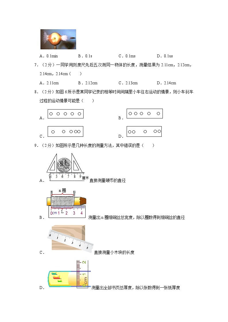
6.(2分)如图为高速摄像机拍摄的子弹穿过柿子的照片。若子弹的平均速度是900m/s,则子弹穿过柿子的时间大约为( )
A.0.1minB.0.1sC.0.1msD.0.1us
7.(2分)一同学用刻度尺先后五次测同一物体的长度,测晕结果为2.11cm,2.12cm,2.14cm,2.14cm( )
A.2.11cmB.2.12cmC.2.13cmD.2.14cm
8.(2分)如图6所示是某同学记录的相等时间间隔里小车往右运动的情景,则小车刹车过程的运动情景可能是( )
A.B.
C.D.
9.(2分)如图所示是几种长度的测量方法,其中错误的是( )
A.直接测量硬币的直径
B.测量出n圈细铜丝总宽度,除以圈数得到细铜丝的直径
C.直接测量小木块的长度
D.测量出全部书页总厚度,除以张数得到一张纸厚度
10.(2分)下列关于镜面反射和漫反射的说法错误的是( )
A.“甲光向日金鳞开”说明光在铠甲表面发生了镜面反射
B.镜面反射和漫反射都遵循光的反射定律
C.黑板反光是因为光在黑板表面发生了漫反射
D.雨后的夜晚,迎着月光走,较亮的地方是水面
11.(2分)如图所示,游乐园内有一个奇特的传声筒,内部中空,在其余喇叭处均可以听到声音,下列说法错误的是( )
A.声音可以通过筒内空气传播
B.声音在筒内发生了多次反射
C.脸部能感受到空气振动说明声音可以传递能量
D.通过传声筒听到的声音感觉更响亮是因为声音在筒内传播时频率变大
12.(2分)如图所示,一束光在水面上发生反射,反射光恰好照在光屏的A处。若要让反射光照在光屏的B处( )
A.只将光屏竖直向下移动一段距离
B.只将光屏水平向右移动一段距离
C.只将水面上升一段距离
D.只将水面下降一段距离
13.(2分)图示为一种身高测量仪,其顶部的感应器竖直向下发射超声波信号,经下方物体反射后返回,感应器记录信号从发射到接收所经历的时间为5×10﹣3s。已知感应器距测高台的高度为2.5m,空气中的声速取340m/s,则该同学的身高为( )
A.1.70mB.1.65mC.0.85mD.0.80m
14.(2分)如图乙所示,是小安同学自制的潜望镜,利用它能在隐蔽处观察到外面的情况,则所观察到的像是( )
A.B.C.D.
二、填空题(每空1分,共14分)
15.(4分)月亮、太阳、萤火虫,其中 不是光源;光在真空中的传播速度约是 km/s。在“风声雨声读书声,声声入耳”这句话中,“读书声”是由于人的声带 而发声的,“声声入耳”说明声音可以通过 传播。
16.(4分)沿长廊AB方向铺有30块完整的相同的正方形地砖,如图甲:
(1)小明用最小分度值是1mm的尺测量其中一块地砖长度如图乙所示,则每块地砖的长度是 cm。
(2)小明用停表测量自己从长廊的A端走到B端所用的时间,停表的读数如图丙所示,他所用的时间是 s。
(3)根据公式 算出小明的步行速度为 m/s。
17.(2分)2021年12月14日,我国首辆磁浮空轨列车“兴国号”在武汉下线,将用于兴国永磁磁浮技术工程示范线,“兴国号”列车表面闪闪发光,是由于光在列车表面发生了 (选填“镜面”或“漫”)反射。以路边的树木为参照物该列车是 (选填“运动”或“静止”)。
18.(2分)如图所示,用A、B两把刻度尺测量同一物体的长度,放置正确的是 (选填“A”或“B”)刻度尺。为了减小测量误差,可以采用 的方法。
19.(2分)如图所示是一个利用平面镜做成的魔术箱,魔术箱顶部中央有一条窄缝,使激光笔产生的激光束从右侧的小孔射入,将一块遮光板从顶部窄缝插入箱中直至光束下方,却发现激光束并没有被挡住 块平面镜,此装置中平面镜的作用是 。
三.作图题(每小题2分,共4分)
20.(2分)“井底之蛙”这个成语大家都很熟悉,图中M点表示青蛙。请根据光的直线传播知识画图说明为什么“坐井观天,所见甚小”。(温馨提示:必须标出光的传播方向)
21.(2分)如图中,牙医借助平面镜观察牙齿的背面,请在图乙中画出能反映此过程的光路图。
三.简答题:(4分)
22.(4分)北宋的沈括在《梦溪笔谈》中记述了他的光实验。他首先直接观察老鹰,发现它在空中飞动,地面上的影子也跟着移动,他在纸窗上开一小孔,使窗外老鹰的影子呈现在室内的纸屏上,鸢西则影东”。请解释上述材料中“地面上的影子”和“鸢东则影西,鸢西则影东”两个现象。
五.实验题(共28分,每空1分)
23.(4分)在课外实践活动中,用闪光照相机探究纸锥竖直下落的运动情况,照相机每隔0.2s曝光一次。
(1)小芳所在的兴趣小组拍下的照片如图甲所示,可以看出纸锥在做 (匀速/变速)直线运动,其理由是 。若测得纸锥在A、B两位置间的实际距离为6.40cm,则此过程中,纸锥的速度为 m/s。
(2)图乙中四个速度随时间的关系图象,能反映出该纸锥下落运动的是 。(选填图中的选项字母)
24.(4分)自制作“水瓶琴”乐器,如图所示在8个相同的水瓶中装入不同高度的水。
(1)如果用相同的力敲击它们,就可以发出不同音调的声音,此时发出声音的声源是 (填“空气柱”或“瓶和水”)。盛水越多,敲击时发出声音的音调越 。
(2)若用嘴依次吹瓶口,也可以发出不同的音调,此时发出声音的声源是 (填“空气柱”或“瓶和水”),盛水越多,吹瓶时发出声音的音调越 。
25.(7分)小明发现,晚上坐公交车时在车窗玻璃里看到另一个“自己”,而白天却看不清。结合平面镜成像知识
(1)在车窗玻璃里看到的另一个“自己”是光的 形成的像。
(2)如图甲所示,小车的前挡风玻璃是倾斜的,从光学角度分析 (写出一条);此外,晚上开车时,被反射到 (选填“上方”或“下方”),以减少对司机视线的干扰。
(3)在探究平面镜成像特点的实验中,如图乙所示。
①组装器材时,要使玻璃板与水平桌面相互 。
②实验需要记录像与物的大小关系,还需要记录物理量 和 。
③实验中如果将蜡烛B也点燃,对实验的影响是 (写出一条)。
26.(6分)小明在“测小车的平均速度”的实验中,设计了如图所示的实验装置,小车从带刻度的斜面顶端由静止下滑
(1)小车从A点到C点的路程sAC= cm;
(2)小车在AC段的平均速度vAC= cm/s;
(3)实验前必须学会熟练使用电子表,如果让小车过了A点后才开始计时,则会使所测AC段的平均速度vAC偏 (选填:“大”或“小”)。
(4)根据信息可判断小车做 直线运动(选填“匀速”或“变速”);
(5)为了测量小车在AC段运动过程中下半程的平均速度。某同学让小车从B点由静止释放,测出小车到达C点的时间,从而计算出小车运动过程中下半程的平均速度。他的做法正确吗? ,理由 。
27.(7分)如图,探究光的反射规律时,在平面镜的上方垂直放置一块光屏,在右侧F板上能看到反射光线OB。
(1)改变光束的入射方向,使入射角减小,这时反射角也减小,反射角也增大,这说明在光的反射现象中 入射角。当入射角变大时,反射光束 (选填“偏离”或“靠拢”)。
(2)如果让光线逆着BO的方向射向镜面,会发现反射光线沿着OA方向射出,这表明: 。
(3)若将F板向后折转一定的角度,则在F板上 (填“能”或“不能”)看到反射光,此时反射光线和入射光线 (填“在”或“不在”)同一平面内。
(4)光屏在实验中的作用是:(写出两条)
① ; ② 。
六.计算题(22分)
28.(6分)某市的彩虹大桥,大桥全长1965m,双向4车道
(1)交通标志牌上数字的含义是什么?
(2)在遵守交通规则的前提下,一辆小车通过正桥至少需要多长时间?
29.(8分)汽车沿平直公路匀速驶向一座山崖,司机向山崖鸣笛,2s后听到收回声,声音的传播速度是v声=340m/s。问:
(1)若汽车静止在公路上,它离山崖有多远;
(2)若汽车以10m/s的速度正对山崖驶去,则司机鸣笛的地方距离山崖多远?司机听到回声的地方距离山崖多远?
30.(8分)周末,小明和爸爸骑自行车从家里出发到某景区游玩,经两个小时后到达离家40km的某度假村,妈妈驾车沿相同路线直接到达目的地,如图是他们离家的路程s与时间t的图象。
(1)根据s﹣t图象可知,小明和爸爸在度假村休息了多长时间?
(2)爸爸骑车从家到度假村时的速度及妈妈的车速分别是多少
(3)妈妈出发时,小明和爸爸距离景区有多远?
2023-2024学年福建省泉州市外国语中学八年级(上)期中物理试卷
参考答案与试题解析
一、选择题:本题共14小题,每小题2分,共28分。在每小题给出的四个选项中,只有一项是符合题目要求的。
1.(2分)率先用天文望远镜观察太空,得出天体运行的相关数据,有力地支持了“日心说”的科学家是( )
A.哥白尼B.伽利略C.牛顿D.爱因斯坦
【答案】B
【解答】解:伽利略最先用望远镜观察天空,由此得到的关于天体运行的结果;
故选:B。
2.(2分)下列估测数值最接近实际情况的是( )
A.初中生的身高约为1.6dm
B.人步行的速度约为10m/s
C.课桌的高度约为80cm
D.正常人10次脉搏跳动的时间约为1min
【答案】C
【解答】解:
A、成年人的身高在170cm左右,在160cm=16dm左右;
B、人正常步行的速度在4km/h=4×,此选项不符合实际;
C、中学生的身高在3.60m左右,在0.8m=80cm左右;
D、正常情况下,跳动10次的时间接近5s。
故选:C。
3.(2分)《青藏高原》是一首大家耳熟能详的描写我国青藏地区美丽景色的歌曲。为什么许多人唱到“高原”的“高”字就唱不上去了呢?这是因为歌曲中“高”字的( )
A.响度大B.音调高C.音色美D.节奏快
【答案】B
【解答】解:许多人唱到“高原”的“高”字就唱不上去了,是因为歌曲中“高”字的音调高,ACD错误。
故选:B。
4.(2分)科学技术是一把双刃剑,它既可以造福人类,也可能带来不利影响。生产和生活中产生的噪声会影响人们的生活( )
A.摩托车安装消声器
B.有的道路旁设置隔声板
C.工厂工人戴着防噪声耳罩
D.飞行员根据发动机轰鸣声判断其运转情况
【答案】D
【解答】A、在摩托车上安装消声器,故A不合题意;
B、在道路旁设置隔声板,故B不符合题意;
C、工人戴上防噪声耳罩,故C不合题意;
D、飞行员根据发动机轰鸣声判断其运转情况,故D符合题意。
故选:D。
5.(2分)下列关于物体运动的描述正确的是( )
A.地球的同步卫星相对于地球是运动的,相对于太阳是静止的
B.楚人“刻舟”而不能“求剑”是不懂得运动和静止的相对性造成的
C.我们说地球是运动的,那么选择的参照物一定是地球上的静止物体
D.“两岸青山相对出,孤帆一片日边来。”诗中先后选择的参照物都是行船
【答案】B
【解答】解:A、以地球为参照物,所以是运动的,所以是静止的;
B、刻舟人最终未能寻到其落水的剑,而剑相对于河岸是静止的。
C、我们说地球是运动的,故C错误;
D、“两岸青山相对出”,运动状态是“出”,相对于船来说的;
“孤帆一片日出来”,研究的对象是“孤帆”,船是运动的、青山)来说的。
故选:B。
6.(2分)如图为高速摄像机拍摄的子弹穿过柿子的照片。若子弹的平均速度是900m/s,则子弹穿过柿子的时间大约为( )
A.0.1minB.0.1sC.0.1msD.0.1us
【答案】C
【解答】解:柿子的直径约为9cm=0.09m,
∵v=,
∴子弹穿过柿子的时间
t===1×10﹣4s=4.1ms;
故选:C。
7.(2分)一同学用刻度尺先后五次测同一物体的长度,测晕结果为2.11cm,2.12cm,2.14cm,2.14cm( )
A.2.11cmB.2.12cmC.2.13cmD.2.14cm
【答案】C
【解答】解:2.02cm明显与其它数据偏差较大,是错误数据,
为了减小误差,应该求其余四次测量的平均值
L=≈2.13cm。
故选:C。
8.(2分)如图6所示是某同学记录的相等时间间隔里小车往右运动的情景,则小车刹车过程的运动情景可能是( )
A.B.
C.D.
【答案】C
【解答】解:A、在相等时间间隔里,即做匀速直线运动;
B、在相等时间间隔里,则是在做加速运动;
C、在相等时间间隔里,则是做减速运动;
D、在相等时间间隔里,则在做变速运动;
故选:C。
9.(2分)如图所示是几种长度的测量方法,其中错误的是( )
A.直接测量硬币的直径
B.测量出n圈细铜丝总宽度,除以圈数得到细铜丝的直径
C.直接测量小木块的长度
D.测量出全部书页总厚度,除以张数得到一张纸厚度
【答案】C
【解答】解:A、因为是圆形的硬币,放到刻度尺上测出它的直径;
B、已知铜线圈的宽度和匝数,除以圈数得到细铜丝的直径;
C、刻度尺测量物体长度时,故C错误;
D、使用刻度尺测出课本内纸张的厚度h,计算出每张纸的厚度d=。
故选:C。
10.(2分)下列关于镜面反射和漫反射的说法错误的是( )
A.“甲光向日金鳞开”说明光在铠甲表面发生了镜面反射
B.镜面反射和漫反射都遵循光的反射定律
C.黑板反光是因为光在黑板表面发生了漫反射
D.雨后的夜晚,迎着月光走,较亮的地方是水面
【答案】见试题解答内容
【解答】解:A、“甲光向日金鳞开”说明光在铠甲表面发生了镜面反射,故A正确;
B、镜面反射和漫反射都遵循光的反射定律;
C、黑板反光是因为光在黑板表面发生了镜面反射,故C错误;
D、雨后的夜晚,月光在水面发生镜面反射,所以较亮的地方是水面。
故选:C。
11.(2分)如图所示,游乐园内有一个奇特的传声筒,内部中空,在其余喇叭处均可以听到声音,下列说法错误的是( )
A.声音可以通过筒内空气传播
B.声音在筒内发生了多次反射
C.脸部能感受到空气振动说明声音可以传递能量
D.通过传声筒听到的声音感觉更响亮是因为声音在筒内传播时频率变大
【答案】D
【解答】解:A、声音可以通过筒内空气传播;
B、声音在筒内发生了多次反射;
C、脸部能感受到空气振动说明声音可以传递能量;
D、通过传声筒听到的声音感觉更响亮是因为声音在筒内传播时响度变大。
故选:D。
12.(2分)如图所示,一束光在水面上发生反射,反射光恰好照在光屏的A处。若要让反射光照在光屏的B处( )
A.只将光屏竖直向下移动一段距离
B.只将光屏水平向右移动一段距离
C.只将水面上升一段距离
D.只将水面下降一段距离
【答案】D
【解答】解:A、只将光屏竖直向下移动一段距离,则反射光线也不会改变,故A不符合题意;
B、只将光屏水平向右移动一段距离,则反射光线也不会改变,故A不符合题意;
CD、若要让反射光在光屏的B点,根据反射角等于入射角可知,反射光线可经过B点
故C不符合题意,D符合题意。
故选:D。
13.(2分)图示为一种身高测量仪,其顶部的感应器竖直向下发射超声波信号,经下方物体反射后返回,感应器记录信号从发射到接收所经历的时间为5×10﹣3s。已知感应器距测高台的高度为2.5m,空气中的声速取340m/s,则该同学的身高为( )
A.1.70mB.1.65mC.0.85mD.0.80m
【答案】B
【解答】解:感应器记录信号从发射到接收所经历的时间为5×10﹣3s,超声波从感应器到人的头部的传播时间为该时间的,
则感应器到人头部的距离:s=vt=340m/s××5×10﹣3s=3.85m;
人的身高h=2.5m﹣8.85m=1.65m。
故选:B。
14.(2分)如图乙所示,是小安同学自制的潜望镜,利用它能在隐蔽处观察到外面的情况,则所观察到的像是( )
A.B.C.D.
【答案】B
【解答】解:
根据潜望镜中使用的是两块平面镜;第一个镜子成正立等大,第二个镜子成正立等大,最后的像就是跟原物完全一样的像。
故选:B。
二、填空题(每空1分,共14分)
15.(4分)月亮、太阳、萤火虫,其中 月亮 不是光源;光在真空中的传播速度约是 3×105 km/s。在“风声雨声读书声,声声入耳”这句话中,“读书声”是由于人的声带 振动 而发声的,“声声入耳”说明声音可以通过 空气 传播。
【答案】月亮;3×105;振动;空气。
【解答】解:月亮、太阳,其中月亮不是光源8m/s=3×105km/s;“读书声”是由于人的声带振动而发声的;
故答案为:月亮;3×105;振动;空气。
16.(4分)沿长廊AB方向铺有30块完整的相同的正方形地砖,如图甲:
(1)小明用最小分度值是1mm的尺测量其中一块地砖长度如图乙所示,则每块地砖的长度是 60.00 cm。
(2)小明用停表测量自己从长廊的A端走到B端所用的时间,停表的读数如图丙所示,他所用的时间是 20 s。
(3)根据公式 v= 算出小明的步行速度为 0.9 m/s。
【答案】(1)60.00;(2)20;(3)v=;0.9。
【解答】解:(1)从图示可知,每块地砖的长度是60.00cm;
(2)从图示可知,分针没有过半;
(3)根据公式v=可知==0.4m/s。
故答案为:(1)60.00;(2)20;0.9。
17.(2分)2021年12月14日,我国首辆磁浮空轨列车“兴国号”在武汉下线,将用于兴国永磁磁浮技术工程示范线,“兴国号”列车表面闪闪发光,是由于光在列车表面发生了 镜面 (选填“镜面”或“漫”)反射。以路边的树木为参照物该列车是 运动 (选填“运动”或“静止”)。
【答案】镜面;运动。
【解答】解:“兴国号”列车表面闪闪发光,是由于光在列车表面发生了镜面反射;
以路边的树木为参照物该列车的位置发生改变,所以列车是运动的。
故答案为:镜面;运动。
18.(2分)如图所示,用A、B两把刻度尺测量同一物体的长度,放置正确的是 A (选填“A”或“B”)刻度尺。为了减小测量误差,可以采用 多次测量求平均值 的方法。
【答案】A;多次测量求平均值。
【解答】解:由图可知,B刻度尺的刻度线一边没有紧靠被测物体;
选用精密的测量工具、改进测量方法。
故答案为:A;多次测量求平均值。
19.(2分)如图所示是一个利用平面镜做成的魔术箱,魔术箱顶部中央有一条窄缝,使激光笔产生的激光束从右侧的小孔射入,将一块遮光板从顶部窄缝插入箱中直至光束下方,却发现激光束并没有被挡住 3 块平面镜,此装置中平面镜的作用是 改变光的传播方向 。
【答案】3;改变光的传播方向。
【解答】解:由激光束从左侧的小孔射入,射到左上方的平面镜,射到下面的平面镜,射到右上方的平面镜,其实就是三块平面镜的反射,如下图所示:
故答案为:3;改变光的传播方向。
三.作图题(每小题2分,共4分)
20.(2分)“井底之蛙”这个成语大家都很熟悉,图中M点表示青蛙。请根据光的直线传播知识画图说明为什么“坐井观天,所见甚小”。(温馨提示:必须标出光的传播方向)
【答案】。
【解答】解:过井沿的边缘和青蛙的眼球画出进入青蛙眼睛最边缘的两条光线,如图所示,所见甚小”。
。
21.(2分)如图中,牙医借助平面镜观察牙齿的背面,请在图乙中画出能反映此过程的光路图。
【答案】见试题解答内容
【解答】解:先作出牙齿A关于平面镜的对称点A′,即像的位置,即为入射点,OB为反射光线
三.简答题:(4分)
22.(4分)北宋的沈括在《梦溪笔谈》中记述了他的光实验。他首先直接观察老鹰,发现它在空中飞动,地面上的影子也跟着移动,他在纸窗上开一小孔,使窗外老鹰的影子呈现在室内的纸屏上,鸢西则影东”。请解释上述材料中“地面上的影子”和“鸢东则影西,鸢西则影东”两个现象。
【答案】见解答内容。
【解答】答:鸢在空中飞动,地面上的影子也跟着移动,遇到鸢时在后面形成影子;
“鸢东则影西,鸢西则影东”所描述的现象是小孔成像,可用光的直线传播解释。
五.实验题(共28分,每空1分)
23.(4分)在课外实践活动中,用闪光照相机探究纸锥竖直下落的运动情况,照相机每隔0.2s曝光一次。
(1)小芳所在的兴趣小组拍下的照片如图甲所示,可以看出纸锥在做 变速 (匀速/变速)直线运动,其理由是 在相同的时间内通过的路程不等 。若测得纸锥在A、B两位置间的实际距离为6.40cm,则此过程中,纸锥的速度为 0.32 m/s。
(2)图乙中四个速度随时间的关系图象,能反映出该纸锥下落运动的是 A 。(选填图中的选项字母)
【答案】见试题解答内容
【解答】解:(1)由纸锥照片可知:纸锥在相同的时间内通过的路程不相等,越来越大;
由图示可知,AB间的运动时间t=0.2s==7.32m/s。
(2)因为纸锥在相等的时间t内路程s越来越大,由v=知,根据图象中纸锥下落的后面4个,所以纸锥后面应该是匀速的。
故答案为:(1)变速;在相同的时间内通过的路程不等;(2)A。
24.(4分)自制作“水瓶琴”乐器,如图所示在8个相同的水瓶中装入不同高度的水。
(1)如果用相同的力敲击它们,就可以发出不同音调的声音,此时发出声音的声源是 瓶和水 (填“空气柱”或“瓶和水”)。盛水越多,敲击时发出声音的音调越 低 。
(2)若用嘴依次吹瓶口,也可以发出不同的音调,此时发出声音的声源是 空气柱 (填“空气柱”或“瓶和水”),盛水越多,吹瓶时发出声音的音调越 高 。
【答案】(1)瓶和水;低;
(2)空气柱;高。
【解答】解:(1)当用相同的力敲击水瓶时,振动发声的物体主要是水瓶和水,水瓶和水越难振动;
(2)当用嘴依次吹瓶口,振动的物体是空气柱,空气柱越短,频率越快。
故答案为:(1)瓶和水;低;
(2)空气柱;高。
25.(7分)小明发现,晚上坐公交车时在车窗玻璃里看到另一个“自己”,而白天却看不清。结合平面镜成像知识
(1)在车窗玻璃里看到的另一个“自己”是光的 反射 形成的像。
(2)如图甲所示,小车的前挡风玻璃是倾斜的,从光学角度分析 物体的像不会影响司机的视线 (写出一条);此外,晚上开车时,被反射到 下方 (选填“上方”或“下方”),以减少对司机视线的干扰。
(3)在探究平面镜成像特点的实验中,如图乙所示。
①组装器材时,要使玻璃板与水平桌面相互 垂直 。
②实验需要记录像与物的大小关系,还需要记录物理量 物距 和 像距 。
③实验中如果将蜡烛B也点燃,对实验的影响是 像会更不清晰 (写出一条)。
【答案】(1)反射;(2)物体的像不会影响司机的视线;下方;(3)①垂直;②物距;像距;③像会更不清晰。
【解答】解:(1)在车窗玻璃里看到的另一个“自己”是平面镜成像现象,它是由光的反射形成的;
(2)根据物体在平面镜中成像时,物像连线与镜面垂直。小汽车前面玻璃是倾斜的,司机看前面道路时。此外,来自后方车辆的强光入射到前挡风玻璃,被反射到下方;
(3)①为了比较物像大小和确定像的位置,要使玻璃板与水平桌面相互垂直放置;
②实验需要记录像与物的大小关系,还需要记录物理量物距和像距;
③将另一侧的蜡烛点燃,结果使得玻璃后面太亮,所以像会更不清晰。
故答案为:(1)反射;(2)物体的像不会影响司机的视线;(3)①垂直;像距。
26.(6分)小明在“测小车的平均速度”的实验中,设计了如图所示的实验装置,小车从带刻度的斜面顶端由静止下滑
(1)小车从A点到C点的路程sAC= 90.0 cm;
(2)小车在AC段的平均速度vAC= 30 cm/s;
(3)实验前必须学会熟练使用电子表,如果让小车过了A点后才开始计时,则会使所测AC段的平均速度vAC偏 小 (选填:“大”或“小”)。
(4)根据信息可判断小车做 变速 直线运动(选填“匀速”或“变速”);
(5)为了测量小车在AC段运动过程中下半程的平均速度。某同学让小车从B点由静止释放,测出小车到达C点的时间,从而计算出小车运动过程中下半程的平均速度。他的做法正确吗? 不正确 ,理由 所测量的时间不是小车下半程的运动时间 。
【答案】(1)90.0;(2)30;(3)小;便于准确测量时间;(4)变速;(5)不正确;所测量的时间不是小车下半程的运动时间。
【解答】解:(1)由图知:刻度尺的分度值为1cm,sAC=10.00dm﹣1.00dm=2.00dm=90.0cm;
(2)由图知:从A点到C点的时间tAC=3s,
则vAC===30cm/s;
(3)过了C点后停止计时,所计时间偏大可知,时间偏大。为了使小车在某一位置停止运动,金属片起到了挡板的作用,小车撞击金属板时会发出响声;
(4)由图知BC段的路程长,但时间少,因此小车做的是变速直线运动;
(5)由于测出小车到达C点的时间不是小车运动过程中下半程的时间,计算的平均速度不是下半程的平均速度。
故答案为:(1)90.0;(2)30;便于准确测量时间;(5)不正确。
27.(7分)如图,探究光的反射规律时,在平面镜的上方垂直放置一块光屏,在右侧F板上能看到反射光线OB。
(1)改变光束的入射方向,使入射角减小,这时反射角也减小,反射角也增大,这说明在光的反射现象中 等于 入射角。当入射角变大时,反射光束 偏离 (选填“偏离”或“靠拢”)。
(2)如果让光线逆着BO的方向射向镜面,会发现反射光线沿着OA方向射出,这表明: 光路具有可逆性 。
(3)若将F板向后折转一定的角度,则在F板上 不能 (填“能”或“不能”)看到反射光,此时反射光线和入射光线 在 (填“在”或“不在”)同一平面内。
(4)光屏在实验中的作用是:(写出两条)
① 显示光路 ; ② 判断反射光线、入射光线、法线是否在同一平面内 。
【答案】(1)等于;偏离;(2)光路具有可逆性;(3)不能;在;(4)显示光路;判断反射光线、入射光线、法线是否在同一平面内。
【解答】解:(1)据实验可知,改变光束的入射方向,这时反射角也减小,反射角也增大,反射角等于入射角,反射角变大;
(2)由于光路是可逆的,所以如果让光线逆着OB的方向射向镜面,这表明光路是可逆的;
(3)由于入射光线、法线,所以当E,可以在光屏上看到反射光、F不在同一平面上时,但此时的入射光线。
(4)据课本可知,光屏在实验中的作用是:显示光路、判断反射光线、法线是否在同一平面内;
故答案为:(1)等于;偏离;(3)不能;在;判断反射光线、法线是否在同一平面内。
六.计算题(22分)
28.(6分)某市的彩虹大桥,大桥全长1965m,双向4车道
(1)交通标志牌上数字的含义是什么?
(2)在遵守交通规则的前提下,一辆小车通过正桥至少需要多长时间?
【答案】(1)交通标志牌上数字的含义是限速40km/h;
(2)在遵守交通规则的前提下,一辆小车通过正桥至少需要的时间为108s。
【解答】解:(1)交通标志牌上的40表示限速40km/h;
(2)由v=可知,一辆小车通过正桥至少需要的时间:t==。
答:(1)交通标志牌上数字的含义是限速40km/h;
(2)在遵守交通规则的前提下,一辆小车通过正桥至少需要的时间为108s。
29.(8分)汽车沿平直公路匀速驶向一座山崖,司机向山崖鸣笛,2s后听到收回声,声音的传播速度是v声=340m/s。问:
(1)若汽车静止在公路上,它离山崖有多远;
(2)若汽车以10m/s的速度正对山崖驶去,则司机鸣笛的地方距离山崖多远?司机听到回声的地方距离山崖多远?
【答案】(1)若汽车静止在公路上,它离山崖有340m远;
(2)若汽车以10m/s的速度正对山崖驶去,则司机鸣笛的地方距离山崖350m远;
司机听到回声的地方距离山崖330m。
【解答】解:(1)声音传播到山崖所用的时间:t1=t=,
由v=得,汽车禁止鸣笛时距山崖的距离:
s6=v声t1=340m/s×1s=340m;
(2)由v=得,汽车前进的距离:
s5=v车t=10m/s×2s=20m。
声音传播的路程:
s声=v声t=340m/s×2s=680m,
设汽车司机鸣笛时距离山崖为s,
则有:s=(s2+s声)=×(20m+680m)=350m。
司机听到回声汽车距前方山崖的距离:
s′=s﹣s2=350m﹣20m=330m。
答:(1)若汽车静止在公路上,它离山崖有340m远;
(2)若汽车以10m/s的速度正对山崖驶去,则司机鸣笛的地方距离山崖350m远;
司机听到回声的地方距离山崖330m。
30.(8分)周末,小明和爸爸骑自行车从家里出发到某景区游玩,经两个小时后到达离家40km的某度假村,妈妈驾车沿相同路线直接到达目的地,如图是他们离家的路程s与时间t的图象。
(1)根据s﹣t图象可知,小明和爸爸在度假村休息了多长时间?
(2)爸爸骑车从家到度假村时的速度及妈妈的车速分别是多少
(3)妈妈出发时,小明和爸爸距离景区有多远?
【答案】(1)根据s﹣t图象可知,小明和爸爸在度假村休息了2h的时间;
(2)爸爸骑车从家到度假村时的速度及妈妈的车速分别是20km/h、60km/h;
(3)妈妈出发时,小明和爸爸距离景区有10km远。
【解答】解:(1)根据s﹣t图象可知,路程没有变化的时间段4h﹣2h=4h;
(2)由图象,得:
爸爸骑车从家中出发到度假村的时间为t1=2h,路程s6=40km,
骑车速度:v1===20km/h,
驾车行驶的时间为t2=6h﹣5h=1h,路程s5=60km,
则驾车速度:v2===60km/h;
(3)从图中可知,小明家到某景区的距离60km,
从度假村到景区骑车行驶的时间为t1′=2h,路程s1′=20km,
从度假村到景区的骑车速度:v1′===10km/h,
从度假村到景区骑车3h﹣4h=1h的路程s6″=v1′t1″=10km/h×2h=10km,
妈妈出发时,小明和爸爸距离目的地距离s=60km﹣(40km+10km)=10km。
答:(1)根据s﹣t图象可知,小明和爸爸在度假村休息了2h的时间;
(2)爸爸骑车从家到度假村时的速度及妈妈的车速分别是20km/h、60km/h;
(3)妈妈出发时,小明和爸爸距离景区有10km远。
福建省泉州市培元中学2023-2024学年八年级上学期期中考试物理试卷(含答案): 这是一份福建省泉州市培元中学2023-2024学年八年级上学期期中考试物理试卷(含答案),共18页。试卷主要包含了单选题,填空题,作图题,简答题,实验题,计算题等内容,欢迎下载使用。
福建省泉州市丰泽区福建省泉州实验中学2023-2024学年八年级上学期1月期末物理试题: 这是一份福建省泉州市丰泽区福建省泉州实验中学2023-2024学年八年级上学期1月期末物理试题,共8页。
福建省泉州市永春一中2023-2024学年八年级上学期期中物理试卷: 这是一份福建省泉州市永春一中2023-2024学年八年级上学期期中物理试卷,共29页。试卷主要包含了单选题,填空题,作图题,简答题,实验题,计算题等内容,欢迎下载使用。

