浙江省宁波市金兰教育合作组织2023-2024学年高二上学期期中联考技术试题(Word版附解析)
展开命题:梦麟中学 审题:浒山中学
考生须知:
1.本卷共10页满分100分,考试时间90分钟。
2.答题前,在答题卷指定区域填写班级、姓名、考场号、座位号及准考证号并填涂相应数字。
3.所有答案必须写在答题纸上,写在试卷上无效。
4.考试结束后,只需上交答题纸。
第一部分信息技术(共50分)
一、选择题(本大题共12小题,每小题2分,共24分。每小题列出的四个选项中只有一个是符合题目要求的,不选、多选、错选均不给分)
1. 下列关于数据、信息的说法,正确的是( )
A. 出土契刻文字的商代殷墟甲骨是数据B. 计算机只能处理数字化后的信息
C. 数字是数据的唯一表现形式D. 移动手机发明以后,信息不再需要载体
【答案】B
【解析】
【详解】本题考查数据、信息的描述。出土契刻文字的商代殷墟甲骨是数据的载体;计算机只能处理数字化后的信息;数字是数据的表现形式之一;移动手机发明以后,信息仍需要载体。故选B。
2. 有一个五位二进制数1□□10,其中两位数字不明,对应的十进制数为n,则下列说法正确的是( )
A. 转化后十进制数一定是偶数B. 去掉最低位的“0”后,其对应的十进制数缩小10倍
C. 该十进制n的最小值可能是10D. 该二进制数加1后可能变为六位二进制
【答案】A
【解析】
【详解】本题考查二进制数的描述。该二进制数末尾是0,因此转化后的十进制数一定是偶数;去掉最低位的“0”后,其对应的十进制数缩小2倍;十进制数10对应的二进制数是1010,因此十进制n的最小值不可能是10;该二进制数加1后不可能变为六位二进制。故选A。
3. 小明录制了一段运动会的宣传词音频文件,时长1分钟,采样频率为44.1KHZ,量化位数为16bit,2个声道,保存为不压缩的Wave格式,数据容量约为( )
A. 80KBB. 172KBC. 656KBD. 10MB
【答案】D
【解析】
【详解】本题考查音频文件容量计算。音频文件容量=采样频率*量化位数*声道数*时长/8=44.1*1000*16*2*1*60/8/1024/1024≈10MB。故选D。
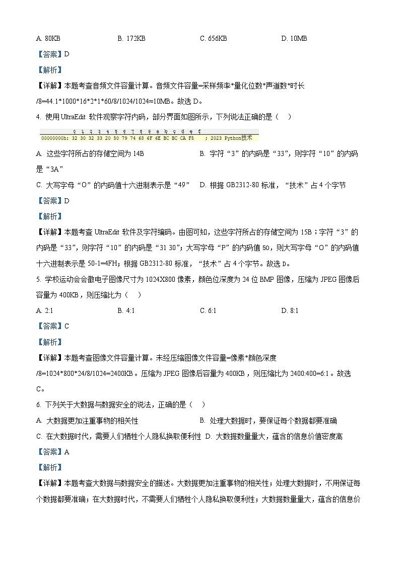
4. 使用UltraEdit软件观察字符内码,部分界面如图所示,下列说法正确的是( )
A. 这些字符所占的存储空间为14BB. 字符“3”的内码是“33”,则字符“10”的内码是“3A”
C. 大写字母“O”的内码值十六进制表示是“49”D. 根据GB2312-80标准,“技术”占4个字节
【答案】D
【解析】
【详解】本题考查UltraEdit软件及字符编码。由图可知,这些字符所占的存储空间为15B;字符“3”的内码是“33”,则字符“10”的内码是“31 30”;大写字母“P”的内码值50,则大写字母“O”的内码值十六进制表示是50-1=4FH;根据GB2312-80标准,“技术”占4个字节。故选D。
5. 学校运动会会徽电子图像尺寸为1024X800像素,颜色位深度为24位BMP图像,压缩为JPEG图像后容量为400KB,则压缩比为( )
A. 2:1B. 4:1C. 6:1D. 8:1
【答案】C
【解析】
【详解】本题考查图像文件容量计算。未经压缩图像文件容量=像素*颜色深度/8=1024*800*24/8/1024=2400KB。压缩为JPEG图像后容量为400KB,则压缩比为2400:400=6:1。故选C。
6. 下列关于大数据与数据安全的说法,正确的是( )
A. 大数据更加注重事物的相关性B. 处理大数据时,要保证每个数据都要准确
C. 在大数据时代,需要人们牺牲个人隐私换取便利性D. 大数据数量量大,蕴含的信息价值密度高
【答案】A
【解析】
【详解】本题考查大数据与数据安全描述。大数据更加注重事物的相关性;处理大数据时,不用保证每个数据都要准确;在大数据时代,不需要人们牺牲个人隐私换取便利性;大数据数量量大,蕴含的信息价值密度低。故选A。
7. 某算法部分流程图如下图所示。执行这部分流程后,输出s值是( )
A 65B. 55C. 45D. 20
【答案】B
【解析】
【详解】本题考查算法流程图的执行。分析流程图可知,i依次取10~19,s将每一个i的个位数和十位数进行累加求和,即s=0+1+0+1+1+1+2+1+3+1+4+1+5+1+6+1+7+1+8+1+9=55。故选B。
8. 某算法部分流程图如下图所示。该流程图中包含的算法的控制结构有( )
A. 顺序结构、分支结构B. 顺序结构、循环结构
C. 分支结构、循环结构D. 顺序结构、分支结构、循环结构
【答案】B
【解析】
【详解】本题考查算法控制结构。由图可知,该流程图中包含的算法的控制结构有顺序结构和循环结构。故选B。
9. 已知s="2023金兰联考",则下列Pythn表达式中结果为"金兰"的是( )
A. s[-4:-3]B. s[4:5]C. s[4:6]D. s[4:8]
【答案】C
【解析】
【详解】本题考查Pythn字符串切片操作。切片操作基本表达式:bject[start_index:end_index:step],step:正负数均可,其绝对值大小决定了切取数据时的“步长”,而正负号决定了“切取方向”,正表示“从左往右”取值,负表示“从右往左”取值。start_index:表示起始索引(包含该索引对应值),该参数省略时,表示从对象“端点”开始取值。end_index:表示终止索引(不包含该索引对应值),该参数省略时,表示一直取到数据“端点”。已知s="2023金兰联考",s[-4:-3]=s[4:5]="金",s[4:6]="金兰",s[4:8]="金兰联考"。故选C。
10. 有如下Pythn程序段:
dic={1:"2023",2:["杭州亚运会"],3:"心心相融@未来",4:["Heart t Heart","@Future"]}
cnt=0
fr i in range(3):
cnt+=len(dic[i+1])
print(cnt)
该程序段运行后,输出的结果是( )
A. 16B. 12C. 10D. 3
【答案】B
【解析】
【详解】本题考查Pythn程序执行。分析程序,i依次取0、1、2,i+1依次对应1、2、3。fr循环实现统计字典dic中键1、2、3对应键值长度之和,dic={1:"2023",2:["杭州亚运会"],3:"心心相融@未来",4:["Heart t Heart","@Future"]},则cnt=0+4+1+7=12。故选B。
11. 下列选项中,flag的值与其他三项不同的是( )
A. B. C. D.
【答案】A
【解析】
【详解】本题考查Pythn关系运算相关内容。以a=3,b=2,c=4为例,比较4个选项结果。A选项,结果为True;B选项,结果为False;C选项,结果为False;D选项,结果为False。A选项与BCD选项不同。故本题答案是A选项。
12. 在信息化时代,保证数据的安全非常重要,小兰设计了如下Pythn程序段:
s="hangzhu19th"
uts=""
key=3
fr i in range(len(s)):
if s[i]>="a" and s[i]<="z":
uts=chr((rd(s[i])+key-rd("a"))%26+rd("a"))+uts
else:
uts=s[i]+uts
print(uts)
下列关于该程序段说法正确的是( )
A. 数据加密可以提高数据的完整性B. 该算法不属于枚举算法
C. 若s改为"HangZhu19th",程序会报错D. 执行该程序段后,输出的结果为:kw91xrkcjqdk
【答案】D
【解析】
【详解】本题考查Pythn程序设计相关内容。该代码段功能是加密字符串,逆序保存并输出。加密规则:当字符为小写字母时,使用chr((rd(s[i])+key-rd("a"))%26+rd("a"))进行加密,其他字符保持不变。A选项,数据加密可以提高安全性,错误;B选项,该算法属于枚举算法,错误;C选项,改变s的值,只是变更了要加密的字符串,并不会引起程序报错,错误;D选项,对字符串s("hangzhu19th")进行加密并逆序,即可得到"kw91xrkcjqdk"。故本题答案是D选项。
二、非选择题(本大题共3小题,其中的13小题8分,第14小题9分,第15小题9分,共26分)
13. 为迎接亚运以便更好地接待外宾,兰兰在亚运会前苦学英语,在学习英语的过程中他发现部分英语单词,正反拼写都一样,比如level(水平),pp(流行音乐)等,现在他想在一篇英语文章中统计有几个“回文单词”,大小写不影响回文判定,即“Level”也为回文单词,程序运行界面如图所示。
部分程序代码如下:
text=input("请输入文章:")
s=""
①____
fr i in range(len(text)):
if "a"<=text[i]<="z":
s+=text[i]
elif "A"<=text[i]<="Z":
s+=②____
else:
if ③____:
c+=1
print("第",c,"个:",s)
s=""
print("这篇文章中一共有",c,"个回文单词")
(1)若输入的文章为“Chinese radar is at a high level”,程序会输出有____个回文单词
(2)请在以上Pythn程序段划线①②③处填入正确的代码。
【答案】 ①. c=0 ②. chr(rd(text[i])+32) ③. s==s[::-1] ④. 2
【解析】
【详解】本题考查Pythn程序的综合应用。
①变量c统计回文数的个数,初值为0,故此处填c=0。
②大小写不影响回文判定,此处将字符text[i]转换为小写字母再判断处理,大写字母与对应小写字母ASCII码值相差32,故填chr(rd(text[i])+32)。
③此处判断s是否是回文串,即正序s与逆序s[::-1]是否相等,故此处填s==s[::-1]。
④若输入的文章为“Chinese radar is at a high level”,程序会输出有2个回文单词,即radar和level。故填2。
14. 金金接到一个任务需要统计某地浙江省11个地级市的民用机动车数量。车辆车牌号码信息已经存储在"cp.txt"文件中,一行一个车牌,如图a所示,车牌号码前两位代表地级市的名称如表格所示。
图a 图b
算法具体步骤如下:
第1步:打开文本文档"cp.txt",读取一个车牌号码(“浙B123**”)并取前两位,即“浙B”;
第2步:根据字典找到“浙B”对应的地级市是“宁波”;
第3步:地级市“宁波”对应的车牌号码数量值加1;
重复运行1-3步,直到遍历完"cp.txt"文件所有车牌号码。
为了提高效率,他打算用Pythn程序实现上述功能,输出结果如图b所示。部分程序代码如下:
f=pen("cp.txt","r",encding='utf-8')
line=f.readline()
d={'浙A':'杭州','浙B':'宁波','浙C':'温州','浙D':'绍兴','浙E':'湖州','浙F':'嘉兴','浙G':'金华','浙H':'衢州','浙J':'台州','浙K':'丽水','浙L':'舟山'}
s={}
while line:
t=①____
if ②______nt in s.keys():
s[d[t]]=1
else:
③____
line=f.readline()
f.clse()
print(s)
(1)请在以上Pythn程序段划线①②③处填入正确的代码。
(2)该程序段采用的算法是____(单选,填字母:A.解析算法/B.枚举算法)。
(3)若有新能源车牌号码,如“浙BD123*D”,比汽油车号码多一位,则以上程序___(单选,填字母:A.能/B.不能)正常统计。
【答案】 ①. line[0:2] ②. d[t] ③. s[d[t]]+=1
④. B
⑤. A
【解析】
【详解】本题考查Pythn程序设计相关内容。
(1)分析题意及代码段可知,从文件中读取一个车牌后,需要取出其前两位,以便统计各地级市民用机动车数量。在循环伊始,首先要做的是把车牌号码的前两位(对应地级市)取出来,而车牌信息在line内,地级市名称编码在前两位,故①处应填写:line[0:2]。②、③处:if语句统计各地级市民用机动车数量,通过t=line[0:2]取出了一个地级市名称,若s中尚未出现其机动车数量值,则在s相应位置需要设置为1,即s[d[t]]=1,若s中已有其机动车数量值,则在原值基础上+1即可,即s[d[t]]+=1。故②处应填写:d[t],③处应填写:s[d[t]]+=1。
(2)解析算法:用解析的方法找出表示问题的前提条件与结果之间关系的数学表达式,并通过表达式的计算来实现问题求解;枚举算法:把问题的所有的可能解一一地罗列出来,并对每一个可能解进行判断,以确定是否是问题的真正解。本题中,是把各地级市的车牌一一罗列出来,再统计对应车牌数量,使用的是枚举算法。故④处应填写:B。
(3)本算法考虑的是以地级市进行划分统计数量,具体车牌号不影响统计结果,故使用新能源车牌号码,依然可以统计到结果中,故⑤处应填写:A。
15. Base64编码是计算机中常见的一种编码方式,规则是把3个字节的数据按6位1组分成4组(24÷6=4),然后将每组数据分别转换为十进制,根据表1将这些十进制数所对应的字符连接,即为Base64编码。
表1 Base64编码表
以编码字符串"Web"为例,如题表2所示,字符串"Web"对应的ASCII编码分别是87,101,98,分别转换为8位二进制数,按6位二进制数分组后再转换成十进制,查找它们的对应字符,得到字符串"Web"的Base64编码为“V2Vi”。
题表2Base64编码方法
请仔细阅读题目和代码,回答下列问题:
(1)若某字符串的Base64编码为“QW55”,则该字符串是( )
A."An" B."Any" C."Lve"
(2)主程序。
Base64=['A','B','C','D','E','F','G','H','I','J','K','L','M','N','O','P','Q','R','S','T','U','V','W','X','Y','Z','a','b','c','d','e','f','g','h','i','j','k','l','m','n','','p','q','r','s','t','u','v','w','x','y','z','0','1','2','3','4','5','6','7','8','9','+','/']#创建Base64编码表
a="Webweb"
b=ASCII_t_Base64(a)
根据题目描述,可知执行该段程序后,变量b的值为____。
(3)自定义函数t_Byte(ch)能将字符ch对应的ASCII编码转换成8位二进制字符串,例如t_Byte("W")的返回值为"01010111"。请在划线处填入合适的代码。
def t_Byte(ch):
ac=rd(ch)#获取ch的ASCII编码值
bc=""
fr i in range(8):
bc=①____
ac=ac//2
return bc
(4)自定义函数ASCII_t_Base64(a)能将字符串a转换成Base64编码字符串(为简单起见,规定字符串a的长度为3的整数倍)。例如,当a="Web"时,函数返回"V2Vi"。
def ASCII_t_Base64(a):
bite_cde="" #用来存储二进制字符串
fr ch in a:
bite_cde+=t_Byte(ch)
n=len(bite_cde)
ans=""
fr c in :
grup=bite_cde[c:c+24]
fr j in range(0,24,6):
i=int(② )
ans=ans+Base64[i]
return ans
已知函数int(s,k)的作用是将k进制字符串s转换成十进制整数,例如int("101",2)的值为5,则第②空处应该填写代码____;
(5)已知上述(4)小题中方框处代码有错误,请修改,其正确的代码应该是____。
【答案】 ①. B ②. "V2Vid2Vi" ③. str(ac%2)+bc ④. grup[j:j+6],2 ⑤. range(0,n,24)或其他等效答案
【解析】
【详解】本题考查Pythn程序的综合应用。
①若某字符串的Base64编码为“QW55”,对应的索引是16、22、57、57,转换为6位二进制数是010000010110111001111001,每8位二进制数转换为十进制数是65、110、121,ASCII编码65、110、121对应的字符分别是A、n、y,则该字符串是Any。故选B。
②字符串"Web"的Base64编码为“V2Vi”,字符w的ASCII码值是119,转换为二进制数是01110111(后2位与字符W转换为8位二进制后2位相等),前6位二进制数011101转换为十进制数是29,索引29对应的字符是d,因此"Webweb"的Base64编码为"V2Vid2Vi"。
③十进制数转换为二进制数方法是“除权取余、逆序排列”,故此处填str(ac%2)+bc。
④ 由代码ans=ans+Base64[i]可知此处将每6位二进制数转换为十进制数,已知函数int(s,k)的作用是将k进制字符串s转换成十进制整数,例如int("101",2)的值为5, grup=bite_cde[c:c+24],故此处填grup[j:j+6],2。车牌号前两位
浙A
浙B
浙C
浙D
浙E
浙F
浙G
浙H
浙J
浙K
浙L
地级市
杭州
宁波
温州
绍兴
湖州
嘉兴
金华
衢州
台州
丽水
舟山
浙江省S9联盟2023-2024学年高二上学期期中联考技术试题(Word版附解析): 这是一份浙江省S9联盟2023-2024学年高二上学期期中联考技术试题(Word版附解析),共9页。试卷主要包含了考试结束后,只需上交答题纸等内容,欢迎下载使用。
浙江省宁波市北仑中学2023-2024学年高二上学期期中技术(选考)试题(Word版附解析): 这是一份浙江省宁波市北仑中学2023-2024学年高二上学期期中技术(选考)试题(Word版附解析),共13页。试卷主要包含了 校园一卡通系统, 如下Pythn程序段, 现有近似求ex的公式如下,cunt等内容,欢迎下载使用。
浙江省宁波市三锋教研联盟2023-2024学年高二上学期期中联考技术试题(Word版附解析): 这是一份浙江省宁波市三锋教研联盟2023-2024学年高二上学期期中联考技术试题(Word版附解析),共13页。试卷主要包含了考试结束后,只需上交答题纸,5,2)等内容,欢迎下载使用。

