四年级奥数——相遇问题(剖析版)
展开
这是一份四年级奥数——相遇问题(剖析版),共8页。试卷主要包含了一辆客车与一辆货车同时从甲,两地相距3300米,甲等内容,欢迎下载使用。
根据“路程和=速度和× 时间”解决简单的直线上的相遇问题
通过画图使较复杂的问题具体化、形象化,融合多种方法达到正确理解题目的目的
知识梳理
甲从A地到B地,乙从B地到A地,然后两人在途中相遇,实质上是甲和乙一起走了A,B之间这段路程,如果两人同时出发,那么
相遇路程=甲走的路程+乙走的路程=甲的速度×相遇时间+乙的速度×相遇时间
=(甲的速度+乙的速度)×相遇时间
=速度和×相遇时间.
一般地,相遇问题的关系式为:速度和×相遇时间=路程和,即S=v×t
典例分析
例1、一辆客车与一辆货车同时从甲、乙两个城市相对开出,客车每小时行46千米,货车每小时行48千米。3.5小时两车相遇。甲、乙两个城市的路程是多少千米?
【解析】本题是简单的相遇问题,根据相遇路程等于速度和乘以相遇时间得到甲乙两地路程为:
(46+48)×3.5=94×3.5=329(千米).
例2、大头儿子的家距离学校3000米,小头爸爸从家去学校接大头儿子放学,大头儿子从学校回家,他们同时出发,小头爸爸每分钟比大头儿子多走24米,50分钟后两人相遇,那么大头儿子的速度是每分钟走多少米?
【解析】大头儿子和小头爸爸的速度和:3000÷50=60 (米/分钟),
小头爸爸的速度:(60+24)÷2 =42(米/分钟),
大头儿子的速度:60-42=18 (米/分钟).
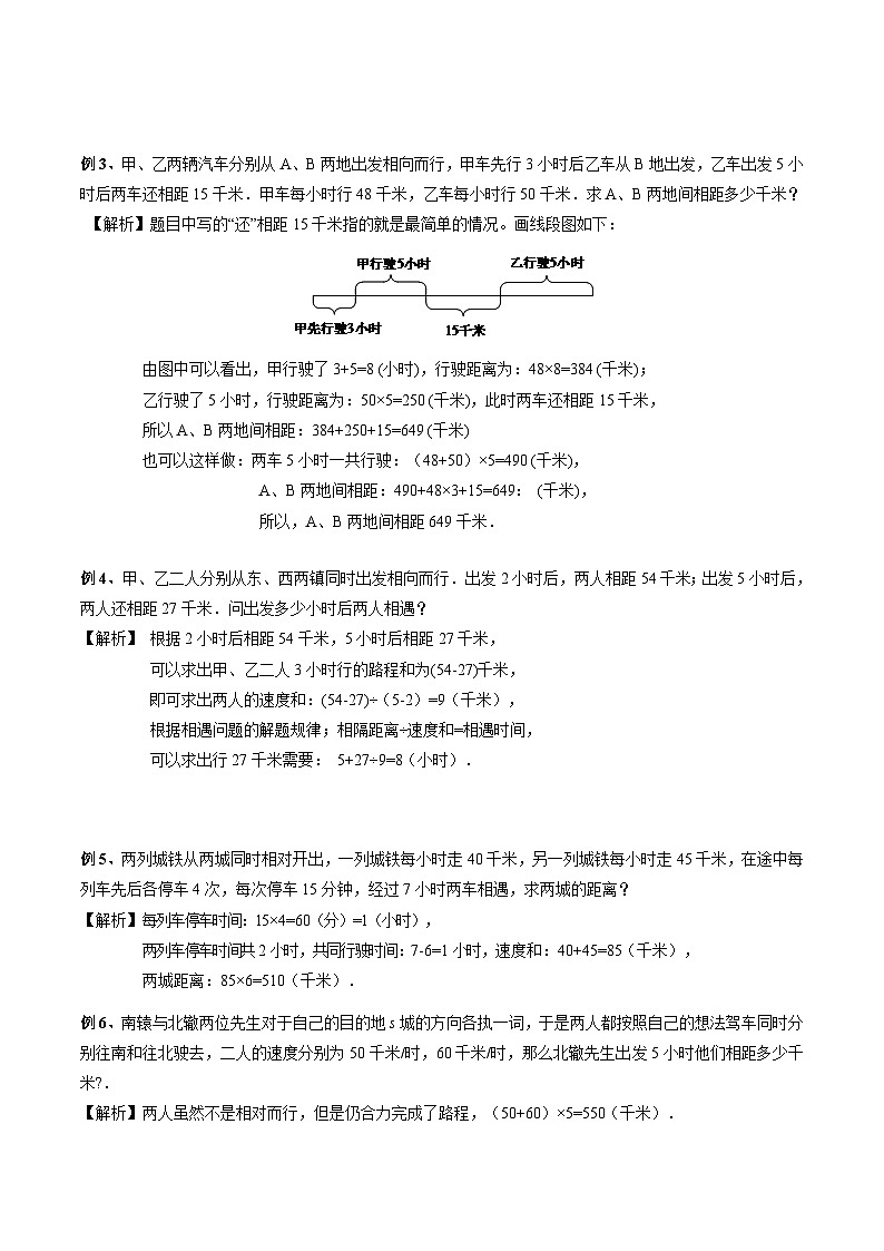
例3、甲、乙两辆汽车分别从A、B两地出发相向而行,甲车先行3小时后乙车从B地出发,乙车出发5小时后两车还相距15千米.甲车每小时行48千米,乙车每小时行50千米.求A、B两地间相距多少千米?
【解析】题目中写的“还”相距15千米指的就是最简单的情况。画线段图如下:
由图中可以看出,甲行驶了3+5=8 (小时),行驶距离为:48×8=384 (千米);
乙行驶了5小时,行驶距离为:50×5=250 (千米),此时两车还相距15千米,
所以A、B两地间相距:384+250+15=649 (千米)
也可以这样做:两车5小时一共行驶:(48+50)×5=490 (千米),
A、B两地间相距:490+48×3+15=649: (千米),
所以,A、B两地间相距649千米.
例4、甲、乙二人分别从东、西两镇同时出发相向而行.出发2小时后,两人相距54千米;出发5小时后,两人还相距27千米.问出发多少小时后两人相遇?
【解析】 根据2小时后相距54千米,5小时后相距27千米,
可以求出甲、乙二人3小时行的路程和为(54-27)千米,
即可求出两人的速度和:(54-27)÷(5-2)=9(千米),
根据相遇问题的解题规律;相隔距离÷速度和=相遇时间,
可以求出行27千米需要: 5+27÷9=8(小时).
例5、两列城铁从两城同时相对开出,一列城铁每小时走40千米,另一列城铁每小时走45千米,在途中每列车先后各停车4次,每次停车15分钟,经过7小时两车相遇,求两城的距离?
【解析】每列车停车时间:15×4=60(分)=1(小时),
两列车停车时间共2小时,共同行驶时间:7-6=1小时,速度和:40+45=85(千米),
两城距离:85×6=510(千米).
例6、南辕与北辙两位先生对于自己的目的地s城的方向各执一词,于是两人都按照自己的想法驾车同时分别往南和往北驶去,二人的速度分别为50千米/时,60千米/时,那么北辙先生出发5小时他们相距多少千米?.
【解析】两人虽然不是相对而行,但是仍合力完成了路程,(50+60)×5=550(千米).
例7、两地相距3300米,甲、乙二人同时从两地相对而行,甲每分钟行82米,乙每分钟行83米,已经行了15分钟,还要行多少分钟两人可以相遇?
【解析】根据题意列综合算式得到: 3300÷(82+83)-15=5(分钟),
所以两个人还需要5分钟相遇。
例8、甲、乙两辆汽车同时从A地出发去B地,甲车每小时行50千米,乙车每小时行40千米.途中甲车出故障停车修理了3小时,结果甲车比乙车迟到1小时到达B地.A、B两地间的路程是多少?
【解析】由于甲车在途中停车3小时,比乙车迟到1小时,
说明行这段路程甲车比乙车少用2小时.
可理解成甲车在途中停车2小时,两车同时到达,
也就是乙车比甲车先行2小时,两车同时到达B地,
所以,也可以用追及问题的数量关系来解答.即:
行这段路程甲车比乙车少用的时间是:3-1=2 (小时),
乙车2小时行的路程是:40×2=80 (千米),
甲车每小时比乙车多行的路程是:50-40=10 (千米),
甲车所需的时间是:80÷10=8 (小时),
A、B两地间的路程是: 50×8=400 (千米).
例9、甲、乙两列火车同时从A地开往B地,甲车8小时可以到达,乙车每小时比甲车多行20千米,比甲车提前2小时到达.求A、B两地间的距离.
【解析】这道题的路程差比较隐蔽,需要仔细分析题意,乙到达时,甲车离终点还有两小时的路程,因此路程差是甲车两小时的路程.
方法一:如图:
甲车8小时可以到达,乙车比甲车提前2小时到达,因此,乙车到达时用了:8-2=6 (小时),
此时路程差为:20×6=120 (千米),此时路程差就是甲车2小时的路程,
所以甲车速度为:120÷2=60 (千米/小时),
A、B两地间的距离:60×8=480 (千米)
例10、军事演习中,“我”海军英雄舰追及“敌”军舰,追到A岛时,“敌”舰已在10分钟前逃离,“敌”舰每分钟行驶1000米,“我”海军英雄舰每分钟行驶1470米,在距离“敌”舰600米处可开炮射击,问“我”海军英雄舰从A岛出发经过多少分钟可射击敌舰?
【解析】“我”舰追到A岛时,“敌”舰已逃离10分钟了,
因此,在A岛时,“我”舰与“敌”舰的距离为10000米(=1000×10).
又因为“我”舰在距离“敌”舰600米处即可开炮射击,
即“我”舰只要追上“敌”舰9400(=10000米-600米)即可开炮射击.
所以,在这个问题中,不妨把9400当作路程差,
根据公式求得追及时间.(1000×10-600)÷(1470-1000)=(10000-600)÷470=9400÷470=20(分钟),
经过20分钟可开炮射击“敌”舰.
例11、甲乙两车分别从A、B两地同时相向开出,4小时后两车相遇,然后各自继续行驶3小时,此时甲车距B地10千米,乙车距A地80千米.问:甲车到达B地时,乙车还要经过多少时间才能到达A地?
【解析】由4时两车相遇知,4时两车共行A,B间的一个单程.相遇后又行3时,
剩下的路程之和10+80=90(千米)应是两车共行4-3=1(时)的路程.
所以A,B两地的距离是(10+80)÷(4-3)×4=360(千米)。
因为7时甲车比乙车共多行80-10=70(千米),
所以甲车每时比乙车多行 70÷7=10(千米),
又因为两车每时共行90千米,
所以每时甲车行 50千米,乙车行40千米.
行一个单程,乙车比甲车多用360÷40-360÷50=9-7.2=1.8(时)=1时48分.
实战演练
课堂狙击
1、甲、乙两列火车从相距366千米的两个城市对面开来,甲列火车每小时行37千米,乙列火车每小时行36千米,甲列火车先开出2小时后,乙列火车才开出,问乙列火车行几小时后与甲列火车相遇?
【解析】(366-37×2)÷(37+36)=4(小时).
2、甲、乙两车分别从相距360千米的A、B两城同时出发,相对而行,已知甲车到达B城需4小时,乙车到达A城需12小时,问:两车出发后多长时间相遇?
【解析】要求两车的相遇时间,则必须知道它们各自的速度,
甲车的速度是360÷4=90(千米/时),
乙车的速度是360÷12=30(千米/时),
则相遇时间是360÷(90+30)=3(小时).
3、甲、乙两列火车从相距770千米的两地相向而行,甲车每小时行45千米,乙车每小时行41千米,乙车先出发2小时后,甲车才出发.甲车行几小时后与乙车相遇?
【解析】甲、乙两车出发时间有先有后,乙车先出发2小时,这段时间甲车没有行驶,
那么乙车这2小时所行的路程不是甲、乙两车同时相对而行的路程,
所以要先求出甲、乙两车同时相对而行的路程,再除以速度和,
才是甲、乙两车同时相对而行的时间.
乙车先行驶路程:41×2= 82(千米),
甲、乙两车同时相对而行路程:770-82=698 (千米),
甲、乙两车速度和:45+41=86 (千米/时),
甲车行的时间:688÷86= 8(小时).
4、甲、乙两辆汽车从A、B两地同时相向开出,出发后2小时,两车相距141千米;出发后5小时,两车相遇.A、B两地相距多少千米?
【解析】公式“相遇时间=路程和÷速度和”中,对于速度不变的两车,“相遇时间”与“路程和”是一一对应的.如图所示
5小时的相遇时间与A、B两地的距离相对应,
(5-2)小时的相遇时间与141千米相对应.
两车的速度之和是:141÷(5-2)=47 (千米/时).
A、B两地相距:47×5= 235 (千米)
5、甲车每小时行40千米,乙车每小时行60千米。两车分别从A,B两地同时出发,相向而行,相遇后3时,甲车到达B地。求A,B两地的距离。
【解析】相遇后甲行驶了40×3=120千米,即相遇前乙行驶了120千米,
说明甲乙二人的相遇时间是120÷60=2小时,
则两地相距(40+60)×2=200千米.
课后反击
1、妈妈从家出发到学校去接小红,妈妈每分钟走75米.妈妈走了3分钟后,小红从学校出发,小红每分钟走60米.再经过20分钟妈妈和小红相遇.从小红家到学校有多少米?
【解析】妈妈先走了3分钟,就是先走了75×3=225(米).
20分钟后妈妈和小红相遇,也就是说妈妈和小红共同走了20分钟,
这一段的路程为:(75+60)×20=2700(米),
这样妈妈先走的那一段路程,加上后来妈妈和小红走的这一段路程,
就是小红家到学校的距离.即75×3+(75+60)×20= 2925(米).
2、小红和小强同时从家里出发相向而行。小红每分钟走52米,小强每分钟走70米,二人在途中的A处相遇。若小红提前4分钟出发,但速度不变,小强每分钟走90米,则两人仍在A处相遇。小红和小强的家相距多远?
【解析】因为小红的速度不变,相遇地点不变,所以小红两次走的时间相同,
推知小强第二次比第一次少走4分。
由(70×4)÷(90-70)=14(分),
推知小强第二次走了14分,第一次走了18分,
两人的家相距(52+70)×18=2196(米).
3、小明和小军分别从甲、乙两地同时出发,相向而行。若两人按原定速度前进,则4时相遇;若两人各自都比原定速度多1千米/时,则3时相遇。甲、乙两地相距多少千米?
【解析】每时多走1千米,两人3时共多走6千米,
这6千米相当于两人按原定速度1时走的距离。
所以甲、乙两地相距6×4=24(千米)。
4、孙悟空在花果山,猪八戒在高老庄,花果山和高老庄中间有条流沙河,一天,他们约好在流沙河见面,孙悟空的速度是200千米/小时.猪八戒的速度是150千米/小时,他们同时出发2小时后还相距500千米,则花果山和高老庄之间的距离是多少千米?
【解析】注意:“还相距”与“相距”的区别.建议画线段图.
可以先求出2小时孙悟空和猪八戒走的路程:(200+150)×2=700(千米),
又因为还差500米,所以花果山和高老庄之间的距离:700+500=1200 (千米).
5、一辆公共汽车和一辆小轿车同时从相距450千米的两地相向而行,公共汽车每小时行40千米,小轿车每小时行50千米,问几小时后两车相距90千米?
【解析】两车在相距450千米的两地相向而行,距离逐渐缩短,
在相遇前某一时刻两车相距90千米,
这时两车共行的路程应为(450-90)千米.
即(450-90)÷(40+50)=4(小时).
需要注意的是当两车相遇后继续行驶时,
两车之间的距离又从零逐渐增大,
到某一时刻,两车再一次相距90千米.
这时两车共行的路程为450+90千米,
即(450+90)÷(40+50)=6(小时).
直击赛场
1、如图,A、B是一条道路的两端点,亮亮在A点,明明在B点,两人同时出发,相向而行.他们在离A点100米的C点第一次相遇.亮亮到达B点后返回A点,明明到达A点后返回B点,两人在离B点80米的D点第二次相遇.整个过程中,两人各自的速度都保持不变.求A、B间的距离.要求写出关键的推理过程.
【解析】第一次相遇,两人共走了一个全程,其中亮亮走了100米,从开始到第二次相遇,两人共走了三个全程,则亮亮走了100×2= 200(米).亮亮共走的路程为一个全程多80米,所以道路长300-80=220(米).
名师点拨
1、基本关系:路程=速度*时间;
2、相遇问题(相向而行):相遇时两种运动物体的行程和等于总路程(相遇时间相等);
关系式: 甲走的路程+乙走的路程=总路程;
学霸经验
本节课我学到了
我需要努力的地方是
相关试卷
这是一份四年级奥数——追及问题(剖析版),共10页。试卷主要包含了两地相距米,甲等内容,欢迎下载使用。
这是一份四年级奥数——周期问题(剖析版),共9页。试卷主要包含了周期问题,解题策略等内容,欢迎下载使用。
这是一份四年级奥数——盈亏问题(剖析版),共9页。试卷主要包含了基本方法,方法技巧等内容,欢迎下载使用。

