所属成套资源:新教材2024届高考生物二轮专项分层特训卷(30份)
- 新教材2024届高考生物二轮专项分层特训卷第一部分完善生物学大概念__精练高频考点14以神经调节为主导的个体稳态体系 试卷 0 次下载
- 新教材2024届高考生物二轮专项分层特训卷第一部分完善生物学大概念__精练高频考点15植物生命活动的调节与稳态 试卷 0 次下载
- 新教材2024届高考生物二轮专项分层特训卷第一部分完善生物学大概念__精练高频考点16由种群组成的群落及其演替 试卷 0 次下载
- 新教材2024届高考生物二轮专项分层特训卷第一部分完善生物学大概念__精练高频考点18实验与探究 试卷 0 次下载
- 新教材2024届高考生物二轮专项分层特训卷第一部分完善生物学大概念__精练高频考点19生物技术与工程 试卷 0 次下载
新教材2024届高考生物二轮专项分层特训卷第一部分完善生物学大概念__精练高频考点17生态系统及其稳态
展开
这是一份新教材2024届高考生物二轮专项分层特训卷第一部分完善生物学大概念__精练高频考点17生态系统及其稳态,共10页。试卷主要包含了基础回温,挑战提能等内容,欢迎下载使用。
1.[2023·全国甲卷,5]在生态系统中,生产者所固定的能量可以沿着食物链传递,食物链中的每个环节即为一个营养级。下列关于营养级的叙述,错误的是( )
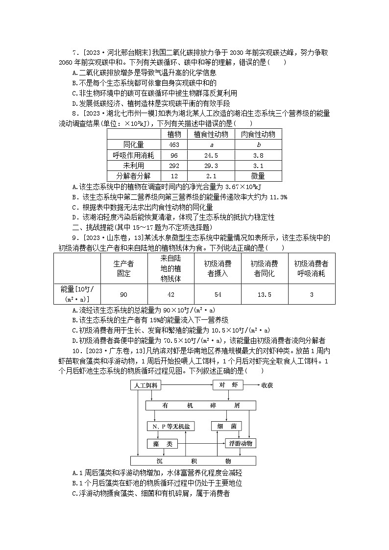
A.同种动物在不同食物链中可能属于不同营养级
B.作为生产者的绿色植物所固定的能量来源于太阳
C.作为次级消费者的肉食性动物属于食物链的第二营养级
D.能量从食物链第一营养级向第二营养级只能单向流动
2.[2023·浙江1月,7]在我国西北某地区,有将荒漠成功改造为枸杞园的事例。改造成的枸杞园与荒漠相比,生态系统的格局发生了重大变化。下列叙述错误的是( )
A.防风固沙能力有所显现
B.食物链和食物网基本不变
C.土壤的水、肥条件得到很大改善
D.单位空间内被生产者固定的太阳能明显增多
3.[2023·湖北卷,9]胁迫是指一种显著偏离于生物适宜生活需求的环境条件。水杨酸可以减轻胁迫对植物的不利影响。在镉的胁迫下,添加适宜浓度的水杨酸可激活苦草体内抗氧化酶系统,降低丙二醛和H2O2含量,有效缓解镉对苦草的氧化胁迫。下列叙述错误的是( )
A.水杨酸能缓解H2O2对苦草的氧化作用
B.在胁迫环境下,苦草种群的环境容纳量下降
C.通过生物富集作用,镉能沿食物链传递到更高营养级
D.在镉的胁迫下,苦草能通过自身的调节作用维持稳态
4.[2022·海南卷,5]珊瑚生态系统主要由珊瑚礁及生物群落组成,生物多样性丰富。下列有关叙述错误的是( )
A.珊瑚虫为体内虫黄藻提供含氮物质,后者为前者提供有机物质,两者存在互利共生关系
B.珊瑚生态系统具有抵抗不良环境并保持原状的能力,这是恢复力稳定性的表现
C.对珊瑚礁的掠夺式开采会导致珊瑚生态系统遭到破坏
D.珊瑚生态系统生物多样性的形成是协同进化的结果
5.[2023·湖北卷,7]2020年9月,我国在联合国大会上向国际社会作出了力争在2060年前实现“碳中和”的庄严承诺。某湖泊早年受周边农业和城镇稠密人口的影响,常年处于CO2过饱和状态。经治理后,该湖泊生态系统每年的有机碳分解量低于生产者有机碳的合成量,实现了碳的零排放。下列叙述错误的是( )
A.低碳生活和绿色农业可以减小生态足迹
B.水生消费者对有机碳的利用,缓解了碳排放
C.湖泊沉积物中有机碳的分解会随着全球气候变暖而加剧
D.在湖泊生态修复过程中,适度提高水生植物的多样性有助于碳的固定
6.[2023·浙江6月,2]自从践行生态文明建设以来,“酸雨”在我国发生的频率及强度都有明显下降。下列措施中,对减少“酸雨”发生效果最明显的是( )
A.大力推广风能、光能等绿色能源替代化石燃料
B.通过技术升级使化石燃料的燃烧率提高
C.将化石燃料燃烧产生的废气集中排放
D.将用煤量大的企业搬离城市中心
7.[2023·河北邢台期末]我国二氧化碳排放力争于2030年前实现碳达峰,努力争取2060年前实现碳中和。下列有关碳循环、碳中和等的理解,错误的是( )
A.二氧化碳排放增多是导致气温升高的化学信息
B.不是每个生态系统都可依靠自身实现碳中和的
C.非生物环境中的碳可在碳循环中被生物群落反复利用
D.发展低碳经济、植树造林是实现碳平衡的有效手段
8.[2023·湖北七市州一模]如表为湖北某人工改造的湖泊生态系统三个营养级的能量流动调查结果(单位:×103kJ),下列有关描述中错误的是( )
A.该生态系统中的植物在调查时间内的净光合量为3.67×105kJ
B.该生态系统中第二营养级向第三营养级的能量传递效率大约为11.3%
C.根据表中数据无法求出肉食性动物的同化量
D.该湖泊轻度污染后能恢复清澈,体现了生态系统的抵抗力稳定性
二、挑战提能(其中15~17题为不定项选择题)
9.[2023·山东卷,13]某浅水泉微型生态系统中能量情况如表所示,该生态系统中的初级消费者以生产者和来自陆地的植物残体为食。下列说法正确的是( )
A.流经该生态系统的总能量为90×105J/(m2·a)
B.该生态系统的生产者有15%的能量流入下一营养级
C.初级消费者用于生长、发育和繁殖的能量为10.5×105J/(m2·a)
D.初级消费者粪便中的能量为70.5×105J/(m2·a),该能量由初级消费者流向分解者
10.[2023·广东卷,13]凡纳滨对虾是华南地区养殖规模最大的对虾种类。放苗1周内虾苗取食藻类和浮游动物,1周后开始投喂人工饵料,1个月后对虾完全取食人工饵料。1个月后虾池生态系统的物质循环过程见图。下列叙述正确的是( )
A.1周后藻类和浮游动物增加,水体富营养化程度会减轻
B.1个月后藻类在虾池的物质循环过程中仍处于主要地位
C.浮游动物摄食藻类、细菌和有机碎屑,属于消费者
D.异养细菌依赖虾池生态系统中的沉积物提供营养
11.[2023·长沙适应性考试]美国白蛾原产于北美,是重要的国际性检疫害虫,入侵后已对我国农林业生态系统造成了严重危害。美国白蛾的防治措施主要以人工、物理、生物和化学防治为主,以下关于防治措施解释错误的是( )
A.利用频振式杀虫灯进行诱杀——特定的光波属于物理信息,能引诱美国白蛾
B.喷洒高效灭虫剂氯氰菊酯——造成环境污染,会伤害美国白蛾天敌及其他昆虫
C.释放寄生天敌周氏啮小蜂——降低环境容纳量,将美国白蛾数量控制在较低水平
D.施用致病性强的苏云金杆菌制剂——产生Bt抗虫蛋白,可杀灭环境中的各类昆虫
12.[2023·衡水中学素养评价三]如图为某生态系统的部分能量流动示意图(不考虑未利用的能量),A、B、C分别代表不同的能量值。下列叙述中正确的是( )
A.该生态系统的结构是非生物的物质和能量、生产者、消费者和分解者,其中兔和狼都为消费者
B.过度放牧会导致该生态系统逐渐向荒漠生态系统演替,此过程中,生产者固定的能量与生物群落呼吸释放的能量相等
C.图中B表示兔的同化量,C表示兔流向分解者的能量
D.根据图中信息无法确定兔和狼之间传递能量的比值
13.[2023·广州毕业班综合测试(一)]蚯蚓分解处理技术可实现固体废物的减量化和资源化。如图为某农业生态系统的示意图,下列叙述正确的是( )
A.蚯蚓分解处理技术可提高生态足迹
B.蚯蚓的能量可流向禽畜,说明图示情况下能量可循环利用
C.农作物、果树等植物获取的物质和能量主要来自有机肥
D.将堆沤发酵中的残渣饲喂蚯蚓,提高了能量的利用率
14.[2023·厦门毕业班质检一]在镉(Cd)污染土壤的修复治理技术中,植株修复作为一种相对成熟的生态环保型技术逐渐应用于实际的修复工程。以三叶鬼针草为材料,通过叶面喷施不同浓度的水杨酸(SA)和2,4表油菜素甾醇(EBR),研究它们对三叶鬼针草修复镉(Cd)污染的影响,部分研究结果如表。下列分析正确的是( )
注:TF—转运指标,是三叶鬼针草地上部分Cd含量与根部Cd含量的比值;BCF—富集指标,是三叶鬼针草植株体内Cd含量与土壤Cd含量的比值。
A.CK处理为对在无Cd的土壤中种植的三叶鬼针草喷施等量清水
B.TF越大越有利于三叶鬼针草植株体内Cd的生物富集
C.研究表明两种激素喷施对提高三叶鬼针草Cd的富集能力具有协同作用
D.实验结果说明用30mg·L-1SA对三叶鬼针草叶面喷施的修复效果最佳
15.[2023·湖南九校联盟联考二]图甲是内蒙古鄂尔多斯大草原生态系统中碳循环模式图,图乙是该草原生态系统中部分生物种群之间形成的食物网模型。下列说法错误的是( )
A.图甲中缺少的碳流动方向是b→a,c→a
B.图甲中的b对应图乙中的Ⅰ
C.图乙只缺少生态系统组成成分中的分解者
D.调查结果显示,一段时间内种群Ⅰ和Ⅴ同化的总能量分别为a和b,则此时种群Ⅳ同化的能量最多为(a-5b)/25
16.[2023·青岛适应性检测]如表是某海湾生态系统中一年内能量流动的部分统计数据。已知当年该海湾渔获物平均营养级为2.88,而10年前为3.11。下列有关说法正确的是( )
A.流经该生态系统的总能量为252t·km-2·a-1
B.第二营养级到第三营养级的能量传递效率约为21.7%
C.碎屑会被分解者分解或形成海底有机物沉积
D.渔获物平均营养级降低说明该海湾的渔业资源越来越丰富
17.[2023·石家庄质检二]为了研究休牧对高山草甸群落的影响,研究人员进行了不同休牧时间和传统放牧的对照实验。如图表示返青期不同休牧时间和牧草生长旺季主要植物类群重要值(用来反映某一物种在群落中所占的地位和作用,即物种在群落中的优势地位)的关系。下列叙述错误的是( )
注:CK表示对照
A.休牧改变了群落中的优势种,使群落发生了演替
B.相较于阔叶型可食草,放牧的牲畜可能更喜食莎草科植物
C.放牧不会改变莎草科和阔叶型可食草间的竞争程度
D.休牧期间,高寒草甸群落的空间结构不会发生变化
18.[2023·湖南卷,13]党的二十大报告指出:我们要推进美丽中国建设,坚持山水林田湖草沙一体化保护和系统治理,统筹产业结构调整、污染治理、生态保护,应对气候变化,协同推进降碳、减污、扩绿、增长,推进生态优先、节约集约、绿色低碳发展。下列叙述错误的是( )
A.一体化保护有利于提高生态系统的抵抗力稳定性
B.一体化保护体现了生态系统的整体性和系统性
C.一体化保护和系统治理有助于协调生态足迹与生态承载力的关系
D.运用自生原理可以从根本上达到一体化保护和系统治理
[答题区]
19.[2023·浙江6月,21]地球上存在着多种生态系统类型,不同的生态系统在物种组成、结构和功能上的不同,直接影响着各生态系统的发展过程。
回答下列问题:
(1)在消杀某草原生态系统中的害虫时,喷施了易在生物体内残留的杀虫剂Q,一段时间后,在该草原不同的生物种类中均监测到Q的存在,其含量如图所示(图中数据是土壤及不同营养级生物体内Q的平均值)。由图可知,随着营养级的递增,Q含量的变化规律是______________________________;在同一营养级的不同物种之间,Q含量也存在差异,如一年生植物与多年生植物相比,Q含量较高的是____________。因某些环境因素变化,该草原生态系统演替为荒漠,影响演替过程的关键环境因素是____________。该演替过程中,草原中的优势种所占据生态位的变化趋势为________________________________________________________________________。
(2)农田是在人为干预和维护下建立起来的生态系统,人类对其进行适时、适当地干预是系统正常运行的保证。例如在水稻田里采用灯光诱杀害虫、除草剂清除杂草、放养甲鱼等三项干预措施,其共同点都是干预了系统的____________和能量流动;在稻田里施无机肥,是干预了系统________________过程。
(3)热带雨林是陆地上非常高大、茂密的生态系统,物种之丰富、结构之复杂在所有生态系统类型中极为罕见。如果仅从群落垂直结构的角度审视,“结构复杂”具体表现在________________________________________。雨林中动物种类丰富,但每种动物的个体数不多,从能量流动的角度分析该事实存在的原因是
________________________________________________________________________。
20.[2023·新课标卷,33]现发现一种水鸟主要在某湖区的浅水和泥滩中栖息,以湖区的某些植物为其主要的食物来源。回答下列问题。
(1)湖区的植物、水鸟、细菌等生物成分和无机环境构成了一个生态系统。能量流经食物链上该种水鸟的示意图如下,①、②、③表示生物的生命活动过程,其中①是______________;②是__________________;③是___________________________________。
(2)要研究湖区该种水鸟的生态位,需要研究的方面有
________________________________________________________________________
________________________________________________________________________(答出3点
即可)。该生态系统中水鸟等各种生物都占据着相对稳定的生态位,其意义是________________________________________________________________________
________________________________________________________________________。
(3)近年来,一些水鸟离开湖区前往周边稻田,取食稻田中收割后散落的稻谷,羽毛艳丽的水鸟引来一些游客观赏。从保护鸟类的角度来看,游客在观赏水鸟时应注意的事项是____________________________(答出1点即可)。
高频考点17 生态系统及其稳态
1.答案:C
解析:杂食动物既捕食植物,又捕食动物,如果捕食植物,就是第二营养级,如果捕食动物,就是第三营养级或更高营养级,所以不同食物链中的同种动物会处于不同的营养级,A正确;绿色植物进行光合作用,能量来源于太阳,B正确;次级消费者是第三营养级,初级消费者是第二营养级,第一营养级是生产者,C错误;因为第一营养级是植物,第二营养级是动物,食物链是单向的,能量流动也就是单向的,D正确。
2.答案:B
解析:将荒漠改造为枸杞园的过程中,群落发生了次生演替,植被增多,防风固沙能力提高,土壤的水、肥条件得到改善,单位空间内被生产者固定的太阳能也增多,由于生物的种类发生了改变,因此食物链和食物网也发生了改变,B错误。
3.答案:D
解析:水杨酸可激活苦草体内抗氧化酶系统,故能缓解H2O2对苦草的氧化作用,A正确;环境容纳量的大小取决于生物所生存的环境,在胁迫环境下,苦草种群的环境容纳量下降,B正确;镉属于重金属,能够通过生物富集作用,沿食物链传递到更高营养级,C正确;胁迫是一种显著偏离于生物适宜生活需求的环境条件,因此在镉的胁迫下,苦草已经不能通过自身的调节作用维持稳态,D错误。
4.答案:B
解析:珊瑚生态系统具有抵抗不良环境并保持原状的能力,这是抵抗力稳定性的表现,B错误。
5.答案:B
解析:低碳生活和绿色农业可以促进CO2的吸收以及减少CO2的排放,从而减小生态足迹,A正确;水生消费者对有机碳的利用,其遗体、粪便还会被分解者利用,不会缓解碳排放,B错误;随着全球气候变暖,微生物的分解能力增强,湖泊沉积物中有机碳的分解会加剧,C正确;在湖泊生态修复过程中,适度提高水生植物的多样性能够充分利用光能,有助于碳的固定,D正确。
6.答案:A
解析:大力推广风能、光能等绿色能源替代化石燃料,能起到减少二氧化碳、二氧化硫、氮氧化物等排放的目的,进而能起到缓解“酸雨”产生的作用,效果明显,A正确;通过技术升级使化石燃料进行脱硫处理能起到缓解“酸雨”的作用,但提高燃烧率的效果不明显,B错误;将化石燃料燃烧产生的废气集中排放并不能起到减少引起“酸雨”的气体排放量,因而对减少“酸雨”发生效果不明显,C错误;“酸雨”的产生具有全球性,因而将用煤量大的企业搬离城市中心依然无法减少煤量的使用,因而不能起到相应的减少“酸雨”的效果,D错误。
7.答案:A
解析:生态系统的信息传递体现在不同生物之间、生物与环境之间,CO2排放增多导致气温升高,不属于生态系统的信息传递,A错误;许多人工生态系统无法依靠自身实现碳中和,B正确;物质在生态系统中具有循环往复运动的特点,非生物环境中的碳可以被生物群落反复利用,C正确;发展低碳经济可减少碳的排放,植树造林可增加碳的利用,二者都是实现碳平衡的有效手段,D正确。
8.答案:C
解析:植物的净光合量=同化量-呼吸作用消耗量=(463-96)×103kJ=3.67×105kJ,A正确;表格中,植食性动物和肉食性动物分别为第二、三营养级,第二营养级同化量为a=(463-96-292-12)×103kJ=63×103kJ,第三营养级同化量为b=(63-24.5-29.3-2.1)×103kJ=7.1×103kJ,故能量由第二营养级向第三营养级的传递效率为(7.1×103)/(63×103)×100%≈11.3%,B正确,C错误;湖泊轻度污染后能恢复清澈,说明了生态系统具有自我调节能力,体现了抵抗力稳定性,D正确。
9.答案:C
解析:该生态系统中的初级消费者以生产者和来自陆地的植物残体为食,因此可知,流经该生态系统的总能量为生产者固定的太阳能和来自陆地的植物残体中的能量,即(90+42)×105=132×105J/(m2·a),A错误;表格中没有显示生产者流入到初级消费者的能量,因此无法计算有多少能量流入下一营养级,B错误;初级消费者同化量为13.5×105J/(m2·a),初级消费者呼吸消耗能量为3×105J/(m2·a),因此初级消费者用于生长、发育和繁殖的能量=同化量-呼吸消耗能量=10.5×105J/(m2·a),C正确;初级消费者摄入量包括粪便量和初级消费者同化量,只有被同化的那部分能量才属于初级消费者,因此初级消费者粪便中的能量不会由初级消费者流向分解者,D错误。
10.答案:B
解析:生态系统的组成成分有:生产者、消费者、分解者和非生物的物质和能量。1周后开始投喂人工饵料,虾池中有机碎屑含量增加,水体中N、P等无机盐增多,水体富营养化严重,A错误;藻类作为生产者,在物质循环中占主要地位,B正确;浮游动物摄食藻类,同时浮游动物又摄食细菌和有机碎屑,属于消费者和分解者,C错误;异养细菌依赖虾池生态系统中的沉积物和有机碎屑提供营养,D错误。
11.答案:D
解析:苏云金杆菌产生Bt毒蛋白,能杀灭鳞翅目等一些特定的害虫,而非所有昆虫,D错误。
12.答案:D
解析:生态系统的结构包括生态系统的组成成分和营养结构两方面,A错误;生态系统逐渐向荒漠生态系统演替过程中,生物量在减少,生产者固定的能量小于生物群落呼吸释放的能量,B错误;图中A表示兔的同化量,C表示生产者同化后以兔粪便的形式和兔同化后以遗体残骸的形式流向分解者的能量,C错误;图中没有狼的同化量,无法确定兔和狼之间传递能量的比值,D正确。
13.答案:D
解析:生态足迹是指在现有技术条件下,维持某一人口单位生存所需的生产资源和吸纳废物的土地及水域的面积,蚯蚓分解处理技术提高了能量的利用效率,降低了生态足迹,A错误;植物获取的物质主要来自分解者将有机肥分解成的无机物,而能量来自自身光合作用所获取的光能,C错误;蚯蚓作为动物蛋白饲料喂养禽畜和堆沤发酵中的残渣饲喂蚯蚓等都实现了能量的多级利用,提高了能量的利用率,但并未改变生态系统能量流动的特点——单向流动、逐级递减,即能量不可循环利用,B错误,D正确。
14.答案:D
解析:该实验通过叶面喷施不同浓度的水杨酸(SA)和2,4表油菜素甾醇(EBR),研究其对三叶鬼针草修复镉(Cd)污染的影响,所以CK处理为对在有Cd的土壤中种植的三叶鬼针草喷施等量清水,A错误;3mg·L-1SA组TF为1.55,BCF为3.30,而30mg·L-1SA组TF为1.54,BCF为3.54,B错误;BCF(富集指标)是三叶鬼针草植株体内Cd含量与土壤Cd含量的比值,该比值越大,说明富集在生物体中的Cd越多,土壤中残留的越少,使用SA之后BCF增大,而使用EBR之后BCF减小,说明二者作用效果相反,C错误;30mg·L-1SA组的BCF是最大的,说明其对三叶鬼针草叶面喷施的修复效果最佳,D正确。
15.答案:AC
解析:在图甲中,a为无机环境'b为生产者,c为初级消费者,d为次级消费者,e为三级消费者,f为分解者。由碳循环的过程可知,图甲中缺少的碳流动方向是生产者通过呼吸作用释放CO2至无机环境的方向,即b→a,初级消费者通过呼吸作用释放CO2至无机环境的方向,即c→a,次级消费者通过呼吸作用释放CO2至无机环境的方向,即d→a,A错误;图甲中b为生产者,由图乙中的箭头方向可知,Ⅰ也为生产者,B正确;生态系统组成成分包括生产者、消费者、分解者以及非生物的物质和能量,图乙只包含生产者和消费者,缺少分解者、非生物的物质和能量,C错误;调查结果显示,一段时间内种群Ⅰ和Ⅴ同化的总能量分别为a和b,由图乙可知,Ⅰ为生产者,其同化的能量要流向Ⅱ、Ⅲ和Ⅴ,要使Ⅳ同化的能量最多,那么流向Ⅴ的能量最少,所以按20%的传递效率计算,因为Ⅴ同化的能量为b,Ⅴ来自于Ⅰ的能量最少为b÷20%=5b,则Ⅰ流向Ⅱ和Ⅲ的能量最多为a-5b,Ⅳ能获得的最大能量为(a-5b)×20%×20%=(a-5b)/25,则此时种群Ⅳ同化的能量最多为(a-5b)/25,D正确。
16.答案:BC
解析:流经该生态系统的总能量为流入第一营养级的能量,分析表格数据可知,流经该生态系统的总能量为207t·km-2·a-1,A错误;第二营养级同化量(第一营养级被同化量)为36.3t·km-2·a-1,第三营养级同化量(第二营养级被同化量)为7.89t·km-2·a-1,第二营养级到第三营养级的能量传递效率为(7.89/36.3)×100%≈21.7%,B正确;部分碎屑会被分解者分解,部分碎屑不能被分解会形成海底有机物沉积,C正确;渔获物平均营养级降低说明流经该生态系统的总能量减少,该海湾的渔业资源越来越贫瘠,D错误。
17.答案:CD
解析:结合题可知,图不同休牧时间与CK组相比,莎草科的重要值升高,并且高于CK组重要值最高的阔叶型可食草,说明休牧后群落中的优势种由阔叶型可食草变为莎草科植物,群落的优势种发生替换说明群落发生了演替,A正确;由题图可知,休牧前阔叶型可食草为优势种,莎草科植物的重要值略低,而休牧后莎草科植物成为优势种,说明放牧的牲畜可能更喜食莎草科植物,B正确;放牧时牲畜喜食莎草科植物,使莎草科植物与其他植物竞争的能力减弱,阔叶型可食草成为优势种,休牧后莎草科植物的竞争能力恢复,使阔叶型可食草的重要值降低,故放牧会改变莎草科与阔叶型可食草间的竞争程度,C错误;休牧期间,不同植物的重要值改变,会导致群落的空间结构改变,D错误。
18.答案:D
解析:生态系统的组分越多,食物链、食物网越复杂,自我调节能力就越强,抵抗力稳定性就越高,所以一体化保护有利于提高生态系统的抵抗力稳定性,A正确;生态工程是指人类应用生态学和系统学等学科的基本原理和方法,促进人类社会与自然环境和谐发展的系统工程技术或综合工艺过程,且几乎每个复杂的生态工程建设都以整体观为指导,所以一体化保护体现了生态系统的整体性和系统性,B正确;生态足迹又称生态占用,指在现有技术条件下,维持某一人口单位生存所需的生产资源和吸纳废物的土地及水域面积;生态承载力代表了地球提供资源的能力;一体化保护和系统治理有助于协调生态足迹与生态承载力的关系,C正确;综合运用自生、整体、协调、循环等生态学基本原理可以从根本上达到一体化保护和系统治理,仅运用自生原理很难达到,D错误。
19.答案:(1)随着营养级的递增,Q含量增加 多年生植物 温度和水分 优势种与其它有生态位重叠的种群会发生生态位分化,重叠程度减小
(2)信息传递 物质循环
(3)垂直结构上的分层现象明显,动植物种类多 能量流动是逐级递减的,每一营养级都有流向分解者和通过呼吸作用以热能散失的能量
解析:(1)分析题意可知,杀虫剂Q是难以降解的物质,图中的草本植物→食草动物→食肉动物是一条食物链,结合图中数据可知,随着食物链中营养级的递增,Q的含量逐渐增加;与一年生植物相比,多年生植物从土壤中吸收的Q更多,故Q含量较高;群落演替是指一个群落被另一个群落替代的过程,该过程中关键环境因素主要是温度和水分;生态位是指群落中某个物种在时间和空间上的位置及其与其他相关物种之间的功能关系,它表示物种在群落中所处的地位、作用和重要性,该演替过程中,草原中的优势种所占据生态位的变化趋势为:与其它有生态位重叠的种群会发生生态位分化,重叠程度减小,以提高对环境的利用率。(2)灯光诱杀害虫、除草剂清除杂草和放养甲鱼等改变了生态系统的信息传递和能量流动的过程。生态系统中的分解者能够将有机物分解为无机物,若在稻田里施无机肥,则减少了微生物的分解作用,是干预了系统的物质循环过程。(3)群落中乔木、灌木和草本等不同生长型的植物分别配置在群落的不同高度上,形成了群落的垂直结构,如果仅从群落垂直结构的角度审视,“结构复杂”具体表现在其在垂直结构上分层现象明显,动植物的种类都较多,如热带雨林中的下木层和灌木层还可再分为2~3个层次;生态系统中的能量流动是逐级递减的,每一级的生物都有部分能量流向分解者和通过呼吸作用以热能散失,雨林中的动物种类丰富,在该营养级能量一定的前提下,则每种动物的个体数较少。
20.答案:(1)水鸟的同化量 水鸟通过呼吸作用以热能散失的能量 流向分解者的能量
(2)栖息地、食物、天敌以及与其它物种的关系等 有利于不同生物之间充分利用环境资源
(3)不破坏水鸟的生存环境;远距离观赏
解析:(1)据图可知,①是水鸟摄入后减去粪便剩余的能量,故表示水鸟的同化量;②是①水鸟的同化量减去用于自身生长、发育和繁殖的能量,表示水鸟通过呼吸作用以热能散失的能量;③是流向分解者的能量,包括水鸟遗体残骸中的能量和上一营养级的同化量。(2)一个物种在群落中的地位或作用,包括所处的空间位置,占用资源的情况,以及与其他物种的关系等,称为这个物种的生态位,水鸟属于动物,研究其生态位,需要研究的方面有:它的栖息地、食物、天敌以及与其它物种的关系等;群落中每种生物都占据着相对稳定的生态位,这有利于不同生物之间充分利用环境资源。(3)鸟类的生存与环境密切相关,从保护鸟类的角度来看,游客在观赏水鸟时应注意的事项有:不破坏水鸟的生存环境(不丢弃废弃物、不污染水源);远距离观赏而避免对其造成惊吓等。植物
植食性动物
肉食性动物
同化量
463
a
b
呼吸作用消耗
96
24.5
3.8
未利用
292
29.3
3.1
分解者分解
12
2.1
微量
生产者
固定
来自陆
地的植
物残体
初级消费
者摄入
初级消费
者同化
初级消费者
呼吸消耗
能量[105J/
(m2·a)]
90
42
54
13.5
3
营养
级
现存生物量/(t·
km-2·a-1)
被同化量/(t·
km-2·a-1)
流向碎屑量/(t·
km-2·a-1)
总流量/(t·
km-2·a-1)
Ⅴ
0.008
0.004
0.026
0.089
Ⅳ
0.111
0.089
0.413
1.070
Ⅲ
0.568
1.070
6.060
7.890
Ⅱ
0.756
7.890
23.700
36.300
Ⅰ
43.500
36.300
73.000
207.000
总计
45.000
45.400
103.000
252.000
题号
1
2
3
4
5
6
7
8
9
答案
题号
10
11
12
13
14
15
16
17
18
答案
相关试卷
这是一份新教材2024届高考生物二轮专项分层特训卷第一部分完善生物学大概念__精练高频考点18实验与探究,共10页。试卷主要包含了基础回温,挑战提能等内容,欢迎下载使用。
这是一份新教材2024届高考生物二轮专项分层特训卷第一部分完善生物学大概念__精练高频考点16由种群组成的群落及其演替,共12页。试卷主要包含了基础回温,挑战提能等内容,欢迎下载使用。
这是一份新教材2024届高考生物二轮专项分层特训卷第一部分完善生物学大概念__精练高频考点15植物生命活动的调节与稳态,共12页。试卷主要包含了基础回温,挑战提能等内容,欢迎下载使用。

