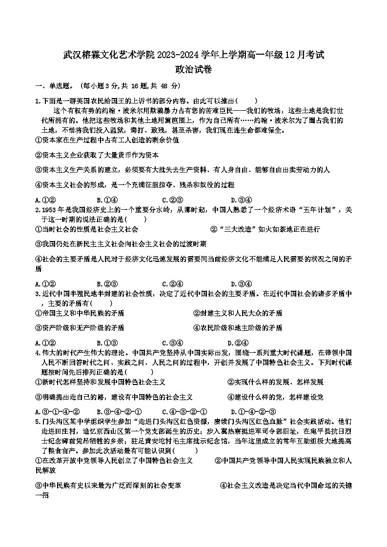
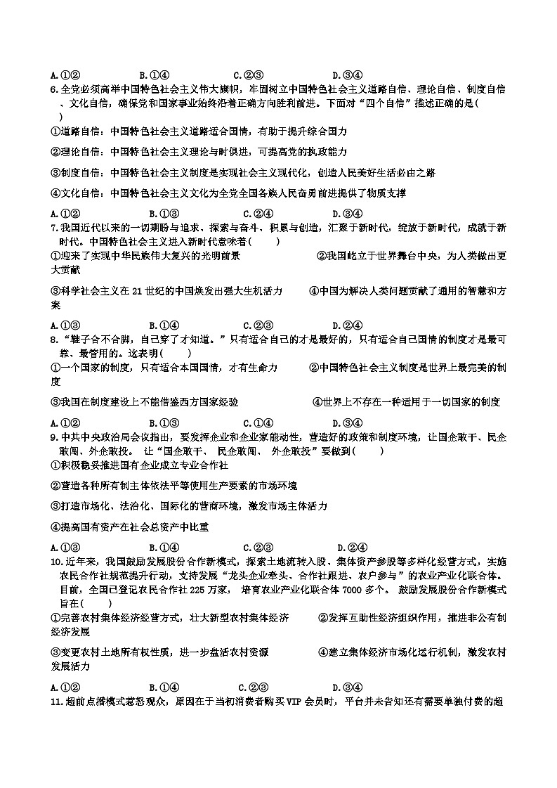
湖北省武汉榕霖文化艺术学院2023-2024学年高一上学期12月政治试卷
展开湖北省武汉市部分重点中学2023-2024学年高一上学期期末联考政治试卷(Word版附解析): 这是一份湖北省武汉市部分重点中学2023-2024学年高一上学期期末联考政治试卷(Word版附解析),共15页。试卷主要包含了选择题的作答,非选择题的作答等内容,欢迎下载使用。
湖北省武汉市2023-2024学年高一上学期12月联考政治模拟试题(含答案): 这是一份湖北省武汉市2023-2024学年高一上学期12月联考政治模拟试题(含答案),共9页。试卷主要包含了选择题,非选择题等内容,欢迎下载使用。
湖北省武汉市2023-2024学年高一上册12月月考政治试卷(附答案): 这是一份湖北省武汉市2023-2024学年高一上册12月月考政治试卷(附答案),共9页。

