2023年四川省凉山州中考化学真题
展开可能用到的相对原子质量:H-1 C-12 O-16 Fe-56 Cu-64 Zn-65
一、选择题(本大题共20小题,每小题2分,共40分。每小题只有一个选项符合题意)
1. 凉山宁南豆腐干因其质地细腻、营养丰富成为凉山特产之一、下列制作豆腐的过程涉及化学变化的是
A. 泡豆B. 磨浆C. 滤渣D. 煮浆
2. 2023年5月28日,我国自行研制的大型喷气式民用飞机C919完成了首次商业航班飞行。飞机上以氯酸钠为产氧剂提供氧气。能保持氧气化学性质的最小微粒是
A O2B. 2OC. OD. O2-
3. 我国“十四五规划”和2035年远景目标纲要第十一篇是《推动绿色发展,促进人与自然和谐共生》。下列做法不利于实现该目标的是
A. 合理使用化肥农药B. 深埋处理废旧电池
C. 开发和利用新能源D. 减少塑料袋的使用
4. 近年流行的“自热火锅”给人们的生活带来方便。某品牌“自热火锅”的部分说明如图。下面有关说法错误的是
A. 聚丙烯塑料属于有机合成材料B. 料包中的营养成分缺少维生素
C. 牛肉、淀粉制品均富含蛋白质D. “自热”原理是生石灰与水反应放热
5. 2023年3月27日,是“全国中小学生安全教育日”。下列说法错误的是
A. CO中毒者应立即移至通风处B. 进入久未开启的菜窖前先做灯火实验
C. 高楼火灾时,人应乘电梯逃生D. 吸烟有害健康,青少年一定不要吸烟
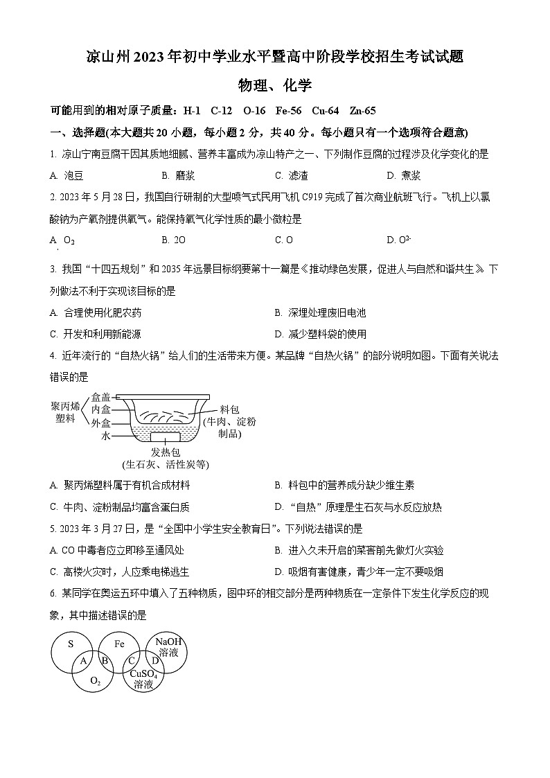
6. 某同学在奥运五环中填入了五种物质,图中环的相交部分是两种物质在一定条件下发生化学反应的现象,其中描述错误的是
A 产生淡蓝色火焰,生成无色无味气体B. 剧烈燃烧,火星四射,生成黑色固体
C. 有红色固体析出,溶液逐渐由蓝色变成浅绿色D. 产生蓝色沉淀
7. 陈年老酒中的乙醇(C2H5OH)与乙酸(CH3COOH)反应生成具有果香味的乙酸乙酯(CH3COOC2H5),所以陈年老酒具有特殊的香味。下列说法错误的是
A. 闻到香味分子在不断运动
B. 乙酸、乙醇、乙酸乙酯均属于有机物
C. 大量使用乙醇作燃料不利于推行碳达峰、碳中和
D. 乙酸乙酯由4个碳原子、8个氢原子和2个氧原子构成
8. 学习化学既要“见著知微”,又要“见微知著”。下图是某化学反应的微观示意图,下列说法错误的是
A. 该反应属于化合反应
B. 参加反应的两物质分子个数比为3:4
C. 由该反应可知,燃烧不一定需要氧气参加
D. 由该反应可知,化学反应前后原子的种类和数目不变
9. 以下能正确表示对应叙述的图像是
A. 电解水时生成H2和O2的质量与时间的关系
B. 两份相同的H2O2溶液在有无MnO2的条件下分解
C. 充分高温煅烧一定质量的木炭和氧化铜的混合物
D. 分别向等质量的铁粉和锌粉中逐滴加入相同浓度的稀盐酸至过量
二、填空题(本大题共4小题,化学方程式每空2分,其余每空1分,共14分)
10. 请用化学用语填空。
(1)食盐中添加少量碘酸钾,可预防因缺碘导致的甲状腺肿大,请标出碘酸钾(KIO3)中碘元素的化合价___________。
(2)用铁锅炒菜加入食醋,可生成少量的醋酸亚铁起到一定的补铁作用,请写出醋酸亚铁中阳离子的符号___________。
(3)铝制高压锅有较强的抗腐蚀性能,是源于其表面有一层致密的保护膜,请写出保护膜形成的化学方程式___________。
11. 2023年5月17日,西昌卫星发射中心使用长征三号乙运载火箭成功发射第56颗北斗导航卫星,卫星上采用了铷(Rb)原子钟提供精准时间。请根据图1、图2所给信息回答下列问题。
(1)图2中的微粒共表示___________种元素。
(2)铷原子与图2中___________(选填“A”“B”或“C”)微粒化学性质相似。
(3)请写出由B和C两种微粒构成物质的化学式___________。
12. 中国为2022年卡塔尔世界杯提供了大量科技支持,如光伏发电、海水淡化等。
(1)检验淡化后的海水是否属于硬水,最简便的方法是加入___________。
(2)下列有关水的说法错误的是___________。
A. 为倡导节约用水,可在公共用水区域张贴如图标志
B. 用水灭火,是利用水蒸发吸热使温度降到可燃物的着火点以下
C. 用水可鉴别硝酸铵、氢氧化钠、蔗糖三种白色固体
D. 工业上冷却水可重复利用
(3)水是常用的溶剂。请根据溶解度曲线回答问题:
①图中P点的含义是___________。
②t2℃时,将30g甲物质加到50g水中充分溶解,所得溶液的质量是___________g。
③t2℃时,等质量的甲、乙、丙饱和溶液中溶剂的质量由多到少依次为___________。
13. 今年是侯德榜《纯碱制造》一书出版90周年。侯氏制碱法以氯化钠、水、氨气(NH3)、CO2为原料,既能制备纯碱(Na2CO3),又能制得氮肥。其主要工艺流程如下图:
流程图中反应①的原理为。请结合图中信息回答问题。
(1)操作I为___________。
(2)下列说法错误的是___________。
A. 工艺流程中CO2可循环使用
B. Na2CO3是由离子构成的化合物
C. NaHCO3俗称小苏打,可用于治疗胃酸过多
D NH4Cl可作氮肥,能使植物茎秆粗壮,增强植物抗倒伏能力
三、计算题(本大题共1小题,共5分)
14. 2022年12月,西昌至成都的城际动车组列车正式运行。高铁钢轨的制造需要大量铁矿石炼铁。现有含Fe2O3为80%的磁铁矿石2900t,求理论上可炼制纯铁的质量为多少?
(提示:化学方程式为)
四、实验探究题(本大题共2小题,化学方程式每空2分,其余每空1分,共13分)
15. 下图为实验室制取气体的部分装置图,请按要求回答问题。
(1)请写出实验室选用装置A制取O2的化学方程式___________。
(2)用装置C收集H2,应从装置C的___________(选填“m”“n”)端口通入H2。
(3)乙炔是一种无色、无味、密度比空气略小,难溶于水的气体。实验室常用电石与饱和食盐水制取乙炔,该反应的原理是固体电石(CaC2)与饱和食盐水中的水剧烈反应生成乙炔(C2H2)气体和氢氧化钙,请写出该反应的化学方程式___________。若用装置B制取乙炔,为控制反应速率,需要对装置B的改进是___________。
16. CaCl2可用于冷冻剂、干燥剂、融雪剂、医药及冶金工业等。化学兴趣小组在完成实验室制取二氧化碳的实验后,欲对剩余废液的组成进行探究,并制定回收CaCl2的方案。
【提出问题】实验室制取二氧化碳后的废液中含有哪些溶质?
【猜想与假设】猜想一:CaCl2猜想二:CaCl2和HCl
【查阅资料】CaCl2溶液呈中性
【探究活动一】取少量废液等分成2份,甲、乙两组同学分别利用其中一份进行如下探究:
甲组同学向废液中滴加紫色石蕊溶液,溶液变成___________色,证明猜想二成立。
乙组同学用图1装置进行实验,将80mL一定质量分数的碳酸钠溶液逐滴加入废液,测得数据如图2。
【数据分析】乙组同学对图2数据进行讨论分析,证明猜想二成立。
I.a点的实验现象为___________。
Ⅱ.b点发生反应的化学方程式为___________。
Ⅲ.c点对应溶液中全部溶质的化学式为___________。
【探究活动二】丙组同学提出直接蒸发溶剂可从剩余废液中回收纯净CaCl2,理由是___________。
【交流与反思】甲组同学认为丙组同学提出的方法会对空气造成污染。在不借助其它试剂和仪器的情况下,除去废液中对空气造成污染的物质,建议最好先在废液中加入下面______(填选项序号)试剂。
A.CaO B.Ca(OH)2 C.CaCO3
2023年四川省凉山州中考化学真题(含解析): 这是一份2023年四川省凉山州中考化学真题(含解析),共12页。试卷主要包含了选择题,填空题,计算题,实验探究题等内容,欢迎下载使用。
2023年四川省凉山州中考化学真题及答案解析: 这是一份2023年四川省凉山州中考化学真题及答案解析,文件包含精品解析2023年四川省凉山州中考化学真题解析版docx、精品解析2023年四川省凉山州中考化学真题原卷版docx等2份试卷配套教学资源,其中试卷共19页, 欢迎下载使用。
2022年四川省凉山州中考化学真题(原卷版): 这是一份2022年四川省凉山州中考化学真题(原卷版),共7页。试卷主要包含了 化学与生活息息相关, 每年5月31日为世界无烟日,87g, 实验是学习化学的基础等内容,欢迎下载使用。

