山东省淄博市张店区山东省淄博第十一中学2023-2024学年八年级上学期12月月考物理试题
展开一、选择题(本题包括20个小题。每小题只有一个正确选项)
1.下列对初三小红同学相关数据的估测中,明显不合理的是 ( )
A.她的身高大约是 165dmB.她的质量大约是 50kg
C.她的密度大约是 1000kg/m3D.她的步行速度大约是 1m/s
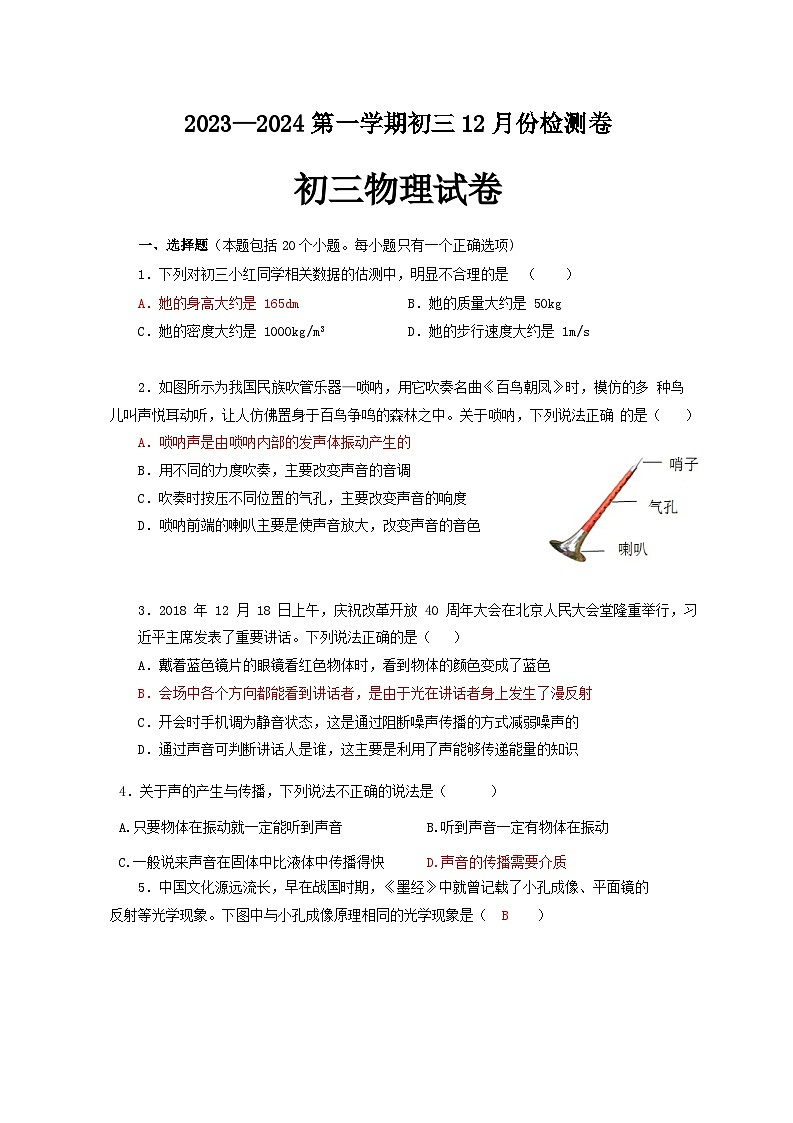
2.如图所示为我国民族吹管乐器—唢呐,用它吹奏名曲《百鸟朝凤》时,模仿的多 种鸟儿叫声悦耳动听,让人仿佛置身于百鸟争鸣的森林之中。关于唢呐,下列说法正确 的是( )
A.唢呐声是由唢呐内部的发声体振动产生的
B.用不同的力度吹奏,主要改变声音的音调
C.吹奏时按压不同位置的气孔,主要改变声音的响度
D.唢呐前端的喇叭主要是使声音放大,改变声音的音色
3.2018 年 12 月 18 日上午,庆祝改革开放 40 周年大会在北京人民大会堂隆重举行,习近平主席发表了重要讲话。下列说法正确的是( )
A.戴着蓝色镜片的眼镜看红色物体时,看到物体的颜色变成了蓝色
B.会场中各个方向都能看到讲话者,是由于光在讲话者身上发生了漫反射
C.开会时手机调为静音状态,这是通过阻断噪声传播的方式减弱噪声的
D.通过声音可判断讲话人是谁,这主要是利用了声能够传递能量的知识
4.关于声的产生与传播,下列说法不正确的说法是( )
A.只要物体在振动就一定能听到声音 B.听到声音一定有物体在振动
C.一般说来声音在固体中比液体中传播得快 D.声音的传播需要介质
5.中国文化源远流长,早在战国时期,《墨经》中就曾记载了小孔成像、平面镜的
反射等光学现象。下图中与小孔成像原理相同的光学现象是( B )
6.下列能正确反映水中的筷子看起来向上偏折的光路是( C )
7.光线经过甲乙两透镜后的折射光线如图所示,下列对两透镜类型的分析正确的是( )
A.甲透镜的折射光线会聚于一点,说明甲透镜是凸透镜
B.乙透镜的折射光线是发散的,说明乙透镜是凹透镜
C.甲透镜的折射光线比入射光线更向主光轴靠拢,说明甲透镜是凸透镜
D.乙透镜的折射光线比入射光线更向主光轴靠拢,说明乙透镜是凸透镜
8.在“探究凸透镜的成像规律”时,把蜡烛放在凸透镜前 15cm 处,光屏上可接收到清晰的缩小的像。则该凸透镜的焦距可能为( )
A.5cmB.10cmC.15cmD.20cm
9.透镜在我们的生活、学习中应用广泛。下列说法正确的是( )
A.近视眼镜利用了凸透镜对光的发散作用
B.投影仪能使物体在屏幕上成正立、放大的虚像
C.用放大镜看报纸时,报纸到放大镜的距离应小于放大镜的一倍焦距
D.用相机拍集体照时发现两侧同学没有进入取景框内,则摄影师应将照相机靠近 同学们
10.针对近年来我国近视低龄化、重度化日益严重的现状,2018 年 8 月 30 日,教育部等八部门联合印发了《综合防控儿童青少年近视实施方案》,希望通过全社会的共 同行动,让孩子们拥有光明的未来。甲、乙两同学眼睛的成像示意图如图所示,下列判 断正确的是( )
A.甲同学是近视眼,应配戴凸透镜制成的眼镜矫正
B.乙同学是近视眼,应配戴凸透镜制成的眼镜矫正
C.甲同学晶状体太厚,应配戴凹透镜制成的眼镜矫正
D.乙同学晶状体太厚,应配戴凹透镜制成的眼镜矫正
11甲乙两物体做匀速直线运动,它们通过的路程之比为3:2,所用时间之比是2:3,则速度之比为( )
A.9:4 B.4:9
C.1:1 D.3:2
12.有一个凸透镜,当蜡烛凸透透镜13cm时,在距凸透镜的距离为21cm的光屏上可以找到清晰的像,若将蜡烛移到距光屏5cm处时,则其成像特点应该是 () ( )
A.倒立、放大的实像 B.倒立、缩小的实像
C.倒立、等大的实像 D.正立、放大的虚像
1
13下列情况中关于质量的说法正确的是( )
A将铁块拉成铁丝,其质量不发生改变。 B 1kg的铁丝的质量比1kg棉花的质量大。
C宇航员将铁块带到月球上,铁块的质量将变小。 D,一块铁融化成铁水,质量变大
14.小明用奶奶的老花镜镜片对着太阳时,可在距镜片6cm处得到一个最亮、最小的小圆点.若小明想利用此老花镜的镜片制成投影,则作品到透镜的距离应满足
A.小于6cm B.大于6cm C.大于12cm D.大于6cm小于12cm
15.小明到公园游玩,拍摄到了鱼儿在云朵中游动的照片,则云朵和与鱼儿的像是
A.实像,实像 B.虚像 虚像
C.实像 虚像 D.虚像 实像
16.关于光的反射,说法正确的是
A.反射光线和入射光线不可能在同一直线上
B.发生光的反射时,光路是可逆的
C.反射光的速度小于入射光的速度
D.漫反射不遵从反射定律
17.关于平面镜成像,下列叙述正确的是
A.镜面越大,像就越大 B.物体离平面镜越近,像就变小
C.物体越大,像也越大 D.平面镜倾斜一些放置,像变大
18. 以下研究方法中,与通过蜡烛火焰的变化情况来判断声音是否传递能量的研究方法相同的是。
A、探究平面镜成像的特点时用玻璃代替平面镜的
B研究光的直线传播时引入光线,
C研究音叉震动时,通过乒乓球弹开的远近反映出音差,振幅大小,
D做真空罩中的闹钟,实验时逐渐抽出玻璃罩中的空气,闹钟的铃声逐渐变小,说明真空不能传声。
19.用托盘天平测量物体的质量的质量时,被称量的物体和砝码放错了位置,若左盘放置了100g的砝码和10g的砝码各一个,游码所对的刻度值为2g,则物体的质量为( )
A 104g B 112g C 108g D 110g
20如图,将凸透镜正对太阳,其下方的纸上呈现出一个并非最小最亮的光斑,这是光斑到凸透镜的距离为L。若凸透镜远离纸的过程中光斑一直变大,则该凸透镜的焦距为( )
.
A 可能大于L,也可能小于L B一定大于L
C一定小于L D一定等于L
二、理解与应用(本题包括 6个小题)
21.如图,“嫦娥四号”探测器在落月前,通过向下喷射燃气来减慢其下落速度,此时以月球表面为参照物,“嫦娥四号”探测器是_ _
(选填“静止”或“运动”)的。
22.生活中常说“鸟语花香、绿柳成荫”。“鸟语”是通过 空气_传播到人耳,“绿柳”
看起来呈绿色,是因为绿柳只 _(选填“吸收”或“反射”)绿光,“成萌”是由于_ 光沿直线传播。
23.小明身高1.8m站在竖直放置的平面镜前 0.5m 处,他在镜中的像与他相距_ 1 m,当他远离镜子时,他在镜中像的大小将不变_。若他想通过一面落地镜看到自己的全身像则镜子的高度最少是 0.9 m ,他在看电视节目时,彩色电视机画面上的丰富色彩是由 红绿蓝色光混合而成的(填写颜色名称),电视机遥控器可以发出不同的_
(选填“红外线”或“紫外线”)脉冲,实现对电视机的控制。
24.在新型飞机研制中,将飞机放在风洞中固定不动,让模拟气流迎面吹来,便可以模拟空中的飞行情况. 此时,机舱里的飞行员感觉飞机在飞行,则他所选的参照物是__流动的空气_______,若选择地面为参照物,则飞行员是____静止_____的.
25如图所示的光路图,为光从光的折射与反射结合图像
反射角为 ___4_____ (填写数字) ,折射光线为____HF____(填写字母),法线为 ____GC_ (填写字母),界面的________一侧为空气(填写上 下 左 右)
26.如图甲所示,从空气射向水面的入射光线,在水面发生反射和折射现象。请根
据反射光线画出对应的入射光线和大致的折射光线;如图乙所示,请作出入射光线经透 镜折射后的光线
三、实验与探究(本题包括 2个大题)
27.如图,在“探究凸透镜成像实验”中,小明将蜡烛、凸透镜、光屏分别放在光具 座上,把凸透镜固定在 50cm 处。
(1)实验前,调节烛焰、凸透镜和光屏,使它们的中心大致在_ 同一水平高度上。
(2)小明先用焦距为 10cm 的甲凸透镜进行实验:
①将蜡烛放在 A 点,光屏放在 B 点,为找到清晰像,应将光屏移动至 (选填“50~60cm”“60~70cm”“70~80cm”或 “80~90cm”)区域内的某处。
②依次改变蜡烛的位置,移动光屏直到找到清晰的像,记录的数据如下表一所示, 在 1 至 3 次实验中,所成的像为倒立的、 (选填“放大”“等大”或“缩小”)
的实像,第 3 次的像比第 1 次的像_ _(选填“大”或“小”);第 5 次像距应是_ 30cm,
此时若将凸透镜的上半部分用不透明的物体遮住,像的大小将_ _(选填“变小”“变大”或“不变”)。
③将蜡烛放在 C 点,烛焰成的像跟 (选填“照相机”“投影仪”或“放大镜”)的成像特点相同。
(3)小明根据平时用手机拍照的经验,提出了猜想:“凸透镜所成像的性质除了跟 物距有关之外,可能还跟凸透镜的焦距有关”。为了验证这一猜想,小明又拿了个乙凸 透镜进行实验,依次改变蜡烛的位置,移动光屏直到找到清晰的像,多次实验后记录的 数据如下表二所示。
①由表二数据可判断乙凸透镜的焦距为 15_cm。
②分析表二(或表一)的 1、2、3、4 次实验数据可得结论一:在成实像的情况下, 当凸透镜的焦距一定时,物距越大,像距 小;同理,分析表一和表二的第 1(或
2、3、4)次实验数据可得结论二:在成实像的情况下, 所用透镜不同,成像位置不同
_(言之合理即可) ;结论二验证了小明的猜想是 (选填“正确”或“错误”)的。
28.小红同学在马莲台游玩时捡到了一块漂亮的鹅卵石,她用实验室的天平和量筒 测量该鹅卵石的密度。
(1)如图甲所示,小红在调节天平横梁平衡过程中的操作错误是 游码没归零_。
(2)小红纠正错误后,重新调节天平平衡并测量鹅卵石的质量,当天平平衡时游码 和右盘砝码如图乙所示,鹅卵石的质量为 27g;由图丙和丁可知鹅卵石的体积是
_ 10cm3,计算出鹅卵石的密度为 2.7g/cm3。
(3)若鹅卵石磨损后,它的密度将 (选填“变大”“变小”或“不变”)。
(4)用量筒测量水的体积,读数时视线应与液体凹面的底部_ 相平。
四、分析与计算(本题包括 2 个大题)
29.如图所示,为某同学乘坐出租车到达目的地时的出租车专用发票.则出租车在该段路程行驶的平均速度是多少?72
出租车专用发票
车号 TC-8238
日期 2022-12-23
上车 8:00
下车 8:05
单价 2.40元
里程 6.0km
金额16.00元
,
30.一汽车在平直的公路上以15m/s的速度匀速行驶,在汽车的前方有一座峭壁,司机鸣笛后8s听到由峭壁反射回来的回声,求司机听到回声时汽车与峭壁之间的距离。(设当时气温为15℃)1300
山东省淄博市张店区第六中学2023-2024学年九年级上学期开学物理试题: 这是一份山东省淄博市张店区第六中学2023-2024学年九年级上学期开学物理试题,共6页。试卷主要包含了选择题,计算题等内容,欢迎下载使用。
山东省淄博市张店区实验中学2023-2024学年八年级上学期开学物理试题: 这是一份山东省淄博市张店区实验中学2023-2024学年八年级上学期开学物理试题,共4页。试卷主要包含了单项选择题,填空题,实验探究题,计算题等内容,欢迎下载使用。
山东省淄博市张店区重庆路中学2023-2024学年八年级上学期10月月考物理试题: 这是一份山东省淄博市张店区重庆路中学2023-2024学年八年级上学期10月月考物理试题,共16页。试卷主要包含了19m,下列关于速度的说法中正确的是,科学探究的基本过程是,下列关于声现象的说法正确的是等内容,欢迎下载使用。

