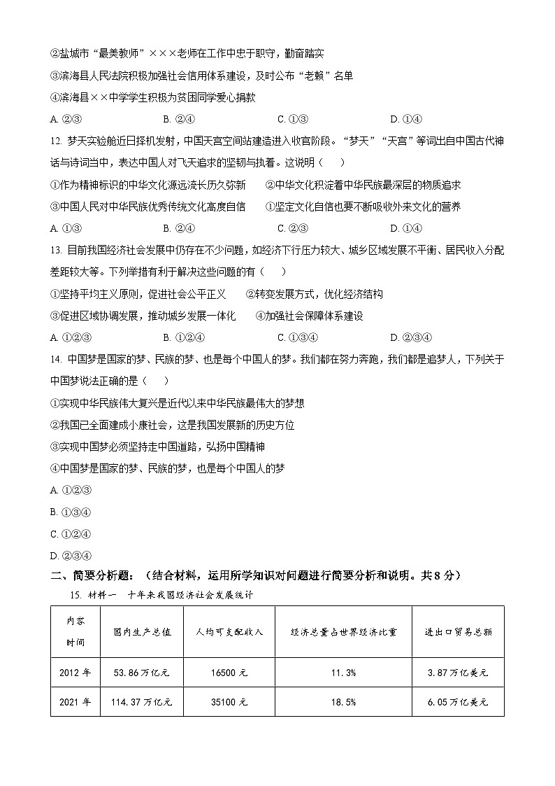
江苏省盐城市2022-2023学年九年级上学期期中道德与法治试题
展开江苏省盐城市建湖县2023-2024学年九年级上学期期末 道德与法治试题(含解析): 这是一份江苏省盐城市建湖县2023-2024学年九年级上学期期末 道德与法治试题(含解析),共16页。
江苏省盐城市亭湖区2022-2023学年七年级上学期期末道德与法治试题: 这是一份江苏省盐城市亭湖区2022-2023学年七年级上学期期末道德与法治试题,共7页。试卷主要包含了单项选择题,简要分析题,实践研究题等内容,欢迎下载使用。
江苏省盐城市滨海县2022-2023学年九年级上学期期末道德与法治试题: 这是一份江苏省盐城市滨海县2022-2023学年九年级上学期期末道德与法治试题,共6页。试卷主要包含了单项选择题,简要分析题,实践与探究题等内容,欢迎下载使用。

