2023届山东省泰安市高三二模历史试题含答案
展开2023届山东省滨州市高三二模历史试题含答案: 这是一份2023届山东省滨州市高三二模历史试题含答案,共14页。
2023届山东省泰安市高三三模历史试题含答案: 这是一份2023届山东省泰安市高三三模历史试题含答案,共16页。试卷主要包含了本试卷主要考试内容等内容,欢迎下载使用。
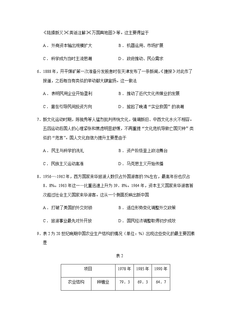
山东省滨州市2023届高三二模历史试题(含答案): 这是一份山东省滨州市2023届高三二模历史试题(含答案),共16页。试卷主要包含了单选题,材料分析题,论述题等内容,欢迎下载使用。

