2023年北京顺义中考生物真题及答案
展开1. 除病毒外,生物体结构和功能的基本单位是( )
A 组织B. 细胞C. 器官D. 系统
2. 下列由一个细胞构成,能独立完成生命活动的生物是( )
A. 水螅B. 草履虫C. 水绵D. 线虫
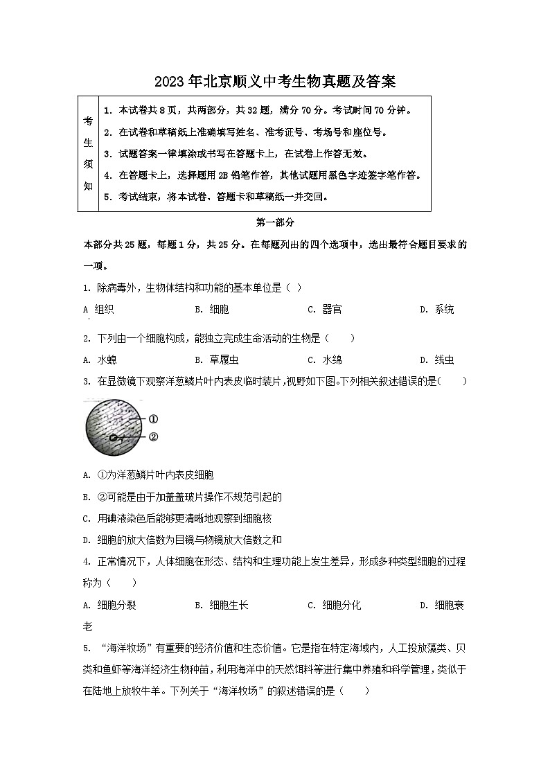
3. 在显微镜下观察洋葱鳞片叶内表皮临时装片,视野如下图。下列相关叙述错误的是( )
A. ①为洋葱鳞片叶内表皮细胞
B. ②可能是由于加盖盖玻片操作不规范引起的
C. 用碘液染色后能够更清晰地观察到细胞核
D. 细胞的放大倍数为目镜与物镜放大倍数之和
4. 正常情况下,人体细胞在形态、结构和生理功能上发生差异,形成多种类型细胞的过程称为( )
A. 细胞分裂B. 细胞生长C. 细胞分化D. 细胞衰老
5. “海洋牧场”有重要的经济价值和生态价值。它是指在特定海域内,人工投放藻类、贝类和鱼虾等海洋经济生物种苗,利用海洋中的天然饵料等进行集中养殖和科学管理,类似于在陆地上放牧牛羊。下列关于“海洋牧场”的叙述错误的是( )
A. 属于海洋生态系统B. 能量最终来源于太阳能
C. 其中的藻类可以制造有机物D. 有无限的自我(动)调节能力
6. 甜椒的花中能够发育形成果实的结构是( )
A. 雌蕊B. 雄蕊C. 胚珠D. 子房
7. 用黄豆种子发豆芽,下列做法不合理的是( )
A. 选取籽粒饱满的种子B. 提供适宜的发芽温度
C. 种子始终浸没在水中D. 发芽过程保持通风透气
8. 平衡膳食能最大程度地满足人体的营养需要,保证健康。下列做法不符合平衡膳食的是( )
A. 不吃早餐,偏食挑食B. 吃动平衡,健康体重
C. 规律进餐,适量饮水D. 食物多样,合理搭配
9. 同学们按下图所示进行实验,一段时间后向两支试管中分别滴加碘液,观察颜色变化。下列叙述错误的是( )
A. 目的是探究唾液对淀粉的消化作用B. 试管中的液体需要充分混合均匀
C. 水浴温度为37℃,模拟了人体体温D. 2号试管溶液的蓝色比1号试管的深
10. 血液成分中,富含血红蛋白,具有运输氧功能的是( )
A. 白细胞B. 红细胞C. 血小板D. 血浆
11. 一位B型血的外伤患者需要大量输血,应为他输入( )
A A型血B. B型血C. O型血D. AB型血
12. 人体产生的代谢废物主要以尿液的形式排出体外。健康人的尿液中一般不含( )
A. 血细胞B. 尿素C. 无机盐D. 尿酸
13. 下列关于人体肺泡的叙述错误的是( )
A. 肺泡数目多B. 肺泡是细支气管末端膨大形成的
C. 肺泡壁很薄D. 血液流经肺泡外毛细血管后氧气减少
14. 下图为反射弧结构示意图,相关叙述错误的是( )
A. 反射弧是反射的结构基础B. 骨骼肌是感受器
C. ①是传入神经纤维D. 脊髓是低级神经中枢
15. 下图为关节结构示意图,关于关节的结构和功能对应有误的是( )
A. 关节囊——使关节更加牢固B. 关节腔——内有减少摩擦的滑液
C. 关节头和关节窝——适于肌肉附着D. 关节软骨——起到缓冲作用
16. 下列动物行为中属于学习行为的是( )
A. 蜘蛛结网B. 青蛙冬眠C. 警犬搜救D. 孔雀开屏
17. 人类精子与卵细胞结合成受精卵的场所是( )
A. 卵巢B. 输卵管C. 子宫D. 胎盘
18. 为选育再生稻新品种,我国航天员将再生稻种子带入太空。该育种方式是希望通过射线和微重力等因素的作用,从根本上改变再生稻( )
A. 细胞的分裂方式B. 种子的营养物质
C. 细胞的遗传物质D. 种子的形态结构
19. 果蝇是遗传学研究中的模式生物,其性别决定方式与人的相同。下图为某果蝇体细胞中染色体组成图,相关叙述正确的是( )
A. 染色体主要由DNA和蛋白质组成B. 果蝇体细胞中有3对染色体
C. 该果蝇为雌性个体D. 该果蝇只产生一种生殖细胞
20. 秋冬季节易发生流行性感冒,下列预防措施不合理的是( )
A. 始终紧闭门窗可以保护易感人群B. 佩戴口罩可以切断传播途径
C. 尽量避免聚集可以减少感染机会D. 锻炼身体可以提高抗病能力
21. 下列免疫过程,不属于非特异性免疫的是( )
A. 呼吸道黏膜上的纤毛清扫异物B. 白细胞吞噬病菌
C. 接种麻疹疫苗后产生相应抗体D. 溶菌酶杀死细菌
22. 叶海龙是一种海洋动物,以漂浮的海藻和游近的小虾为食。它全身覆盖的叶状附肢并非用来游泳,而是使自身完美地融入周围的大型海藻中、下图中①~④代表的生物与其存在或远或近的亲缘关系。下列关于叶海龙的叙述,错误的是( )
A. 属于海洋生态系统中的消费者B. 叶状附肢有利于隐藏自身
C. 其形态结构是自然选择的结果D. 图中与其亲缘关系最远的是④
23. 《中国生物物种名录2023版》正式发布,共收录物种135061种,其中动物就有13861属,65362种。与2022版比较,新增10027种。下列相关叙述错误的是( )
A. 种是最基本的分类单位B. 同属比同种的生物相似程度更高
C. 名录可以反映我国生物多样性现状D. 物种数量的增加与生态环境改善有关
24. 红豆杉是我国一级保护植物,其种子无果皮包被,颜色鲜红。红豆杉在分类中属于( )
A. 苔藓植物B. 蕨类植物C. 裸子植物D. 被子植物
25. 某药品说明书内容节选如下图,关于该药物的叙述正确的是( )
A. 需凭医生开具的处方才能购买B. 适用于消化不良患者的治疗
C. 病症严重时应加倍服用D. 超过有效期仍然可以服用
第二部分
本部分共7题,共45分。
26. 在学校开展的实践活动中,小林尝试利用天然酵母菌发面,制作馒头。他的实践记录单如下,请将该记录补充完整。
实践记录单
27. 肺活量是《国家学生体质健康标准》中的测试指标之一。
(1)肺活量能体现肺与外界进行______的能力。测量肺活量时应尽力吸气后再______,取三次测量的______(填“最大值”或“平均值”)。
(2)研究者采用两种不同训练方式对中学生进行体育训练,一周两次,持续12周后,测算肺活量的提升率。
训练方式1:一组训练后,心率恢复到平静状态时,即开始下一组训练;
训练方式2:一组训练后,心率维持在较高水平时,即开始下一组训练。
①运动时,人体的呼吸频率和深度相应增加,使如图所示的[a]肋间肌和[b]______功能加强,胸廓扩大和缩小的幅度______。训练结果表明,两种方式均可以提高肺活量。
②与训练方式1相比,训练方式2肺活量的提升率更高,这主要是由于该方式训练过程中,两组训练间______。
28. 柽(chēng)柳广泛分布于荒漠地区,对当地的防风固沙起到重要作用。
(1)如图所示,柽柳在形态结构、生殖方式等不同方面表现出对荒漠环境的适应。
①叶特化成鳞片状,减小了叶面积,避免水分通过______作用大量散失;叶肉细胞中具有较大的______(填结构名称),能够贮存水分。
②发达的根系既利于从干旱的土壤中吸收水和______,又能固定沙土。
③可通过______(填“有性”或“无性”)生殖的方式从被沙层掩埋的枝条上长出新植株。
(2)研究人员对柽柳防风固沙功能进行野外观测,结果如下表。
注:a.相对风速指测量点风速占空旷地风速的百分比。
b.测量点风速为在柽柳灌丛高度的1/2处,距该灌丛不同距离迎风侧与背风侧的风速。
①据表1分析,为起到防风作用,种植柽柳的最大间距应为两侧相对风速达到______%时,所对应的距离之和。
②随着柽柳的生长,落叶和沙层逐渐堆叠,形成图1所示的隆起沙包,起到固沙作用。可通过测定沙包的______等指标,反映柽柳的生长状况和固沙效果。
(3)综上所述,柽柳既能适应环境,又能______环境。
29. 北京鸭由绿头鸭祖先种驯化而来,通身为白色羽、体型肥硕,而绿头鸭为有色羽、体型纤瘦。为研究北京鸭遗传和代谢的特点,科研人员开展相关研究。
(1)已知基因M与禽类的羽色相关。为确定羽色的遗传特点,进行图1所示杂交实验。据图1可知,有色羽和白色羽是一对______,其中______为隐性性状。
(2)家禽体型增大是提高肉质产量的前提。已知基因P能调节和控制禽类体型的大小。
①对绿头鸭与北京鸭中的基因P调控不同器官的情况进行研究,结果如图2,颜色越深表示调控强度越大。
据图2可知,与绿头鸭相比,北京鸭的基因P对上述器官的调控特点为______,使其在生长发育过程中体型变得肥硕。
研究表明,在基因P调控下,北京鸭和绿头鸭对饲料的利用率存在差异。表现为北京鸭进食量明显高于同龄的绿头鸭,但其血糖水平与绿头鸭的持平。
请据此推测北京鸭体型肥硕的原因,选填字母补充在图3中______,______,______。
a.食管(道) b.小肠 c.升高 d.降低
e.葡萄糖转化为脂肪等储能物质 f.葡萄糖氧化分解为二氧化碳和水
(3)综上所述,生物的性状是由______控制的,北京鸭的优良性状是遗传变异和人工选择的结果。若采用______技术,可将基因M或基因P转入家禽体内,以期改良家禽的性状。
30. 有研究表明,可利用图1所示的微针贴片治疗心肌梗塞(简称心梗)引起的心肌纤维化。
(1)冠状动脉可为心肌细胞输送所需的营养物质和______(填气体名称)。心梗是由于部分心肌的血液供应受阻,引起心肌发生缺血性坏死,表现为过度纤维化,弹性下降。这会导致心肌有节律地______和舒张功能降低。
(2)科研人员利用微针贴片装载物质G,研究其对心肌纤维化影响。
①影响微针给药量的因素包括微针______(填字母,多选)。
a.长度 b.表面积 c.在支持物上的分布密度
②对心肌纤维化模型鼠进行不同处理,结果如图2。据图2可知,物质G能够______心肌纤维化程度。为排除空白微针贴片的影响,评估物质G对心肌纤维化的作用应比较______两组的数据。
(3)微针贴片可通过微创手术直接送达心脏表面,贴于心肌纤维化部位。若将该技术应用于心梗患者的治疗,请写出其优势或不足:______(写出一条即可)。
31. 月季切花具有极高的观赏和经济价值,但瓶插观赏期较短。研究发现茎皮层的光合作用与切花品质和观赏期有密切关系。
(1)月季切花的茎呈现绿色,图1为茎段示意图。皮层细胞的______中含有叶绿素,能吸收光能。光是光合作用的必要条件,不同光照强度下皮层光合作用强度不同。
(2)为探究茎皮层光合作用对月季切花品质和观赏期的影响,科研人员利用图2所示装置开展实验。每天测算花朵直径的增长率,直到花朵萎蔫、观赏期结束,结果如图3。
①图2中A试管不做处理,B试管用多层保鲜膜包裹,C试管用黑纸包裹,分别对应了图3中______三种条件。
②实验过程中需保证光照培养箱中______等条件一致。
③分析图3可知,皮层的光合作用可促使花朵直径增大,判断依据为______;同时可延长切花的观赏期。与无光照组相比,高光照组可将观赏期延长______天。
(3)切花常因切口处细菌感染、伤口愈合等因素,引起导管堵塞,进而导致供水不足,影响切花品质和缩短观赏期。但研究发现,茎皮层的光合作用可通过促进皮层吸水缓解这一现象。科研人员通过图4所示的实验加以验证。
①实验中茎段两端的切口需用防水胶封堵,目的是避免______对实验结果造成影响。
②测定茎段的起始质量和浸泡8小时后的质量,支持“茎皮层光合作用可以促进皮层吸水”这一结论的实验结果应为______。
(4)基于上述研究,可采用______的方法延长切花观赏期。(写出一条即可)
32. 阅读科普短文,回答问题。
提到蜜蜂,人们往往想到的是香甜的蜂蜜、六边形的巢穴和穿梭于花丛间的忙碌“身影”。在自然界中蜜蜂不仅是酿造者、建筑师,更是传粉“使者”,需要传粉的植物中有90%都依赖于蜜蜂传粉。
近年来研究发现,蜜蜂的物种多样性大幅度下降。引起蜜蜂种类和数量减少的因素是复杂多样的,如气候变化使一些植物提前开花,而蜜蜂的生物钟不能尽快适应,导致采蜜时间和蜜源植物花期不一致;农业生产中杀虫剂的使用不当可能会直接杀死蜜蜂,也会影响蜜蜂卵和幼虫的发育,降低蛹的羽化率;土地用途的改变导致蜜蜂栖息地减少;外来蜂种的引进可提高作物产量,但会争夺本土蜜蜂的蜜粉源。
为解决这些问题,我国科研人员从不同方面开展了大量研究(如图),成果可观。
除了专业研究之外,不同社会角色都应关注蜜蜂等传粉昆虫的保护工作,这对于粮食安全和农业可持续发展具有重要意义、每年5月20日是“世界蜜蜂日”,今年的主题是“‘蜜’切参与——发展农业生产,保护传粉昆虫”,以此来呼吁人们积极参与,为保护蜜蜂等传粉昆虫做贡献,共同构建“蜜蜂友好型”社会。
(1)研究蜜蜂需要先了解它。蜜蜂的身体和附肢分节,属于______动物门昆虫纲,发育类型为______发育。蜜蜂传粉有助于实现同种植物间的______(填“自花”或“异花”)传粉,提高后代的变异性,促进农业提质增产。
(2)外来蜂种和本地蜂种间存在______关系,在引进外来蜂种时需要考虑生态安全。
(3)为解决“引起蜜蜂生物钟与蜜源植物花期不一致”的问题,可以从图中所示的______(填序号,多选)方面进行研究。
(4)不同社会角色都应“蜜”切参与到保护蜜蜂的行动中,作为一名中学生,你可以做的是:______(写出一条即可)。
参考答案
第一部分
本部分共25题,每题1分,共25分。在每题列出的四个选项中,选出最符合题目要求的一项。
【1题答案】
【答案】B
【2题答案】
【答案】B
【3题答案】
【答案】D
【4题答案】
【答案】C
【5题答案】
【答案】D
【6题答案】
【答案】D
【7题答案】
【答案】C
【8题答案】
【答案】A
【9题答案】
【答案】D
【10题答案】
【答案】B
【11题答案】
【答案】B
【12题答案】
【答案】A
【13题答案】
【答案】D
【14题答案】
【答案】B
【15题答案】
【答案】C
【16题答案】
【答案】C
【17题答案】
【答案】B
【18题答案】
【答案】C
【19题答案】
【答案】A
【20题答案】
【答案】A
【21题答案】
【答案】C
【22题答案】
【答案】D
【23题答案】
【答案】B
【24题答案】
【答案】C
【25题答案】
【答案】B
第二部分
本部分共7题,共45分。
【26题答案】
【答案】 ①. 真菌 ②. 分解葡萄糖能力更强 ③. 被杀死 ④. 二氧化碳 ⑤. 在此温度下馒头的松软度、风味、外观、色泽是最好的 ⑥. 酵母菌的数量
【27题答案】
【答案】(1) ①. 气体交换 ②. 尽力呼气 ③. 最大值
(2) ①. 膈##膈肌 ②. 增大 ③. 恢复时间较短
【28题答案】
【答案】(1) ①. 蒸腾 ②. 液泡 ③. 无机盐 ④. 无性
(2) ①. 100 ②. 厚度、宽度 (3)影响
【29题答案】
【答案】(1) ①. 相对性状 ②. 白色羽
(2) ①. 强度大、时间长
②. b ③. c ④. e
(3) ①. 基因 ②. 转基因
【30题答案】
【答案】(1) ①. 氧气
②. 收缩
(2) ①. abc ②. 减轻 ③. 甲、丙
(3)优势是减轻手术对心脏的损伤和患者的痛苦等,不足是微针贴片会对心脏的功能是否有其他影响等。
【31题答案】
【答案】(1)叶绿体 (2) ①. 高光照、低光照、无光照 ②. 水、二氧化碳 ③. 高光照的花朵直径增长率比低光照、无光照的高 ④. 4
(3) ①. 细菌感染、伤口愈合 ②. 有光照 (4)晒太阳
【32题答案】
【答案】(1) ① 节肢
②. 完全变态 ③. 异花 (2)竞争 (3)①②
(4)不破坏花草、不破坏蜂巢
考
生
须
知
1.本试卷共8页,共两部分,共32题,满分70分。考试时间70分钟。
2.在试卷和草稿纸上准确填写姓名、准考证号、考场号和座位号。
3.试题答案一律填涂或书写在答题卡上,在试卷上作答无效。
4.在答题卡上,选择题用2B铅笔作答,其他试题用黑色字迹签字笔作答。
5.考试结束,将本试卷、答题卡和草稿纸一并交回。
实践目的
酵母菌属于______(填“细
菌”或“真菌”),在自然界分布广
泛。我想利用水果表面的天然酵母
菌制作果味馒头。
菌种选择
将葡萄和番茄表皮上的酵母菌分别与葡萄糖溶液混合,检测
它们的发酵能力,结果如图。因为葡萄组______,我选
择用葡萄表皮上的酵母菌来发面。
馒头制作
和面时要用温水,如果用开水,会
使酵母菌______,影响后续发
面过程。
我尝试在23℃、28℃和33℃条件
下发面,由于酵母菌发酵产生了
______(填气体名称),面团
膨大至原来的1.4、1.7和1.8倍。
经过蒸制过程,馒头制作完成。
品鉴与反思
邀请同学们品尝我的劳动成果,并进行评价,结果如下表。
温度
(℃)
感官评价(各项满分均为10分)
松软度
风味
外观
色泽
23
8.4
8.5
7.8
8.3
28
9.2
9.3
8.6
8.7
33
9.0
9.2
8.5
8.9
结合面团膨大情况和评价结果,我认为最适宜的发面温度为
28℃,你同意吗?请写出你的一条理由。______
除了温度外,在原料或制作步骤方面可能会影响馒头品质的
因素还有______,我将进一步开展实践探究。
与灌丛间的距离(米)
迎风侧
背风侧
10
6
2
2
6
10
14
相对风速(%)
100
92
83
24
68
82
100
考
生
须
知
1.本试卷共8页,共两部分,共32题,满分70分。考试时间70分钟。
2.在试卷和草稿纸上准确填写姓名、准考证号、考场号和座位号。
3.试题答案一律填涂或书写在答题卡上,在试卷上作答无效。
4.在答题卡上,选择题用2B铅笔作答,其他试题用黑色字迹签字笔作答。
5.考试结束,将本试卷、答题卡和草稿纸一并交回。
2023年北京延庆中考生物真题及答案: 这是一份2023年北京延庆中考生物真题及答案,共15页。
2023年北京宣武中考生物真题及答案: 这是一份2023年北京宣武中考生物真题及答案,共15页。
2023年北京通州中考生物真题及答案: 这是一份2023年北京通州中考生物真题及答案,共15页。

