江西省赣州市大余县部分学校联考2023-2024学年九年级上学期12月月考历史试题
展开江西省赣州市大余县2023-2024学年九年级上学期期末检测历史试卷: 这是一份江西省赣州市大余县2023-2024学年九年级上学期期末检测历史试卷,共6页。试卷主要包含了选择题,综合题等内容,欢迎下载使用。
江西省赣州市大余县2023-2024学年八年级上学期期末检测历史试题: 这是一份江西省赣州市大余县2023-2024学年八年级上学期期末检测历史试题,共6页。试卷主要包含了下列不属于《马关条约》的内容是,“百日维新”开始的标志是,护国战争的导火索是等内容,欢迎下载使用。
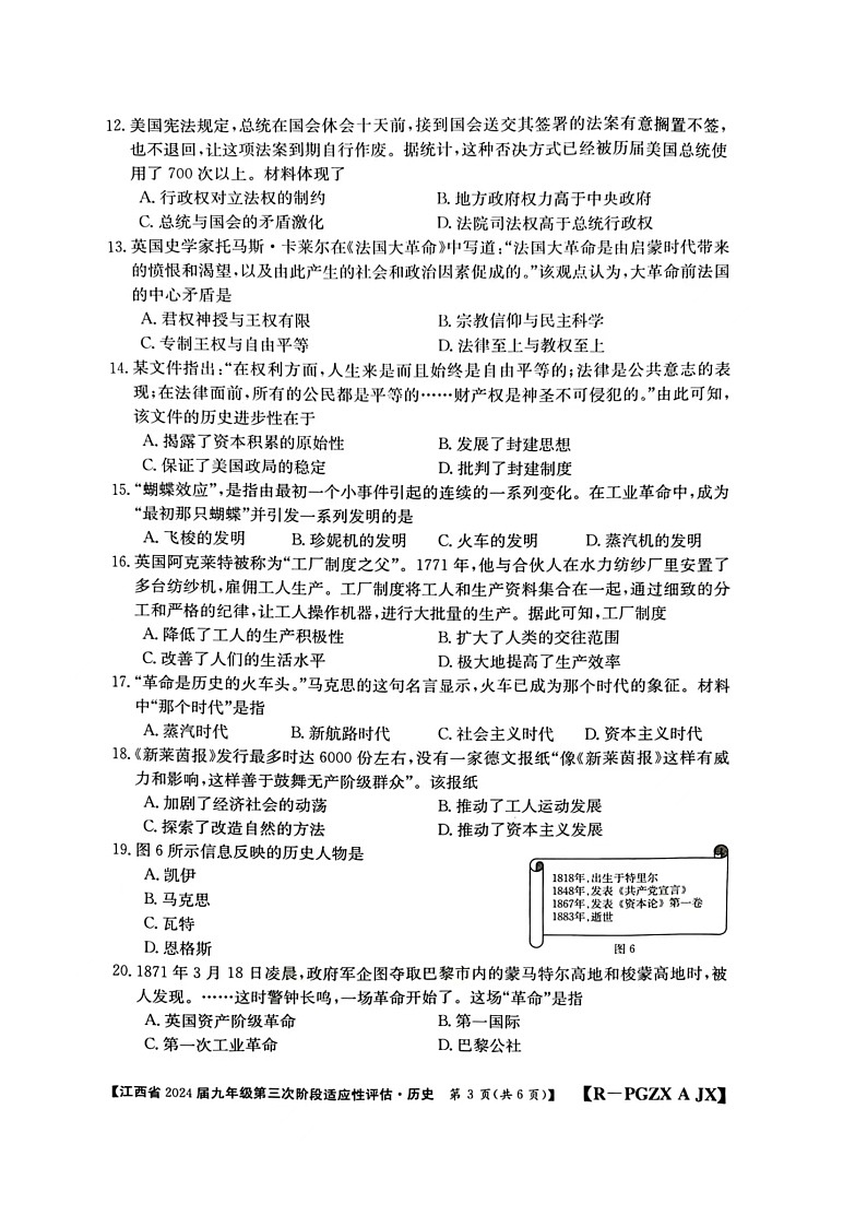
江西省赣州市大余县2023-2024学年九年级上学期期末检测历史试卷: 这是一份江西省赣州市大余县2023-2024学年九年级上学期期末检测历史试卷,文件包含教研室提供江西省赣州市大余县2023-2024学年九年级期末检测历史试卷pdf、九年级历史答案卷pdf等2份试卷配套教学资源,其中试卷共5页, 欢迎下载使用。

