还剩16页未读,
继续阅读
所属成套资源:2024四川省百分智名校高一上学期期中联合学业试题及答案(九科)
成套系列资料,整套一键下载
2024四川省百分智名校高一上学期期中联合学业试题历史含解析
展开
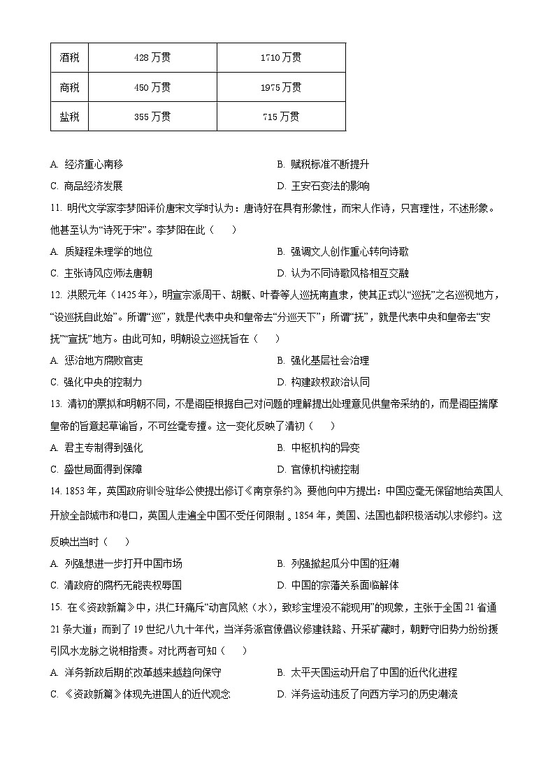
这是一份2024四川省百分智名校高一上学期期中联合学业试题历史含解析,共19页。试卷主要包含了请将各题答案填写在答题卡上,本试卷主要考试内容, 下表所示是宋代政府的税收情况等内容,欢迎下载使用。
相关试卷
2023-2024学年四川省树德中学等百分智名校第一学期高一期中联合学业质量检测历史试题含答案:
这是一份2023-2024学年四川省树德中学等百分智名校第一学期高一期中联合学业质量检测历史试题含答案,共7页。试卷主要包含了请将各题答案填写在答题卡上,本试卷主要考试内容,表2所示是宋代政府的税收情况等内容,欢迎下载使用。
2024湖南省名校联考联合体高一上学期期末考试历史含解析:
这是一份2024湖南省名校联考联合体高一上学期期末考试历史含解析,共19页。试卷主要包含了选择题,非选择题等内容,欢迎下载使用。
2024内蒙古部分名校高一上学期期中联合考试历史PDF版含答案:
这是一份2024内蒙古部分名校高一上学期期中联合考试历史PDF版含答案,共7页。

