重庆市梁平区2024届高三上学期第二次调研考试生物
展开
这是一份重庆市梁平区2024届高三上学期第二次调研考试生物,文件包含精品解析重庆市梁平区2023-2024学年高三上学期第二次调研考试生物试题原卷版docx、精品解析重庆市梁平区2023-2024学年高三上学期第二次调研考试生物试题解析版docx等2份试卷配套教学资源,其中试卷共33页, 欢迎下载使用。
(本试卷满分100分,考试用时75分钟。)
注意事项:
1.答题前,考生先将自己的姓名、准考证号码填写清楚,并认真核对条形码上的姓名、准考证号、座位号及科类名称。
2.请将准考证条形码粘贴在右侧的[考生条形码粘贴处]的方框内。
3.选择题必须使用2B铅笔填涂;非选择题必须用0.5毫米黑色字迹的签字笔填写,字体工整、笔迹清楚。
4.请按题号顺序在各题的答题区域内作答,超出答题区域书写的答案无效,在草稿纸、试题卷上答题无效。
5.保持答题卡面清洁,不要折叠,不要弄破、弄皱,不准使用涂改液、刮纸刀。
一、选择题:本大题共15小题,每小题3分,共45分。在每小题给出的四个选项中,只有一项是符合题目要求的。
1. 下列选项中,对溶酶体的形成影响最小的细胞结构是( )
A. 高尔基体B. 核糖体C. 中心体D. 细胞核
【答案】C
【解析】
【分析】高尔基体的作用是对来自内质网的蛋白质进行加工、分类、包装和发送,以及在植物细胞中参与植物细胞壁的形成。核糖体是蛋白质的合成场所。中心体与细胞的有丝分裂有关。细胞核是遗传信息库,是细胞代谢和遗传的控制中心。
【详解】溶酶体是单层膜结构的细胞器,内含多种水解酶,这些酶的化学本质是蛋白质。高尔基体的作用是对来自内质网的蛋白质进行加工、分类、包装和发送,以及在植物细胞中参与植物细胞壁的形成。核糖体是蛋白质的合成场所。中心体与细胞的有丝分裂有关。细胞核是遗传信息库,是细胞代谢和遗传的控制中心。因此对溶酶体的形成影响最小的细胞结构是中心体,C正确,ABD错误。
故选C。
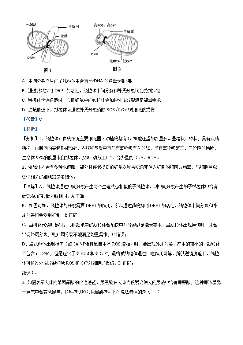
2. 在细胞生长和细胞分裂的活跃期,线粒体通过中间分裂产生两个生理状态相似的子线粒体(如图1)。当线粒体出现损伤(如Ca2+和活性氧自由基ROS增加)时,会出现外周分裂(如图2),产生的较小的子线粒体不包含mtDNA,最终被线粒体通过自噬作用降解,而较大的子线粒体得以保全。下列说法错误的是( )
A. 中间分裂产生的子线粒体中含有mtDNA的数量大致相同
B. 通过药物抑制DRP1的活性,线粒体中间分裂和外周分裂均会受到抑制
C. 当机体代谢旺盛时,心肌细胞中的线粒体会加快外周分裂满足能量需求
D. 逆境胁迫下,线粒体可通过外周分裂消除ROS和Ca2+对细胞的损伤
【答案】C
【解析】
【分析】1、线粒体:真核细胞主要细胞器(动植物都有),机能旺盛的含量多。呈粒状、棒状,具有双膜结构,内膜向内突起形成“嵴“,内膜和基质中有与有氧呼吸有关的酶,是有氧呼吸第二、三阶段的场所,生命体95%的能量来自线粒体,又叫“动力工厂”。含少量的DNA、RNA。
2、溶酶体内含有多种水解酶,能分解衰老损伤的细胞器和吞噬杀死侵入细胞的细菌或病毒,与细胞自噬密切相关的细胞器是溶酶体。
【详解】A、线粒体通过中间分裂产生两个生理状态相似的子线粒体,则中间分裂产生的子线粒体中含有mtDNA的数量大致相同,A正确;
B、如图可知,线粒体的分裂需要DRP1的作用,所以通过药物抑制DRP1的活性,线粒体中间分裂和外周分裂均会受到抑制,B正确;
C、当机体代谢旺盛时,心肌细胞中的线粒体会加快中间分裂满足能量需求,当线粒体出现损伤时,才会出现外周分裂,则外周分裂不能满足能量需求,C错误;
D、当线粒体出现损伤(如Ca2+和活性氧自由基ROS增加)时,会出现外周分裂,产生的较小的子线粒体不包含mtDNA,但是包含了高ROS和高Ca2+,最终被线粒体通过自噬作用降解,所以逆境胁迫下,线粒体可通过外周分裂消除ROS和Ca2+对细胞的损伤,D正确。
故选C。
3. 如图表示人体内苯丙氨酸的代谢途径,尿黑酸在人体内积累会使人的尿液中含有尿黑酸,这种尿液暴露于氧气中会变成黑色,这种症状称为尿黑酸症。下列说法错误的是( )
A. 酶⑤的缺乏会导致患白化病,酶③的缺乏会导致患尿黑酸症
B. 由图可推知同种底物经不同种酶的催化得到的产物不同
C. 图中的酶可在低温、低pH下进行保存
D. 图示说明基因可通过控制酶的合成间接控制生物体的性状
【答案】C
【解析】
【分析】基因对性状的控制途径:①基因通过控制酶的合成控制细胞代谢进而间接控制生物的性状,②基因通过控制蛋白质的结构直接控制生物的性状。
【详解】A、由图可知,酶⑤缺乏时,酪氨酸不能转化为黑色素,会导致人患白化病,酶③的缺乏时,尿黑酸不能转化为乙酰乙酸,会导致人患尿黑酸症,A正确;
B、由图可知,苯丙氨酸和酪氨酸在不同的酶作用下,产物不同,B正确;
C、酶适宜在低温和最适pH条件下保存,C错误;
D、该图反映了基因控制性状的一种关系,即基因通过控制的酶的合成来影响代谢,进而间接控制生物的性状,D正确。
故选C。
4. 科学研究表明年轻小鼠胶原蛋白COL17A1基因表达水平较低的干细胞比表达水平高的干细胞更容易被淘汰,这一竞争有利于维持皮肤年轻态。随着年龄的增长,胶原蛋白COL17A1基因的表达水平较低的干细胞增多。以下分析正确的是( )
A. 衰老的皮肤细胞细胞核体积增大,细胞膜的通透性改变
B. 衰老皮肤中出现老年斑的原因是控制色素形成的酪氨酸酶活性降低
C. COL17A1基因含量的高低可以作为判断皮肤是否衰老的一个依据
D. 皮肤干细胞分化为表皮细胞的过程是COL17A1基因选择性表达的结果
【答案】A
【解析】
【分析】衰老细胞的特征:(1)细胞内水分减少,细胞萎缩,体积变小,但细胞核体积增大,染色质固缩,染色加深;(2)细胞膜通透性功能改变,物质运输功能降低;(3)细胞色素随着细胞衰老逐渐累积;(4)有些酶的活性降低;(5)呼吸速度减慢,新陈代谢减慢。
【详解】A、衰老细胞体积变小,但细胞核体积增大,细胞膜的通透性改变,衰老的皮肤细胞也会表现这些特征,A正确;
B、衰老皮肤中出现老年斑的原因是衰老细胞物质运输功能降低,从而导致细胞色素沉积形成老年斑,而控制黑色素形成的酪氨酸酶活性降低会导致老年人头发变白,B错误;
C、根据题干信息可知,COL17A1基因表达水平的高低(而不是基因含量的高低)可以作为判断皮肤是否衰老的一个依据,C错误;
D、皮肤干细胞分化为表皮细胞的过程中发生了基因的选择性表达,该过程中COL17A1基因表达水平降低,D错误。
故选A。
5. 考古研究发现几乎所有的现存动物门类和已灭绝的生物都突然出现在寒武纪地层,而更古老的地层中却没有其祖先的化石被发现。澄江生物群是我国保存完整的寒武纪早期古生物化石群,英国《系统古生物学》报道了赫德虾类奇虾在澄江生物群中的首次发现,共计六种,包括至少两个新种,这表明大型肉食型奇虾类动物在寒武纪早期已经高度多样化。下列关于进化叙述错误的是( )
A. 达尔文的生物进化论主要有共同由来学说和自然选择学说
B. 赫德虾类奇虾新物种形成的标志是生殖隔离的出现
C. 澄江生物群不同生物的全部基因称为基因库
D. 奇虾高度多样化表明寒武纪生物界有较复杂的食物网
【答案】C
【解析】
【分析】寒武纪地层在2000多万年时间内突然出现门类众多的无脊椎动物化石,而在早期更为古老的地层中,长期以来没有找到其明显的祖先化石的现象,被古生物学家称作“寒武纪生命大爆发”。
【详解】A、达尔文的生物进化论主要由两大学说组成:共同由来学说和自然选择学说,A正确;
B、新物种形成标志是生殖隔离的出现,B正确;
C、一个种群中全部个体所含有的全部基因,叫这个种群的基因库,C错误;
D、奇虾的高度多样化说明了生物的多样性,可推出寒武纪生物界有较复杂的食物网,D正确。
故选C。
6. 丙型肝炎病毒(HCV)是单股正链(+RNA)病毒,人体感染后主要损伤肝细胞。HCV侵染肝细胞后的增殖过程如图所示,其中①②③表示相关生理过程。下列有关叙述正确的是( )
A. 在HCV中合成的酶可对过程①进行催化
B. 病毒的+RNA含有多个起始密码子和终止密码子
C. 过程③合成的蛋白质和+RNA之间可进行碱基互补配对
D. 肝细胞主要为HCV的复制提供模板、能量和原料等
【答案】B
【解析】
【分析】过程②④均以RNA为模板,合成产物RNA,过程①③属于翻译。
【详解】A、丙型肝炎病毒(HCV)是病毒,没有细胞结构,不能合成酶,A错误;
B、题图中+RNA作为翻译模板,合成的蛋白质包括RNA复制酶、外壳蛋白等,说明病毒的+RNA含有多个起始密码子和终止密码子,才可以实现一种RNA模板能合成多种蛋白质,B正确;
C、过程③为翻译,翻译过程中tRNA与模板+RNA之间可进行碱基互补配对,但合成的蛋白质和+RNA之间不可进行碱基互补配对,C错误;
D、丙型肝炎病毒(HCV)主要感染肝细胞,说明肝细胞为HCV的宿主细胞,为病毒的复制提供能量和原料等,病毒提供模板,D错误。
故选B。
7. 我国自古“以农立国”,经过悠久岁月的积累,形成了丰富的农业生产技术体系。下列农业生产实践中,说法正确的是( )
A. “秸杆还田”的目的是使植物能够利用秸秆中的有机物,加速生长
B. “正其行,通其风”的目的是农作物接受到更多的光照从而促进生长
C. “寸麦不怕尺水,尺麦但怕寸水”说明植物不同生长期对水的需求量不同
D. “尿泥促根”的目的是为植物提供尿素,促进生根
【答案】C
【解析】
【分析】植物体的生命活动除了受自身遗传性质的决定,还会受到多种外界因素的影响。
【详解】A、秸秆还田可以增加土壤有机物,该有机物被微生物分解后再提供给植物使用,提高保水、保肥能力,A错误;
B、“正其行,通其风”的目的是农作物接受到更多的二氧化碳从而促进生长,B错误;
C、“寸麦不怕尺水,尺麦但怕寸水”说明植物不同生长期对水的需求量不同,应合理灌溉,C正确;
D、尿液中含有微量生长素,促进植物生根,并非提供尿素提高生根率,D错误
故选C。
8. 钠钾ATP酶(Na+/K+-ATPase)存在于大多数的动物细胞膜上,能够利用ATP水解释放的能量,将细胞内的Na+泵出细胞外,而相应地将细胞外的K+泵入细胞内,从而维持膜内外一定的电化学梯度。该电化学梯度能驱动葡萄糖协同转运载体以同向协同转运的方式将葡萄糖等有机物转运入细胞内,然后由膜上的转运载体GLUT2转运至细胞外液,完成对葡萄糖的吸收。如图为人小肠上皮细胞吸收葡萄糖的过程示意图,下列相关分析正确的是( )
A. 葡萄糖进出小肠绒毛上皮细胞的方式不同,但运输的载体相同
B. Na+通过Na+-K+泵的跨膜运输是主动运输,K+通过Na+-K+泵的跨膜运输是协助扩散
C. 图示细胞的膜蛋白有催化、运输、信息交流等功能
D. 当细胞内外Na+浓度相等时,Na+和葡萄糖的协同运输不能进行
【答案】D
【解析】
【分析】利用ATP水解释放能量,将细胞内的Na+泵出细胞外,而相应地将细胞外K+泵入细胞内, 说明Na+出细胞、K+进细胞均为主动运输。该电化学梯度能驱动葡萄糖协同转运载体,运进葡萄糖,说明葡萄糖运进也需要能量,为主动运输。葡萄糖出细胞则为协助扩散。
【详解】A、葡萄糖由肠腔转移到小肠上皮细胞的方式通过Na+形成的电化学梯度驱动,由葡萄糖协同转运载体转运,是一种主动运输的方式,而通过GLUT2将细胞内的葡萄糖转移到细胞外液的内环境中的方式是协助扩散,所以葡萄糖进出小肠绒毛上皮细胞的方式不同,运输的载体也不相同,A错误;
B、Na+、K+通过Na+-K+泵跨膜运输方式都是主动运输,B错误;
C、图中所示的膜蛋白Na+/K+-ATPase能够催化ATP的水解,并同时转运Na+和K+,因此具有催化作用和运输作用,但图示过程并未提到具有信息交流功能的膜蛋白,因此图中膜蛋白没有信息交流的作用,C错误;
D、细胞的载体蛋白同时与Na+和葡萄糖结合后,在膜两侧Na+浓度梯度驱动下吸收葡萄糖,而细胞内外Na+浓度相等时,不能形成浓度梯度,则该协同运输不能进行,D正确。
故选D。
9. 胰岛素是一种含51个氨基酸的蛋白质类激素,在糖类代谢中起重要作用。下图表示胰岛B细胞中胰岛素的合成与加工过程,下列分析正确的是( )
A. 成熟的胰岛素中有5个游离的羧基,那么组成胰岛素的氨基酸中有54个羧基
B. 若工程菌为大肠杆菌,用基因工程生产的胰岛素可直接用于糖尿病的治疗
C. 胰岛素的两条肽链之间有三对二硫键
D. 在糖类代谢中,胰岛素能进入细胞并调节糖类代谢
【答案】A
【解析】
【分析】由图示过程可知:前胰岛素原在核糖体上合成,其组成包括组成胰岛素分子的A链和B链、C肽和信号肽。前胰岛素原在内质网上信号肽被切除,同时每两个-SH缩合形成一个-S-S-,形成胰岛素原;胰岛素原最终在高尔基体中,C肽被切除,形成具有两条肽链的胰岛素分子。
【详解】A、成熟胰岛素分子中有两条肽链,如果不计算R基,至少含有2个游离的羧基。现已知成熟胰岛素中有5个游离的羧基,因此可知组成胰岛素这51个氨基酸的R基中含有3个游离的羧基。再根据组成蛋白质的氨基酸的结构通式特点:每个氨基酸分子中至少含有1个氨基和1个羧基,所以组成胰岛素的51个氨基酸中有54个羧基,A正确;
B、若工程菌为大肠杆菌,用基因工程生产的胰岛素不可直接用于糖尿病的治疗,因为大肠杆菌只有核糖体,不一定能加工成完整的胰岛素,B错误;
C、由图可知,胰岛素的两条肽链之间有两对二硫键,还有一对在A链上,C错误;
D、在糖类代谢中,胰岛素是信息分子,不能进入细胞并调节糖类代谢,D错误。
故选A。
10. 细胞内分子伴侣可识别并结合含有短肽序列KFERQ的目标蛋白形成复合体,该复合体与溶酶体膜上的受体L结合后,目标蛋白进入溶酶体被降解。该过程可通过降解α—酮戊二酸合成酶,调控细胞内α—酮戊二酸的含量,从而促进胚胎干细胞分化。下列说法错误的是( )
A. α—酮戊二酸合成酶的降解产物以碳链为基本骨架
B. α—酮戊二酸含量升高不利于胚胎干细胞的分化
C. 目标蛋白进入溶酶体的过程体现了生物膜具有物质运输的功能
D. 抑制L基因表达可降低细胞内α—酮戊二酸的含量
【答案】D
【解析】
【分析】生物大分子的基本单位是单体,单体连接而成多聚体,每一个单体(例如氨基酸、葡萄糖、核苷酸)都是以若干个相连的碳原子构成的碳链为基本骨架;α—酮戊二酸合成酶是催化α—酮戊二酸合成的酶,其含量直接影响α—酮戊二酸在细胞内的含量,降解α—酮戊二酸合成酶,则细胞内α—酮戊二酸的含量减少,从而促进胚胎干细胞分化。
【详解】A、α—酮戊二酸合成酶的降解产物是氨基酸,氨基酸是以碳链为基本骨架,A正确;
B、根据题干信息“该过程可通过降解α—酮戊二酸合成酶,调控细胞内α—酮戊二酸的含量,从而促进胚胎干细胞分化”,说明α—酮戊二酸的含量降低促进细胞分化,因而α—酮戊二酸含量升高不利于胚胎干细胞的分化,B正确;
C、分子伴侣与目标蛋白形成的复合体与溶酶体膜上的受体L结合后,目标蛋白进入溶酶体,该过程体现了生物膜具有物质运输的功能,C正确;
D、根据题干信息“该复合体与溶酶体膜上的受体L结合后,目标蛋白进入溶酶体被降解”,所以如果抑制L基因表达,则复合体不能与受体L结合,不利于降解α—酮戊二酸合成酶,细胞内α—酮戊二酸的含量会升高,D错误。
故选D。
11. 糖酵解时产生大量还原型高能化合物NADH,在有氧条件下,电子由电子载体所组成的电子传递链传递,最终被O2氧化。下图为细胞呼吸过程中电子传递链和氧化磷酸化过程。下列说法错误的是( )
A. H+由线粒体基质进入线粒体膜间腔时是需要蛋白质参与的主动运输
B. 线粒体内膜两侧H+浓度梯度增大与电子传递过程和ATP合成过程有关
C. 有氧呼吸过程中在线粒体的内膜上产生H2O和ATP
D. NADH中的能量通过H+的电化学势能转移到ATP中
【答案】B
【解析】
【分析】细胞的有氧呼吸是指需氧代谢类型的细胞在有氧条件下,将细胞内的有机物氧化分解产生CO2和H2O,并将葡萄糖中的化学能转化为其他形式的能量的过程,有氧呼吸有三个阶段:第一阶段是葡萄糖生成丙酮酸的过程;第二阶段是丙酮酸经过一系列的氧化反应,最终生成CO2和NADH;第三阶段为电子传递链过程,前两个阶段产生的NADH最终与O2反应生成水,并产生大量能量的过程。
【详解】A、分析题图可知,H+由线粒体基质进入线粒体膜间腔时需要蛋白的协助,同时需要NADH提供能量,为主动运输,A正确;
B、还原型辅酶NADH中的H+和电子被电子传递体所接受,结果使得线粒体内膜外侧H+浓度升高,线粒体内膜两侧H+浓度梯度增大,ATP合成过程中H+由膜间隙跨膜运输进入线粒体基质,线粒体内膜两侧H+浓度梯度减小,B错误;
C、有氧呼吸过程中,第三阶段在线粒体的内膜上进行,前两个阶段产生的NADH与O2反应生成水,并产生大量能量形成大量ATP,C正确;
D、分析题图,NADH中的H+和电子被电子传递体所接受,使得线粒体内膜外侧H+浓度升高,在线粒体内膜两侧形成一个质子跨膜梯度,NADH中的能量变为H+的电化学势能,再通过H+向膜内跨膜运输变为ATP中的能量,D正确。
故选B。
12. 若二倍体的体细胞中,某对同源染色体只来源于父母中的一方,称为单亲二体(UPD)。下图为UPD的某种发生机制,已知白化病基因位于第11号染色体上。下列叙述正确的是( )
A. 若合子中的三体染色体随机丢失1条,则形成UPD的概率约1/2
B. 某健康夫妇生出11号染色体UPD的白化病女孩,原因是其父减数分裂异常
C. 若X染色体UPD的男性个体患有红绿色盲,则色盲基因来自其母亲
D. 即使父亲表型正常,X染色体UPD也可导致女儿患X染色体隐性遗传病
【答案】D
【解析】
【分析】题图分析:三体合子中,若按照图中所给颜色区分染色体,即图中三体合子中有两条白色染色体(来自于同一亲本 )以及一条黑色染色体(来自于另一亲本),根据图中所给信息,这三条染色体可以随机丢失,另外两条染色体则进入同一个配子,意味着:两条白色染色体中丢失其中一条,剩下的一条白色染色体与黑色染色体留在受精卵内,形成的不属于UPD,由于有两条白色染色体,故该种情况共对应两种;而当黑色染色体丢失,则剩下的两条白色染色体留在受精卵中,形成的为UPD;共有三种情况,其中能得到UPD的只有一种,即若合子中的三体染色体随机丢失1条,则形成UPD的概率约1/3。
【详解】A、三倍体合子中,若按照图中所给颜色区分染色体,即图中三倍体合子中有两条白色染色体(来自于同一亲本 )以及一条黑色染色体(来自于另一亲本),根据图中所给信息,这三条染色体可以随机丢失,另外两条染色体则进入同一个配子,由于三条染色体随机丢失,且有两条白色染色体,故有三种情况,只有当黑色染色体丢失,则剩下的两条白色染色体留在受精卵中,形成的为UPD,即三种情况中能得到UPD的只有一种,即若合子中的三体染色体随机丢失1条,则形成UPD的概率约1/3,A错误;
B、白化病为常染色体隐性遗传病,若用A、a表示相关基因,若此健康夫妇的基因型均为Aa,当母亲减数分裂异常时,可产生雌配子aa,与正常雄配子结合产生三体合子,丢失正常雄配子后,产生后代基因型为aa,也表现为白化病,故不一定是其父减数分裂异常,也可能是其母亲减数分裂异常,B错误;
C、红绿色盲为伴X染色体隐性遗传病,若X染色体UPD的男性个体患有红绿色盲(相关基因用B、b基因表示),则该男子基因型为XbY,因为其为UPD,即XbY均来自于其父亲,故其色盲基因来自其父亲,C错误;
D、假定正常父亲的基因型为XBY,当X染色体UPD基因型为XBXb或XbXb时,其产生雌配子时发生异常,产生XbXb的雌配子,与正常雄配子XB或Y结合形成三体合子时,丢失正常雄配子,此时女儿的基因型为XbXb,患X染色体隐性遗传病,D正确。
故选D。
13. 如图是人体某组织结构示意图,①②③④分别表示人体内不同部位的液体。据图分析正确的是( )
A. 人体的内环境是由①②③④组成的
B. 浆细胞分泌的抗体先进入③,再进入④
C. ②中含激素、血红蛋白、乳酸、CO2等物质
D. 若图中表示肝脏部分细胞,饭后半小时左侧血管中血糖含量比右侧低
【答案】D
【解析】
【分析】分析题图:图是人体某组织结构示意图,图中①为淋巴,②为血浆,③为组织液,④为细胞内液,其中血浆、组织液和淋巴组成人体细胞生存的内环境。
【详解】A、图中①为淋巴、②为血浆、③为组织液、④为细胞内液,内环境主要由①②③构成,细胞内液不属于内环境,A错误;
B、体液免疫中,浆细胞产生的抗体与抗原的结合发生在内环境中,并不进入细胞内部,B错误;
C、血红蛋白是红细胞内部的蛋白质,属于细胞内液,C错误;
D、饭后半小时血糖浓度高,血浆中多余的葡萄糖可用于合成肝糖原和肌糖原,根据血液流动方向为从右向左可知,饭后半小时左侧血管中血糖含量比右侧低,D正确。
故选D。
14. DNA分子中的胞嘧啶被选择性的添加甲基基团而发生DNA甲基化,甲基化修饰的基因往往不能表达。已知鼠的灰色(A)与褐色(a)是一对相对性状,下图表示部分被甲基化的DNA片段及遗传印记对小鼠等位基因表达和传递的影响。下列叙述错误的是( )
A. 被甲基化的DNA片段中遗传信息不发生改变,而生物的性状可发生改变
B. 甲基化后的DNA在复制时,碱基配对的方式遵循碱基互补配对原则
C. 从图中雌配子的形成过程可断定DNA甲基化是不可以遗传的
D. 子代小鼠的表型及比例为灰色∶褐色=1∶1
【答案】C
【解析】
【分析】1、甲基化是在不改变DNA序列的前提下调控基因的表达,该过程中遗传物质没有发生改变。
2、分析题图:雄配子中印记重建是将等位基因A甲基化;雌配子中印记重建是:将等位基因a去甲基化。
【详解】A、被甲基化的DNA片段中遗传信息不发生改变,而由于甲基化修饰的基因往往不能表达,因而生物的性状可发生改变,A正确;
B、甲基化后的DNA在复制时,碱基对的配对方式不发生改变,仍遵循碱基互补配对原则,B正确;
C、从图中雄配子的形成过程可断定DNA甲基化是可以遗传的,C错误;
D、雌鼠产生的A雌配子、a雌配子中的A基因、a基因均未被甲基化,都能表达,而雄鼠产生的雄配子中A基因、a基因都发生了甲基化,都不能表达,因此该雌鼠与雄鼠杂交,子代小鼠的表型比例为灰色:褐色=1:1,D正确。
故选C。
15. 保卫细胞吸水膨胀使植物气孔张开。适宜条件下,制作紫鸭跖草叶片下表皮临时装片,观察蔗糖溶液对气孔开闭的影响,图为操作及观察结果示意图。下列叙述正确的是( )
A. 叶片通过气孔吸收的CO2量等于释放的O2量时,植物光合强度与呼吸强度不相等
B. 滴加②后会出现质壁分离和自动复原现象
C. 比较保卫细胞细胞液浓度,③处理后>①处理后
D. 水分子进出细胞的主要方式与CO2进出细胞相同
【答案】A
【解析】
【分析】1、气孔是由两两相对而生的保卫细胞围成的空腔,它的奇妙之处在于能够自动的开闭。气孔是植物体蒸腾失水的“门户”,也是植物体与外界进行气体交换的“窗口”。气孔的张开和闭合受保卫细胞的控制。
2、题图分析:滴加蔗糖溶液①后一段时间,保卫细胞气孔基本不变,说明蔗糖溶液①等于保卫细胞细胞液浓度;滴加蔗糖溶液②后一段时间,保卫细胞气孔关闭,说明保卫细胞在蔗糖溶液②中失去一定水分,说明蔗糖溶液②大于保卫细胞细胞液浓度,滴加蔗糖溶液③后一段时间,保卫细胞气孔张开程度较大,说明保卫细胞在蔗糖溶液③中吸收水分更多,说明蔗糖溶液③小于保卫细胞细胞液浓度,且小于蔗糖溶液①,由此推断三种蔗糖溶液浓度大小为:②>①>③。
【详解】A、叶片通过气孔吸收的CO2量等于释放的O2量时,说明光合作用产生的氧气量多于呼吸作用吸收的氧气量,植物光合强度与呼吸强度不相等,A正确;
B、滴加蔗糖溶液②后一段时间,保卫细胞气孔关闭,说明保卫细胞在蔗糖溶液②中失去一定水分,会发生质壁分离,但蔗糖不能进入细胞,因此不会发生质壁分离复原的现象,B错误;
C、③处理后气孔张开大于①处理后,说明①细胞处吸水量少于③处细胞,据此可推测保卫细胞细胞液浓度①处理后>③处理后,C错误;
D、水进入细胞的方式有自由扩散和协助扩散两种,其中主要方式是协助扩散,CO2进出细胞的方式为自由扩散,D错误。
故选A。
二、非选择题:本大题共5小题,共55分。
16. 图甲表示细胞的生物膜系统的部分组成在结构与功能上的联系。COPI、COPⅡ是被膜小泡,可以介导蛋白质在A与B之间的运输。图乙是该细胞在抗体分泌前几种生物膜面积的示意图。请据图回答以下问题:
(1)从图甲中可得溶酶体的形成与_________________(细胞器)有关,其中COPⅡ负责从A_____________(填细胞结构名称)向B运输“货物”。
(2)图示过程的能量来源是___________________(场所)。根据图乙“抗体分泌前几种生物膜面积的示意图”,在图乙相应位置上画出抗体分泌后几种生物膜面积的示意图。_____
(3)若要提取细胞膜,一般选择_______________为材料,原因_____________________。
【答案】16. ①. 高尔基体 ②. 内质网
17 ①. 细胞质基质和线粒体 ②.
18. ①. 哺乳动物成熟的红细胞 ②. 哺乳动物成熟的红细胞中无细胞核及各种细胞器,即该细胞中只有细胞膜这一种膜结构,因而能获取纯净的细胞膜。
【解析】
【分析】分泌蛋白的合成与分泌过程:附着在内质网上的核糖体合成蛋白质→内质网进行粗加工→内质网“出芽”形成囊泡→高尔基体进行再加工形成成熟的蛋白质→高尔基体“出芽”形成囊泡→细胞膜,整个过程还需要线粒体提供能量。
题图分析,甲图中A表示内质网,B表示高尔基体;溶酶体来源于高尔基体,能吞噬并杀死进入细胞的病菌。
【小问1详解】
结合图示可知,溶酶体是由高尔基体断裂形成的,故溶酶体来源于高尔基体。图中COPⅡ负责从A内质网向B高尔基体运输“货物”,而COPⅠ能将货物运送到内质网。
【小问2详解】
图示为分泌蛋白合成和分泌过程,该过程中的能量来源是细胞呼吸提供的,即来自线粒体和细胞质基质。在分泌蛋白合成和分泌过程中,需要以囊泡的形式将未成熟的分泌蛋白转运至高尔基体中进行进一步的加工,加工成熟的蛋白质以囊泡的形式转运到细胞膜分泌出去,可见在分泌过程中内质网膜面积减少,高尔基体膜面积保持不变,而细胞膜的面积有所增加,因此,在图乙中“抗体分泌前后相关膜面积变化可表示如下:
。
【小问3详解】
若要提取细胞膜,最好选用哺乳动物成熟的红细胞,因其内无细胞核及各种细胞器,即该细胞中只有细胞膜这一种膜结构,因而能获取纯净的细胞膜。
17. 淀粉和蔗糖是光合作用的两种主要终产物,马铃薯下侧叶片合成的有机物主要运向块茎贮藏,红薯叶片合成的有机物主要运向块根储存。下图是马铃薯和红薯光合作用产物的形成及运输示意图。在一定浓度的CO2和30℃条件下(细胞呼吸最适温度为30℃,光合作用最适温度为25℃),测定马铃薯和红薯在不同光照条件下的光合速率,结果如下表。分析回答:
(1)马铃薯下侧叶片叶肉细胞中的叶绿体基粒可将光能转化为_________________,同时氧化H2O 产生O2。提取并分离马铃薯下侧叶片叶肉细胞的光合色素,层析后滤纸上最窄的色素带的颜色是_________________,该色素主要吸收可见光中的________________。
(2)为红薯叶片提供C18O2,块根中的淀粉会含18O,请写出元素18O转移的路径________________________ (用图中相关物质的名称及箭头表示)。
(3)在电子显微镜下观察,可看到叶绿体内部有一些颗粒,它们被看作是叶绿体的“脂质仓库”,主要成分为磷脂,其体积随叶绿体的生长而逐渐变小,可能的原因是________________________。
(4)25℃条件下测得红薯光补偿点会____________(填“小于”“大于”或“等于”)1klx:30℃条件下,当光照强度为3klx时,红薯和马铃薯固定CO2量的差值为______________________。
【答案】(1) ①. ATP和NADPH ②. 橙黄色 ③. 蓝紫
(2)C18O2→C3→磷酸丙糖→蔗糖→淀粉
(3)颗粒中的脂质参与构成叶绿体中的膜结构
(4) ①. 小于 ②. 4mg/100cm2叶·小时
【解析】
【分析】分析表格中的数据马铃薯的光补偿点为3klx,红薯为1klx,红薯光饱和时CO2吸收量为11,表示净光合作用,黑暗条件下CO2释放量表示呼吸作用。总光合作用=净光合作用+呼吸作用。图中①为CO2的固定,②为C3的还原。
【小问1详解】
马铃薯下侧叶片叶肉细胞中的叶绿体可将光能转化为ATP和NADPH中的能量,同时氧化H2O产生O2。图中①过程是CO2的固定,发生在叶绿体基质。分离细胞中光合色素,色素含量最少的是胡萝卜素,胡萝卜素在滤纸条上色素带最窄,是橙黄色,其主要吸收蓝紫光。
【小问2详解】
C18O2,进入光合作用过程暗反应中生成C3,被还原生成葡萄糖,葡萄糖形成淀粉,故18 O转移的路径为C18O2→C3→磷酸丙糖→蔗糖→淀粉。
【小问3详解】
在电子显微镜下观察,可看到叶绿体内部有一些颗粒,它们被看作是叶绿体的“脂质仓库”,储存在脂质,其体积随叶绿体的生长而逐渐变小,可能的原因是颗粒中的脂质参与构成叶绿体中的膜结构。
【小问4详解】
由于细胞呼吸最适温度为30℃,光合作用最适温度为25℃,若在25℃条件下,则光合作用增强,呼吸作用减弱,光补偿点是指光合速率等于呼吸速率,测得红薯光补偿点会小于1klx;当光照强度为3klx时,红薯固定的CO2为11+5=16mg/100cm2叶•小时,而马铃薯光合作用和呼吸作用相等,为12mg/100cm2叶•小时,所以二者相差4mg/100cm2叶•小时。
18. 农业八字宪法指的是土、肥、水、种、密、保、工、管。袁隆平院士及其团队从1964年开始研究杂交水稻稻种,时至今日,“亩产千斤”“禾下乘凉”都已不是梦。水稻是二倍体雌雄同株植物,三系杂交水稻是水稻育种和推广的一个巨大成就。三系杂交涉及细胞质基因N、S,以及核基因R、r,只有基因型为S(rr)的植株表现为花粉不育,其余基因型的植株的花粉均可育。回答下列问题:
(1)一株基因型为S(rr)的雄性不育系水稻,与基因型为N(RR)的水稻杂交,产生的F1的基因型为_____,表现型为____________,F1自交,后代花粉可育与花粉不育的比例是________________。目前培育杂交水稻常是经多年杂交选育得到的,为了明显缩短育种年限,可以采用单倍体育种的方法,该方法的原理是________________。
(2)有研究表明:水稻叶片披垂度随叶片卷曲程度的增加而减少,叶片一定程度的卷曲可以增加水稻产量。已知水稻正常叶(A)对卷曲叶(a)为不完全显性,显性纯合子表现为正常叶,隐性纯合子表现为卷曲叶,杂合子表现为半卷曲叶。下图为某半卷曲叶水稻种子(Aa)经射线照射后出现半卷曲叶(Aaa)突变体的三种可能情况,为探究该突变体属于图中哪种情况,进行了如下实验:(假设实验过程中不存在突变,各基因型配子及合子活力相同)
①实验步骤:让该突变体自交,收集种子并种下,观察并统计子代表现型及比例。
②预期结果及结论:
A.若_____________________________,则为突变体①。
B.若_____________________________,则为突变体②。
C.若_____________________________,则为突变体③。
【答案】(1) ①. S(Rr) ②. 花粉(雄性)可育 ③. 3∶1 ④. 染色体(数目)变异
(2) ①. 子代正常叶植株∶半卷曲叶植株∶卷曲叶植株的比例为1∶11∶4 ②. 子代正常叶植株∶半卷曲叶植株∶卷曲叶植株的比例为1∶26∶9 ③. 子代正常叶植株∶半卷曲叶植株∶卷曲叶植株的比例为1∶2∶1
【解析】
【分析】诱变育种是指利用人工诱变方法获得生物新品种的育种方法 。单倍体育种是利用花药离体培养技术获得单倍体植株,再诱导其染色体加倍,从而获得所需要的纯系植株的育种方法。
【小问1详解】
N、S为细胞质基因,由母本(水稻为花粉不育的植株)传递给子代,一株基因型为S(rr)的雄性不育系水稻与基因型为N(RR)的水稻杂交后产生的F1的基因型为S(Rr),表现型为雄性可育,基因型为S(Rr)的F1自交,后代花粉可育与花粉不育的比例是3∶1。由于单倍体育种获得的是纯合体,自交后代不发生性状分离,所以能明显缩短育种年限,单倍体育种的原理是染色体(数目)变异。
【小问2详解】
基因型为Aaa的植株中多了一个a基因,由于显性纯合子表现为正常叶,隐性纯合子表现为卷曲叶,杂合子表现为半卷曲叶,因此用该突变体自交,观察并统计子代的表现型与比例,即可判断属于哪一种突变类型。
突变体①产生的配子类型及比例为Aa∶A∶aa∶a=1∶1∶1∶1,自交后代的表现型及比例为正常叶∶半卷曲叶∶卷曲叶=1∶11∶4。
突变体②产生的配子类型及比例为A∶aa∶Aa∶a=1∶1∶2∶2,自交后代的表现型及比例为正常叶∶半卷曲叶∶卷曲叶=1∶26∶9。
突变体③产生的配子类型及比例为A∶aa=1∶1,自交后代的表现型及比例为正常叶∶半卷曲叶∶卷曲叶=1∶2∶1。
所以实验预期结果及结论:A.若子代的表现型及比例为正常叶∶半卷曲叶∶卷曲叶=1∶11∶4,则为突变体①。
B.若子代的表现型及比例为正常叶∶半卷曲叶∶卷曲叶=1∶26∶9,则为突变体②。
C.若子代的表现型及比例为正常叶∶半卷曲叶∶卷曲叶=1∶2∶1,则为突变体③。
19. 免疫荧光染色法地使特定蛋白质带上荧光素标记的示踪技术。图1是用该技术处理的正常小鼠(2N=40)一个初级精母细胞的染色体图像,图2是该小鼠减数分裂过程中物质相对位的变化示意图。据图回答问题:
(1)观察哺乳动物配子形成过程中染色体变化更宜选用雄性小鼠的__________(器官),不选用雌性小鼠的原因是_____________________________________________________。
(2)图1中应有__________条染色体,该时段可发生的可遗传变异有_____________。与常染色体相比,小鼠细胞中X、Y染色体形成的联会复合体形态不同,主要原因是_____________。若图2纵坐标表示细胞中DNA含量的相对值,则处于cd段的细胞中____________(选填“有”或“无”)同源染色体。
(3)细胞周期同步化是使体外培养的细胞都处于相同分裂阶段的技术,胸腺嘧啶脱氧核苷(TdR)双阻断法是其常用方法,原理是高浓度TdR可抑制DNA复制,使处于S期的细胞受到抑制,处于其他时期的细胞不受影响,洗去TdR后S期的细胞又可继续分裂。图3是细胞周期的示意图。图4是TdR双阻断法诱导小鼠细胞周期同步化的操作流程。
T1的时长至少为_____________,T2的时长至少为____________(用图3中字母和数学符号表示)
【答案】(1) ①. 睾丸(或精巢) ②. 雌性小鼠卵巢内进行减数分裂的细胞较少(或雌性小鼠原始生殖细胞减数分裂是不连续的,或雌性小鼠卵巢内只进行减数分裂I,或雌性小鼠卵巢内只形成初级卵母细胞)。
(2) ①. 40 ②. 基因重组 ③. X、Y 染色体上有非同源区段(或X、Y染色体上只有部分同源区段) ④. 无
(3) ①. G2+M+G1 ②. S
【解析】
【分析】1、减数分裂过程:
(1)减数第一次分裂间期:染色体的复制;
(2)减数第一次分裂:①前期:联会,同源染色体上的非姐妹染色单体交叉互换;②中期:同源染色体成对的排列在赤道板上;③后期:同源染色体分离,非同源染色体自由组合;④末期:细胞质分裂。
(3)减数第二次分裂过程(类似于有丝分裂)。
【小问1详解】
由于雌性小鼠卵巢内进行减数分裂的细胞较少或雌性小鼠原始生殖细胞减数分裂是不连续的,或雌性小鼠卵巢内只进行减数分裂I,故不选用雌性小鼠而选择雄性小鼠更适合,部位是睾丸(或精巢)。
【小问2详解】
小鼠体细胞中有40条染色体,图1中细胞处于减数分裂I前期,此时细胞中的染色体数目与体细胞中的染色体数目相同是40条;在减数分裂I前期,同源染色体的非姐妹染色单体之间可以发生互换,属于基因重组;由于X、Y染色体上有非同源区段,故与常染色体相比,小鼠细胞中X、Y染色体形成的联会复合体形态不同。若图2纵坐标表示细胞中DNA含量的相对值,则处于cd段的细胞染色体数目减半,处于减数分裂Ⅱ,此时的细胞中无同源染色体。
【小问3详解】
分析题意,高浓度TdR可抑制DNA复制,使处于S期的细胞受到抑制,处于其他时期的细胞不受影响,所以T1的时长至少为G2+M+G1期的时长,保证所有细胞在S期或处于G1/S期交界处;T2时长应大于S期时长,以保证被阻断在G1/S期交界处的细胞也能经过S期,进入到G2期。
20. 1897年德国科学家毕希纳发现,利用无细胞的酵母汁可以进行乙醇发酵;还有研究发现,乙醇发酵的酶发挥催化作用需要小分子和离子辅助。某研究小组为验证上述结论,利用下列材料和试剂进行了实验。
材料和试剂:酵母菌、酵母汁、A溶液(含有酵母汁中的各类生物大分子)、B溶液(含有酵母汁中的各类小分子和离子)、葡萄糖溶液、无菌水。
实验共分6组,其中4组的实验处理和结果如下表。
注:“+”表示有乙醇生成,“-”表示无乙醇生成
回答下列问题:
(1)除表中4组外,其它2组的实验处理分别是:________________;____________________。
(2)若为了研究B溶液中离子M对乙醇发酵是否是必需的,可增加一组实验,该组的处理是_______________________________。
(3)如何检测酵母汁中是否含有活细胞?(写出2项原理不同的方法及相应原理)_________________________________________________________________________________
【答案】(1) ①. 葡萄糖溶液+酵母汁 ②. 葡萄糖溶液+A溶液+B溶液
(2)葡萄糖溶液+A溶液+去除了离子M的B溶液
(3)染色后镜检,原理是细胞膜具有选择透性;酵母汁接种培养观察,原理是酵母菌可以繁殖。
【解析】
【分析】分析题干信息可知:本实验的目的是为验证无细胞的酵母汁可以进行乙醇发酵及“乙醇发酵的酶发挥催化作用需要小分子和离子辅助”,所给实验材料中,葡萄糖溶液为反应的底物,在此实验中为无关变量,其用量应一致。酵母菌为细胞生物,与其对应的酵母汁无细胞结构,可用以验证“无细胞的酵母汁可以进行乙醇发酵”,而A溶液和B溶液分别含有大分子和各类小分子、离子。
【小问1详解】
为验证上述无细胞的酵母汁可以进行“乙醇发酵"及“乙醇发酵的酶发挥催化作用需要小分子和离子辅助”的结论,还需要加设两组实验,一组为葡萄糖溶液+酵母汁,预期实验结果为有乙醇生成,另外一组为葡萄糖溶液+ A溶液(含有酵母汁中的各类生物大分子,包括相关酶) + B溶液(含有酵母汁中的各类小分子和离子), 此组预期结果为有乙醇生成。
【小问2详解】
据题干信息可知,M离子存在于B溶液中,故为验证M对乙醇发酵的是否为必需的,则应加设一组实验,即葡萄糖溶液+ A溶液+去除了离子M的B溶液,若有乙醇生成,则证明B不是必须的,若无乙醇生成,则证明B是必需的。
【小问3详解】
检测酵母汁中是否含有活细胞的方法有:方法一:染色后镜检,原理是细胞膜具有选择透性,若为死细胞,则能被染色,若为活细胞,则细胞不被染色;方法二:酵母汁接种培养观察,原理是酵母菌可以繁殖。一段时间后若酵母菌数量增加,则为活细胞,若一段时间后酵母菌数量几乎不变,则说明酵母菌未死细胞,无法繁殖产生子代。场所
核糖体
内质网
高尔基体
合成、加工过程
光合速率与呼吸速率相等时光照强度(klx)
光饱和时光照强度(klx)
光饱和时CO2吸收量
(mg/100cm2叶·小时)
黑暗条件下CO2释放量
(mg/100cm2叶·小时)
红薯
1
2
11
5
马铃薯
3
9
30
12
组别
实验处理
实验结果
①
葡萄糖溶液+无菌水
+
②
葡萄糖溶液+酵母菌
+
③
葡萄糖溶液+A溶液
-
④
葡萄糖溶液+B溶液
-
相关试卷
这是一份2021届重庆市梁平区高三上学期第一次调研考试生物试题 PDF版,共14页。
这是一份2024重庆市高三上学期11月调研测试生物含解析,共43页。试卷主要包含了选择题,非选择题等内容,欢迎下载使用。
这是一份重庆市梁平区2023-2024学年高三上学期第一次调研考试生物试题,共9页。试卷主要包含了某课外兴趣小组观察洋葱根尖细胞,“单亲二体性”等内容,欢迎下载使用。

