还剩4页未读,
继续阅读
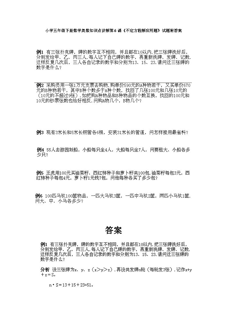
小学五年级下册数学奥数知识点讲解第6课《不定方程解应用题》试题附答案
展开
这是一份小学五年级下册数学奥数知识点讲解第6课《不定方程解应用题》试题附答案,共7页。
答案
五年级奥数下册:第六讲 不定方程解应用题习题解答
相关试卷
小学五年级下册数学奥数知识点讲解第7课《从不定方程的整数解》试题附答案:
这是一份小学五年级下册数学奥数知识点讲解第7课《从不定方程的整数解》试题附答案,共15页。
小学五年级上册数学奥数知识点讲解第10课《列方程解应用题》试题附答案:
这是一份小学五年级上册数学奥数知识点讲解第10课《列方程解应用题》试题附答案,共10页。
小学五年级下册数学奥数知识点讲解第6课《不定方程解应用题》试题附答案:
这是一份小学五年级下册数学奥数知识点讲解第6课《不定方程解应用题》试题附答案,共7页。

