2024天津市南开中学高三上学期12月月考生物试题含解析
展开考试时间:60 分钟
本试卷分第Ⅰ卷(单选题) 和第Ⅱ卷(非选择题) 两部分,共100分。注意事项:
1.答题前填写好自己的姓名、班级、考号等信息
2. 请将答案正确填写在答题纸上
Ⅰ卷(共 48 分)
一、单选题(每题4分,共48分)
1. 细胞是生物体结构和功能的基本单位,下列相关叙述正确的是( )
A. 乳酸菌、醋酸菌、大肠杆菌、哺乳动物成熟的红细胞均无细胞核,都是原核细胞
B. 细胞学说揭示了生物界的统一性,但未涉及病毒和原核生物
C. HIV、肺炎支原体、烟草花叶病毒的遗传物质都是RNA
D. 细胞中存在纤维素构成的细胞骨架,细胞骨架与物质运输等生命活动有关
【答案】B
【解析】
【分析】细胞学说的建立者主要是两位德国植物学家施莱登和动物学家施旺。后人根据他们分别于1838年和1839年发表的研究结果进行整理并加以修正,综合为以下要点:1.细胞是一个有机体,一切动植物都由细胞发育而来,并由细胞和细胞产物所构成;2.细胞是一个相对独立的单位,既有它自己的生命,又对与其他细胞共同组成的整体生命起作用;3.新细胞是由老细胞分裂产生的。
【详解】A、哺乳动物成熟的红细胞属于真核细胞,A错误;
B、细胞学说揭示了动物和植物的统一性,从而阐明了生物界的统一性,未涉及病毒和原核生物,B正确;
C、HIV、烟草花叶病毒的遗传物质是RNA,肺炎支原体属于原核生物,遗传物质为DNA,C错误;
D、细胞骨架由蛋白质纤维构成,D错误。
故选B。
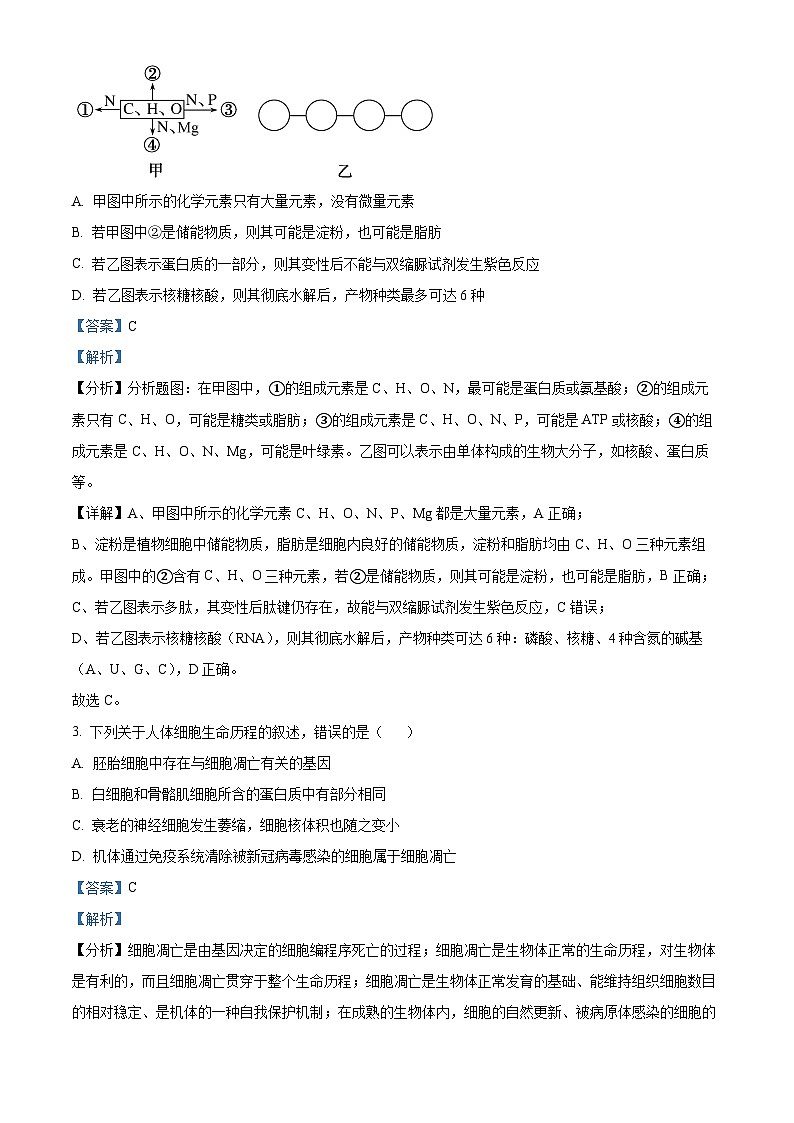
2. 甲图中①②③④表示不同化学元素所组成的化合物,乙图表示由单体构成的化合物(局部)。以下说法错误的是( )
A. 甲图中所示的化学元素只有大量元素,没有微量元素
B. 若甲图中②是储能物质,则其可能是淀粉,也可能是脂肪
C. 若乙图表示蛋白质的一部分,则其变性后不能与双缩脲试剂发生紫色反应
D. 若乙图表示核糖核酸,则其彻底水解后,产物种类最多可达6种
【答案】C
【解析】
【分析】分析题图:在甲图中,①的组成元素是C、H、O、N,最可能是蛋白质或氨基酸;②的组成元素只有C、H、O,可能是糖类或脂肪;③的组成元素是C、H、O、N、P,可能是ATP或核酸;④的组成元素是C、H、O、N、Mg,可能是叶绿素。乙图可以表示由单体构成的生物大分子,如核酸、蛋白质等。
【详解】A、甲图中所示的化学元素C、H、O、N、P、Mg都是大量元素,A正确;
B、淀粉是植物细胞中储能物质,脂肪是细胞内良好的储能物质,淀粉和脂肪均由C、H、O三种元素组成。甲图中的②含有C、H、O三种元素,若②是储能物质,则其可能是淀粉,也可能是脂肪,B正确;
C、若乙图表示多肽,其变性后肽键仍存在,故能与双缩脲试剂发生紫色反应,C错误;
D、若乙图表示核糖核酸(RNA),则其彻底水解后,产物种类可达6种:磷酸、核糖、4种含氮的碱基(A、U、G、C),D正确。
故选C。
3. 下列关于人体细胞生命历程的叙述,错误的是( )
A. 胚胎细胞中存在与细胞凋亡有关的基因
B. 白细胞和骨骼肌细胞所含的蛋白质中有部分相同
C. 衰老的神经细胞发生萎缩,细胞核体积也随之变小
D. 机体通过免疫系统清除被新冠病毒感染的细胞属于细胞凋亡
【答案】C
【解析】
【分析】细胞凋亡是由基因决定的细胞编程序死亡的过程;细胞凋亡是生物体正常的生命历程,对生物体是有利的,而且细胞凋亡贯穿于整个生命历程;细胞凋亡是生物体正常发育的基础、能维持组织细胞数目的相对稳定、是机体的一种自我保护机制;在成熟的生物体内,细胞的自然更新、被病原体感染的细胞的清除,是通过细胞凋亡完成的。
【详解】A、细胞凋亡是由基因决定的细胞编程序死亡的过程,细胞凋亡是生物体正常的生命历程,对生物体是有利的,而且细胞凋亡贯穿于整个生命历程,胚胎细胞中存在与细胞凋亡有关的基因,A正确;
B、白细胞和骨骼肌细胞中某些蛋白质相同,如呼吸酶、ATP合酶,B正确;
C、衰老的神经细胞发生萎缩,细胞核体积会变大,C错误;
D、机体通过自身免疫系统清除被新冠病毒感染的细胞属于细胞凋亡,D正确。
故选C。
4. 研究表明,烟草细胞吸收与利用主要是通过硝酸盐转运蛋白(NRT)完成的,过程如图所示。下列叙述错误的是( )
A. 通过NRT进入烟草细胞和H+运出烟草细胞的方式相同
B. 在一定范围内,烟草细胞吸收的速率与膜内外H+浓度梯度呈正相关
C. NRT可以同时运输和H+,因此其不具有特异性
D. 中耕松土可以促进烟草对的吸收,提高烟草的产量
【答案】C
【解析】
【分析】物质进出细胞的方式有自由扩散、协助扩散、主动运输。自由扩散特点:高浓度到低浓度,不需要转运蛋白和能量;协助扩散特点:高浓度到低浓度,需要转运蛋白不需要能量;主动运输特点:低浓度到高浓度,需要载体需要能量。
【详解】A、由图可知,NO 3-进入细胞需要载体协助,消耗H+的电化学势能,方式为主动运输;H+运出烟草细胞消耗ATP,需要载体,属于主动运输,A正确;
B、NO3-进入细胞属于主动运输,借助H+的电化学势能,在一定范围内,烟草细胞吸收NO3-的速率与膜内外H+浓度梯度呈正相关,B正确;
C、由图可知,NRT只能运输NO3-和H+,说明其具有特异性,C错误;
D、中耕松土可以促进烟草细胞有氧呼吸产生能量,有利于膜内外H+浓度梯度的建立,最终可以促进烟草对NO3-的吸收,D正确。
故选C。
5. 游泳时人体在水中耗能增多,呼吸运动加强,肺泡呼吸表面积扩大,肺泡壁上开放的毛细血管数量增加,从而加快了肺泡内气体的扩散速度,有利于提高血氧含量,从而提高组织对氧的利用率。下列关于人体细胞呼吸的叙述正确的是( )
A. 游泳时人体所需能量来自线粒体中葡萄糖的氧化分解
B. 缺氧时骨骼肌细胞无氧呼吸第二阶段也释放能量产生ATP
C. 有氧呼吸过程中生成CO2的阶段释放的能量最多
D. 剧烈运动时骨骼肌细胞呼吸分解葡萄糖产生的CO2量与消耗的O2量之比等于1
【答案】D
【解析】
【分析】细胞呼吸包括有氧呼吸和无氧呼吸两种类型。无氧呼吸的场所在细胞质基质,包括酒精式无氧呼吸和乳酸式无氧呼吸;有氧呼吸的场所是细胞质基质和线粒体,分为三个阶段:
第一阶段:细胞质基质,葡萄糖分解成丙酮酸和NADH,释放少量能量;
第二阶段:线粒体基质,丙酮酸和水生成二氧化碳和NADH,释放少量能量;
第三阶段:线粒体内膜,NADH和氧气生成水,释放大量能量。
【详解】A、葡萄糖不能直接进入线粒体被分解,需要先在细胞质基质中分解为丙酮酸,丙酮酸再进入线粒体被进一步分解,A错误;
B、人体细胞无氧呼吸第一阶段是将葡萄糖分解为丙酮酸,释放少量能量,生成少量ATP,第二阶段是将丙酮酸转化为乳酸,不释放能量,B错误;
C、有氧呼吸第一阶段葡萄糖分解,产生丙酮酸,释放少量能量,第二阶段丙酮酸和水彻底分解,产生CO2和NADH,释放少量能量,第三阶段NADH与O2结合生成水,此时会释放大量能量,C错误;
D、人体细胞无氧呼吸不消耗O2、不产生CO2,因此虽然剧烈运动时,骨骼肌细胞既能进行有氧呼吸也能进行无氧呼吸,但分解葡萄糖产生的CO2量与消耗的O2量之比仍为1,D正确。
故选D。
6. 下列关于生物变异和育种的相关说法,正确的是( )
A. 只有在生殖细胞中发生的染色体数目或染色体结构的变化才属于染色体变异
B. 含有偶数个染色体组的个体不一定是多倍体,但含有奇数个染色体组的个体一定是单倍体
C. 单倍体育种就是通过用花药离体培养的方法来获得高产单倍体植株的过程
D. DNA分子中发生碱基的替换、增添或缺失,而引起基因碱基序列的改变,叫作基因突变
【答案】D
【解析】
【分析】基因突变、基因重组和染色体变异(1)基因突变是基因结构的改变,包括碱基对的增添、缺失或替换。基因突变发生的时间主要是细胞分裂的间期。基因突变的特点是低频性、普遍性、随机性、不定向性。(2)基因重组的方式有同源染色体上非姐妹单体之间的交叉互换和非同源染色体上非等位基因之间的自由组合,另外,外源基因的导入也会引起基因重组。(3)染色体变异是指染色体结构和数目的改变。染色体结构的变异主要有缺失、重复、倒位、易位四种类型。染色体数目变异可以分为两类:一类是细胞内个别染色体的增加或减少,另一类是细胞内染色体数目以染色体组的形式成倍地增加或减少。
【详解】A、无论是体细胞还是生殖细胞中发生的染色体数目或染色体结构的变化都属于染色体变异,A错误;
B、含有偶数染色体组的个体不一定是多倍体,如配子发育来的是单倍体,但含有奇数染色体组的个体也可能是多倍体,如三倍体,B错误;
C、单倍体育种就是通过用花药(花粉)离体培养的方法且加秋水仙素来获得高产纯合体植株的过程,C错误;
D、DNA分子中发生碱基对的替换、增添或缺失,而引起基因结构的改变叫作基因突变,可以使得基因变成其等位基因,D正确。
故选D。
7. 信号肽假说认为,翻译时,编码分泌蛋白的mRNA首先合成信号肽,信号肽与信号识别颗粒(SRP)结合,SRP再通过与内质网上的SRP受体结合,将新生肽引导至内质网,肽链在内质网腔中继续合成并被初步加工,同时核糖体发生解聚,如图所示。下列相关叙述正确的是( )
A. 图中分泌蛋白的合成及在内质网中的初步加工只有ATP供能
B. 过程③在信号肽酶的作用下肽链的信号肽被切除后即为成熟的分泌蛋白
C. 若基因中编码信号肽的序列发生改变,可能导致内质网无法对多肽进行加工
D. 信号肽借助信号识别颗粒将信息传至内质网膜上,体现了生物膜具有流动性
【答案】C
【解析】
【分析】分泌蛋白的合成与分泌过程:附着在内质网上的核糖体合成蛋白质→内质网进行粗加工→内质网“出芽"形成囊泡→高尔基体进行再加工形成成熟的蛋白质→高尔基体“出芽”形成囊泡→细胞膜,整个过程还需要线粒体提供能量。
【详解】A、如图GTP参与了蛋白质(多肽)进入内质网加工的过程,图中分泌蛋白的合成及在内质网的加工需要GTP供能,A错误;
B、过程③在信号肽酶的作用下肽链的信号肽被切除后,还需高尔基体进行加工,才能得到成熟的分泌蛋白,B错误;
C、根据题意可知,若基因中编码信号肽的序列发生改变,多肽链可能无法进入内质网中进行加工,C正确;
D、信号肽借助信号识别颗粒将信息传至内质网膜,内质网膜通过受体接收信号,体现了生物膜的信息交流功能,D错误。
故选C。
8. 青少年型帕金森氏综合征(PD)是由基因突变引起单基因遗传病,该病在人群中发病率为1/10000。图甲是某家族青少年型帕金森氏综合征的遗传系谐图,图乙是用特定限制酶酶切PD相关基因后的凝胶电泳图。下列叙述正确的是( )
A. 该病的遗传方式可能是伴X染色体隐性遗传
B. 若要判断胎儿III1是否患病,需对其进行性别鉴定
C. 图甲中III1为PD患者男孩的概率为1/4
D. 若II4与人群中一位女性色盲婚配,则所生男孩兼患PD和色盲的概率为1/404
【答案】D
【解析】
【分析】几种常见的单基因遗传病及其特点:
1、伴X染色体隐性遗传病:如红绿色盲、血友病等,其发病特点:(1)男患者多于女患者;(2)隔代交叉遗传,即男患者将致病基因通过女儿传给他的外孙。
2、伴X染色体显性遗传病:如抗维生素D佝偻病,其发病特点:(1)女患者多于男患者;(2)世代相传。
3、常染色体显性遗传病:如多指、并指、软骨发育不全等,其发病特点:患者多,多代连续得病。
4、常染色体隐性遗传病:如白化病、先天聋哑、苯丙酮尿症等,其发病特点:患者少,个别代有患者,一般不连续。
5、伴Y染色体遗传:如人类外耳道多毛症,其特点是:传男不传女。
【详解】A、根据I1和I2正常,其儿子Ⅱ2患病,可知该病是隐性遗传病,再结合电冰条带分析可知,Ⅰ3正常,Ⅰ1和Ⅰ2都是致病基因携带者,可知该病是常染色体隐性遗传病,A错误;
B、青少年型帕金森综合征的遗传方式是常染色体隐性遗传,因此该病与性别无关,患病概率在男女中是一样的,因此无需对Ⅲ1做性别检测,B错误;
C、假设与根据青少年型帕金森综合征相关的基因是A、a,则Ⅱ2的基因型为aa,Ⅰ3、Ⅰ4基因型分别为AA、Aa,故Ⅱ3的基因型为1/2AA、1/2Aa,III1为PD患者男孩的概率为1/2×1/2×1/2=1/8,C错误;
D、由于Ⅰ3、Ⅰ4基因型分别为AA、Aa,故Ⅱ4的基因型为1/2AA、1/2Aa。根据青少年型帕金森综合征在人群中的发病率(aa)为1/10000,可得a的基因频率为1%,则A的基因频率为99%,因此人群中基因型为Aa的概率为2×99%×1%,由于正常男性的基因型不可能是aa,故人群中正常男性的基因型为Aa的概率是(2×99%×1%)/(1-1/10000)=2/101。而女性色盲的儿子一定为色盲患者,故Ⅱ4与人群中一位女性色盲婚配所生男孩兼患PD和色盲的概率为1/2×2/101×1/4×1=1/404,D正确。
故选D。
9. 某精原细胞(2n=8)所有的DNA分子双链均用15N标记后置于含14N的培养基中培养,先进行一次有丝分裂产生两个子细胞,再进行减数分裂。减数分裂过程中,观察其中1个细胞的不同时期,其染色体和核DNA的数量关系如图所示。若无染色体变异发生,下列叙述错误的是( )
A. Ⅰ时期,细胞内最多有4个染色体含有15N
B. Ⅱ时期,细胞中可形成4个均含15N的四分体
C. Ⅲ时期,细胞中至少含4条15N标记的脱氧核苷酸链
D. IV时期形成的精细胞中各含1个染色体组
【答案】A
【解析】
【分析】根据染色体和DNA的关系,Ⅰ可表示正常的精原细胞或减数第二次分裂后期的细胞,Ⅱ可表示减数第一次分裂各个时期,Ⅲ可表示减数第二次分裂前期和中期,Ⅳ可表示减数分裂完成的形成的精细胞或精子。
【详解】A、Ⅰ时期的细胞可表示有丝分裂刚完成的精原细胞,经过一次有丝分裂,每个DNA分子中一条链含有15N,另一条链含有14N,此时8条染色体可都含有15N,A错误;
B、Ⅱ时期表示减数第一次分裂,此时细胞中含有4个四分体,由于经过一次有丝分裂,每个DNA分子中一条链含有15N,另一条链含有14N,再经过减数分裂的间期复制后,每个染色体上含有两个染色单体,其中一个染色单体DNA的两条链都是14N,另一个染色单体DNA的两条链一个含有15N,一个含有14N,即总体来看,每个染色体都含有15N,B正确;
C、Ⅲ是减数第二次分裂后期,最初有8个染色体16个单链含有15N,经过有丝分裂,每个子细胞得到含有15N的单链8个,经过减数第一次分裂,得到含有4条15N标记的脱氧核苷酸链,C正确;
D、Ⅳ时期是减数分裂完成,由于同源染色体分离,精细胞中含有1个染色体组,D正确。
故选A。
10. 蛋白D是某种小鼠正常发育所必需的物质,缺乏则表现为侏儒鼠。小鼠体内的A基因能控制该蛋白的合成,a基因则不能。A基因的表达受P序列(一段DNA序列)的调控,如图所示。P序列在形成精子时会去甲基化,传给子代能正常表达;在形成卵细胞时会甲基化(甲基化需要甲基化酶的参与),传给子代不能正常表达。下列有关P序列A基因叙述错误的是( )
A. 基因型为Aa的侏儒鼠,其A基因一定来自母本
B. 侏儒雌鼠与侏儒雄鼠交配,子代小鼠不一定是侏儒鼠
C. 基因型为Aa的雄鼠,其子代为正常鼠的概率为1/2
D. 降低发育中的侏儒鼠甲基化酶的活性,侏儒症状都能一定程度上缓解
【答案】D
【解析】
【分析】表观遗传是指基因序列不发生改变,而基因的表达和表型发生可遗传变化的现象,其中DNA的甲基化是常见的表观遗传。由图可知基因A上游的P序列没有甲基化,则其可正常表达,一般P序列被甲基化则其无法表达。
【详解】A、P序列在精子中是去甲基化,传给子代能正常表达;在卵细胞中是甲基化,传给子代不能正常表达,故基因型为Aa的侏儒鼠,其A基因一定来自母本,A正确;
B、若侏儒雌鼠(aa)与侏儒雄鼠(Aa,其中A基因来自母方)杂交,雄鼠的精子正常,后代中基因型为Aa的雌鼠生长发育均正常,故子代小鼠不一定是侏儒鼠,B正确;
C、P序列在形成卵细胞时会甲基化(甲基化需要甲基化酶的参与),传给子代不能正常表达,在精子中是去甲基化,传给子代能正常表达,基因型为Aa的雄鼠,可以产生A:a=1:1的精子,A基因能控制蛋白D的合成,a基因不能,因此子代为正常鼠的概率为1/2,C正确;
D、降低甲基化酶的活性,导致P序列甲基化程度降低,对A基因表达的抑制作用降低,从而使得发育中的小鼠侏儒症状(基因型为Aa)能一定程度上缓解,但基因型为aa的症状无法缓解,D错误。
故选D。
阅读下列材料,完成下面小题。
真核细胞基因中编码蛋白质的核苷酸序列是不连续的,编码蛋白质的序列称为外显子,外显子之间不能编码蛋白质的序列称为内含子。外显子和内含子均会被转录成初级RNA,然后由一种酶—RNA 复合物(SnRNP)辨认出相应的短核苷酸序列后与蛋白质形成一个剪接体。剪接体能将初级RNA切断,去除内含子对应序列并把外显子对应的序列连接,形成成熟直接用于翻译。真核生物中的起始密码子一般是AUG,编码甲硫氨酸,而成熟蛋白质的首个氨基酸往往不是甲硫氨酸。
11. 关于SnRNP和剪接体的叙述, 正确的是( )
A. 的水解产物为氨基酸和脱氧核苷酸
B. 剪接体中的RNA和蛋白质在细胞核内合成并组装
C. 剪接体具有催化磷酸二酯键断裂和形成的作用
D. SnRNP辨认相应短核苷酸序列时有A-U、T-A的碱基配对方式
12. 下列关于真核细胞基因的结构、转录和翻译的叙述,错误的是( )
A. 双链DNA分子中嘌呤碱基和嘧啶碱基的比值为1
B. 初级形成过程中RNA聚合酶移动方向为模板链的3'端到5'端
C. 若将成熟与模板DNA进行杂交, 会出现不能配对的区段
D. 成熟蛋白质中的首个氨基酸往往不是甲硫氨酸是RNA的剪切加工过程导致的
【答案】11. C 12. D
【解析】
【分析】基因的表达是指基因通过mRNA指导蛋白质的合成,包括遗传信息的转录和翻译两个阶段。转录是以DNA的一条链为模板,按 照碱基互补配对原则,在细胞核内合成mRNA的过程。翻译是以mRNA为模板,按照密码子和氨基酸之间的对应关系,在核糖体上合成具有一定氨基酸顺序的蛋白质的过程。
【11题详解】
A、SnRNP是一种酶—RNA复合物,即蛋白质—RNA复合物,因此水解产物为氨基酸和核糖核苷酸,A错误;
B、剪接体中RNA是在细胞核中合成,但蛋白质是在细胞质中合成的,B错误;
C、剪接体能将初级RNA切断,去除内含子对应序列并把外显子产对应的序列连接,因此推测剪接体具有催化磷酸二酯键断裂和形成的作用,C正确;
D、SmRNP辨认相应短核苷酸序列时利用的是RNA和RNA进行碱基互补配对原则,因此不存在T-A配对,D错误。
故选C。
【12题详解】
A、双链DNA分子中A与T互补配对、G与C互补配对,所以嘌呤碱基和嘧啶碱基的比值为1,A正确;
B、转录时mRNA自身的延伸方向是从5'到3'端,因此初级RNA形成过程中RNA聚合酶移动方向为模板链的3'端到5'端,B正确;
C、由于成熟mRNA出去了内含子区域转录出来的片段,因此若将成熟mRNA与模板DNA进行杂交,会出现不能配对的区段,C正确;
D、 蛋白质的第一个氨基酸往往不是甲硫氨酸,可能是翻译生成的多肽链进行加工修饰时,甲硫氨酸被去掉。转录生成的mRNA行剪切和拼接,但不能将起始密码子剪切,否则不能转录,D错误。
故选D。
Ⅱ卷(共 52分)
二、非选择题(共 52分)
13. 研究发现,细胞中染色体的排列、分离与姐妹染色单体之间的粘连蛋白有关,粘连蛋白的作用机理如图所示(是有丝分裂过程中发生的)。请回答下列有关问题:
(1)图中所示染色体的行为发生在有丝分裂_________期,此时期染色体的变化主要是_________________________。
(2)染色体是 DNA的主要载体。DNA是由两条链组成的,这两条链是按_______的方式盘旋成双螺旋结构,_________________排列在外侧,构成基本骨架。
(3)细胞内有一种对细胞分裂有调控作用的 SGO蛋白,该蛋白主要集中在染色体的着丝粒位置。科学家研究有丝分裂时,发现水解粘连蛋白的酶在中期已经具有活性,而各着丝粒却要到后期才几乎同时断裂。据图推测,SGO蛋白与粘连蛋白的关系是____________________________________。
(4)粘连蛋白、SGO 蛋白在细胞周期中的合成时期是______,它们功能不同的直接原因是______________________________________。
【答案】(1) ①. 后 ②. 着丝粒分裂,姐妹染色单体分离
(2) ①. 反向平行 ②. 脱氧核糖和磷酸
(3)保护粘连蛋白不被水解酶破坏
(4) ①. 分裂间期 ②. 组成蛋白质的氨基酸的种类、数目、排列顺序不同,肽链的盘曲折叠方式及其形成的空间结构千差万别
【解析】
【分析】图中所示为一条染色体上的着丝点分裂,姐妹染色单体分离。
【小问1详解】
图中所示染色体的行为变化发生在有丝分裂后期,主要是含染色单体的染色体的着丝点分裂,姐妹染色单体分离。
【小问2详解】
DNA分子是由2条反向平行的脱氧核糖核苷酸链组成的规则的双螺旋结构,DNA分子的磷酸和脱氧核糖交替连接,排列在外侧,构成基本骨架,碱基排列在内侧。
【小问3详解】
根据题文“细胞内有一种对细胞分裂有调控作用的SGO蛋白,主要集中在染色体的着丝点位置。科学家研究有丝分裂时发现,水解粘连蛋白的酶在中期已经开始起作用,而各着丝点却要到后期才几乎同时断裂”结合题图推测,SGO蛋白可以在细胞分裂中保护粘连蛋白不被水解酶破坏。
【小问4详解】
粘连蛋白、SGO蛋白都是蛋白质,蛋白质在细胞周期中的合成于分裂间期,蛋白质的结构与功能不同的直接原因是组成蛋白质的氨基酸的种类、数目、排列顺序不同,肽链的盘曲折叠方式及其形成的空间结构千差万别。
14. 下图为“乙肝基因工程疫苗”生产过程的图解,质粒上箭头所指部位为相应的限制酶的切割位点。质粒中lacZ基因编码产生的酶可以分解培养基中的X-gal,产生蓝色物质,使菌落呈现蓝色,否则菌落为白色。请回答下列问题:
(1)过程 ①为了防止目基因和质粒的自身环化,选用限制酶的最佳方案是 。
A. 只有BamHⅠB. BamHⅠ和EcRⅠ
C. EcRⅤ和BamHⅠD. EcRⅤ和EcRⅠ
(2)限制酶切割后,需要用 DNA 连接酶连接形成重组 DNA 分子,其中既能连接黏性末端又能连接平末端的是___________。
(3)基因工程的四步程序是目的基因的获取、构建基因表达载体、_____________和目的基因的检测与鉴定。其中在构建基因表达载体时,所用载体除了质粒以外,还可以选择__________、________(答出2点)。
(4)过程②处理大肠杆菌后,大肠杆菌处于_______________的生理状态。
(5)为了筛选含目的基因表达载体的大肠杆菌,可在培养大肠杆菌的培养基中额外加入_____,培养 段时间后挑选出__________(填“蓝色”或“白色”)的菌落进一步培养,从而获得大量目的菌。
(6)目的基因导入受体细胞后,常用_________技术检测目的基因是否翻译出乙肝病毒外壳。
【答案】(1)B (2)T4 DNA 连接酶
(3) ①. 将目的基因导入到受体细胞 ②. λ噬菌体的衍生物 ③. 动植物病毒
(4)容易吸收周围环境中 DNA 分子
(5) ①. X-gal ②. 白色
(6)抗原-抗体杂交
【解析】
【分析】基因工程基本操作程序:
1.目的基因的获取:方法有PCR、化学方法人工合成、DNA合成仪合成。
2.基因表达载体的构建:基因表达载体的组成有目的基因、启动子、终止子、标记基因、复制原点。
3.将目的基因导入受体细胞:导入植物细胞的方法有农杆菌转化法、花粉管通道法、基因枪法;导入动物细胞的方法是显微注射法;导入微生物的方法:感受态细胞法。
4.目的基因的检测与鉴定:
(1)分子水平检测:①DNA分子杂交检测目的基因是否整合到转基因生物的DNA上;②分子杂交检测目的基因是否转录出mRNA;③抗原—抗体杂交检测目的基因是否翻译出蛋白质;
(2)个体生物学水平检测:抗虫抗病接种实验等
【小问1详解】
构建基因表达载体最佳方法是使用双酶切法处理目的基因和载体,使其产生相同的黏性末端,进而通过DNA连接酶构建基因表达载体,选择限制酶的要求是不能破坏目的基因,故不选择EcR V,可以选择BamH I和EcR I处理目的基因和质粒。故选B。
【小问2详解】
限制酶切割后,需要用DNA连接酶连接形成重组DNA分子,其中既能连接黏性末端又能连接平末端的是 T4 DNA连接酶。
【小问3详解】
基因工程的四步程序是目的基因的获取、构建基因表达载体、将目的基因导入到受体细胞和目的基因的检测与鉴定。其中构建基因表达载体是基因工程的核心步骤,所用载体除了质粒以外,还有λ噬菌体的衍生物和动植物病毒。
【小问4详解】
过程②是用钙离子(Ca2+)处理,目的是将大肠杆菌变成感受态细胞,此时的大肠杆菌处于一种能吸收周围环境中DNA分子的生理状态,促进感受态细胞吸收DNA分子,完成转化。
【小问5详解】
质粒中lacZ基因编码产生的酶可以分解培养基中的X-gal,产生蓝色物质,使菌落呈现蓝色。构建基因表达载体时,目的基因的插入使lacZ基因破坏,不能表达出相应的酶,进而不能使培养基中X-gal分解,因此菌落呈现白色。即在筛选含目的基因表达载体的大肠杆菌时,可在培养大肠杆菌的培养基中额外加入X-gal,培养一段时间后挑选出白色的菌落进一步培养,从而获得大量目的菌。
【小问6详解】
目的基因导入受体细胞后,常用抗原-抗体杂交技术检测目的基因是否翻译出乙肝病毒外壳。如果目的基因表达,是可以检测到相应的蛋白质。
15. 某昆虫的长翅和残翅、刚毛和截毛各为一对相对性状,分别由等位基因A/a和B/b控制,其中一对等位基因位于X染色体上,另一对等位基因位于常染色体。某生物兴趣小组为探究两对相对性状的遗传规律,进行了如下杂交实验,其中亲本均为纯合子。请分析回答问题:
(1)若实验一为正交,则实验二为____。由此可以判断长翅和残翅是由____上的基因控制的,截毛的遗传方式是____。
(2)实验一F2中长翅刚毛雌性个体的基因型有____种,实验二F2中长翅刚毛雄性个体的基因型为____。若让实验一F2中的长翅刚毛雌个体和实验二F2中的长翅刚毛雄个体自由交配,则后代为长翅刚毛的概率是____。
(3)为进一步验证两对相对性状是否遵循自由组合定律,可选用实验一F1雄个体与另一雌个体进行测交,请写出测交组合的基因型____。
【答案】(1) ①. 反交 ②. 常染色体 ③. X染色体隐性遗传
(2) ①. 4 ②. AAXBY和AaXBY ③. 7/9
(3)AaXBY×aaXbXb
【解析】
【分析】自由组合定律的实质是:位于非同源染色体上的非等位基因的分离或自由组合是互不干扰的;在减数分裂过程中,同源染色体上的等位基因彼此分离的同时,非同源染色体上的非等位基因自由组合。
【小问1详解】
若实验一为正交,则实验二为反交。就翅形而言,亲本长翅×残翅,正反交结果相同,F1雌雄果蝇均为长翅,F2雌雄果蝇都是长翅:残翅=3:1,表型与性别无关,说明长翅是显性,等位基因A/a在常染色体上;就刚毛和截毛而言,正反交结果不同,正交:刚毛(♀)×截毛(♂),F1雌雄全为刚毛,说明刚毛是显性。F2雌果蝇全为刚毛,雄果蝇刚毛:截毛=1:1;反交:刚毛(♂)×截毛(♀),F1刚毛(♀):截毛(♂)=1:1,表型与性别有关,说明基因B/b位于X染色体上。即截毛的遗传方式是X染色体隐性遗传。由此可推出实验一亲本的基因型为:长翅刚毛♀(AAXBXB)×残翅截毛♂(aaXbY),实验二亲本的基因型为:长翅刚毛♂(AAXBY)×残翅截毛♀(aaXbXb)。
【小问2详解】
实验一亲本的基因型为:长翅刚毛♀(AAXBXB)×残翅截毛♂(aaXbY),F1基因型为AaXBXb、AaXBY,F2中长翅刚毛雌个体的基因型为A_XBX-,有2×2=4种。实验二亲本的基因型为:长翅刚毛♂(AAXBY)×残翅截毛♀(aaXbXb),F1基因型为AaXBXb、AaXbY,F2中长翅刚毛雄个体的基因型为A_XBY,包括AAXBY、AaXBY两种。若让实验一F2中的长翅刚毛雌个体和实验二F2中的长翅刚毛雄个体自由交配。就翅形而言实验一F2中的长翅雌基因型为1/3AA、2/3Aa,实验二F2中的长翅雄基因型为1/3AA、2/3Aa,自由交配后子代长翅的概率为1-2/3×2/3×1/4=8/9。就刚毛性状而言,实验一F2中的刚毛雌基因型为1/2XBXB、1/2XBXb,实验二F2中的刚毛雄基因型为XBY,自由交配后子代刚毛的概率是1-1/2×1/4=7/8,故自由交配后代为长翅刚毛的概率是8/9×7/8=7/9。
【小问3详解】
为进一步验证两对相对性状是否遵循自由组合定律,可选用实验一F1雄个体(AaXBY)与另一雌个体,即aaXbXb进行测交,则测交组合的基因型AaXBY×aaXbXb。
16. 香草兰是海南的热带香料植物资源之一,某科研小组在适宜温度条件下,对密闭透明玻璃容器中的香草兰幼苗进行了如下表中的实验,实验中除光照条件不同外,其他条件相同且适宜。实验前各玻璃容器内 CO2的含量均为 8.0g,实验0.5h 后测定各容器内CO2的含量,结果如下表。回答下列问题:
注:lx表示光照强度,nm表示波长,实验中以CO2含量的变化来衡量光合速率和细胞呼吸速率。
(1)提取和分离香草兰叶肉细胞中的光合色素,可以分别用________和_________提取、分离色素。若实验③中突然停止光照,则短时间内C3的含量变化是________(填“增加”“减少”或“基本不变”)。
(2)实验②~⑥的目的是探究_____________对香草兰光合作用的影响;根据实验结果判断,提供的光照条件为______________时,香草兰幼苗的光合作用最强。
(3)第①组实验中,香草兰消耗氧气并释放大量能量的过程发生在____________(阶段)。第④组香草兰幼苗的总光合速率为_____g/h;当实验进行到2h时,观察发现植物幼苗的光合速率降低,推测原因可能是_______________________________。
【答案】16. ①. 无水乙醇 ②. 层析液 ③. 增加
17. ①. 光照强度及补充光的种类(不同波长) ②. 2000lx白光+680nm补充光
18. ①. 有氧呼吸第三阶段 ②. 6.4g/h ③. 在适宜光照条件下,植物光合作用吸收的CO2大于呼吸作用释放的CO2,容器内CO2的浓度下降,植物光合速率下降
【解析】
【分析】1、光合作用是指绿色植物通过叶绿体,利用光能,将二氧化碳和水转化成储存着能量的有机物,并且释放出氧气的过程。光合作用第一个阶段的化学反应,必须有光才能进行,这个阶段叫作光反应阶段。光反应阶段是在类囊体的薄膜上进行的。光合作用第二个阶段中的化学反应,有没有光都能进行,这个阶段叫作暗反应阶段。暗反应阶段的化学反应是在叶绿体的基质中进行的。在这一阶段,CO2被利用,经过一系列的反应后生成糖类。
2、据表分析:实验前各玻璃容器内CO2的含量均为8.0g,在不同处理条件下,0.5h后CO2的含量不同,其中黑暗条件下因只进行呼吸作用而导致其含量增加,1000lx白光条件下与初始含量相同,光合作用消耗的CO2与细胞呼吸产生的CO2量相等,其余几种条件下光合作用消耗的CO2多于呼吸作用产生的CO2。
【小问1详解】
光合色素易溶于有机溶剂,因此常用无水乙醇提取色素;不同色素在层析液中的溶解度不同,溶解度大的随层析液在滤纸条上扩散的速度快,反之则慢,故用层析液分离色素。若突然停止光照,光反应产生的ATP、NADPH减少,C3的还原减慢,而CO2的固定照常进行,C3生成正常,故短时间内C3的含量将增加。
【小问2详解】
本实验的自变量是光照强度及补充光的种类,故实验②~⑥的实验目的是探究光照强度及补充光的种类(不同波长)对香草兰光合作用的影响。与第③组2000lx白光组相比,第⑥组2000lx白光+680nm补充光组0.5h后CO2的含量最少,说明该组植物光合作用强度最大,补充680mm的光对光合作用的进行最有利。
【小问3详解】
第①组实验中,环境条件为黑暗,所以香草兰只进行呼吸作用。在呼吸作用中,消耗氧气并释放大量能量的过程发生在有氧呼吸第三阶段。实验前各玻璃容器内CO2的含量均为8.0g,黑暗条件下,0.5h后CO2的含量为10.0g,说明呼吸作用产生的CO2量为2.0g;第④组2000lx白光+450nm补充光条件下,0.5h后CO2的含量为6.8g,说明植物光合作用从外界吸收了1.2gCO2,则第④组植物的总光合速率为(2.0+1.2)÷0.5=6.4g/h;光合作用消耗CO2,随着植物光合作用的进行,密闭容器中CO2浓度降低,光合作用的原料减少,故光合速率将降低。
17. 某多年生二倍体闭花传粉植物,决定花色的基因D(红花)和d(白花)是位于6号染色体上的一对等位基因。该植物存活至少要有一条正常的6号染色体。下图是甲乙两植株体细胞6号染色体的示意图。请据图回答:
(1)植株甲的变异是染色体片段的__________引起的。
(2)已知植株甲的基因型为 Dd,让其自交产生F1。若F1表型及比例为______________,可确定基因D位于异常染色体上。
上述结论被证明后,利用植株甲进行人工杂交实验:
①以植株甲为父本,正常白花植株为母本进行杂交,子代中发现了一株植株乙,若植株乙的出现是精子异常所致,则具体原因是精子形成过程中,____________时6号染色体未分开,进入了一个子细胞。
②若让植株甲、乙进行杂交,则子代花色及比例为__________________。(说明:植株乙在减数分裂Ⅰ过程中3条6号染色体会随机移向细胞两极,并最终形成含1 条或2 条6号染色体的配子)
【答案】(1)缺失 (2) ①. 红花:白花=2:1 ②. 减数第一次分裂 ③. 红花:白花=8:3
【解析】
【分析】生物体的体细胞或生殖细胞内染色体数目或结构的变化,称为染色体变异。染色体数目的变异可以分为两类:一类是细胞内个别染色体的增加或减少,另一类是细胞内染色体数目以一套完整的非同源染色体为基数成倍地增加或成套地减少。染色体结构变异分为以下四类:染色体的某一片段缺失引起变异;染色体中增加某一片段引起变异;染色体的某一片段移接到另一条非同源染色体上引起变异;染色体的某一片段位置颠倒也可引起变异。
【小问1详解】
据图甲可知,植株甲的异常染色体比正常染色体短,因此植株甲的变异是染色体片段的缺失引起的。
【小问2详解】
若基因D位于异常染色体上,当Dd自交时可以产生子代DD:Dd:dd=1:2:1。由题意知花色的基因D(红花)和d(白花)是位于6号染色体上的一对等位基因。该植物存活至少要有一条正常的6号染色体,当植株基因型是DD是,细胞中都是异常的染色体,个体无法存活,故子代Dd:dd=2:1,即红花:白花=2:1。
①当植株甲(Dd)为父本与正常白花植株(dd)为母本杂交时出现了乙植株(Ddd),则可能是甲植株减数第一分裂异常,6号同源染色体未分离,进入了一个次级精母细胞,形成了Dd的精子。
②甲乙杂交,甲可以产生的配子及比例D:d=1:1,乙产生的配子及比例d:Dd:D:dd=2:2:1:1,同时考虑DD纯合致死,则子代基因型Dd:DDd:Ddd:dd:ddd=3:2:3:2:1,所以子代红花:白花=8:3。亲本组合
F1表现型
F2表现型及比例
实验一
长翅刚毛(雌)×残翅截毛(雄)
长翅刚毛(雌)∶长翅刚毛(雄)=1∶1
雌:长翅刚毛:残翅刚毛=3∶1
雄∶长翅刚毛∶残翅刚毛∶长翅截毛∶残翅截毛=3∶1∶3∶1
实验二
长翅刚毛(雄)×残翅截毛(雌)
长翅刚毛(雌):长翅截毛(雄)=1∶1
雌、雄∶长翅刚毛∶残翅刚毛∶长翅截毛:残翅截毛=3∶1∶3∶1
组别
①
②
③
④
⑤
⑥
光照条件
黑暗
1000lx白光
2000lx白光
2000lx 白光+450nm补充光
2000lx白光+580nm补充光
2000lx白光+680nm补充光
0.5h后CO2的含量/g
10.0
8.0
7.2
6.8
7.4
6.4
2024天津市南开中学高三上学期12月月考生物试题无答案: 这是一份2024天津市南开中学高三上学期12月月考生物试题无答案,共9页。试卷主要包含了 请将答案正确填写在答题纸上, 青少年型帕金森氏综合征, 某精原细胞等内容,欢迎下载使用。
2024重庆市南开中学高三上学期11月月考试题生物含解析: 这是一份2024重庆市南开中学高三上学期11月月考试题生物含解析,共43页。试卷主要包含了 如图是某类生物的结构模式图等内容,欢迎下载使用。
2024天津市南开中学高三上学期第一次月考生物试题含答案: 这是一份2024天津市南开中学高三上学期第一次月考生物试题含答案,文件包含Unit13WeretryingtosavetheearthSectionB3a-Selfcheckpptx、核心素养目标人教版初中英语九年级全册Unit13WeretryingtosavetheearthSectionB3a-Selfcheck教案docx、核心素养目标人教版初中英语九年级全册Unit13WeretryingtosavetheearthSectionB3a-Selfcheck同步练习docx、HwVideoEditor_2021_04_12_233133681mp4等4份课件配套教学资源,其中PPT共38页, 欢迎下载使用。

