2023-2024学年四川省泸县第一中学高二上学期10月月考生物试题含答案
展开本试卷共6页,25小题,满分100分。考试用时75分钟。
第I卷 选择题(40分)
一、选择题:本题共20小题,每小题2分,共40分;在每小题给出的四个选项中,只有一项是符合题目要求的。
1. 下列物质都能在内环境中找到是( )
A. 二氧化碳、血红蛋白、神经递质
B. 血浆蛋白、葡萄糖、胰岛素
C. 载体蛋白、尿素、抗体
D. 、K+、胃蛋白酶
【答案】B
【解析】
【分析】人体的细胞外液血浆、淋巴和组织液构成了人体的内环境,凡是血浆、淋巴、组织液的成分,都是内环境的成分。内环境的成分有:机体从消化道吸收的营养物质;细胞产生的代谢废物如尿素;机体细胞分泌的物质如激素、分泌蛋白等;氧气、二氧化碳。
【详解】A、血红蛋白是红细胞内的蛋白质,不属于内环境中的物质,A错误;
B、血浆蛋白、葡萄糖、胰岛素都属于内环境中的物质,B正确;
C、载体蛋白属于细胞膜上的蛋白质,不属于内环境中的物质,C错误;
D、胃蛋白酶属于消化道内的物质,消化道与外界相通,不属于内环境中的物质,D错误。
故选B。
2. 下列关于渗透压的叙述,错误的是( )
A. 渗透压是指溶液中溶质微粒对水的吸引力
B. 溶液中溶质微粒越多则对水的吸引力越大,反之亦然
C. 人的红细胞置于高渗溶液中会失水皱缩
D. 细胞外液渗透压的大小主要取决于Na+和K+
【答案】D
【解析】
【分析】渗透压:(1)细胞外液渗透压是指溶液中溶质微粒对水的吸引力。(2)溶液渗透压的大小取决于单位体积溶液中溶质微粒的数目,溶质微粒越多,即溶液浓度越高,对水的吸引力越大;反过来,溶液微粒越少即,溶浓度越低,对水的吸引力越小。(3)血浆渗透压的大小主要与无机盐、蛋白质的含量有关。在组成细胞外液的各种无机盐离子中,含量上占有明显优势的是Na+和Cl-,细胞外液渗透压的90%来源于Na+和Cl-。(4)在37℃时,人的血浆渗透压约为770KPa,相当于细胞内液的渗透压。
【详解】A、渗透压是指溶液中溶质颗粒对水吸引力,A正确;
B、溶液渗透压的大小取决于单位体积溶液中溶质微粒的数目,单位体积溶液中溶质微粒越多则对水的吸引力越大,反之亦然,B正确;
C、将红细胞置于低渗溶液中会有外界的水渗透入细胞内,可能发生吸水涨破现象;红细胞置于高渗溶液中,红细胞失水,可能发生皱缩现象,C正确;
D、细胞外液渗透压的大小主要与无机盐、蛋白质的含量有关,在组成细胞外液的各种无机盐离子中,含量上占有明显优势的是Na+和Cl-,D错误。
故选D。
3. 脑脊液是由血浆在脑室脉络丛处滤过产生,并可经蛛网膜处重新流入静脉。它为脑细胞供应一定的营养,并运走脑组织的代谢产物,调节着中枢神经系统的酸碱平衡。下列有关说法不正确的是( )
A. 脑脊液是部分脑细胞生活的环境,属于细胞外液范畴
B. 脑脊液与血浆之间,很多物质的运输往往是双向的
C. 大脑高强度思考产生较多的CO2会使脑脊液pH明显降低
D. 脑脊液中可能含有葡萄糖、氨基酸和激素等多种物质
【答案】C
【解析】
【分析】内环境指细胞外液,是人体细胞直接生存的环境,以区别于机体生存的外界环境。因为人体摄入的各种营养物质和氧气,必须通过细胞外液才能进入细胞,而细胞的代谢产物和二氧化碳也都是先排送到细胞外液中,最后排出体外。内环境是细胞与外界环境进行物质交换的媒介。细胞外液包括血浆、组织液、淋巴液、脑脊液等。
【详解】A、脑脊液是部分脑细胞生活的直接环境,当然属于细胞外液范畴,A正确;
B、脑脊液是由血浆在脑室脉络丛处滤过产生,并可经蛛网膜处重新流入静脉,所以脑脊液与血浆之间的物质运输是双向的,B正确;
C、 内环境中有酸碱缓冲物质,大脑产生的CO2不会使脑脊液pH明显降低,C错误;
D、脑脊液是脑细胞与血浆进行物质交换的媒介之一,可能含有脑细胞需要的葡萄糖、氨基酸和激素等多种物质,D正确。
故选C。
4. 内环境稳态的维持要依靠机体的调节,但外界环境也会影响稳态,下列事实哪一项不是外界环境因素变化引起的( )
A. 夏天长期待在空调房间容易引起“空调病”B. 有人到青藏高原后会头疼乏力、血压升高
C. 人屏息一段时间后,呼吸运动会明显加强D. 长期处于高温环境可能会引起“中暑”
【答案】C
【解析】
【分析】人体各器官、系统协调一致地正常运行,是维持内环境稳态的基础。人体维持稳态的调节能力是有一定限度的。当外界环境的变化过于剧烈,或人体自身的调节功能出现障碍时内环境的稳态就会遭到破坏,危及机体健康。
【详解】A、夏天长期呆在空调房间引起的“空调病”是温差大(外界环境)导致体温调节失调引起的;A正确;
B、到青藏高原后会出现高原反应,是外界环境因素变化引起的,B正确;
C、人屏息一段时间后,呼吸运动会明显加强,是自身因素导致的,C错误;
D、中暑是高温导致体温调节失调引起的疾病,D正确。
故选C。
5. 稳态揭示了内环境的相对稳定是生命活动及其功能调节的基础;适稳态是指人体可适应外环境的持续改变而建立新稳态以维持健康,强调机体同时具有稳定性和灵活性。下列说法错误的是( )
A. 适稳态是机体的一种适应和保护性调节机制
B. 运动过程中人体体温略有升高,是内环境稳态失调的表现
C. 内环境稳态指各种化学成分和理化性质的相对稳定
D. 移居高原后人体血氧处于较高水平是机体适稳态调节的结果
【答案】B
【解析】
【分析】内环境是多细胞生物的细胞在体内直接所处的环境即细胞外液。内环境是细胞直接进行物质交换的场所,是细胞直接生活的环境。
【详解】A、稳态是机体通过调节作用,在各器官、系统协调活动下实现的,是机体的一种适应和保护性调节机制,A正确;
B、运动过程中人体体温略有升高,这是体温调节过程,不属于内环境稳态失调,B错误;
C、稳态是指内环境的各种化学成分和理化性质的相对稳定,其中内环境的理化性质主要包括温度、pH和渗透压,C正确;
D、移居高原后人体血氧处于较高水平是人体可适应外环境的持续改变而建立新稳态的结果,D正确。
故选B。
6. 2023年7月28日晚,第31届世界大学生夏季运动会开幕式在四川省成都市举行,宣布本届大运会开幕之时,在场运动员和工作人员都激动万分。下列关于交感神经和副交感神经的叙述,错误的是( )
A. 交感神经是传入神经,副交感神经是传出神经
B. 人处于激动状态时,交感神经活动占据优势
C. 当人恢复平静时,副交感神经活动占据优势
D. 交感神经和副交感神经的作用通常是相反的
【答案】A
【解析】
【分析】自主神经系统是外周传出神经系统的一部分,能调节内脏和血管平滑肌、心肌和腺体的活动。又称植物性神经系统、不随意神经系统。由于内脏反射通常是不能随意控制,故名自主神经系统。自主神经系统是由交感神经系统和副交感神经系统两部分组成,支配和调节机体各器官,血管,平滑肌和腺体的活动和分泌,并参与内分泌调节葡萄糖,脂肪,水和电解质代谢,以及体温,睡眠和血压等。
【详解】A、交感神经和副交感神经都是传出神经,A错误;
B、当人体处于兴奋状态时,交感神经活动占据优势,心跳加快,支气管扩张等,B正确;
C、当人恢复平静时,副交感神经活动则占据优势,此时,心跳减慢,C正确;
D、交感、副交感对于接受双重神经支配的器官的作用,作用效果通常是相反的。例如交感神经使心搏加速,胃肠运动变慢;副交感神经使心搏变慢,胃肠运动加强,D正确。
故选A。
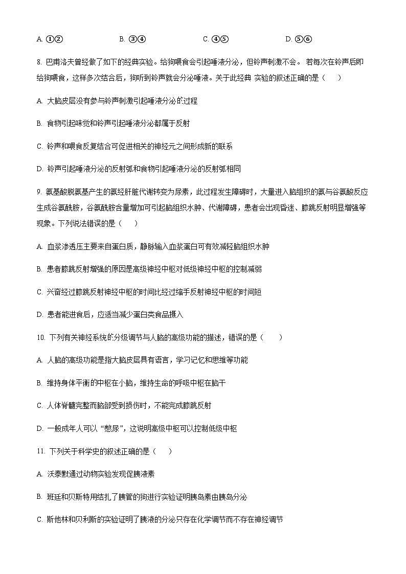
7. 某人腰椎部位因受外伤造成右侧下肢运动障碍,但刺激右侧下肢有感觉。受伤的腰椎部位与右侧下肢的反射弧如图所示,该病人受损伤的具体部位可能是( )
A. ①②B. ③④C. ④⑤D. ⑤⑥
【答案】C
【解析】
【分析】腰椎部受外伤,此处有传入神经、传出神经、低级神经中枢(脊髓);有感觉,说明传入神经正常。
【详解】由题意可知,某人腰椎部位因受外伤造成右侧下肢运动障碍,但刺激右侧下肢有感觉,“有感觉”说明①感受器和②传入神经正常;“下肢运动障碍”,⑥效应器是下肢肌肉,而伤在腰部,说明⑥效应器没损伤,冲动从传入神经进入神经中枢后,先进入白质,再传到大脑,这样就会有感觉,然后经信号处理后经灰质传出到达效应器,如果受伤的地方在灰质,则会出现有感觉无效应的现象,所以连接传出神经的神经中枢腹部侧④可能受伤,⑤传出神经可能损伤,④⑤可能受损,C正确,ABD错误。
故选C。
8. 巴甫洛夫曾经做了如下的经典实验。给狗喂食会引起唾液分泌,但铃声刺激不会。 若每次在铃声后即给狗喂食,这样多次结合后,狗听到铃声就会分泌唾液。关于此经典 实验的叙述正确的是( )
A. 大脑皮层没有参与铃声刺激引起唾液分泌的过程
B. 食物引起味觉和铃声引起唾液分泌都属于反射
C. 铃声和喂食反复结合可促进相关的神经元之间形成新的联系
D. 铃声引起唾液分泌的反射弧和食物引起唾液分泌的反射弧相同
【答案】C
【解析】
【分析】1、神经调节的基本方式是反射,其结构基础是反射弧,由感受器、传入神经、神经中枢、传出神经、效应器五部分构成。
2、条件反射是人和动物出生以后在生活过程中逐渐形成的后天性反射,是在非条件反射的基础上,经过一定的过程,在大脑皮层参与下完成的,是一种高级的神经活动,是高级神经活动的基本方式。
【详解】A、狗听到铃声分泌唾液属于条件反射,该过程中有大脑皮层的参与,A错误;
B、味觉的形成无完整的反射弧,不属于反射,铃声引起唾液分泌的过程属于反射,B错误;
C、铃声和喂食反复结合可促进相关的神经元之间形成新的联系进而建立起条件反射,这属于学习过程,C正确;
D、铃声引起唾液分泌属于条件反射,而食物引起唾液分泌的反射弧为非条件反射,两过程经过的反射弧有差异,前者需要大脑皮层的参与,D错误。
故选C。
9. 氨基酸脱氨基产生的氨经肝脏代谢转变为尿素,此过程发生障碍时,大量进入脑组织的氨与谷氨酸反应生成谷氨酰胺,谷氨酰胺含量增加可引起脑组织水肿、代谢障碍,患者会出现昏迷、膝跳反射明显增强等现象。下列说法错误的是( )
A. 血浆渗透压主要来自蛋白质,静脉输入血浆蛋白可有效减轻脑组织水肿
B. 患者膝跳反射增强的原因是高级神经中枢对低级神经中枢的控制减弱
C. 兴奋经过膝跳反射神经中枢的时间比经过缩手反射神经中枢的时间短
D. 患者能进食后,应适当减少蛋白类食品摄入
【答案】A
【解析】
【分析】由题意可知,氨基酸脱水缩合后形成肽键;谷氨酰胺含量增加导致组织液渗透压增高可引起脑组织水肿。
【详解】A、血浆渗透压的大小主要与无机盐和蛋白质的含量有关,A错误;
B、神经系统中的高级中枢对低级中枢有控制作用,当患者脑组织水肿,发生昏迷时,大脑皮层中的高级神经中枢活动受抑制,对低级神经中枢的控制减弱,所以患者会出现膝跳反射增强的现象,B正确;
C、膝跳反射一共有2个神经元参与,缩手反射有3个神经元参与,都是非条件反射,膝跳反射的突触数目少,因此兴奋经过膝跳反射神经中枢的时间比经过缩手反射神经中枢的时间短,C正确;
D、由于蛋白质在人体被代谢为氨基酸,患者氨基酸脱氨基产生的氨经肝脏代谢转变为尿素的过程若还没有恢复,大量进入脑组织的氨与谷氨酸反应生成谷氨酰胺,又会形成脑组织水肿等,因此患者能进食后,还是不应该摄入太多蛋白类食品,D正确。
故选A。
10. 下列有关神经系统的分级调节与人脑的高级功能的描述,错误的是( )
A. 人脑的高级功能是指大脑皮层具有语言,学习记忆和思维等功能
B. 维持身体平衡的中枢在小脑,维持生命的呼吸中枢在脑干
C. 人体脊髓完整而脑部受到损伤时,不能完成膝跳反射
D. 一般成年人可以“憋尿”,这说明高级中枢可以控制低级中枢
【答案】C
【解析】
【分析】1、人脑分为大脑、小脑和脑干,大脑除了对外部世界的感知、控制机体的反射活动外,还具有语言、学习、记忆和思维等方面的功能,小脑具有维持躯体平衡的中枢。
2、语言功能是人脑特有的高级功能:W区(书写性语言中枢):此区受损,不能写字(失写症)S区(运动性语言中枢):此区受损,不能讲话(运动性失语症)H区(听觉性语言中枢):此区受损,不能听懂话(听觉性失语症)V区(视觉性语言中枢):此区受损,不能看懂文字(失读症)
【详解】A、大脑皮层具有语言、学习、记忆和思维等高级功能,语言是人脑特有的高级功能,A正确;
B、维持身体平衡的中枢在小脑,脑干中有许多重要的生命活动中枢,如心血管中枢、呼吸中枢等,B正确;
C、膝跳反射低级神经中枢位于脊髓,故脊髓完整时即可完成膝跳反射,C错误;
D、排尿的高级中枢是大脑皮层,婴儿不能有意识地控制排尿与大脑皮层发育不健全有关,一般成年人可以“憋尿",这说明高级中枢可以控制低级中枢,D正确。
故选C。
11. 下列关于科学史的叙述正确的是( )
A. 沃泰默通过动物实验发现促胰液素
B. 班廷和贝斯特用结扎了胰管的狗进行实验证明胰岛素由胰岛分泌
C. 斯他林和贝利斯的实验证明了胰液的分泌只存在化学调节而不存在神经调节
D. 科学家坎农提出稳态的概念,他认为内环境保持稳定主要是依赖神经系统的调节
【答案】B
【解析】
【分析】胰腺既属于外分泌腺又属于内分泌腺,其外分泌部能分泌胰液,含有多种消化酶(如胰蛋白酶),胰腺的内分泌部(胰岛)能分泌胰岛素和胰高血糖素,胰岛素的化学本质是蛋白质,直接研磨胰腺时,胰蛋白酶会将胰岛素分解,而不能获得胰岛素。
【详解】A、斯他林和贝利斯通过动物实验发现促胰液素,A错误;
B、班廷和贝斯特先将狗的胰管结扎,造成胰腺萎缩,再摘除另一只狗的胰腺,造成糖尿病;再从结扎的狗身上取出萎缩得只剩下胰岛的胰腺做成提取液,注入患糖尿病的狗身上,患糖尿病的狗的血糖迅速下降,证实了胰岛分泌胰岛素,B正确;
C、斯他林和贝利斯的实验只能证明胰液的分泌存在化学调节,但不能证明不存在神经调节,C错误;
D、科学家坎农提出稳态的概念,他认为内环境保持稳定依赖于神经调节和体液调节,D错误。
故选B。
12. 在对照实验中、控制自变量可以采用“加法原理”或“减法原理”。下列实验操作运用了“减法原理”的是( )
A. 艾弗里肺炎链球菌转化实验中对细胞提取物分别用蛋白酶、RNA酶或酯酶处理
B. 条件反射的建立过程
C. 在待测组织样液中注入斐林试剂
D. 取狗的一段小肠,将稀盐酸加入黏膜磨碎,并制成提取液注射到狗的静脉中
【答案】A
【解析】
【分析】与常态比较,人为增加某种影响因素的称为“加法原理”,而人为去除某种影响因素的称为“减法原理”。
【详解】A、在肺炎链球菌转化实验中对细胞提取物分别用蛋白酶、RNA酶或酯酶处理是去除相应的物质,为“减法原理”,A正确;
B、条件反射的建立过程,如铃声与食物多次结合,使狗建立了条件反射,不属于运用“减法原理”,B错误;
C、在待测组织样液中加入斐林试剂是为了检测还原糖,不属于运用了“减法原理”,C错误;
D、取狗的一段小肠,将稀盐酸加入黏膜磨碎,并制成提取液注射到狗的静脉中,属于“加法原理”,D错误;
故选A。
13. 卡尔曼综合症(KS)是一种因促性腺激素水平较低引起的性腺功能减退症。目前,可利用GnRH(促性腺激素释放激素)脉冲泵定时定量注射GnRH的方式对KS患者进行治疗。下列分析错误的是( )
A. GnRH脉冲治疗体现了性激素分泌的分级调节
B. GnRH与靶细胞表面的受体结合,体现了细胞膜控制物质进出的功能
C. KS患者促性腺激素水平低的原因可能是下丘脑功能异常
D. GnRH需要定时注射的原因是激素一经靶细胞接受并起作用后就失活了
【答案】B
【解析】
【分析】性激素分泌的分级调节和反馈调节:下丘脑→促性腺激素释放激素→垂体→促性腺激素→性腺→性激素,性激素分泌量增加会抑制下丘脑和垂体分泌相关激素,使性激素的含量保持相对稳定。
【详解】A、通过 GnRH脉冲治疗的原理是:促性腺激素释放激素促进垂体分泌促性腺激素,促性腺激素促进性腺分泌性激素,治疗卡尔曼综合征,体现了性激素分泌的分级调节,A正确;
B、GnRH与靶细胞表面的受体结合,传递信息,体现了细胞膜信息交流的功能,B错误;
C、促性腺激素释放激素由下丘脑分泌产生,根据题干“可利用GnRH(促性腺激素释放激素)脉冲泵定时定量注射GnRH的方式对KS患者进行治疗”可知,KS 患者促性腺激素水平低的原因可能是下丘脑功能异常,分泌的促性腺激素释放激素减少,使垂体分泌的促性腺激素减少,导致性腺分泌的性激素减少,C正确;
D、激素一经靶细胞接受并起作用后就失活了,体内需要源源不断的产生激素,而体外GnRH需要定时注射,D正确。
故选B。
14. 为证明下丘脑参与了胰岛素抑制胰高血糖素的分泌,研究者将适宜浓度的胰岛素溶液注射至大鼠的下丘脑进行探究。叙述错误的是( )
A. 需以等量生理盐水代替适宜浓度的胰岛素溶液进行对照
B. 本实验过程中最好使大鼠血糖维持在比正常浓度高的水平
C. 实验中需要测定加试剂前后大鼠血液中胰高血糖素的含量
D. 预期结果是胰岛素处理组大鼠血液中胰高血糖素浓度下降明显
【答案】B
【解析】
【分析】本实验的自变量是胰岛素的有无,因变量为胰高血糖素的含量,实验中应遵循单一变量原则、对照原则、等量原则等。
【详解】A、本实验的自变量是胰岛素的有无,因此要设置实验组和对照组,实验组将适宜浓度的胰岛素溶液注射至大鼠的下丘脑,因此需以等量生理盐水代替适宜浓度的胰岛素溶液进行对照,A正确;
B、本实验是为了探究胰岛素对胰高血糖素分泌影响,因此本实验过程中最好使大鼠血糖维持在比正常浓度低的水平,B错误;
C、本实验因变量为胰高血糖素的含量,因此必须测定加试剂前后大鼠血液中胰高血糖素的含量,C正确;
D、由于本实验是验证实验,结果是唯一的,因此预期的实验结果应该是胰岛素处理组大鼠血液中胰高血糖素浓度下降明显,D正确。
故选B。
15. 某细胞内的生化反应如图所示,已知④过程在核糖体内进行,L、M为相关物质,下列相关说法正确的是( )
A. ①过程可受激素的调节B. ③过程是脱氨基作用
C. L物质是二氧化碳和水D. 图示糖原包括肌糖原
【答案】A
【解析】
【分析】 血糖的三种来源:食物中的糖类的消化与吸收、肝糖原分解、非糖物质的转化;血糖的三大去向:氧化分解、合成肝糖原和肌糖原、转化成非糖物质。
【详解】A、①过程是肝糖原分解为葡萄糖,该过程受胰高血糖素的调节,A正确;
B、由“④过程在核糖体内进行”可知,M为氨基酸,因此③过程表示转氨基作用,B错误;
C、L三碳化合物,不是二氧化碳和水,C错误;
D、肌糖原不能转化成葡萄糖,D错误。
故选A。
16. 信息分子是指生物体内、外具有调节细胞生命活动的化学物质。下列有关信息分子发挥生理作用的叙述,正确的是( )
A. 二氧化碳作为体液中的化学信号分子刺激呼吸中枢调节呼吸运动
B. 信息分子都要通过体液运输才能到达靶细胞而发挥作用
C. 神经递质均需囊泡运输,释放后需与突触后膜上受体结合而发挥作用
D. 信息分子通过直接参与靶细胞的代谢过程发挥调节作用
【答案】A
【解析】
【分析】1、兴奋以电流的形式传导到轴突末梢时,突触小泡释放递质(化学信号),递质作用于突触后膜,引起突触后膜产生膜电位(电信号),从而将兴奋传递到下一个神经元。
2、体液调节:人体血液和其他体液中的某些化学物质,可借助血液循环的运输,到达全身或某些器官、组织,从而引起某些特殊的生理反应。
【详解】A、二氧化碳作为体液中的化学信号分子可通过体液传送,刺激脑干中的呼吸中枢,进而调节呼吸运动,A正确;
B、淋巴因子、神经递质、激素等信息分子需要经过体液运输才能到达靶细胞发挥作用,但是有的信息分子可以通过相邻细胞直接接触发挥作用,有的信息分子通过细胞通道传递信息,B错误;
C、神经递质绝大多数需要囊泡运输,但一氧化氮(一种神经递质)是气体,它能够扩散通过细胞膜,因此它无法被储存在突触小泡中,C错误;
D、信息分子的作用是在细胞间和细胞内传递信息,并不能直接参与靶细胞的代谢,它能改变靶细胞原有的生理过程发挥调节作用,D错误。
故选A。
17. 科学家用小鼠做实验材料,完成生长激素和胰岛素的相关实验,结果如图所示。下列叙述错误的是( )
A. 切除垂体及胰腺可减小、减弱相关内源激素对实验的影响
B. 给实验小鼠注射适量的胰岛素可以促进小鼠体重的增加
C. 该实验结果表明生长激素和胰岛素在小鼠体重方面具有协同作用
D. 增大生长激素和胰岛素的注射量,小鼠体重的增加将更显著
【答案】D
【解析】
【分析】该实验对小鼠的不同操作属于自身前后对照,由曲线可知,生长激素和胰岛素都能促进小鼠的生长,两者具有协同作用,激素在体内属于微量化合物,过多会导致实验失败。
【详解】A、本实验研究的是生长激素和胰岛素的生理作用,实验前切除垂体和胰腺的目的是减小、减弱小鼠自身生长激素和胰岛素对实验的影响,A正确;
B、从图中信息可知,给实验小鼠注射适量的胰岛素可以促进小鼠体重的增加,B正确;
C、在同时注射生长激素和胰岛素时,体重增加更明显,说明这两种激素在小鼠体重方面具有协同作用,C正确;
D、该实验结果不能说明增大激素的注射量,实验效果更显著,D错误。
故选D。
18. 下图为某神经元一个动作电位的传导示意图,据图分析正确的是( )
A. 动作电位的传导是局部电流触发邻近细胞膜依次产生新的负电波的过程
B. 图中a→b→c的过程就是动作电位快速形成和恢复的过程
C. 产生a段是由K+经通道蛋白内流造成的,不消耗ATP
D. 若将该神经纤维置于更高浓度的Na+溶液中进行实验,则d点将下移
【答案】A
【解析】
【分析】1、据图分析,a是外正内负,是静息电位;b是钾离子外流阶段,形成静息电位;c是钠离子内流阶段,是动作电位。
2、兴奋在神经纤维上以电信号形式进行传导,静息电位是外正内负,主要与钾离子外流有关,动作电位表现为外负内正,主要与钠离子内流有关,由于兴奋部位是外正内负,未兴奋部位是外负内正,在兴奋部位与未兴奋部位存在电位差,形成局部电流,兴奋在神经纤维上以局部电流的形式进行传导。
【详解】A、动作电位传导是因为在刺激部位和未受刺激部位之间形成了局部电流,局部电流又会刺激没有去极化的细胞膜,使之去极化,也形成动作电位(负电波),这样,不断以局部电流的形式向前传导,A正确;
B、图中a为恢复静息电位过程,b为动作电位,c为形成动作电位过程,因此动作电位的产生和恢复的过程为c→b→a,B错误;
C、产生a段是由K+经通道蛋白外流造成的,C错误;
D、d点代表动作电位的峰值,而动作电位是由Na+内流造成的,所以若将该神经纤维置于更高浓度的Na+溶液中进行实验,d点将上移,D错误。
故选A。
19. 任氏液是一种比较接近两栖动物内环境的液体,其主要成分为氯化钠,另外还含钾离子、钙离子等其他离子。在任氏液中培养的坐骨神经—腓肠肌标本,将微电极插入神经细胞,可记录该细胞的动作电位,如图所示,a、b、c、d为曲线上的点。研究小组进行下列两个实验,实验一:在任氏液中加入四乙胺(一种阻遏钾离子通道的麻醉药物);实验二:降低任氏液中钠离子浓度,其他条件不变。两实验均测定动作电位的发生情况。下列叙述错误的是( )
A. 实验一从c到d速度减慢B. 实验一中,内外两侧均不会产生局部电流
C. 实验二获得的动作电位,c点膜电位会降低D. 实验二中,有可能检测不到动作电位产生
【答案】B
【解析】
【分析】1、神经冲动的产生过程:静息时,神经细胞膜对钾离子的通透性大,钾离子大量外流,形成内负外正的静息电位;受到刺激后,神经细胞膜的通透性发生改变,对钠离子的通透性增大,钠离子大量内流,形成内正外负的动作电位。兴奋部位和非兴奋部位形成电位差,产生局部电流,兴奋就以电信号的形式传递下去,且兴奋传导的方向与膜内电流方向一致。
2、分析题图可知,ab段为静息状态;b点给予适宜的刺激,钠离子大量内流,形成动作电位;c点为动作电位的峰值;cd段钾离子大量外流,逐渐恢复内负外正的静息电位;d点已恢复静息状态。
【详解】A、实验一获得的动作电位,从c到d恢复静息电位过程中,钾离子外流,由于加入了阻遏钾离子通道的麻醉药物,因此速度减慢,A正确;
B、实验一加入四乙胺阻遏钾离子通道,钠离子通道不受影响,当神经细胞受到适宜刺激时,钠离子大量内流,会产生局部电流,B错误;
C、实验二适当降低任氏液中钠离子浓度,钠离子内流减少,神经纤维的动作电位峰值(c点电位)降低,C正确;
D、实验二中,若任氏液中钠离子浓度过低,则有可能检测不到动作电位产生,D正确。
故选B
20. 药物甲、乙、丙均可治疗某种疾病,相关作用机制如图所示。突触前膜释放的递质为去甲肾上腺素(NE)。下列说法错误的是( )
A. NE-β受体复合物可使突触后膜的离子通道发生变化
B. 药物甲的作用导致突触间隙中的NE减少
C. 药物乙抑制NE释放过程中的负反馈
D. 药物丙抑制突触间隙中NE的回收
【答案】B
【解析】
【分析】据图可知:去甲肾上腺素(NE)存在于突触小泡,由突触前膜释放到突触间隙,作用于突触后膜的受体,故NE是一种神经递质。由图可知,药物甲抑制去甲肾上腺素的灭活;药物乙抑制去甲肾上腺素与α受体结合;药物丙抑制去甲肾上腺素的回收。
【详解】A、神经递质NE与突触后膜的β受体特异性结合后,可改变突触后膜的离子通透性,引发突触后膜电位变化,A正确;
B、由图可知:药物甲抑制单胺氧化酶的活性,从而阻止NE被灭活,进而导致突触间隙中的NE增多,B错误;
C、据图分析,NE可与突触前膜的α受体结合,进而抑制突触小泡释放神经递质NE,这属于负反馈调节,而药物乙抑制α受体的活性,可能导致突触前膜NE不能与α受体特异性结合,抑制NE释放过程中的负反馈,C正确;
D、由图可知,去甲肾上腺素被突触前膜摄取回收,药物丙抑制突触前膜上的NE通道,抑制突触间隙中NE的回收,D正确。
故选B。
第II卷 非选择题(60分)
21. 脑脊液是存在于脑室及蛛网膜下腔的一种无色透明液体,是脑细胞生存的直接环境。脑脊液是由血浆在脑室脉络丛处滤过产生,并可经蛛网膜处重新流入静脉。请回答下列问题:
(1)脑脊液________(填“属于”或“不属于”)细胞外液,它与血浆之间的物质运输是_______________________________________(填“双向”或“单向”)的。
(2)脑脊液不仅是脑细胞生存的直接环境,而且是_______________。
(3)机体脑部受到严重外伤时可能会引发脑水肿,其发病机制主要为脑外伤时毛细血管通透性增高,蛋白质从血浆进入脑脊液,引起脑脊液渗透压________,进而引起脑组织水肿。
(4)地塞米松是一种人工合成的糖皮质激素类药物,临床上常被用来治疗脑水肿,其副作用是停药后会出现反弹。科研人员研究发现促皮质激素(ACTH)也能用于治疗脑水肿。为了研究ACTH的治疗效果,有关医疗专家做了临床实验,实验结果如下表所示。请回答下列问题:
对照实验类型有空白对照、相互对照、自身对照等,该实验方案体现了________对照。根据表中数据可得出的结论①____________;②________________。
【答案】(1) ①. 属于 ②. 双向
(2)细胞与外界环境之间进行物质交换的媒介
(3)升高 (4) ①. 相互对照和自身对照 ②. ACTH的治疗效果强于地塞米松 ③. (ACTH的治疗)停药后不反弹
【解析】
【分析】1、体液是由细胞内液和细胞外液组成,细胞内液是指细胞内的液体,而细胞外液即细胞的生存环境,它包括血浆、组织液、淋巴液等,也称为内环境。2、内环境稳态是指正常机体通过调节作用,使各个器官、系统协调活动,共同维持内环境的相对稳定状态。内环境稳态是机体进行正常生命活动的必要条件,内环境是细胞与外界环境进行物质交换的媒介。
【小问1详解】
脑脊液属于细胞外液,相当于组织液,它与血浆之间的物质运输是双向的,即血浆渗出毛细血管成为组织液,组织液渗入毛细血管成为血浆。
【小问2详解】
脑脊液不仅是脑细胞生存的直接环境,而且是脑细胞与外界环境进行物质交换的媒介,因此脑脊液的稳态是细胞正常生命活动的必要条件。
【小问3详解】
机体脑部受到严重外伤时可能会引发脑水肿,其发病机制是脑外伤时引起毛细血管通透性增高,蛋白质从血浆进入脑脊液,引起脑脊液渗透压相对升高,进而引起脑组织水肿。
【小问4详解】
科研人员研究发现促皮质激素(ACTH)也能用于治疗脑水肿。本实验的目的是探究ACTH的治疗效果,显然本实验的自变量是药物的种类,因变量是组织水肿的相关指标。对照实验类型有空白对照、相互对照、自身对照等,根据实验结果可知,该实验方案体现了两种药物之间的相互对照,同时还有实验组治疗前后的自身对照。根据表中数据可得出的结论:①ACTH治疗脑水肿的效果好于地塞米松;②ACTH治疗后基本无反弹情况出现。总之,ACTH治疗效果比地塞米松强。
22. 神经系统能及时感知机体内外环境的变化并作出反应,以调节各器官、系统的活动。研究发现,游泳、跑步等可以增加下丘脑中白细胞介素6(IL-6)的mRNA水平,IL-6的产生可能会激活骨骼肌脂肪燃烧的神经-肌肉回路。该研究为体育运动有助于减肥又添新证据,进一步强调了锻炼身体对人体健康的重要性。
(1)人的神经系统由中枢神经系统和外周神经系统组成,其中外周神经系统包括_______,它们都含有传入神经和传出神经。自主神经系统由_______两部分组成,其作用特点是_______。
(2)切除每只小鼠一条腿上的部分坐骨神经(即切断神经-肌肉回路),然后将IL-6注射到小鼠下丘脑。观察发现,小鼠正常腿的骨骼肌脂肪燃烧,而采取切除处理的腿却没有发生此现象,该结果表明_________。
(3)肾上腺素能受体有α-肾上腺素能受体和β-肾上腺素能受体两种,负责接收信号并与肌肉之间进行连接,从而使肌肉完成大脑所决定的功能。为探究该神经—肌肉回路中两种受体的作用情况,请以小鼠为实验材料,简要写出实验思路_______。
【答案】(1) ①. 脑神经和脊神经 ②. 交感神经和副交感神经 ③. 不受意识支配,两部分对同一器官的作用通常相反
(2)骨骼肌脂肪的代谢离不开下丘脑和肌肉的神经连接
(3)取生长状况相同的健康小鼠若干均分成四组,分别在下丘脑注射适量的IL-6,然后一组不做处理,另外三组分别抑制α受体、β受体、α和β受体的活性,一段时间后,比较四组骨骼肌脂肪的含量。
【解析】
【分析】人的神经系统由中枢神经系统和外周神经系统组成,中枢神经系统包括脑(大脑、小脑和脑干等)和脊髓。外周神经系统分布在全身各处,包括与脑相连的脑神经和与脊髓相连的脊神经,它们都含有传入神经(感觉神经)和传出神经(运动神经)。传出神经又可分为支配躯体运动的神经和支配内脏器官的神经。支配内脏、血管和腺体的传出神经,它们的活动不受意识支配,称为自主神经系统。自主神经系统由交感神经和副交感神经两部分组成,它们的作用通常是相反的。
【小问1详解】
外周神经系统分布在全身各处,包括与脑相连的脑神经和与脊髓相连的脊神经,它们都含有传入神经(感觉神经)和传出神经(运动神经)。自主神经系统由交感神经和副交感神经两部分组成,它们的作用特点是:不受意识支配,两部分对同一器官的作用通常相反。
【小问2详解】
切断神经-肌肉回路,然后将IL-6注射到小鼠下丘脑,观察发现,小鼠正常腿的骨骼肌脂肪燃烧,而采取切除处理的腿却没有发生此现象,由此说明骨骼肌脂肪的代谢离不开下丘脑和肌肉的神经连接。
【小问3详解】
本实验的目的是探究该神经-肌肉回路中两种受体的作用情况,自变量是受体的种类,因变量是骨骼肌脂肪是否燃烧,观测指标是骨骼肌脂肪的含量。根据题干信息:肾上腺素能受体有α-肾上腺素能受体和β-肾上腺素能受体两种,负责接收信号并与肌肉之间进行连接,从而使肌肉完成大脑所决定的功能。设计的实验思路是:取生长状况相同的健康小鼠若干均分成四组,分别在下丘脑注射适量的IL-6,然后一组不做处理,另外三组分别抑制α受体、β受体、α和β受体的活性,一段时间后,比较四组骨骼肌脂肪的含量,分析结果得出结论。同时注意控制无关变量,严格遵守单一变量原则。
23. 反射弧通常是由感受器等五部分构成,下图为神经调节中反射弧的模式图。请回答相关问题:
(1)相对于分布于四肢和躯干等处的神经而言,脑和脊髓属于__________________系统。据图,反射活动总是从感受器①接受刺激开始到⑤效应器产生反应结束,这一方向性是由________________所决定的。排尿过程的调节属于神经调节,脊髓对膀胱扩大和缩小的控制是由自主神经系统支配的,_____________兴奋,会使膀胱缩小。成年人可以有意识地控制排尿,说明排尿反射也受高级中枢控制,该高级中枢位于_________________。
(2)实验室中,若使用电极刺激大脑皮层某区域引起右手运动,依据反射弧有关知识写出大致过程:__________________________________________(使用文字和箭头表示)。
(3)切断②后刺激感受器则不能发生发射,说明反射发生的条件是__________________。
(4)为研究细胞外Na+浓度对突触传递的影响,向细胞外液适度滴加含Na+溶液,当神经冲动再次传来时,膜电位变化幅度___________。
【答案】(1) ①. 中枢神经 ②. 突触的结构 ③. 副交感神经 ④. 大脑皮层
(2)大脑皮层某区域兴奋→传出神经→右手部肌肉收缩(其他合理答案也可)
(3)反射需要完整的反射弧(或反射弧结构、功能完整)
(4)增大
【解析】
【分析】人的神经系统就包括中枢神经系统和外周神经系统两部分。中枢神经系统包括脑(大脑、脑干和小脑等,位于颅腔内)和脊髓(位于椎管内)。在中枢神经系统内,大量神经细胞聚集在一起,形成许多不同的神经中枢,分别负责调控某一特定的生理功能,如脊髓中的膝跳反射中枢、脑干中的呼吸中枢、下丘脑中的体温调节中枢等。
【小问1详解】
神经系统包括中枢神经系统和外周神经系统,中枢神经系统包括脑和脊髓;在突触结构中,神经递质只能由突触前膜释放作用于突触后膜,导致兴奋在反射弧只能单向传递。交感神经兴奋不会导致膀胱缩小,副交感神经兴奋,会使膀胱缩小。大脑皮层的高级中枢可控制位于脊髓中的排尿反射低级中枢,实现有意识控制排尿,这体现了高级中枢对低级中枢的调控作用。
【小问2详解】
大脑皮层可控制脊髓中躯体运动的低级中枢,大致过程为:大脑皮层某区域兴奋→传出神经→右手部肌肉收缩。
【小问3详解】
反射弧完整才能完成反射,反射弧中的哪部分破坏反射都不能发生。
【小问4详解】
动作电位的大小由细胞膜内外Na+的浓度差决定,向细胞外液适度滴加含Na+溶液后,细胞内外钠离子的浓度差增大,内流的钠离子数量增加,导致动作电位变化幅度增大。
24. 根据神经系统部分结构模式图回答有关问题:
(1)大脑皮层是整个神经系统的___________,其上分布着许多重要的中枢,如⑥和⑦分别是躯体运动中枢和躯体感觉中枢。它除了对外部世界的___________以及控制机体的___________外,还具有___________、___________、___________等方面的高级功能。
(2)打字员熟练的指法主要是由________发动和[④]________进行协调共同完成的。
(3)盲人“阅读”盲文,首先要通过大脑皮层的[]______中枢和[ ]___________中枢;理解盲文含义,则要通过___________中枢完成。
(4)大脑皮层S区受损,将会导致病人___________。
【答案】(1) ①. 最高级中枢 ②. 感知 ③. 反射活动 ④. 语言 ⑤. 学习 ⑥. 记忆
(2) ①. 大脑 ②. 小脑
(3) ①. ⑥躯体运动 ②. ⑦躯体感觉 ③. 语言
(4)能看懂文字,听懂别人谈话,但不会讲话
【解析】
【分析】1.人脑的高级功能:位于大脑表层的大脑皮层,是整个神经系统中最高级的部位。它除了对外部世界的感知以及控制机体的反射活动外,还具有语言、学习、记忆和思维等方面的高级功能。
2.语言功能是人脑特有的高级功能:W区(书写性语言中枢):此区受损,不能写字(失写症)。S区(运动性语言中枢):此区受损,不能讲话(运动性失语症)。H区(听觉性语言中枢):此区受损,不能听懂话(听觉性失语症)。V区(视觉性语言中枢):此区受损,不能看懂文字(失读症)。
【小问1详解】
大脑皮层是整个神经系统的最高级中枢,具有对外部世界的感知以及控制机体的反射活动的功能,因此,其上分布着许多重要的中枢,如⑥和⑦分别是躯体运动中枢和躯体感觉中枢。其上分布着许多重要的中枢,如⑥和⑦分别是躯体运动中枢和躯体感觉中枢。它除了对外部世界的感知以及控制机体的反射活动外,还具有语言、学习、记忆、思维等方面的高级功能。语言功能是人类区别于动物特有的高级功能,涉及听、说、读、写等活动。
【小问2详解】
视觉中枢(与产生视觉有关)、听觉中枢(与产生听觉有关);小脑位于脑干背侧,大脑的后下方,小脑的主要功能是使运动协调、准确,维持身体的平衡。因此打字员的熟练指法主要是在大脑的支配下,在④小脑的协调下完成的。
【小问3详解】
盲人“阅读”盲文,首先要通过大脑皮层的⑥躯体运动中枢和⑦躯体感觉中枢的作用;而理解盲文含义,则要通过语言中枢完成,语言中枢是人区别于动物的功能区。
【小问4详解】
S区为运动性语言中枢,若大脑皮层S区受损,将会导致病人能看懂文字,听懂别人谈话,但不会讲话。
25. 研究发现促胰液素是一种重要激素,以下是其发现过程的简化实验。请回答下列有关问题:
①稀盐酸→注入上段小肠肠腔→胰腺分泌胰液;
②稀盐酸→注入狗的血液中→胰腺不分泌胰液;
③稀盐酸→注入上段小肠肠腔(切除通向该段小肠的神经,留下血管)→胰腺分泌胰液
④小肠黏膜+稀盐酸+沙砾→研磨制成提取液→注入血液→胰腺分泌胰液
(1)实验设计主要体现了对照原则和 _____原则,四个实验对比说明胰液分泌与_____有关。
(2)研究发现促胰液素分泌的这种调节方式为激素调节,激素调节的特点有_____(答出两点即可)。
(3)胃酸进入小肠能刺激肠腔促胰液素的释放。一个兴趣小组发现一只用作实验的狗进食后,血液中促胰液素含量并未升高,小组成员认为是小狗胃酸缺乏所致请设计一组实验验证该狗确实是因胃酸缺乏导致促胰液素含量未升高。你的简要实验思路和预期结果是 _____。
【答案】(1) ①. 控制单一变量 ②. 小肠黏膜产生的某种物质的调节
(2)微量和高效;通过体液运输
(3)向胃酸缺乏的小狗胃注射适量适宜浓度的盐酸,小狗促液素含量上升
【解析】
【分析】①稀盐酸→上段小肠(十二指肠)肠腔→胰腺分泌胰液;②稀盐酸→注入狗的血液→胰腺不分泌胰液。这两个实验说明盐酸必须刺激小肠黏膜才能引起胰腺分泌胰液。①稀盐酸→注入上段小肠(十二指肠)肠腔→胰腺分泌胰液;③稀盐酸→注入上段小肠肠腔(切除通向该段小肠的神经,留下血管)→胰腺分泌胰液。这两个实验说明胰液的分泌与神经调节无关。
【小问1详解】
实验设计主要体现了对照原则和控制单一变量原则(①和②中是稀盐酸注入的位置不同,①和③中为是否含有神经)。①与②、②与④对比说明胰液分泌不是稀盐酸直接作用的结果,其结果说明胰腺分泌胰液与小肠黏膜产生的化学物质有关。
【小问2详解】
激素调节的特点:微量和高效、通过体液运输、作用于靶器官、靶细胞。
【小问3详解】编号
使用药物
治疗时间
治疗前水肿指数
治疗后水肿指数
停药两周后水肿指数
A组
ACTH(79例)
3个月
4.1~9.6
1.1~2.9
1.1~2.9
B组
地塞米松(79例)
3个月
5.1~7.1
3.3~4.9
5.1~9.8
四川省泸县第一中学2023-2024学年高一上学期第三学月考试生物试卷(含答案): 这是一份四川省泸县第一中学2023-2024学年高一上学期第三学月考试生物试卷(含答案),共16页。试卷主要包含了单选题,读图填空题,填空题,实验探究题等内容,欢迎下载使用。
四川省泸县第一中学2023-2024学年高二上学期(12月)第三学月考试生物试卷(含答案): 这是一份四川省泸县第一中学2023-2024学年高二上学期(12月)第三学月考试生物试卷(含答案),共14页。试卷主要包含了单选题,读图填空题,填空题等内容,欢迎下载使用。
四川省泸县第五中学2023-2024学年高二上学期12月月考生物试题(Word版附解析): 这是一份四川省泸县第五中学2023-2024学年高二上学期12月月考生物试题(Word版附解析),共19页。试卷主要包含了选择题等内容,欢迎下载使用。

