湖北省孝感市孝昌县2023-2024学年七年级上学期期中生物试题(解析版)
展开
这是一份湖北省孝感市孝昌县2023-2024学年七年级上学期期中生物试题(解析版),共14页。试卷主要包含了单选题,非选择题等内容,欢迎下载使用。
一、单选题(本大题共10小题,每小题2分,共20分)
1. 下列现象与生物特征的对应关系,不正确的是( )
A. 岸边的柳树长出嫩芽和新叶——生物能繁殖后代
B. 鲸浮出水面时产生雾状水柱——生物能进行呼吸
C. 盛开的桃花,有的粉似朝霞,有的白似雪——生物具有变异现象
D. 树上的麻雀看到游人,拍打着翅膀飞走了——生物能对外界刺激作出反应
【答案】A
【解析】
【分析】生物的共同特征有:①生物的生活需要营养;②生物能进行呼吸;③生物能排出身体内产生的废物;④生物能对外界刺激作出反应;⑤生物能生长和繁殖;⑥生物都有遗传和变异的特性;⑦除病毒以外,生物都是由细胞构成的。
【详解】A.岸边的柳树长出嫩芽和新叶——生物能生长,A错误。
B.鲸浮出水面时产生雾状水柱,这是为了进行呼吸,B正确。
C.生物的亲代与子代之间以及子代的个体之间在性状上的差异叫变异,盛开的桃花,有的粉似朝霞,有的白似雪——生物具有变异现象,C正确。
D.树上的麻雀看到游人,拍打着翅膀飞走了——说明生物能对外界刺激作出反应,D正确。
故选A。
2. 下列生物与环境的关系实例中,哪项描述与其他三项不同( )
A. 仙人掌叶特化为刺B. 竹节虫与竹枝相似
C. 蚯蚓改良土壤D. 企鹅皮下脂肪很厚
【答案】C
【解析】
【分析】生物对环境的适应是普遍存在的。现在生存的每一种生物,都具有与环境相适应的形态结构、生理特征或行为。
【详解】仙人掌叶特化为刺、竹节虫与竹枝相似、企鹅皮下脂肪很厚都是生物适应环境,而蚯蚓改良土壤是生物影响环境,可见C符合题意。
故选C。
【点睛】掌握生物与环境的关系是解题的关键。更多课件教案等优质滋元可 家 威杏 MXSJ663 3. 某同学在饲养黄粉虫的过程中发现,铺在养虫盒里的泡沫塑料板上有细小的噬咬痕迹。这是黄粉虫在吃泡沫塑料吗?该同学设计并实施了如下实验进行研究。下列分析不正确的是( )
A. 该实验的变量是食物种类B. 除变量外,其他条件应相同且适宜黄粉虫生活
C. 分析可知,黄粉虫不能吃塑料D. 该实验的启示:可以利用生物方法解决“白色污染”难题
【答案】C
【解析】
【分析】(1)节肢动物的身体许多体节构成的,并且分部,体表有外骨骼,足和触角也分节。(2)科学探究的一般方法包括提出问题、作出假设、制定计划、实施计划、得出结论、表达和交流等步骤。
【详解】A.B.本实验探究黄粉虫会吃泡沫塑料吗?实验的变量是食物中泡沫塑料的有无,除了变量不同以外,其它的实验条件保持相同,体现了单一变量原则,该实验的变量是食物种类,AB正确。
C.乙组泡沫塑料噬咬痕迹明显,虫粪中未消化的塑料成分极少,由此分析可知,黄粉虫能吃塑料并且能消化吸收泡沫塑料,C不正确。
D.该实验的启示:人类可以利用生物方法解决“白色污染”难题,D正确。
故选C。
4. “禾下乘凉梦,一稻一人生”,这是“共和国勋章”获得者袁隆平院士一生的真实写照,他把毕生精力投入到杂交水稻的研究,被誉为“杂交水稻之父”。下列关于以杂交水稻为主的农田生态系统的描述,正确的是( )
A. 农田中的农作物是一个生态系统B. 杂交水稻是农田生态系统中的生产者
C. 农田中除杂交水稻外,其他生物都属于消费者D. 农田生态系统中的生物种类的数量是固定不变的
【答案】B
【解析】
【分析】在一定的空间范围内生物与环境所形成的的统一整体叫做生态系统。生态系统包括生物部分和非生物部分,生物部分有生产者(一般为绿色植物)、消费者(一般为动物)和分解者(一般为细菌真菌),非生物部分有阳光、空气、水、土壤等。
【详解】A.在一定的空间范围内,生物与环境所形成的统一的整体叫生态系统。生态系统包括生物成分和非生物成分,生物成分包括生产者(绿色植物)、消费者(动物)和分解者(细菌、真菌)。农田中的农作物,只有生产者,缺少其他生物和非生物部分,不属于生态系统,A错误。
BC. 杂交水稻(和其他绿色植物)能进行光合作用将太阳能转变为化学能,将无机物转化为有机物,不仅供自身生长发育的需要,也是其他生物类群的食物和能源的提供者,属于生产者,B正确,C错误。
D.生态平衡是指生态系统中各种生物的数量和所占的比例总是维持在相对稳定状态的一种现象,生态平衡是一个动态的平衡,生物的种类数量不是不变、而是相对稳定,D错误。
故选B。
5. 如图表示可可西里的部分生物构成的食物网,下列叙述正确的是( )
A. 物质和能量沿着食物链和食物网流动B. 体内有毒物质积累最多的是狼
C. 狼和金雕的种间关系只有捕食关系D. 若鼠兔数量减少,狼的数量也立即减少
【答案】A
【解析】
【分析】(1)一个完整的生态系统包括生物部分和非生物部分,非生物部分包括阳光、空气、水、温度等,生物部分由生产者(植物)、消费者(动物)和分解者(细菌、真菌)组成。
(2)食物链反映的是生产者与消费者之间吃与被吃的关系,所以食物链中不应该出现分解者和非生物部分。食物链的正确写法是:生产者→初级消费者→次级消费者...注意起始点是生产者。
(3)在生态系统中,有害物质可以通过食物链在生物体内不断积累,其浓度随着营养级别的升高而逐步增加,这种现象叫生物富集。
(4)能量在沿着食物链流动的过程中是逐级递减的,一般只有10%-20%的能量能够流入下一个营养级。
【详解】A.食物链和食物网是生态系统中能量流动和物质循环的主渠道,该生态系统中的物质和能量是沿着食物链和食物网流动的,故A正确。
B.生物富集作用是指环境中一些有害物质(如重金属、化学农药等),通过食物链在生物体内不断积累的过程。因为这些有害物质化学性质稳定,在生物体内是难以分解、无法排出的,所以随着营养级的升高而不断积累,危害最大的是这一食物链的营养级最高的消费者。该生态系统金雕体内的有毒物质的含量最高, 故B错误。
C.狼和金雕的种间关系不仅有捕食关系还有竞争关系,故C错误。
D.若鼠兔数量减少,短期内狼还可以吃高原兔和藏羚羊,数量不会立即减少,一段时间以后狼会随着食物的减少而减少,故D错误。
故选A。
6. 孝昌血桃是闻名全国的孝昌特产,它因果型形似爱心、汁肉鲜红如血而得名。其果肉中的红色汁液主要来自于细胞的哪个结构( )
A. 细胞膜B. 线粒体C. 叶绿体D. 液泡
【答案】D
【解析】
【分析】液泡内含细胞液,细胞液中溶解有多种物质,如或甜味或辣味的物质、色素以及糖类、无机盐、蛋白质等营养物质。液泡具有一定的浓度,能产生一定的渗透压,可以调节植物细胞内部的环境。
【详解】A.细胞膜具有保护和控制物质进出的作用(选择性透过性),A错误。
B.线粒体是呼吸作用的场所,B错误。
C.叶绿体是光合作用的场所,C错误。
D.液泡中含有细胞液,有各种味道的物质以及营养物质,因此“狗血桃”果肉中的汁液主要来自细胞中的液泡,D正确。
故选D
7. 如图是植物细胞和动物细胞结构模式图,对其结构和功能的叙述正确的是( )
A. 乙中的②对细胞起保护和支持作用B. 结构④控制着物质的发育和遗传
C. 结构⑤内的物质是细胞质D. 结构⑥内都含有线粒体和叶绿体
【答案】B
【解析】
【分析】图中:①细胞壁,②细胞膜,③叶绿体,④细胞核,⑤液泡,⑥细胞质,⑦线粒体。
【详解】A.②是细胞膜,细胞膜的作用是保护和控制物质的进出,对细胞起保护作用和支持的是①细胞壁,故A错误。
B.④细胞核内含遗传物质,是细胞的控制中心,控制着物质的发育和遗传,故B正确。
C.⑤是液泡,液泡中含有细胞液,溶解着多种物质,如色素、含各种味道的物质等,故C错误。
D.结构⑥是细胞质,动物和植物的细胞质中都有线粒体,但叶绿体在植物体绿色部分的细胞的细胞质中,故D错误。
故选B。
8. 小新学习《细胞的生活》后,绘制了概念图,解读正确的是( )
A. 结构①是细胞壁B. 结构②是DNA
C. 细胞是物质、能量和信息变化的统一D. 细胞的生活只需要水和营养物质即可
【答案】C
【解析】
【分析】题图中:①是细胞膜,②是细胞核。细胞生活需要物质和能量。细胞膜控制物质的进出;叶绿体能够将光能转化成化学能,并将化学能储存在有机物中;线粒体能够将有机物中的化学能释放出来,为细胞的生活提供能量。细胞中的能量变化非常复杂,需要统一的指挥和控制,细胞的控制中心是细胞核。 DNA上有遗传信息,这些信息其实就是指导和控制细胞中物质和能量变化的一系列指令,也是生物体建造生命大厦的蓝图。所以,细胞是物质、能量、信息的统一体。
【详解】A.细胞膜具有保护和控制物质进出的作用(选择透过性)。细胞膜将细胞内部与外界环境分开,使细胞拥有一个比较稳定的内部环境。细胞膜能让有用的物质进入细胞,有害的物质挡在外面,同时把细胞产生的废物排到细胞外。故结构①能控制物质进出,是细胞膜,故A错误。
B.细胞核内含有遗传物质,是细胞生命活动的控制中心,是遗传信息库。细胞核控制着生物的发有和遗传。故结构②内储存遗传信息,是细胞核,故B错误。
C.结合分析可知,细胞是物质、能量和信息变化的统一,故C正确。
D.细胞的生活还需要能量,故D错误。
故选C。
9. 对动、植物体的结构层次,解读不正确的是( )
A. 过程①表示细胞分裂B. B和D的结构层次均属于组织
C. 根和血液分别属于C和E结构层次D. F属于系统这一结构层次
【答案】C
【解析】
【分析】绿色开花植物体的结构层次:A细胞→B组织→C器官→植物体。动物体的结构层次:A细胞→D组织→E器官→F系统→动物体。由图可知:①是细胞的分裂,②是细胞的分化。
【详解】A.①过程中只有细胞数目的增加,细胞的形态结构没有发生变化,表示细胞分裂,其结果是细胞数目增多;②过程中细胞的形态、结构和功能发生了变化,表示细胞分化,其结果是形成组织,故A正确。
B.植物的主要组织有:保护组织、分生组织、营养组织、输导组织。动物组织有上皮组织、结缔组织、肌肉组织、神经组织,它们各自具有不同的功能。可见,B是植物体的组织类型,而D是动物体的组织类型,故B正确。
C.绿色开花植物的六大器官包括根、茎、叶、花、果实、种子。血液由血细胞和血浆组成,血液在心脏和血管之间循环流动,具有运输氧气和养料、二氧化碳等废物的功能。因此,血液是一种流动的结缔组织。可见,根属于C器官层次,而血液属于D组织层次,故C错误。
D.动物体的结构层次由微观到宏观依次是:A细胞→D组织→E器官→F系统→动物体。结合题图可知,F属于系统这一结构层次,故D正确。
故选C。
10. 下列关于单细胞生物的叙述,不正确的是( )
A. 单细胞生物只由一个细胞构成B. 不能独立完成生命活动
C. 在一个细胞内完成各种生理功能D. 能够完成对外界刺激发生反应等各项生命活动
【答案】B
【解析】
【分析】单细胞生物只由一个细胞构成,个体非常微小,全部生命活动在一个细胞内完成,能完成营养、呼吸、排泄、运动、生殖和调节等生命活动。
【详解】A.单细胞生物个体微小,结构简单,整个身体只由一个细胞构成,故A正确。
B.单细胞生物虽然只由一个细胞构成,但也能完成营养、呼吸、排泄、运动、生殖和调节等生命活动,故B错误。
C.单细胞生物虽然只由一个细胞构成,却有精致和复杂的结构来完成各种生理功能,故C正确。
D.结合分析,单细胞生物能够趋向有利刺激,逃避有害刺激,因此能对外界刺激发生反应,故D正确。
故选B。
二、非选择题(本大题共4小题,每空1分,共30分)
11. 从细胞到个体,从个体到生态系统,生命世界具有多个结构层次,它们关联紧密,共同构成了一个统一的整体。请回答下列问题:
(1)地球上最大的生态系统是___________。
(2)请写出图中最短的一条完整的食物链:________。
(3)从生态系统的组成成分分析,如图所示成分再加上__________和_________,才能构成一个完整的生态系统。
(4)在农作物种植过程中,人们需要不断地去除杂草、害虫,这样做的目的是调整生态系统中食物链和食物网的结构,使更多的_________流向对人类最有益的部分。从生态系统组成成分分析,水稻和杂草属于_______,它们之间是_________关系。
(5)在农业生产上,合理使用农药、化肥能提高产量。但过量使用,会导致土壤板结、水体污染等问题,这表明生态系统的______能力是有限的。
【答案】(1)生物圈 (2)水稻→植食性鸟→鹰
(3) ①. 分解者 ②. 非生物部分
(4) ①. 能量 ②. 生产者 ③. 竞争
(5)自动调节
【解析】
【分析】(1)食物链反映的是生产者与消费者之间吃与被吃的关系,所以食物链中不应该出现分解者和非生物部分。食物链的正确写法是:生产者→初级消费者→次级消费者…注意起始点是生产者。
(3)在生态系统中生产者进行光合作用制造有机物,而消费者直接或间接的以植物为食,分解者则靠分解动植物的遗体把有机物分解成无机物被生产者吸收利用;而生物体内的能量最终来源太阳,沿着食物链逐级递减流动的。
(2)在一定空间范围内,生物与环境所形成的统一的整体叫生态系统。生态系统包括生物成分和非生物成分,生物成分包括生产者(绿色植物)、消费者(动物)和分解者(细菌、真菌)。一般情况下,生态系统中各种生物的数量和所占的比例是相对稳定的。这说明生态系统其有一定的自动调节能力。
【小问1详解】
生物圈是地球上的所有生物与其生存的环境形成的一个统一整体,是最大的生态系统,是所有生物共同的家园。生物圈包括大气圈的底部、水圈的大部和岩石圈的表面三个部分,包括森林生态系统、海洋生态系统、农田生态系统、草原生态系统、淡水生态系统、湿地生态系统、城市生态系统等。
【小问2详解】
食物链反映的是生产者与消费者之间吃与被吃的关系。最短的食物链可表示为:水稻→植食性鸟→鹰。
【小问3详解】
在一定的空间范围内,生物与环境所形成的统一的整体叫生态系统。生态系统包括生物成分和非生物成分,生物成分包括生产者(绿色植物)、消费者(动物)和分解者(细菌、真菌)。图示中仅包含了植物(生产者)与动物(消费者),需要加上分解者和非生物部分才能构成一个完整的生态系统。
【小问4详解】
在农作物种植过程中,人们需要不断地去除杂草、害虫,这样做的目的是调整生态系统中食物链和食物网的结构,从能量流动的角度分析,这样做的目的是调整能量流动关系,减少能量流向杂草、害虫,使能量持续高效地流向对人类最有益的部分。生态系统包括生物部分和非生物部分,生物部分包括生产者、消费者和分解者三部分。水稻、杂草等绿色植物能进行光合作用是属于生产者,杂草与水稻争夺阳光、养料、水分等,二者之间存在着竞争关系。
【小问5详解】
生态系统其有一定的自动调节能力。但这种调节能力是有限的。故在农业生产上,合理使用农药、化肥能提高产量。但过量使用,会导致土壤板结、水体污染等问题。
12. 图1是显微镜的结构示意图;图2是不同的镜头,其中甲乙是目镜,丙丁是物镜;图3是制作人体口腔上皮细胞临时装片时的步骤,图4是显微镜下观察临时装片时看到的视野图。请据图回答问题。
(1)要使视野中细胞数目最多,应选用图2中的镜头组合是_________。
(2)图3中A、B中滴加的液体分别是_________、__________。
(3)图4中由b到c再到d的做法是先向________方移动玻片,再调节图1中的________(填序号)。
(4)显微镜下观察的材料必须是薄而透明的,经过图3中_________(填字母)步骤,图4中细胞的控制中心______才会更清晰。
【答案】(1)甲、丁 (2) ①. 生理盐水 ②. 碘液##碘酒
(3) ①. 右下 ②. ②
(4) ①. B ②. 细胞核
【解析】
【分析】圏1中①是粗准焦螺旋,②是细准焦螺旋,③是转换器,④是目镜,⑤是物镜,⑥是遮光器,⑦是反光镜。图2中甲是低倍目镜,乙是高倍目镜,丙是高倍物镜,丁是低倍物镜。图3中A是滴生理盐水,B是染色,C是盖盖玻片。图4中:a细胞在视野中央,b物像在视野的右下方,c视野不清晰,d视野清晰。
【小问1详解】
目镜没有螺纹,它直接插在镜筒的顶端,放大倍数越小的镜头越长,放大倍数越大的镜头越短。物镜上有螺纹,安装在转换器上,放大倍数越小的镜头越短,放大倍数越大的镜头越长。因此,图2中:甲是低倍目镜,乙是高倍目镜,丙是高倍物镜,丁是低倍物镜。观察同一视野的同一部位:低倍镜下看到的细胞小、数量多、视野亮;高倍镜下看到的细胞大、数量少、视野暗。显微镜的放大倍数等于目镜的放大倍数乘以物镜的放大倍数。因此,要想使视野中看到的细胞数目最多,显微镜的放大倍数应是最小,即低倍目镜甲和低倍物镜丁组合。
【小问2详解】
动物细胞没有细胞壁,口腔上皮细胞如果放在清水中会吸水涨破,因此为了维持口腔上皮细胞的正常形态,需在载玻片中央滴一滴生理盐水。为了便于观察细胞结构,要对细胞进行染色。在盖玻片一侧滴加碘液,另一侧用吸水纸吸引,重复2~3次,使染液浸润到口腔上皮细胞标本的全部。所以,图3中A、B中滴加的液体分别是生理盐水、稀碘液(碘酒)。
【小问3详解】
我们在显微镜下看到的物像是上下、左右均颠倒的物像,所以我们移动玻片标本时,标本移动的方向正好与物像移动的方向相反。物像在视野的偏右下方,向右下方移助玻片标本,物像会向左上方移动到视野的中央。所以,图4中由b到c应将玻片向右下方移动。准焦螺旋用于升降镜筒,其中粗准焦螺旋升降镜筒的幅度较大;细准焦螺旋的作用是较小幅度的升降镜筒,更重要的作用是能使焦距更准确,调出更加清晰的物像。所以,由c(模糊)到d(清晰),需调节图1中的②细准焦螺旋。
【小问4详解】
经过图3中的B(碘液染色)后,细胞中染色最深的结构是细胞核。细胞核含有遗传物质,是细胞生命活动的控制中心,是遗传信息库。细胞核控制着生物的发育和遗传。因此显微镜下观察的材料必须是薄而透明的,经过图3中B染色步骤,图4中细胞的控制中心即细胞核才会更清晰。
13. 生物圈中的生物体,大小相差悬殊,外部形态千姿百态,内部结构繁简不一,生活环境也纷繁复杂。生物体是怎么构成的呢?图中,①和②表示细胞生理活动;细胞1,细胞a、细胞b、细胞c……表示不同类型的细胞;A、B、C……表示不同类型的组织;甲、乙、丙……表示不同类型的器官。请据图回答问题:
(1)绿色开花植物及人体的结构和功能的基本单位是_________。
(2)环保小组的同学在对轻度污染的水域进行检测时发现,蒲草细胞内某种有毒物质的含量远远低于其周围污水中的含量,这是由于细胞结构中_________的作用。细胞内能够将光能转化为化学能的结构是_____,能够将化学能转化成细胞可利用能量的结构是______。
(3)图中的②表示细胞的________过程,其结果是形成了不同的________。
(4)若图中生物体是人体,请写出A、B、C、……基本类型中的一种具体名称:__________。
(5)小明用显微镜观察到图中生物体的细胞中有细胞壁和液泡等结构,请写出该类生物甲、乙、丙……中的一种具体名称:_________。
【答案】(1)细胞 (2) ①. 细胞膜 ②. 叶绿体 ③. 线粒体
(3) ①. 分化 ②. 组织
(4)上皮组织##结缔组织##神经组织##肌肉组织
(5)根##茎##叶##花##果实##种子
【解析】
【分析】细胞分裂就是一个细胞分成两个细胞的过程。分裂时细胞核首先分成两个,随后细胞质分成两份,每份各含一个细胞核,最后在原来细胞的中央,形成新的细胞膜(植物细胞还形成新的细胞壁)。细胞分裂的结果是细胞数目增多。细胞分化是指在个体发育过程中,一个或一种细胞通过分裂产生的后代,在形态、结构和生理功能上发生差异性的变化的过程。细胞分化的结果是形成组织。图中①是细胞分裂过程,②是细胞分化过程。
【小问1详解】
除病毒外,细胞是生物体结构和功能的基本单位。生物体的细胞有细胞膜,可以保护细胞,同时控制物质的进出,使之从结构上成为一个独立的单位;细胞核内含有遗传物质;细胞质里有能量转换器线粒体,把有机物分解并释放出能量供细胞生命活动利用,使之从功能上成为一个独立的单位。因此从细胞的结构及功能的角度来看,细胞是生物体进行生命活动的基本单位。
【小问2详解】
细胞膜能够控制物质进出细胞,这也是蒲草细胞内某种有毒物质的含量远远低于其周围污水中的含量的原因。细胞中的能量转换器有叶绿体和线粒体,线粒体是广泛存在于动物细胞和植物细胞中的能量转换器,是细胞呼吸产生能量的主要场所,能够将有机物中储存的化学能转化成细胞可利用能量;叶绿体是植物细胞进行光合作用的场所,叶绿体中的叶绿素能吸收光能,将光能转变为化学能。
小问3详解】
细胞分化是指在个体发育过程中,一个或一种细胞通过分裂产生的后代,在形态、结构和生理功能上发生差异性的变化的过程。细胞分化的结果是形成组织。图示②过程形成多种形态功能各异的细胞,故表示细胞分化过程,分化的结果是形成不同的组织。
【小问4详解】
人体组织有上皮组织、结缔组织、肌肉组织、神经组织,它们各自具有不同的功能。
【小问5详解】
图中生物体的细胞中有细胞壁和液泡等结构,因此是植物体。绿色开花植物的六大器官包括根、茎、叶、花、果实、种子。
14. 海螳螂是喜欢栖息在海边岩石缝或石块下的一种节肢动物。为探究“某因素对海螳螂生活的影响”,将全班同学分为7组,每组选取10只海螳螂,进行如下实验:
步骤一:铁盘内以横轴中线为界,一侧放潮湿的沙,一侧放干燥的沙,其余条件相同且适宜。
步骤二:分别在铁盘两侧中央各放入5只海螳螂。静置2分钟后,每分钟统计1次两侧的海螳螂数目,统计10次。记录统计结果。将7组同学的实验结果取平均值,所得数据如图所示,分析回答问题。
(1)铁盘的一侧放潮湿的沙,另一侧放干燥的沙,这样设计的目的是:__________。
(2)该实验的变量为________。本实验除了变量不同,其它条件均保持相同,是为了___________。
(3)每组选用多只海螳螂做实验,而不是1只,原因是________。
(4)由图可知,_________分钟后,海螳螂的分布趋于稳定,且分布在________(填“潮湿”或“干燥”)处的海螳螂数量较多。
(5)分析以上数据,可得出的结论是:______。
【答案】(1)进行对照
(2) ①. 水分##沙的湿度 ②. 控制单一变量##保持变量唯一
(3)避免偶然性##用多只海螳螂做实验才能得出可信的结论
(4) ①. 9 ②. 潮湿
(5)水分(沙的湿度)对海螳螂的生活有影响,海螳螂更适于生活在潮湿的环境中
【解析】
【分析】(1)探究实验的过程是:提出问题,作出假设,制订计划,实施计划,得出结论,表达交流。
(2)对照实验是指在探究某种条件对研究对象的影响时,对研究对象进行的除了该条件不同以外,其他条件都相同的实验。根据变量设置一组对照实验,使实验结果具有说服力。一般来说,对实验变量进行处理的,就是实验组;没有处理的就是对照组。对照实验一般要遵循对照性原则、单一变量原则、设置重复多次实验等。
【小问1详解】
一般来说,对实验变量进行处理的,就是实验组;没有处理的就是对照组。故铁盘的一侧放潮湿的沙是对照组,另一侧放干燥的沙是实验组,这样设计的目的是形成对照。
【小问2详解】
对照实验是指在探究某种条件对研究对象的影响时,对研究对象进行的除了该条件不同以外,其他条件都相同的实验。通过实验的设置,可知,该实验的变量是沙的湿度。一组对照实验中只能有一个变量,其它条件应相同。这样便于排除其他条件干扰实验。因此该实验中为了控制单一变量,除了变量不同,其它条件均保持相同。
【小问3详解】
每组只用少量的实验材料做实验不科学,可能因实验材料自身原因等偶然性而影响实验结果。因此,每组选用多只海螳螂做实验,而不是1只,这样可以减少其他因素的影响而导致的误差,排除偶然性,增强实验的准确性、可靠性。
【小问4详解】
分析图可知,9分钟后,海螳螂的分布趋于稳定,海螳螂分布在潮湿的环境中较多,平均为9.3只,而分布在干燥的环境中平均为0.7只。因此,分布在潮湿处的海螳螂数量较多。
【小问5详解】
分析以上数据,可得出的结论是水分(沙的湿度)对海螳螂的生活有影响,海螳螂更适于生活在潮湿的环境中。分组
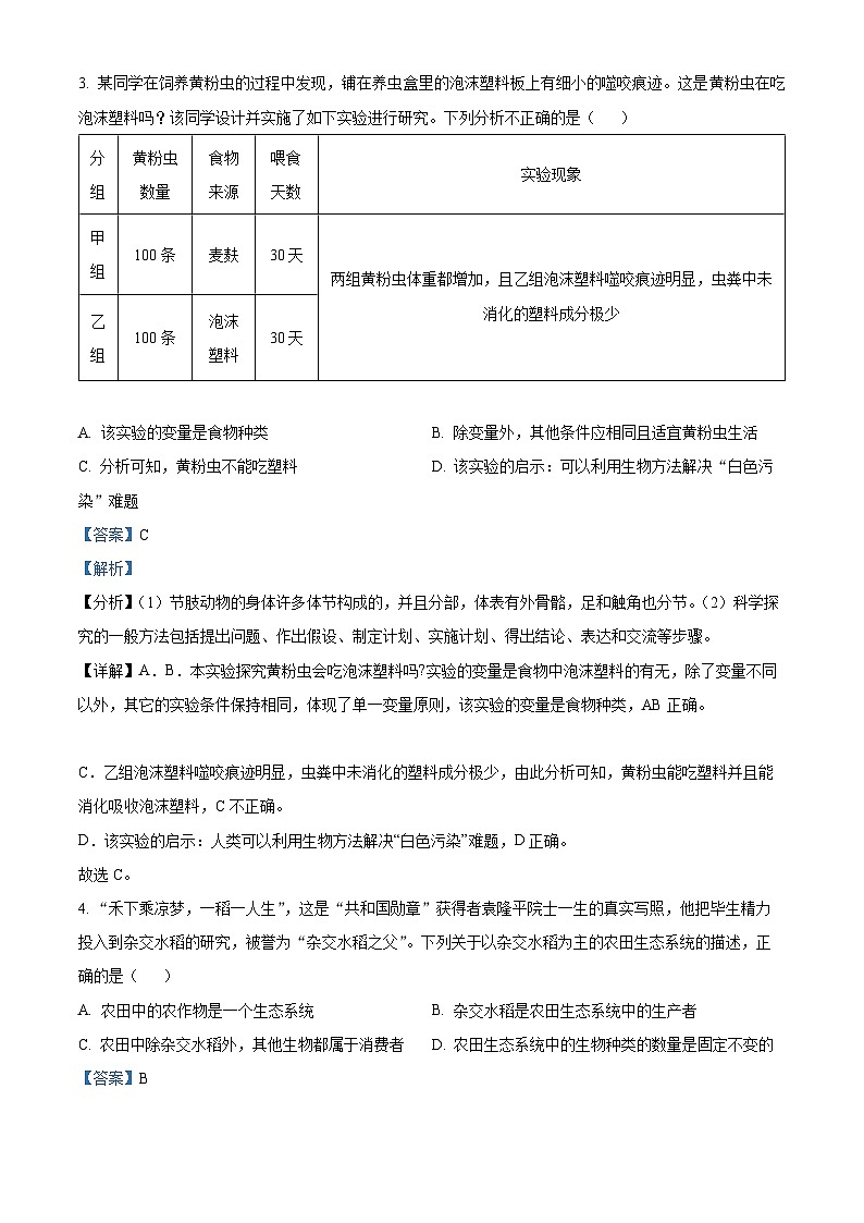
黄粉虫数量
食物来源
喂食天数
实验现象
甲组
100条
麦麸
30天
两组黄粉虫体重都增加,且乙组泡沫塑料噬咬痕迹明显,虫粪中未消化的塑料成分极少
乙组
100条
泡沫塑料
30天
相关试卷
这是一份53,湖北省孝感市应城市2023-2024学年七年级上学期期末生物试题,共12页。试卷主要包含了选择题,填空题等内容,欢迎下载使用。
这是一份湖北省孝感市安陆市2023-2024学年七年级上学期期末生物试卷,共25页。试卷主要包含了选择题,非选择题等内容,欢迎下载使用。
这是一份湖北省孝感市安陆市2023-2024学年七年级上学期期末生物试卷,共25页。试卷主要包含了选择题,非选择题等内容,欢迎下载使用。

