广西贺州市八步区 2023-2024学年九年级上学期期中道德与法治试卷(解析版)
展开广西贺州市八步区2023-2024学年九年级上学期期中道德与法治试卷(含解析): 这是一份广西贺州市八步区2023-2024学年九年级上学期期中道德与法治试卷(含解析),共19页。试卷主要包含了下边图表反映了,党的二十大报告提出等内容,欢迎下载使用。
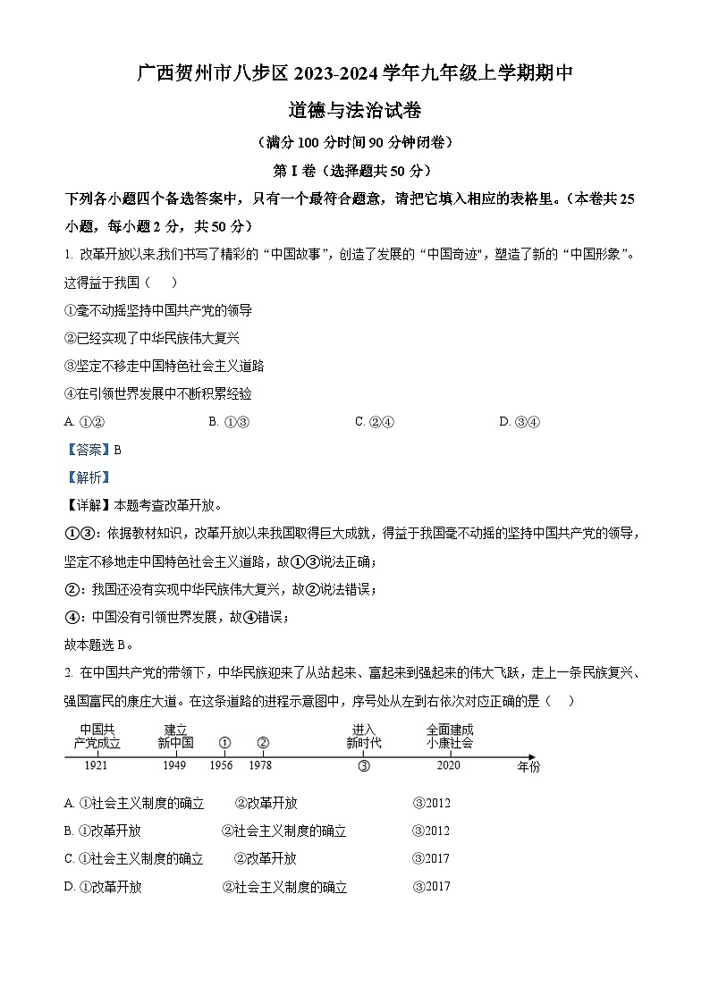
广西贺州市八步区2023-2024学年九年级上学期期中道德与法治试卷: 这是一份广西贺州市八步区2023-2024学年九年级上学期期中道德与法治试卷,共4页。
2023年广西贺州市八步区中考道德与法治一模试卷(含答案解析): 这是一份2023年广西贺州市八步区中考道德与法治一模试卷(含答案解析),共13页。

