所属成套资源:新教材适用2024版高考生物二轮总复习训练题(20份)
新教材适用2024版高考生物二轮总复习第3部分高考题型专练选择题精准练4
展开
这是一份新教材适用2024版高考生物二轮总复习第3部分高考题型专练选择题精准练4,共11页。试卷主要包含了5的条件下保存,5%, 甲病、乙病为单基因遗传病等内容,欢迎下载使用。
1. (2023·河北邯郸二模)下列关于T2噬菌体、大肠杆菌和酵母菌共同特征的叙述,正确的是( D )
A.都属于分解者 B.都能进行细胞分裂
C.都含两种核酸 D.都能发生变异
【解析】 T2噬菌体是DNA病毒,无细胞结构,不能进行细胞分裂,寄生于大肠杆菌,属于消费者,A、B错误;T2噬菌体只含DNA一种核酸,大肠杆菌和酵母菌是有细胞结构的生物,含DNA和RNA两种核酸,C错误;三者遗传物质都是DNA,都能发生基因突变,基因突变属于可遗传变异,D正确。故选D。
2. (2023·广东佛山二模)马达蛋白是一类利用ATP驱动自身沿细胞骨架定向运动的蛋白。目前普遍认为细胞质流动是由马达蛋白介导的“货物”定向运输引起的。下图为马达蛋白运输叶绿体的示意图。下列叙述错误的是( C )
A.细胞骨架参与细胞内物质或结构的运输
B.观察细胞质的流动可用叶绿体的运动作为参照
C.该细胞中马达蛋白介导叶绿体朝不同的方向运输
D.马达蛋白含有细胞骨架结合区域和“货物”结合区域
【解析】 细胞骨架是真核细胞中由蛋白质聚合而成的三维的纤维状网架体系,细胞骨架包括微丝、微管和中间纤维,细胞骨架在细胞分裂、细胞生长、细胞物质运输、细胞壁合成等等许多生命活动中都具有非常重要的作用,A正确;细胞质基质是不断流动的,悬浮在基质中的细胞器也会随之运动,所以叶绿体等颗粒位置的改变证明了细胞质是流动的,由于细胞质流动的速度慢,无标志物难以察觉,而选择体积较大的、有颜色的细胞器如叶绿体等作为标志物有利于观察,B正确;马达蛋白是一类利用ATP驱动自身沿细胞骨架定向运动的蛋白,不能介导叶绿体朝不同的方向运输,C错误;马达蛋白是指细胞内在ATP驱动下沿着细胞骨架定向运输“货物”的蛋白,马达蛋白含有细胞骨架结合区域和“货物”结合区域,D正确。故选C。
3. (2023·山东枣庄二模)丝瓜果肉中邻苯二酚等酚类物质在多酚氧化酶(PPO)的催化下形成褐色物质,褐色物质在410nm可见光下有较高的吸光值(OD值),且褐色物质越多,OD值越高。已知底物分子在温度升高时所具有的能量提高,PPO的最适pH为5.5。科学家用丝瓜果肉的PPO粗提液、邻苯二酚、必需的仪器等探究温度对PPO活性的影响,结果如下图。下列说法错误的是( A )
A.PPO在35 ℃和40 ℃时降低的活化能相同
B.测定PPO的最适温度需要在30~40 ℃范围内设置温度梯度
C.应先使用缓冲液分别配制PPO提取液和邻苯二酚溶液,然后再混合
D.丝瓜果肉PPO粗提液可以在0 ℃和pH为5.5的条件下保存
【解析】 PPO在温度为35 ℃和40 ℃时酶活性不同,因此,降低的活化能也不同,A错误;由于35 ℃时OD值最高,所以应在30~40 ℃间设置温度梯度实验以更精确测定PPO的最适温度,B正确;邻苯二酚和PPO粗提液混合前应先分别在相应的温度下保温,然后再将其混合,C正确;0 ℃PPO的活性较弱,可以将丝瓜果肉PPO粗提液在0 ℃和pH为5.5的条件下保存,D正确。故选A。
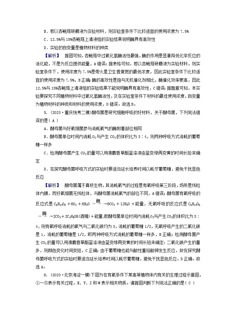
4. (2023·唐山二模)“比较过氧化氢在不同条件下的分解”的实验材料——肝脏研磨液具有不易保存、腥味重等缺点。某生物学习小组探究不同植物材料中过氧化氢酶活性,及在实验室条件下材料的最佳使用浓度,以获取肝脏研磨液的替代材料,实验结果如图、表所示。下列有关叙述正确的是( B )
注:“-”表示带火星卫生香不复燃,“+”表示带火星卫生香复燃,“★”表示带火星卫生香复燃并伴随气泡炸裂声。
A.杏鲍菇中过氧化氢酶活性最强,为过氧化氢分解提供的能量最多
B.若以杏鲍菇研磨液为实验材料,则实验室条件下比较适宜的使用浓度为7.5%
C.12.5%与15%杏鲍菇上清液组的实验结果说明酶具有高效性
D.实验的自变量是植物材料的种类
【解析】 据图可知,杏鲍菇中过氧化氢酶活性最强,酶的作用是显著降低化学反应的活化能,不是为反应提供能量,A错误;据表格可知,若以杏鲍菇研磨液为实验材料,则实验室条件下,使用浓度为7.5%是带火星卫生香复燃的最低浓度,因此实验室条件下比较适宜的使用浓度为7.5%,B正确;酶的高效性是指与无机催化剂相比,酶催化效率更高,因此12.5%与15%杏鲍菇上清液组的实验结果不能说明酶具有高效性,C错误;据题意可知,本实验要探究不同植物材料中过氧化氢酶活性,及在实验室条件下材料的最佳使用浓度,自变量为植物材料的种类和材料的使用浓度,D错误。故选B。
5. (2023·重庆统考二模)酵母菌是研究细胞呼吸的好材料,关于酵母菌,下列说法错误的是( A )
A.酵母菌与好氧细菌参与消耗氧气的酶附着部位相同
B.酵母菌单位时间内消耗O2与产生CO2的体积比为3∶4,则两种呼吸方式消耗的葡萄糖一样多
C.检测酵母菌产生CO2的量可以用溴麝香草酚蓝溶液由蓝变绿再变黄的时间长短来确定
D.在探究酵母菌呼吸方式的实验时要适当延长培养时间以耗尽葡萄糖,避免干扰显色反应
【解析】 酵母菌属于真核生物,其消耗氧气的过程是有氧呼吸第三阶段,场所是线粒体内膜,而好氧细菌无线粒体,与酵母菌消耗氧气的部位不同,A错误;酵母菌有氧呼吸的反应式是C6H12O6+6O2+6H2Oeq \(――→,\s\up7(酶))6CO2+12H2O+能量,无氧呼吸的反应式是C6H12O6eq \(――→,\s\up7(酶))2CO2+2C2H5OH(酒精)+能量,若酵母菌单位时间内消耗O2与产生CO2的体积比为3∶4,则有氧呼吸消耗的氧气与二氧化碳均为3,消耗的葡萄糖1/2,无氧呼吸产生的二氧化碳是1,消耗的葡萄糖是1/2,即两种呼吸方式消耗的葡萄糖一样多,B正确;检测酵母菌产生CO2的量可以用溴麝香草酚蓝溶液由蓝变绿再变黄的时间长短来确定:二氧化碳产生的量多,则颜色变化时间变短,C正确;由于葡萄糖也能与酸性重铬酸钾发生反应,故在探究酵母菌呼吸方式的实验时要适当延长培养时间以耗尽葡萄糖,避免干扰显色反应,D正确。故选A。
6. (2023·北京海淀一模)下图为在有氧条件下某高等植物体内有关的生理过程示意图,①~⑤表示有关过程,X、Y、Z和W表示相关物质。请据图判断下列说法正确的是( C )
A.X、Y、Z物质分别表示C3、ATP和丙酮酸
B.①~⑤过程中能产生ATP的有①②③④
C.②⑤过程分别表示C3的还原和CO2的固定
D.光合作用速率大于呼吸作用速率时,④过程产生的CO2会释放到细胞外
【解析】 Z物质是ATP,Y物质是丙酮酸,X物质是C3,A错误;光合作用的光反应阶段(①)和有氧呼吸的三个阶段(③④)均能产生ATP,而光合作用暗反应阶段中的C3的还原过程(②)不能产生ATP,B错误;图中②过程表示C3的还原,⑤过程表示CO2的固定,C正确;光合作用速率小于呼吸作用速率时,④过程产生的CO2会释放到细胞外,D错误。故选C。
7. (2023·河北邯郸二模)哺乳动物卵母细胞的不对称分裂既存在于细胞质中,也存在于细胞核中。卵母细胞在选择遗传物质的过程中表现出独特的偏好性,重组交换率较高的染色体倾向于留在卵细胞中,下列选项正确的是( C )
A.姐妹染色单体分离是减数分裂中染色体特有的行为
B.每条染色体都有50%的概率被分配到卵细胞或极体
C.精卵结合会激活次级卵母细胞,以完成第二次不对称分裂
D.卵细胞中的染色体和极体中的染色体是完全相同的
【解析】 有丝分裂和减数分裂过程中都会发生姐妹染色单体的分离,A错误;细胞核的不对称分裂会影响染色体被分配到卵细胞或极体的概率,B错误;精子进入卵细胞后,被激活的次级卵母细胞完成减数分裂Ⅱ,排出第二极体,故精卵结合会激活次级卵母细胞,以完成第二次不对称分裂,C正确;重组交换率较高的染色体倾向于留在卵细胞中,所以卵细胞中的染色体和极体中的染色体不会完全相同,D错误。故选C。
8. (2023·苏州模拟)果蝇的翅型(A/a)、眼色(B/b)由两对独立的等位基因控制,且控制眼色的基因位于X染色体上。现有纯合长翅红眼雌蝇与纯合残翅白眼雄蝇杂交,F1全为长翅红眼果蝇。若F1自由交配,不考虑基因突变和交叉互换。下列叙述错误的是( B )
A.长翅对残翅为显性,红眼对白眼为显性
B.F2长翅红眼雌性:残翅白眼雄性=3∶1
C.F2雌性中表现型有2种,基因型有6种
D.若F2长翅红眼雌:长翅白眼雄=2∶3,原因可能为AXB雄配子致死
【解析】 纯合长翅红眼雌蝇与纯合残翅白眼雄蝇杂交,F1全为长翅红眼果蝇,所以长翅对残翅为显性,红眼对白眼为显性,A正确;据题分析,F1雌果蝇的基因型为AaXBXb,F1雄果蝇的基因型为AaXBY,F1自由交配,F2长翅红眼雌性∶残翅白眼雄性=6∶1,B错误;据题分析,F1雌果蝇的基因型为AaXBXb,F1雄果蝇的基因型为AaXBY,F1自由交配,F2雌性中基因型有AAXBXB、AAXBXb、AaXBXB、AaXBXb、aaXBXB、aaXBXb6种,表型为2种,C正确;据题分析,F1雌果蝇的基因型为AaXBXb,F1雄果蝇的基因型为AaXBY,F1自由交配,F2长翅红眼雌∶长翅白眼雄=2∶1,若AXB雄配子致死,F2长翅红眼雌∶长翅白眼雄=2∶3,D正确。故选B。
9. (2023·广东佛山二模)甲病、乙病为单基因遗传病。图1为某家系的遗传系谱图,其中4号个体不携带致病基因。对家系中部分成员进行甲病的基因检测,将含有相关基因的DNA片段用限制酶切割后电泳分离,结果如图2所示。下列相关说法错误的是( A )
A.甲病是常染色体隐性遗传病,图2中的X可能为图1中的2号、3号或9号
B.乙病是伴X染色体隐性遗传病,9号的乙病致病基因来源于其外祖父或外祖母
C.若11号为男孩,则其同时患甲乙两种病的概率是1/16
D.若11号患乙病且性染色体组成为XXY,原因是8号产生卵细胞时减数分裂Ⅱ异常
【解析】 分析图2:由1、4、8、10号个体的电泳图可知1号和4号关于甲病基因均为纯合子,8号和10号均为杂合子,10号为男性个体,则控制甲病的基因位于常染色体上,8号和10号为杂合子,表现为正常,说明甲病为隐性遗传病,故甲病为常染色体隐性遗传病,图2中的X为显性纯合子,图2中的X可能为图1中的2号或9号,3号必然为杂合子(4号个体为纯显,但是8和10号为杂合子),A错误;分析图1:3号和4号个体不患乙病,生出的9号个体患有乙病,说明乙病为隐性遗传病,由于4号个体不携带致病基因,说明乙病为伴X染色体隐性遗传病,9号的乙病致病基因来源于其母亲,而母亲的致病基因可以来自母亲的父亲或母亲,即9号的乙病致病基因来源于其外祖父或外祖母,B正确;结合A、B选项的分析,若设A、a表示甲病,B、b表示乙病,则7号个体的基因型为AaXBY,8号个体的基因型为1/2AaXBXB、1/2AaXBXb,若11号为男孩,则其同时患甲乙两种病的概率是1/4×1/2×1/2=1/16,C正确;结合C选项的分析,7号个体的基因型为AaXBY,8号个体的基因型为1/2AaXBXB、1/2AaXBXb,若11号患乙病且性染色体组成为XXY,则其基因型为XbXbY,原因是8号产生卵细胞时减数分裂Ⅱ异常,Xb姐妹染色单体移向同一极,形成了XbXb的卵细胞,D正确。故选A。
10. (2023·广东茂名二模)淋巴水肿是由于机体某些部位淋巴液回流受阻,导致液体在组织液异常增多的现象。最近科学家在研究淋巴水肿的病因时发现,淋巴管内可以产生红细胞和白细胞。下列相关说法不正确的是( B )
A.淋巴管中存在大量淋巴细胞,是参与免疫调节的重要组成部分
B.淋巴管壁细胞只能通过淋巴液与外界环境进行各种物质交换
C.组织液、血浆和淋巴液之间的动态平衡有利于维持机体的正常生命活动
D.该发现可推测淋巴管内可能存在与造血干细胞相同功能的细胞
【解析】 淋巴管中存在大量淋巴细胞,淋巴细胞属于免疫细胞,是参与免疫调节的重要组成部分,A正确;淋巴管壁细胞生活的环境是淋巴液和组织液,故能通过淋巴液和组织液与外界环境进行各种物质交换,B错误;组织液、血浆和组织细胞之间不断地发生着物质交换,组织液、血浆和淋巴液之间的动态平衡有利于维持机体的正常生命活动,C正确;结合题干“淋巴管内可以产生红细胞和白细胞”可知该发现可推测淋巴管内可能存在与造血干细胞相同功能的细胞,D正确。故选B。
11. (2023·广东江门二模)某种洄游鱼类幼鱼阶段在海水中生活,性成熟后回到淡水中产卵。当进入淡水环境中时,由于其细胞外液的浓度高于周围淡水,体外的淡水会不断地渗入体内。鱼体在淡水中会减少饮水并减少神经垂体激素的分泌来调节水分的排出量,促进肾上腺素的分泌以减少Na+的排出量,从而维持体内较高的渗透压。据上述信息,判断下列叙述正确的是( C )
A.减少神经垂体激素的分泌可增加肾小管和集合管对水分的重吸收
B.神经垂体激素和肾上腺素分泌后,在体液中定向运输到肾脏
C.神经垂体激素和肾上腺素协调配合,维持鱼体内渗透压相对稳定
D.该洄游鱼在进入淡水环境的渗透压调节过程中,只存在激素调节
【解析】 分析题意可知,鱼体在淡水中会减少饮水并减少神经垂体激素的分泌来调节水分的排出量,促进肾上腺素的分泌以减少Na+的排出量,该过程中肾上腺素主要减少钠离子排出,而神经垂体激素的分泌减少,可减少肾小管和集合管对水分的重吸收,从而使鱼体内的水分减少,钠离子增多,从而维持体内较高的渗透压,A错误,C正确;神经垂体激素和肾上腺素都属于激素,激素随体液运输时是不定向的,B错误;该洄游鱼在进入淡水环境的渗透压调节过程中,既有肾上腺素等激素的调节,也有神经垂体等参与的神经调节,D错误。故选C。
12. (2023·济南校联考)为探究某种中药对细菌性肺炎的疗效是否与机体免疫功能增强有关,研究人员进行了实验,实验处理及结果如下表所示。下列有关说法错误的是( D )
注:+越多代表吞噬能力越强或T细胞数量越多
A.细菌侵入小鼠机体后,会引起吞噬细胞摄取处理细菌
B.实验结果表明该中药能增强小鼠的非特异性免疫功能
C.实验结果表明该中药能增强小鼠的细胞免疫功能
D.该中药对小鼠细菌性肺炎的疗效低于免疫增强剂的
【解析】 细菌能引起机体出现肺炎,属于抗原,侵入小鼠机体后,会引起吞噬细胞摄取处理细菌,将细菌的表面抗原决定簇暴露出来,引起相应的免疫反应,A正确;据表格可知,中药灌胃处理组小鼠吞噬细胞的吞噬能力高于免疫增强剂灌胃对照组,显著高于蒸馏水灌胃对照组,这一结果说明该中药增强了小鼠的非特异性免疫功能,B正确;细胞免疫中发挥作用的细胞主要是T细胞,中药灌胃处理组小鼠的T细胞含量显著高于蒸馏水灌胃对照组,与免疫增强剂灌胃对照组相近,这一结果说明该中药能通过提高小鼠的T细胞含量来增强小鼠的细胞免疫功能,C正确;据B和C选项分析可知,该中药增强了小鼠的非特异性免疫功能和细胞免疫功能,说明对小鼠细菌性肺炎的疗效高于免疫增强剂,D错误。故选D。
13. (2023·北京丰台一模)NF1基因与黑色素瘤形成有关,该基因表达的蛋白质失活是引起黑色素瘤的主要原因,相关叙述不正确的是( B )
A.NF1基因表达的蛋白质可以抑制细胞的分裂
B.NF1基因的突变位点很可能在启动子的序列
C.NF1基因的突变可能导致翻译过程提前终止
D.NF1基因的杂合子个体一般不会表现黑色素瘤
【解析】 NF1基因与黑色素瘤形成有关,该基因表达的蛋白质失活是引起黑色素瘤的主要原因,据此可推测,NF1基因表达的蛋白质可以抑制细胞的分裂,A正确;NF1基因正常表达,只是表达出的蛋白质失活,据此可推测,突变位点很可能不在启动子的序列,而在编码区序列,B错误;NF1基因的突变可能导致翻译过程提前终止,进而引起表达出的蛋白质失去活性而表现出黑色素瘤,C正确;NF1基因的杂合子个体一般不会表现黑色素瘤,因为其中含有正常的NF1基因,即其表达出的蛋白质有活性,D正确。故选B。
14. (2023·河北邯郸二模)生长素(IAA)调控其响应基因(ARF)表达,从而调控花蕊的发育。A蛋白基因突变植株的花蕊发育异常,下列说法错误的是( D )
A.IAA能促进ARF表达
B.A蛋白的降解影响花蕊发育
C.突变体中ARF表达受抑制
D.突变基因不能表达出蛋白质
【解析】 根据题图中信息可知,A蛋白与IAA-受体复合物结合后,被蛋白酶体降解,减少A蛋白与ARF调控因子的结合,解除A蛋白对ARF表达的抑制作用,这说明IAA能促进ARF表达,A正确;A蛋白的降解影响ARF表达,而ARF表达能影响花蕊的发育,所以A蛋白的降解能影响花蕊的发育,B正确;ARF表达是花蕊发育的条件,突变体花蕊发育异常说明ARF表达受抑制,因此A蛋白基因突变能产生蛋白质,继续抑制ARF表达,C正确,D错误。故选D。
15. (2023·山东统考二模)棉蚜虫排泄的蜜露含有丰富的糖、氨基酸等营养物质,为蚁所嗜食;蚁可为棉蚜虫清除排泄物并助其搬迁扩散、驱除天敌,棉蚜虫的爬迁蔓延还受光的影响;棉蚜虫受到天敌攻击时会立即释放告警外激素,通知同类个体逃避;棉田中插种的高粱可以招引天敌从而控制棉蚜虫的数量。下列说法错误的是( B )
A.棉蚜虫与蚁的种群密度可能存在正相关
B.棉蚜虫的化学信息可来自于非生物环境和生物个体或群体
C.棉田插种高粱属于生物防治
D.信息传递还能调节生物的种间关系,进而维持生态系统的平衡与稳定
【解析】 由题意可知,棉蚜虫与蚁为互利共生关系,二者种群密度可能存在正相关,A正确;棉蚜虫的化学信息(蜜露、警外激素)可来自于生物个体或群体,B错误;棉田中插种的高粱可以招引天敌从而控制棉蚜虫的数量,属于生物防治,C正确;信息传递在群落、生态系统层面的功能为调节生物的种间关系,进而维持生态系统的平衡与稳定,D正确。故选B。
16. (2023·枣庄二模)微生物培养成功的关键是防止杂菌污染。下列操作过程遵循无菌操作规范的是( D )
A.用果酒制作果醋时,打开瓶盖,盖上一层纱布以利于醋酸菌繁殖
B.将培养基放入干热灭菌箱后,然后加热至压力为100 kPa、温度为121 ℃
C.用灼烧冷却后的接种环取酵母菌纯培养物,连续划五个区后,再灼烧一次接种环
D.啤酒制作时,在糖浆中加入啤酒花蒸煮,以产生风味组分,终止酶的进一步作用
【解析】 醋酸菌属于好氧菌,果酒制作果醋需要醋酸菌,因此用果酒制作果醋时,打开瓶盖,盖上一层纱布以利于醋酸菌繁殖,但这不属于遵循无菌操作,A错误;培养基的灭菌方法是湿热灭菌,不是干热灭菌,B错误;用灼烧冷却后的接种环取酵母菌纯培养物,每个区划线前都需要灼烧接种环,划完最后一区后,需要再次灼烧接种环,C错误;啤酒制作时,在糖浆中加入啤酒花蒸煮,蒸煮的目的是产生风味组分,终止酶的进一步作用等,D正确。故选D。
17. (2023·辽宁校联考)通过植物细胞工程技术,可利用甲(高产不耐盐)、乙(低产耐盐)两种二倍体植物培育高产耐盐的杂种植株,实验流程如图所示,下列叙述错误的是( A )
A.经①处理后,可采用质壁分离实验检测制备的原生质体的活性情况
B.②~③过程中,杂种细胞内高尔基体和线粒体活动明显增强
C.由④到目的植株需进一步筛选的原因是④中含高浓度钠盐
D.目的植株相对于甲、乙而言发生了染色体数目变异但植株仍可育
【解析】 ①是利用纤维素酶和果胶酶获取原生质体的过程,原生质体没有细胞壁,无法发生质壁分离,故不能采用质壁分离实验检测原生质体的活性情况,A错误;②到③的过程是融合细胞再生细胞壁的过程,而高尔基体与植物细胞壁的形成有关,故杂种细胞内高尔基体和线粒体活动明显增强,B正确;④是筛选获得的具有耐盐特性的胚状体,但不能确定其是高产还是低产,故需要进一步筛选,C正确;甲、乙是二倍体植株,通过体细胞杂交技术获得的目的植株是四倍体,是可育的,D正确。故选A。
18. (2023·温州二模)2018年3月,最后一头雄性北方白犀牛去世,至此世界上仅剩两头雌性个体。如今,科研团队拟采用提前保存的北方白犀牛冷冻精子借助核移植、体外受精等技术,以南方白犀牛作为代孕母畜人工繁育北方白犀牛。下列叙述合理的是( D )
A.须注射免疫抑制剂以减弱代孕母畜对植入胚胎的免疫排斥反应
B.冷冻保存的精子需培养成熟后,再经获能处理才可用于体外受精
C.若取雌性白犀牛的体细胞进行核移植,获得的克隆后代可繁衍为一个种群
D.理论上可取4细胞期胚胎用酶处理成单个细胞分别培养,以提高胚胎的利用率
【解析】 代孕母畜对植入胚胎基本上不会产生免疫排斥反应,不需要注射免疫抑制剂,A错误;冷冻保存的精子已经成熟不需要再培养,B错误;用雌性白犀牛体细胞进行核移植克隆出多头子代,获得的克隆后代均为雌性,不能繁殖后代,故不是一个种群,C错误;理论上可取4细胞期胚胎用酶处理成单个细胞分别培养,以提高胚胎的利用率,D正确。故选D。
19. (2023·张家界二模)T4溶菌酶来源于T4噬菌体,是重要的工业用酶。科学家通过一定技术使T4溶菌酶的第3位异亮氨酸变为半胱氨酸(异亮氨酸的密码子是AUU、AUC、AUA,半胱氨酸的密码子是UGU、UGC),于是在该半胱氨酸与第97位的半胱氨酸之间形成一个二硫键,从而使T4溶菌酶的耐热性得到了提高。下列叙述正确的是( C )
A.对T4溶菌酶的改造属于发酵工程的范畴
B.参与新的T4溶菌酶合成的tRNA种类一定会发生改变
C.改造后的T4溶菌酶中的二硫键的作用类似于DNA中的氢键
D.上述改造通过替换T4溶菌酶DNA上的1个碱基对即可实现
【解析】 对蛋白质分子的设计和改造是通过蛋白质工程来实现的,故对T4溶菌酶的改造属于蛋白质工程的范畴,A错误;改造前组成T4溶菌酶的氨基酸中就含有异亮氨酸和半胱氨酸,改造后组成T4溶菌酶的氨基酸中仍含有异亮氨酸和半胱氨酸,因此参与其合成的tRNA种类可能不变,B错误;改造后的T4溶菌酶多了一个二硫键,二硫键使T4溶菌酶的耐热性提高;DNA分子中氢键越多,热稳定性越强,二者作用类似,C正确;要将T4溶菌酶的异亮氨酸变为半胱氨酸,只改变一个氨基酸,发生的是碱基的替换;两种氨基酸最接近的密码子是AUU和UGU,或AUC和UGC,仍然相差两个碱基,由于DNA是双链结构,故对应的DNA上的碱基至少要替换2个碱基对,D错误。故选C。
20. (2023·青岛二模)某科研小组从土壤菌株A、B中分离到同源性为93%的Bt 1抗虫基因和Bt 2抗虫基因的编码序列,并运用交错延伸PCR技术获得了抗虫性能强的重组B基因,转入烟草获得成功,过程如下图所示。下列选项正确的是( D )
注:①交错延伸PCR:基因Bt 1和Bt 2均作为模板,所需引物相同,图中仅是其中一条链的延伸情况。②启动子Pr1a可在烟草叶肉细胞中特异性启动基因的转录。③图中生长素合成酶基因是通过成熟mRNA逆转录获得的DNA片段,可使植物细胞合成生长素。
A.若用EcRⅠ(5′—G↓AATTC—3′)和限制酶XmaⅠ(5′—G↓CCGGG—3′)双酶切多个目的基因,能避免两个目的基因连接成环
B.复制原点是RNA聚合酶识别和结合的位点
C.在培养愈伤组织的培养基中添加卡那霉素可以筛选含有Bt重组基因的细胞
D.图中生长素合成酶基因不能促进愈伤组织生根
【解析】 限制酶EcRⅠ和XmaⅠ的酶切位点不同,切出的黏性末端不同,目的基因两端的黏性末端不同,能避免单个目的基因连接成环,但不能避免两个目的基因中相同的黏性末端相连,A错误;启动子是RNA聚合酶识别和结合的位点,用于驱动基因的转录,B错误;据图可知,Ti重组质粒中同时含有Bt重组基因和抗草甘膦基因(rA),因此在培养愈伤组织的培养基中添加草甘膦可以筛选含有Bt重组基因的细胞,C错误;分析题意可知,图中生长素合成酶基因不能促进愈伤组织生根,因为生长素合成酶基因是通过成熟mRNA逆转录获得的编码区序列,自身无启动子,而启动子Pr1a只在烟草叶肉细胞中特异性启动基因的转录,在愈伤组织细胞中不能启动转录,D正确。故选D。带火星卫生
香复燃情况
杏鲍菇上清液质量分数(%)
2.5
5.0
7.5
10.0
12.5
15.0
第1次
-
-
+
+
★
★
第2次
-
-
+
+
★
★
第3次
-
-
+
+
★
★
实验组
处理
吞噬细胞的
吞噬能力
T细胞数量
①
患细菌性肺炎小鼠+中药灌胃处理
+++++
+++++
②
患细菌性肺炎小鼠+蒸馏水灌胃处理
++
+++
③
患细菌性肺炎小鼠+免疫增强剂灌胃处理
++++
+++++
相关试卷
这是一份新教材适用2024版高考生物二轮总复习第3部分高考题型专练选择题精准练5,共11页。
这是一份新教材适用2024版高考生物二轮总复习第3部分高考题型专练选择题精准练3,共10页。
这是一份新教材适用2024版高考生物二轮总复习第3部分高考题型专练选择题精准练3,共10页。

