四川省成都市树德中学2023-2024学年高三上学期11月阶段性测试理综试题(Word版附解析)
展开第Ⅰ卷
一、选择题:本大题共7小题,每小题6分。在每小题给出的四个选项中,只有一项是符合题目要求的。
1. 化学推动着社会的进步和科技的创新,下列说法正确的是
A. 北京冬奥会手持火炬“飞扬”在出口处喷涂含碱金属的焰色剂,实现了火焰的可视性
B. “蛟龙”号载人潜水器最关键的部件—耐压球壳是用稀土金属钛(位于第ⅡB族)制造而成
C. 社区服务中用84消毒液清洗公共桌椅,是因为84消毒液中的有强氧化性
D. 我国清代《本草纲目拾遗》中叙述了“铁线粉”:“粤中洋行有舶上铁丝……日久起销,用刀刮其销……所刮下之销末,名铁线粉。”铁线粉的成分是纯铁粉
【答案】A
【解析】
【详解】A.不同金属元素的焰色试验可以发出不同颜色的光,喷涂碱金属目的是利用焰色试验让火焰可视,A正确;
B.钛合金硬度大,耐压球壳是用钛合金制造而成,钛位于ⅣB族,不是稀土元素,B错误;
C.84消毒液中的有强氧化性,能杀菌消毒,C错误;
D.由题意可知,铁线粉的成分是铁被海水锈蚀产生的物质,不是纯铁,D错误;
故选A。
2. 用表示阿伏加德罗常数,下列说法正确的是
A. 11.2L 含电子数目为7
B. 17g—OD含有的电子数目为9
C. 0.2ml/L 水解形成的胶体粒子数小于0.2
D. 2.4g Mg在空气中燃烧生成MgO和转移的电子个数为0.2
【答案】D
【解析】
【详解】A.未说明温度、压强,无法根据气体体积计算物质的量,A错误;
B.1个—OD含有的电子数目为9,17g—OD为,含有的电子,数目为,B错误;
C.因为胶体粒子要求直径在1-100nm,所以单个的Fe(OH)3直径不够,往往是几十个Fe(OH)3粒子聚在一起才形成一个胶粒,且分散系体积未知不能计算其物质的量,C错误;
D.镁在空气中完全燃烧,化合价从0价升高到+2价,因此0.1ml镁在空气中完全燃烧生成MgO和Mg3N2,转移的电子数为0.2,D正确;
故选D。
3. 奥培米芬是一种雌激素受体调节剂,其合成中间体的结构简式如图所示,关于该中间体,下列说法正确的是
A. 含有三种官能团
B. 含有2个手性碳原子
C. 一定条件下1ml该物质最多能与10ml 发生加成
D. 苯环上的一氯代物有5种结构
【答案】C
【解析】
【详解】A.该有机物分子中含碳氯键、碳碳双键、醚键和酯基,A错误;
B.已知同时连有四个互不相同的原子或原子团的碳原子为手性碳原子,结合题干有机物的键线式可知,分子中不含手性碳原子,B错误;
C.每个苯环可消耗3ml,一个碳碳双键可消耗1ml,1ml该物质最多能与10ml 发生加成,C正确;
D.由题干有机物的键线式可知,分子中三个苯环不对称,故苯环上的一氯代物有8种结构,如图所示:,D错误;
答案选C。
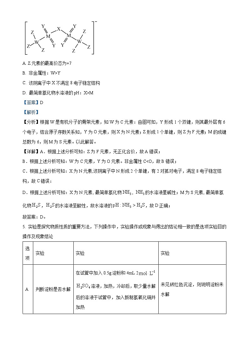
4. 某离子液体的阴离子的结构如图所示,其中W、X、Y、Z、M为原子序数依次增大的短周期非金属元素,W是有机分子的骨架元素。下列说法正确的是
A. Z元素的最高价态为+7
B. 非金属性:W>Y
C. 该阴离子中X不满足8电子稳定结构
D. 最简单氢化物水溶液的pH:X>M
【答案】D
【解析】
【分析】根据W是有机分子的骨架元素,知W为C元素:由图可如,Y形成1个双键,则其最外层有6个电子,结合原子序数关系知,Y为O元素,则X为N元素;Z形成1个单键,则Z为F元素;M的成键总数为6,则M为S元素。以此解答。
【详解】A.根据上述分析可知:Z为F元素,无正化合价,故A错误;
B.根据上述分析可知:W为C元素,Y为O元素。非金属性C
D.根据上述分析可知:X为N元素, 最简单氢化物, 的水溶液星碱性;M为S元素, 最简单氢化物,的水溶液呈酸性,故水溶液的,故D正确;
故答案:D。
5. 实验是探究物质性质的重要方法,下列操作中,实验操作或现象与得出的结论相一致的是选项实验目的操作及现象结论
A. AB. BC. CD. D
【答案】D
【解析】
【详解】A.淀粉水解液酸性溶液,而葡萄糖与氢氧化铜反应需要碱性溶液,因此首先要加入氢氧化钠中和硫酸,然后再加入新制氢氧化铜或悬浊液加热反应,A错误;
B.应该用铂丝或者光洁无锈的铁丝蘸取待测溶液,B错误;
C.NaCl、NaI的混合溶液中,不知二者浓度的相对大小,不能通过沉淀出现的先后判断溶度积常数,C错误;
D.向鸡蛋清溶液中滴加饱和溶液,溶液变浑浊,再加水浑浊消失说明鸡蛋清溶液发生了盐析,D正确;
故选D。
6. 电芬顿工艺被认为是一种很有应用前景的高级氧化技术,可用于降解去除废水中的持久性有机污染物,其工作原理如下图所示,下列说法错误的是
A. 电解一段时间后,Pt电极附近pH减小
B. 阴极的电极反应有:、
C. 电子流动方向:Pt电极→电解质→HMC-3电极
D. 若处理0.1ml,理论上HMC-3电极消耗标准状况下62.72L
【答案】C
【解析】
【分析】由图可知,电极上铁元素、氧元素价态降低得电子,故电极为阴极,电极反应式分别为、,后发生反应,氧化苯酚,反应为,Pt电极为阳极,电极反应式为2H2O-4e‒=4H++O2↑。
【详解】A.电极为阳极,电极反应式为2H2O-4e‒=4H++O2↑,电解一段时间后,Pt电极附近pH减小,故A正确;
B.据分析,阴极电极反应有:、,故B正确;
C.电子不能通过电解质,故C错误;
D.由分析可知,苯酚转化为二氧化碳和水,,由图可知,反应中氧气转化为H2O2,H2O2转化为,转化关系为,故而,若处理0.1ml ,则阴极消耗氧气的物质的量为2.8ml,理论上消耗标准状况下氧气的体积为,故D正确;
故选C。
7. 25℃时,用NaOH调节CH3COOH溶液的pH,保持体系中。粒子浓度的对数值(lgc)以、反应物的物质的量之比[]与pH的关系如图所示。下列有关说法错误的是
A. 25℃时,CH3COOH的电离平衡常数的数量级为10-5
B. t=0.5时,
C. P1所示溶液:
D. P2所示溶液:
【答案】C
【解析】
【详解】A.从图中可知,c(CH3COOH)和c(CH3COO-)相同时(虚线与实线相交的点),pH=4.75,根据CH3COOHCH3COO-+H+,醋酸浓度和醋酸根离子浓度相同时,K=c(H+)=10-4.75,数量级为10-5,A正确;
B.根据电荷守恒c(Na+)+c(H+)=c(CH3COO-)+c(OH-),t=0.5时,溶液中溶质为CH3COOH和CH3COONa,假设不发生电离和水解,两者浓度相同,现溶液呈酸性,说明醋酸电离程度大于醋酸根离子的水解程度,因此c(Na+)>c(CH3COOH),再结合电荷守恒的等式可得,B正确;
C.P1溶液中,根据电荷守恒有c(Na+)+c(H+)=c(CH3COO-)+c(OH-),因为醋酸根离子浓度等于醋酸浓度,且两者浓度和为0.1ml/L,则醋酸根离子浓度为0.05ml/L,溶液呈酸性,氢离子浓度大于氢氧根离子浓度,则要使电荷守恒等式成立,c(Na+)
故答案选C。
三、非选择题:包括必考题和选考题两部分。第8题~第10题为必考题,每个试题考生都必须做答。第11题~第12题为选考题,考生根据要求做答。
8. 己二酸(M=146)是制备尼龙-66的重要原料。在实验室通常用高锰酸钾氧化环己醇制备:
(未配平)。该反应强烈放热,其它相关信息列表如表:
实验步骤:
Ⅰ.将50mL 10%NaOH溶液、50mL水、6g 加入如图1的三颈烧瓶中,待完全溶解后,缓慢滴加环己醇(2.1mL),并维持温度45℃,滴加完毕后,将温度提升到90℃,使得氧化完全。
Ⅱ.趁热抽滤、滤渣用热水洗涤3次,合并滤液和洗涤液,用4mL浓盐酸酸化,在石棉网上加热浓缩至溶液体积为10mL左右,降温结晶、抽滤、称重得2.6g产品。
回答下列问题:
(1)仪器A中应加入___________(填“水”或“油”)作为热传导介质,配平题干中的化学方程式:___________。
(2)步骤Ⅰ缓慢滴加环己醇的原因是___________。
(3)抽滤装置如图2所示,与普通过滤相比,其优点是___________。
(4)步骤Ⅱ中用盐酸酸化的目的是___________。
(5)根据相关信息可知,己二酸易溶于乙醇,步骤Ⅱ不选择乙醇洗涤滤渣的原因是___________(答出一点即可)。
(6)产品纯度测定
①准确称取1.0g产品加水溶解,配制成100.00mL溶液,取出25.00mL于锥形瓶中,用0.10的NaOH标准溶液滴定至终点,消耗NaOH溶液20.00mL;己二酸溶液应盛放在如图3仪器___________(填“甲”或“乙”)中。
②产品的纯度为___________。
【答案】8. ①. 水 ②. 3
9. 防止反应过于剧烈,有副产物生成
10. 过滤速度快,效率高
11. 将己二酸钾转化为己二酸
12. 用乙醇洗涤后溶解的己二酸不易分离,或乙醇会被或氧化,生成新杂质
13. ①. 甲 ②. 58.4%
【解析】
【分析】用环己醇制备己二酸,反应完毕后将混合物加入热水中使产物己二酸以及未反应完的环己醇溶解,然后过滤除去二氧化锰等难溶物,趁热过滤,己二酸含有羧基,和氢氧化钠溶液反应的化学方程式为:HOOC(CH2)4COOH+2NaOH=NaOOC(CH2)4COONa+2H2O,利用酸碱中和滴定,可测定制备得到的己二酸的纯度。
【小问1详解】
滴加环己醇并维持温度45℃,滴加完毕后,将温度提升到90℃,使得氧化完全,温度低于水的沸点,故仪器A中应加入水作为热传导介质;根据得失电子守恒和原子守恒,配平反应方程式为:3+8KMnO43KOOC(CH2)4COOK+8MnO2↓+2KOH+5H2O;
【小问2详解】
高锰酸钾具有强氧化性,步骤I缓慢滴加环己醇的原因是防止反应过于剧烈,产生被高锰酸钾氧化的副产物生成;
【小问3详解】
抽滤装置如图所示,与普通过滤相比,其优点是过滤速度快,效率高;
【小问4详解】
高锰酸钾氧化环己醇得到己二酸钾,加入盐酸提高氢离子浓度将己二酸钾转化为己二酸,故步骤Ⅱ中用盐酸酸化的目的是将己二酸钾转化为己二酸;
【小问5详解】
用乙醇洗涤后溶解的己二酸,两者互溶不易分离,且乙醇具有一定还原性,会被KMnO4或MnO2氧化,生成新杂质,故步骤Ⅱ不选择乙醇洗涤MnO2滤渣;
【小问6详解】
①己二酸溶液显酸性,己二酸溶液应盛放在酸式滴定管甲中。
②依据己二酸和氢氧化钠溶液反应的化学方程式:HOOC(CH2)4COOH+2NaOH=NaOOC(CH2)4COONa+2H2O,可得关系式HOOC(CH2)4COOH~2NaOH,则1.0g粗产品中n(己二酸)=,己二酸纯度为。
9. Ⅰ.我国是最早制得和使用金属锌的国家。一种以锌精矿(主要成分是ZnS,还有、CuO、等杂质)为原料制备锌的工艺流程如下:
已知:25°C时相关物质的如下表:
(1)滤渣I的主要成分除过量外,还有S和___________(填化学式)。“浸出”时,氧化ZnS的离子方程式为___________。
(2)“沉铁”时,滴加氨水需要调节pH最低为___________(残留在溶液中离子浓度时,沉淀完全)。
(3)“萃取,反萃取”时发生的反应是,有机萃取剂可以分离和写出反萃取剂X的化学式___________。
(4)“深度净化”中加Zn的目的是___________。
Ⅱ.湿法炼锌综合回收系统产出的萃余液中含有、、,还含有、、、、、等,一种将萃余液中有价离子分步分离、富集回收的工艺流程如图:
(5)“氧化”时,所用氧化剂阴离子结构为“”,则其中硫元素化合价为___________,其氧化的离子方程式为___________。
(6)“调pH”时,为了加快反应速率,不宜采取的措施为___________。
a.将粉碎研细 b.不断搅拌 c.适当降低温度
【答案】(1) ①. ②.
(2)3 (3)
(4)将溶液中的转化为Cu
(5) ①. +6价 ②.
(6)c
【解析】
【分析】锌精矿(主要成分是ZnS,还有FeO4、CuO,PbO2等杂质)加入MnO2、稀硫酸“浸出”,将ZnS转化为ZnSO4和S,将Fe3O4、CuO、PbO2转化为Fe2(SO4)3、CuSO4、PbSO4等,滤渣Ⅰ的主要成分除过量MnO2外,还有S和PbSO4;滴加氨水需要调节pH使Fe3+转化为Fe(OH)3沉淀过滤除去,“萃取,反萃取”时发生的反应是M2++2HA(有机萃取剂)⇌MA2+2H+,分离出ZnSO4,深度净化时加Zn的将Cu2+转化为Cu除去;
【小问1详解】
“浸出”时,将ZnS转化为ZnSO4和S,将Fe3O4、CuO、PbO2转化为Fe2(SO4)3、CuSO4、PbSO4等,滤渣Ⅰ的主要成分除过量MnO2外,还有S和PbSO4;MnO2氧化ZnS的离子方程式为;
【小问2详解】
“沉铁”时,Fe3+转化为Fe(OH)3沉淀,Fe3+完全沉淀的c(OH-)=ml/L=10-11ml/L,pH=3,故滴加氨水需要调节pH最低为3;
【小问3详解】
“萃取”时,加入有机物,平衡向右移动,“反萃取”时,平衡向左移动,则应加入H2SO4;
【小问4详解】
“深度净化”中加Zn的目的是将Cu2+转化为Cu除去;
【小问5详解】
“氧化”时,所用氧化剂Na2S2O8阴离子结构为“”,由于该阴离子存在过氧键,上面的2各氧为-1价,其余氧原子为-2价,则其中硫元素化合价为+6价,其氧化Fe2+的离子方程式为:;
【小问6详解】
a.将CaCO3粉碎研细,能够增大接触面积,可以加快反应速率,a不合题意;
b.不断搅拌,能够增大接触面积,可以加快反应速率,b不合题意;
c.适当降低温度,将减慢反应速率,c符合题意;
故选c。
10. 氨是最重要的化学品之一,我国目前氨的生产能力位居世界首位。
(1)根据下图1数据计算反应
的___________。
(2)在不同压强下,以两种不同组成进料,反应达平衡时氨的摩尔分数与温度的计算结果如下图2、3所示。其中一种进料组成为,,另一种为,,。(物质i的摩尔分数:)
①进料组成中含有惰性气体Ar的图是图___________。
②图2中,当、时,氮气的转化率___________。该温度时,反应的平衡常数___________(要化简,化简后可包含指数)。
(3)一定条件下,银催化剂表面上存在反应: ,该反应起始状态Ⅰ中有、Ag和,经下列过程达到各平衡状态:
已知状态Ⅰ和Ⅲ的固体质量相等,下列叙述正确的是___________(填字母)。
A.从Ⅰ到Ⅱ的过程
B.
C.平衡常数:
D.若体积,则
E.逆反应的速率:
(4)工业上用在催化剂作用下还原NO消除污染,其反应为 。相同时间测得NO的转化率随反应温度变化的情况如图4所示。请在下图4中画出其他条件不变,增大压强(催化剂未失活)情况下,NO的转化率随温度变化的图像。___________
(5)日本政府于2023年8月24日下午一点启动福岛核污染废水排海,引发了国际社会的广泛关注和担忧。铀(U)可用作核燃料。核废料中+6价的铀[U(Ⅵ)]可以通过电化学还原法处理变成,U(Ⅵ)还原为U(Ⅳ)的电化学装置如上图5所示,阴极发生的反应为:___________。
【答案】10. -45
11. ①. 3 ②. 33.33% ③. 或或或
12. CDE 13.
14.
【解析】
【小问1详解】
根据能量变化图示可知,△H=(437+ 654-436- 397- 339)kJ·ml-1= - 45 kJ·ml-1;
【小问2详解】
①对比图2和图3中的信息可知,在相同温度和相同压强下,图3中平衡时氨的摩尔分数较小。在恒压下充入情性气体Ar,反应混合物中各组分的浓度减小,各组分的分压也减小,化学平衡要朝气体分子数增大的方向移动,因此,充入情性气体Ar不利于合成氨,进料组成中含有情性气体Ar的图是图3;
②图3中,进料组成为,两者物质的量之比为3:1,假设进料中氢气和氮气的物质的量分别为3ml和1ml,达到平衡时氮气的变化量为x ml,则有:
当、时,,解之得,则氮气的转化率,平衡时N2、H2、NH3的物质的量分别为、、,其物质的量分数分别为、、,则该温度下,(或者或或或1/186624);
【小问3详解】
A.该反应是气体体积增大的反应,平衡状态Ⅱ到状态Ⅲ的平衡正向移动,固体质量减小,而状态Ⅰ和Ⅲ的固体质量相等,则状态Ⅰ到Ⅱ的过程中固体质量增大,即反应逆向进行,则从Ⅰ到Ⅱ的过程ΔS<0,故A错误;
B.反应Ag2O(s)⇌2Ag(s)+O2(g)的平衡常数Kp=,Kp只与温度有关,温度不变则Kp不变,即pc(Ⅱ)=pc(Ⅲ),故B错误;
C.由表中数据可知,反应Ag2O(s)⇌2Ag(s)+O2(g)的平衡常数Kp随温度升高而增大,则反应为吸热反应,温度越高平衡常数Kp越大,即平衡常数:K(Ⅱ)>K(Ⅳ),故C正确;
D.状态Ⅰ和Ⅲ的固体质量相等,则n(O2)相等,但V(Ⅲ)=2V(Ⅰ),则压强p(Ⅰ)=2p(Ⅲ),即浓度熵Q(Ⅰ)=,K(Ⅲ)=,所以Q(Ⅰ)=K(Ⅲ),故D正确;
E.由A的分析可知,状态Ⅰ到Ⅱ反应逆向进行,v逆(Ⅰ)>v逆(Ⅱ),由C的分析可知,反应为吸热反应,状态Ⅲ到Ⅳ的平衡逆向移动,v逆(Ⅲ)>v逆(Ⅳ),状态Ⅱ到Ⅲ时Kp和pc(O2)均不变,则v逆(Ⅱ)=v逆(Ⅲ),降低温度时反应速率减小,所以逆反应的速率:v(Ⅰ)>v(Ⅱ)=v(Ⅲ)>v(Ⅳ),故E正确;
故答案为:CDE;
【小问4详解】
该反应前后的系数和不变,故增大压强,平衡不移动,转折点和终点不变,但反应速率加快,起点上移,故其图像为;
【小问5详解】
在阴极发生还原反应,结合信息可知,U(Ⅵ)]可以通过电化学还原法处理变成,则阴极发生的反应为:。
【化学—选修3:物质结构与性质】
11. 氨在粮食生产、国防中有着无可替代的地位,也是重要的化工原料,可用于合成氨基酸、硝酸、TNT等。甘氨酸()是组成最简单的氨基酸,熔点为182℃,沸点为233℃。
(1)分子中氮原子和氢原子价电子排布图分别为___________(填字母序号)。
a. b. c. d.
(2)和分子中均含有以N原子为中心原子的大健。
分子中___________分子中(填“>”、“<”或“=”);
(3)甘氨酸的晶体类型为___________,其中C原子的杂化方式为___________,其熔、沸点远高于相对分子质量几乎相等的丙酸(熔点为-21℃,沸点为141℃)的主要原因:一是甘氨酸能形成内盐;二是___________。
(4)三价铁的强酸盐溶于水后经水解可以生成如下图1所示的二聚体,其中的配位数为___________,过渡元素的s、p、d轨道可以参与杂化,含s、p、d轨道的杂化类型有:①、②、③,该二聚体中Fe采取的杂化类型为___________(填标号)。
(5)碳有多种同素异形体如石墨和金刚石。石墨结构如上图2所示,金刚石晶胞如上图3所示,其中碳碳键的键长石墨___________金刚石(填“>”、“<”或“=”)。若碳原子半径为a,金刚石晶胞的边长为b.计算表示碳原子在晶胞中的空间占有率___________。(答案写只含π的表达式)
【答案】(1)bc (2)>
(3) ①. 分子晶体 ②. 、 ③. 分子数相同时,甘氨酸分子间形成的氢键数目比丙酸分子间形成的氢键数目多(或甘氨酸中氨基的存在也会使分子间产生氢键)
(4) ①. 6 ②. ③
(5) ① < ②.
【解析】
【小问1详解】
NH3中氮原子采用sp3杂化轨道,共有4个杂化轨道容纳5个价电子,故电子排布图为:;H只有一个电子,价电子排布图为,答案为bc;
【小问2详解】
N原子的电负性小于O,中心原子上的电子云密度更大,排斥力更大,故中的键角更大;
【小问3详解】
甘氨酸的熔点为182℃、沸点为233℃与分子晶体的性质相近,则甘氨酸固体为分子晶体;中羧基上的碳原子采用sp2杂化,-CH2-中的C采用sp3杂化;甘氨酸与丙酸均能形成分子间氢键,但甘氨酸中的N-H也能分子间氢键,导致氢键数目增多,所以甘氨酸熔点、沸点远高于丙酸;
【小问4详解】
根据图知,二聚体中Fe3+的配位数为6;所以其杂化轨道是6,杂化类型为sp3d2,即选③;
【小问5详解】
金刚石中C原子为sp3杂化,石墨中C原子为sp2杂化,则金刚石中只存在C-C间的σ共价键,石墨层内的C-C间存在σ、π共价键,所以碳碳键的键长石墨>金刚石;由均摊法计算出一个金刚石晶胞中有8个C原子,则V球==;金刚石晶胞内部的4个C原子做四面体填隙,形成的是正四面体,正四面体的高h==,做四面体填隙的C原子处在四面体高的四等分点处,根据立体几何知识有=2a,所以h=a=,也就有b=
,所以V晶胞=b3,则空间占有率==
【化学—选修5:有机化学基础】
12. 八氢香豆素(H)是合成香料的原料,以A为原料制备H的合成路线如图所示:
已知:① + ;②
请回答下列问题:
(1)DMF[]是一种用途广泛的极性惰性溶剂。DMF能与水以任意比例混合,则DMF水溶液中存在的氢键除外,还有___________。
(2) 的名称为反-2-戊烯,按此命名原则,A的名称为___________。
(3)D的结构简式为___________。
(4)指出反应类型:E→F___________、G→H___________。
(5)写出F转化为G的化学方程式:___________。
(6)有机物X是H的同分异构体,X具有如下结构和性质:
①含有 结构,环上所有碳原子均为饱和碳原子,且环上只有一个取代基。
②能使溴的四氯化碳溶液褪色。
③能发生银镜反应。
④能水解。
若不考虑立体异构,则X的可能结构有___________种。
(7)写出以 和为原料,合成 的路线流程图:___________(无机试剂和有机溶剂任用)。
【答案】(1)、
(2)顺-1,4-二氯-2-丁烯
(3) (4) ①. 加成反应或还原反应 ②. 氧化反应
(5) (6)8
(7)
【解析】
【分析】有机物A和CH2(CN)2在KHCO3/DMF条件下,发生取代反应得到B,B经多步反应转化为C,C和D转化为E,E转化为F,F转化为G,G发生信息②的反应得到H,由H的结构可推出G为 ,则F为 ,E为 ,对比C和E的结构,可知D为 ,据此分析解答。
【小问1详解】
DMF水溶液中存在的氢键,由DMF结构 可知,分子中含有电负性较大的N、O原子均可以与水分子中的H原子形成氢键,所以除外,还有、;
【小问2详解】
A分子中两个-CH2Cl基团在双键的同侧,则为顺式结构,则A的名称为顺-1,4-二氯-2-丁烯;
【小问3详解】
由分析可知D的结构简式为 ;
【小问4详解】
由分析可知E为 ,F为 ,G为 ,E和氢气发生加成反应可得到F,反应类型为加成反应或还原反应;G被过氧乙酸氧化得到H,反应类型为氧化反应;
【小问5详解】
F分子中含有醇羟基,发生催化氧化生成G,化学方程式为 ;
【小问6详解】
H的分子式为C10H16O2,不饱和度为3,有机物X是H的同分异构体,X具有如下结构和性质:①含有 结构,用去一个不饱和度,环上所有碳原子均为饱和碳原子,且环上只有一个取代基,则取代基是含有4个碳原子,且有2个不饱和度的取代基;②能使溴的四氯化碳溶液褪色,说明含有不饱和键;③能发生银镜反应,说明含有醛基;④能水解说明含有HCOO-;综上所述,该取代基可看作HCOO-取代了-CH=CH-CH3、或CH2=C(CH3)-或CH2=CH-CH2-中的一个H原子形成的,分别有3种、2种、3种,若不考虑立体异构,则X的可能结构共有8种;
【小问7详解】选项
实验
实验
实验
A
判断淀粉是否水解
在试管中加入0.5g淀粉和4mL 2溶液,加热,冷却后,取少量水解后的溶液于试管中,加入新制氢氧化铜并加热
未见砖红色沉淀,则说明淀粉未水解
B
检测某无色溶液是否含钠元素
在火焰上灼烧蘸取了该无色溶液的玻璃棒,火焰出现黄色
该无色溶液含有钠元素
C
判断与的大小
向NaCl、NaI的混合溶液中滴入少量稀溶液,有黄色沉淀生成
D
检验蛋白质性质
向鸡蛋清溶液中滴加饱和溶液
溶液变浑浊,再加水浑浊消失说明鸡蛋清溶液发生了盐析
物质
性状
密度
熔点/℃
沸点/℃
溶解性
环己醇
液体或晶体
0.9624
25.2
161
可溶于乙醇、乙醚
己二酸
固体
1.360
151.3
265
易溶于乙醇和热水
物质
四川省成都市石室中学2023-2024学年高三上学期期中理综试题(Word版附解析): 这是一份四川省成都市石室中学2023-2024学年高三上学期期中理综试题(Word版附解析),共18页。试卷主要包含了考生必须保证答题卡的整洁,1ml/L等内容,欢迎下载使用。
2024届四川省成都市树德中学高三上学期10月阶段性测试 理综 PDF版: 这是一份2024届四川省成都市树德中学高三上学期10月阶段性测试 理综 PDF版,文件包含KS5U发布四川省成都市树德中学2024届高三上学期10月阶段性测试理综PDF版无答案pdf、理综答案docx等2份试卷配套教学资源,其中试卷共11页, 欢迎下载使用。
四川省成都市树德中学2024届高三上学期10月阶段性测试 理综 PDF版含答案: 这是一份四川省成都市树德中学2024届高三上学期10月阶段性测试 理综 PDF版含答案,文件包含四川省成都市树德中学2024届高三上学期10月阶段性测试理综PDF版无答案pdf、理综答案docx等2份试卷配套教学资源,其中试卷共11页, 欢迎下载使用。

