河北省沧州市青县中学校2023-2024学年九年级第一学期期中历史试题(含解析)
展开河北省沧州市青县青县第六中学2023-2024学年八年级下学期开学历史试题: 这是一份河北省沧州市青县青县第六中学2023-2024学年八年级下学期开学历史试题,共10页。试卷主要包含了请将答案正确填写在答题卡上,民国时期有人撰文说, 某学者指出等内容,欢迎下载使用。
75,河北省沧州市青县2023-2024学年八年级上学期期末历史试题: 这是一份75,河北省沧州市青县2023-2024学年八年级上学期期末历史试题,共13页。试卷主要包含了选择题,非选择题等内容,欢迎下载使用。
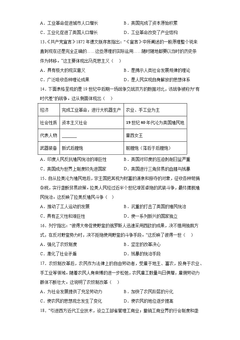
河北省沧州市青县2023-2024学年八年级上学期期末历史试题(含解析): 这是一份河北省沧州市青县2023-2024学年八年级上学期期末历史试题(含解析),共14页。试卷主要包含了选择题,非选择题等内容,欢迎下载使用。

