2022-2023学年北京师范大学附属实验中学高一上学期期中生物试题含答案
展开高一年级生物
一、单项选择题
1. 细胞学说揭示了( )
A. 植物细胞与动物细胞的区别B. 细胞为什么能产生新细胞
C. 生物体结构具有统一性D. 真核细胞与原核细胞的区别
【答案】C
【解析】
【分析】细胞学说是由德植物学家施莱登和动物学家施旺提出的,其内容为:(1)细胞是一个有机体,一切动植物都是由细胞发育而来,并由细胞和细胞的产物所构成;(2)细胞是一个相对独立的单位,既有它自己的生命,又对与其他细胞共同组成的整体的生命起作用;(3)新细胞可以从老细胞中产生。
【详解】A、细胞学说没有揭示动物细胞与植物细胞的区别,A错误;
B、细胞学说表面新细胞可以从老细胞中产生,但没有揭示细胞为什么要产生新细胞,B错误;
C、细胞学说的主要内容之一是“动植物都是由细胞构成的",这说明生物体结构的统一性,C正确;
D、细胞学说没有揭示真核细胞与原核细胞的区别,D错误。
故选C。
2. 细菌被归为原核生物的原因是( )
A. 细胞体积小B. 单细胞C. 没有核膜D. 没有DNA
【答案】C
【解析】
【分析】科学家根据细胞内有无以核膜为界限的细胞核,把细胞分为真核细胞和原核细胞,因此原核细胞与真核细胞相比,最大的区别是原核细胞没有被核膜包被的成形的细胞核(没有核膜、核仁和染色体),据此答题。
【详解】原核细胞和真核细胞相比,最大的区别是原核细胞没有以核膜为界的细胞核,因此细菌被归为原核生物的原因是没有核膜,C正确。
故选C。
3. 下列有关细胞膜结构和功能的叙述中,不正确的是( )
A. 细胞膜具有全透性B. 细胞膜具有识别功能
C. 细胞膜有一定的流动性D. 细胞膜的结构两侧不对称
【答案】A
【解析】
【分析】1、细胞膜的结构特点:具有流动性(膜的结构成分不是静止的,而是动态的)。
2、细胞膜的功能特点:具有选择透过性(可以让水分子自由通过,细胞要选择吸收的离子和小分子也可以通过,而其他的离子、小分子和大分子则不能通过)。
【详解】A、细胞膜是选择透过性膜,某些物质可以通过细胞膜,某些物质不能过,不是全透性膜,A错误;
B、细胞膜的外侧有糖蛋白,糖蛋白具有识别作用,B正确;
C、由于组成细胞膜的磷脂分子和大多数蛋白质分子是可以运动的,因此细胞膜具有一定的流动性,C正确;
D、细胞膜的两侧结构是不对称的,如糖蛋白存在于细胞膜外侧,细胞膜内侧没有,D正确。
故选A
4. 细胞膜的特性和功能是由其结构决定的。下列叙述错误的是( )
A. 磷脂双分子层内部疏水,故水分子不能通过细胞膜
B. 细胞膜的脂质结构使溶于脂质的物质易通过细胞膜
C. 细胞膜上的某些蛋白质分子具有物质运输的功能
D. 细胞的生长现象不支持细胞膜的静态结构模型
【答案】A
【解析】
【分析】1、细胞膜的组成成分主要是蛋白质和脂质,其次还有少量糖类,脂质中主要是磷脂,动物细胞膜中的脂质还有胆固醇;细胞膜的功能复杂程度与细胞膜的蛋白质的种类和数量有关,功能越复杂,膜蛋白的种类和数量越多。
2、细胞膜的功能:作为细胞边界,将细胞与外界环境分开,保持细胞内部环境的相对稳定;控制物质进出;进行细胞间的信息交流。
【详解】A、虽然磷脂双分子层内部疏水,但少量水分子可以通过自由扩散、大量水分子可通过协助扩散的方式通过细胞膜,A错误;
B、根据相似相溶原理,细胞膜的脂质结构使溶于脂质的物质容易通过细胞膜,B正确;
C、细胞膜上的某些蛋白质具有物质运输功能,如载体蛋白、通道蛋白,C正确;
D、细胞的生长现象说明细胞膜不是静止的,不支持细胞膜的静态结构模型,D正确。
故选A。
5. 可以与细胞膜形成的吞噬泡融合,并消化掉吞噬泡内物质的细胞器是( )
A. 线粒体B. 内质网C. 高尔基体D. 溶酶体
【答案】D
【解析】
【分析】1、线粒体:是有氧呼吸第二、三阶段的场所,能为生命活动提供能量。2、内质网:是有机物的合成“车间”,蛋白质运输的通道。3、溶酶体:含有多种水解酶,能分解衰老、损伤的细胞器,吞噬并杀死侵入细胞的病毒或病菌。4、高尔基体:在动物细胞中与分泌物的形成有关,在植物细胞中与有丝分裂中细胞壁形成有关。
【详解】A、线粒体能为细胞生命活动提供能量,但不能与细胞膜形成的吞噬泡融合,A错误;
B、内质网能对来自核糖体的蛋白质进行加工,但不能与细胞膜形成的吞噬泡融合,B错误;
C、高尔基体动物细胞中与分泌物的形成有关,但不能与细胞膜形成的吞噬泡融合,C错误;
D、溶酶体可以与细胞膜形成的吞噬泡融合,并消化吞噬泡内物质,D正确。
故选D。
【点睛】
6. 线粒体、叶绿体和内质网这三种细胞器都有 ( )
A. 少量DNAB. 能量转换的功能C. 运输蛋白质的功能D. 膜结构
【答案】D
【解析】
【分析】内质网能有效地增加细胞内的膜面积,其外连细胞膜,内连核膜,将细胞中的各种结构连成一个整体,具有承担细胞内物质运输的作用。根据内质网膜上有没有附着核糖体,将内质网分为滑面型内质网和粗面型内质网两种。滑面内质网上没有核糖体附着,这种内质网所占比例较少,但功能较复杂,它与脂类、糖类代谢有关;粗面内质网上附着有核糖体,其排列也较滑面内质网规则,功能主要与蛋白质的合成有关。
【详解】叶绿体和线粒体中含有少量DNA,而内质网中没有DNA,A错误;叶绿体和线粒体能进行能量转换,而内质网不能进行能量转换,B错误;叶绿体和线粒体不能运输蛋白质,内质网可以运输蛋白质, C错误;叶绿体和线粒体都含有两层生物膜,内质网具有单层膜,D正确。故选D。
【点睛】本题考查细胞结构和功能,重点考查细胞器的相关知识,要求考生识记细胞中各种细胞器的结构、分布和功能,能比较线粒体、叶绿体和内质网,再根据题干要求准确判断各选项。
7. 下列关于细胞结构与其功能相适应的叙述中,不正确的是( )
A. 分泌胰液的胰腺细胞具有发达的内质网
B. 叶肉细胞和根尖细胞具有较多的叶绿体
C. 心肌细胞比上皮细胞具有更多的线粒体
D. 成熟植物细胞具有大液泡利于渗透吸水
【答案】B
【解析】
【分析】线粒体是细胞进行有氧呼吸的主要场所,细胞生命活动所需的能量大约95%来自线粒体。叶绿体是光合作用的场所。渗透作用的产生条件是:半透膜、半透膜两侧存在浓度差。
【详解】A、胰液中含有大量消化酶,消化酶的本质为蛋白质,属于分泌蛋白,内质网和分泌蛋白的合成和加工有关,因此分泌胰液的胰腺细胞具有发达的内质网,A正确;
B、根尖细胞不能进行光合作用,不含叶绿体,B错误;
C、线粒体是细胞的动力工厂,心肌细胞需要消耗的能量更多,因此心肌细胞比上皮细胞具有更多的线粒体,C正确;
D、成熟植物细胞具有大液泡,大液泡内的细胞液具有一定的渗透压,有利于细胞渗透吸水,D正确。
故选B。
8. 细胞核是细胞的控制中心,下列各项不能作为这一结论的依据是( )
A. DNA主要存在于细胞核内
B. 细胞核控制细胞的代谢和遗传
C. 细胞核是遗传物质储存和复制的场所
D. 细胞核位于细胞的正中央
【答案】D
【解析】
【分析】细胞核由核膜、核仁、染色质和核基质组成,染色质的组成成分是蛋白质和DNA,DNA是遗传信息的载体。细胞核是遗传的信息库,是细胞代谢和遗传的控制中心。
【详解】A、因为DNA是遗传物质,且DNA主要存在于细胞核内,故细胞核可作为控制中心,A正确;
B、因为细胞核控制细胞的代谢和遗传,所以细胞核是细胞的控制中心,B正确;
C、细胞核是遗传物质储存和复制的场所,因此细胞核能作为细胞的控制中心,C正确;
D、成熟植物细胞的细胞核没有位于细胞的中央,但也是细胞的控制中心,故细胞核位于细胞的正中央不是细胞核作为控制中心的原因,D错误。
故选D。
【点睛】
9. 组成染色体和染色质的主要物质是( )
A. 蛋白质和DNAB. DNA和RNA
C. 蛋白质和RNAD. DNA和脂质
【答案】A
【解析】
【分析】染色质:是指细胞核内易被醋酸洋红或龙胆紫等碱性染料染成深色的物质。其主要成分是DNA和蛋白质。在细胞有丝分裂间期:染色质呈细长丝状且交织成网状,在细胞有丝分裂的分裂期,染色质细丝高度螺旋、缩短变粗成圆柱状或杆状的染色体。
【详解】染色质和染色体是同一物质在不同时期的两种存在,主要是由DNA和蛋白质组成,A正确,BCD错误。
故选A。
10. 如图是细胞核的结构模式图,叙述不正确的是
A. ①属于生物膜系统
B ②表示染色质
C. ③控制细胞代谢和遗传
D. ④有利于大分子出入
【答案】C
【解析】
【分析】据图分析,图示为真核细胞的细胞核的亚显微结构示意图,其中①表示核膜,②表示染色质(主要由DNA和蛋白质组成),③表示核仁(与某种RNA和核糖体的形成有关),④表示核孔(具有选择性)。
【详解】A、①表示核膜,属于生物膜系统,A正确;
B、②表示染色质,主要由DNA和蛋白质组成,B正确;
C、③表示核仁,与某种RNA和核糖体的形成有关,而控制细胞代谢和遗传的是染色质上的DNA,C错误;
D、④表示核孔,是某些生物大分子运输的通道,D正确。
故选C。
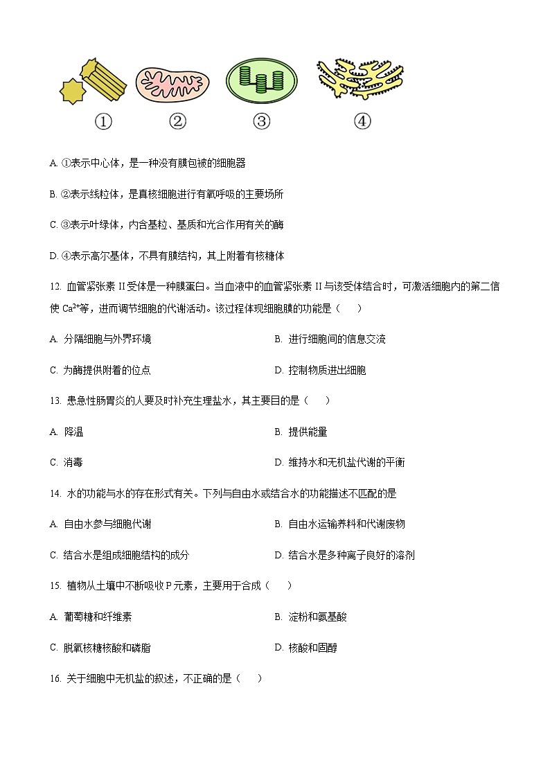
11. 下图是某些细胞器的亚显微结构模式图,相关叙述错误的是( )
A. ①表示中心体,是一种没有膜包被的细胞器
B. ②表示线粒体,是真核细胞进行有氧呼吸的主要场所
C. ③表示叶绿体,内含基粒、基质和光合作用有关的酶
D. ④表示高尔基体,不具有膜结构,其上附着有核糖体
【答案】D
【解析】
【分析】以上四幅图依次为中心体、线粒体、叶绿体和内质网。
【详解】A、①是中心体,是细胞内不具有膜结构,即不含有磷脂的细胞器,A正确;
B、②是线粒体,含有双层膜,是真核细胞有氧呼吸的主要场所,B正确;
C、③表示叶绿体,含有基粒、基质和光合作用相关的酶,是绿色植物细胞进行光合作用的场所,C正确;
D、④是内质网,是细胞内蛋白质合成和加工,以及脂质合成的“车间”,D错误。
故选D。
【点睛】
12. 血管紧张素II受体是一种膜蛋白。当血液中血管紧张素II与该受体结合时,可激活细胞内的第二信使Ca2+等,进而调节细胞的代谢活动。该过程体现细胞膜的功能是( )
A. 分隔细胞与外界环境B. 进行细胞间的信息交流
C. 为酶提供附着的位点D. 控制物质进出细胞
【答案】B
【解析】
【分析】细胞膜的功能:细胞膜作为细胞边界,将细胞外与细胞内环境分开;细胞膜具有控制物质进出功能;细胞膜具有进行细胞间信息交流功能。
【详解】由题意知,血管紧张素Ⅱ与细胞膜上的受体蛋白结合,可激活细胞内的第二信使Ca2+等,进而调节细胞的代谢活动,体现了细胞膜的信息交流功能,B正确。
故选B。
13. 患急性肠胃炎的人要及时补充生理盐水,其主要目的是( )
A. 降温B. 提供能量
C. 消毒D. 维持水和无机盐代谢的平衡
【答案】D
【解析】
【分析】夏季,人在高温作业或剧烈运动后,要喝淡盐水维持水和无机盐代谢平衡;在患急性肠胃炎时要及时补充生理盐水维持水代谢平衡。
【详解】根据题意分析可知:在患急性肠胃炎时,消化道不能吸收水分,因炎症使水随消化道流失较多,所以要及时注射生理盐水,以维持水及无机盐代谢的平衡。
故选D。
【点睛】本题考查水和无机盐平衡的相关知识,意在考查考生的识记能力和理解所学知识要点,把握知识间内在联系,形成知识网络结构的能力;能运用所学知识,准确判断问题的能力,属于考纲识记和理解层次的考查。
14. 水的功能与水的存在形式有关。下列与自由水或结合水的功能描述不匹配的是
A. 自由水参与细胞代谢B. 自由水运输养料和代谢废物
C. 结合水是组成细胞结构的成分D. 结合水是多种离子良好的溶剂
【答案】D
【解析】
【分析】水在细胞中有两种存在形式:自由水和结合水。其中结合水与细胞中一些重要的化合物结合,是组成细胞重要化合物的一部分,自由水是细胞中可以流动的水,可以参与细胞中物质的运输等。
【详解】A、自由水可以当作底物参与细胞代谢,A正确;
B、自由水可以当作运输的载体来运输养料和代谢废物,B正确;
C、结合水与细胞中一些重要的化合物结合,是组成细胞结构的一部分,C正确;
D、自由水是多种离子良好的溶剂,D错误;
故选D。
【点睛】该题的重点为考查自由水和结合水的不同的生理作用,可以总结如下:
15. 植物从土壤中不断吸收P元素,主要用于合成( )
A. 葡萄糖和纤维素B. 淀粉和氨基酸
C. 脱氧核糖核酸和磷脂D. 核酸和固醇
【答案】C
【解析】
【分析】纤维素、淀粉是多糖,由C、H、O三种元素组成,核酸由C、H、O、N、P组成,蛋白质主要由C、H、O、N组成,脂质主要由C、H、O组成,脂肪、固醇由C、H、O组成。
【详解】A、葡萄糖和纤维素属于糖类,由C、H、O三种元素组成,植物从土壤中吸收的P元素不能与合成糖类,A错误;
B、淀粉由C、H、O三种元素组成,氨基酸由C、H、O、N元素组成,植物从土壤中吸收的P元素不能与合成糖类和氨基酸,B错误;
C、脱氧核糖核酸和磷脂都含有P元素,植物从土壤中吸收的P元素,可用于合成脱氧核糖核酸和磷脂,C正确;
D、固醇由C、H、O三种元素组成,植物从土壤中吸收的P元素不能与合成固醇,D错误。
故选C。
16. 关于细胞中无机盐的叙述,不正确的是( )
A. 可为生命活动提供能量
B. 缺Mg2+会影响叶绿素的合成
C. 缺Fe2+会导致贫血发生
D. 血钙过低会引起抽搐
【答案】A
【解析】
【分析】无机盐主要的存在形式是离子,有些无机盐是某些复杂化合物的组成成分,如铁是血红蛋白的组成成分,镁是叶绿素的组成成分,许多无机盐对于维持细胞和生物体的生命活动具有重要作用,有些无机盐还参与维持酸碱平衡和渗透压。
【详解】A、无机盐不能为生命活动提供能量,A错误;
B、镁是叶绿素的组成成分,植物缺Mg2+会影响叶绿素的合成而影响光合作用,B正确;
C、铁是血红蛋白的组成成分,缺Fe2+会影响血红蛋白的合成,导致贫血,C正确;
D、有的无机盐可以维持正常的生命活动,如人体血液中Ca2+浓度太低会出现抽搐症状,钙离子浓度过高会引起肌无力,D正确。
故选A。
17. 下列各种糖类物质中,既存在于动物细胞内又存在于植物细胞内的是( )
A. 淀粉和核糖
B. 葡萄糖、核糖和麦芽糖
C. 核糖、脱氧核糖和葡萄糖
D. 糖原、乳糖、蔗糖
【答案】C
【解析】
【详解】淀粉是植物细胞特有的糖,A错误;麦芽糖是植物细胞特有的二糖,B错误;核糖、脱氧核糖、葡萄糖是动植物细胞共有的糖类,C正确;糖原、乳糖是动物特有的多糖和二糖,蔗糖是植物特有的二糖,D错误。
【点睛】糖类分为单糖、二糖和多糖,不同糖类在动植物细胞中的分布不同,植物细胞特有的糖类是果糖、蔗糖、麦芽糖、淀粉和纤维素等,动物细胞特有的糖类是半乳糖、乳糖、糖原等,动植物细胞共有的糖类是葡萄糖、核糖、脱氧核糖等。
18. 食物中的纤维素可以促进肠蠕动,利于肠道排空,但它在人体内不能被消化。下列相关叙述不正确的是( )
A. 纤维素属于多糖,人体不能合成纤维素酶
B. 纤维素可以直接为人体提供所需的能量
C. 多吃富含纤维素的蔬菜可防止便秘的发生
D. 糖尿病患者可以常吃富含纤维素的粗粮
【答案】B
【解析】
【分析】纤维素是植物体内的一种多糖,有葡萄糖经过缩合而形成的一种大分子物质,所以属于多糖,在人体的消化道内由于没有相关的水解酶,不会被人体分解。
【详解】A、纤维素属于植物多糖,人体没有合成纤维素的酶,A正确;
B、在人体的消化道内由于没有相关的水解酶,不会被人体分解,纤维素不能为人体提供所需的能量,B错误;
C、纤维素、果胶等被称为膳食纤维,多吃富含膳食纤维的食物,有利于肠胃的蠕动,可防止便秘的发生,C正确;
D、糖尿病患者可以常吃富含纤维素的粗粮,防止血糖的升高,D正确。
故选B。
19. 下列物质中不属于脂质的是( )
A. 胆固醇B. 雌性激素C. 脂肪D. 胰岛素
【答案】D
【解析】
【分析】脂质包括脂肪、磷脂和固醇:脂肪:①细胞内良好的储能物质;②保温、缓冲和减压作用。磷脂:构成膜(细胞膜、液泡膜、线粒体膜等)结构的重要成分。 固醇:维持新陈代谢和生殖起重要调节作用,分为胆固醇、性激素、维生素D。
【详解】A、胆固醇属于脂质,构成细胞膜的重要成分,参与血液中脂质的运输,A不符合题意;
B、雌性激素属于脂质中的固醇,B不符合题意;
C、脂肪为重要的储能物质,属于脂质,C不符合题意;
D、胰岛素为动物激素,本质为蛋白质,不属于脂质,D符合题意。
故选D。
20. 完全水解后,得到的化学物质是( )
A. 氨基酸、葡萄糖、含氮碱基B. 脱氧核糖、含氮碱基、磷酸
C. 氨基酸、核苷酸、葡萄糖D. 核糖、含氮碱基、磷酸
【答案】B
【解析】
【分析】核酸分为脱氧核糖核酸(DNA)和核糖核酸(RNA),它们的组成单位依次是四种脱氧核糖核苷酸(脱氧核糖核苷酸由一分子磷酸、一分子脱氧核糖和一分子含氮碱基组成)和四种核糖核苷酸(核糖核苷酸由一分子磷酸、一分子核糖和一分子含氮碱基组成)。
【详解】DNA分子即脱氧核苷酸分子,其初步水解的产物是四种脱氧核糖核苷酸,完全水解的产物是脱氧核糖、含氮碱基和磷酸,B正确,ACD错误。
故选B。
21. 新型冠状病毒的遗传物质是RNA.下列说法正确的是( )
A. 新型冠状病毒含有A、G、C、T四种碱基
B. 新型冠状病毒的核糖体负责合成其外壳蛋白
C. 新型冠状病毒需要在宿主细胞内完成繁殖
D. 新型冠状病毒的RNA不容易发生变异
【答案】C
【解析】
【分析】核酸是遗传信息的携带者,是一切生物的遗传物质,细胞中的核酸根据所含五碳糖的不同分为DNA(脱氧核糖核酸)和RNA(核糖核酸)两种,构成DNA与RNA的基本单位分别是脱氧核糖核昔酸(简称脱氧核苷酸)和核糖核苷酸。每个脱氧核苷酸分子都是由一分子磷酸、一分子脱氧核糖糖和一分子含氮碱基形成,每个核糖核苷酸分子是由一分子磷酸、分子核糖和一分子含氮碱基形成。脱氧核苷酸和核糖核苷酸在组成上的差异有:五碳糖不同,脱氧核苷酸中的五碳糖是脱氧核糖,核糖核苷酸中的五碳糖是核糖;碱基不完全相同,脱氧核苷酸中的碱基是A、T、G、C,核糖核苷酸中的碱基是A、U、G、C。
【详解】A、新型冠状病毒的遗传物质是RNA,含有A、G、C、U四种碱基,A错误;
B、新型冠状病毒没有细胞结构,没有核糖体,B错误;
C、新型冠状病毒没有细胞结构,需要寄生在活细胞内才能完成各项生命活动,所以新型冠状病毒需要在宿主细胞内完成繁殖,C正确;
D、新型冠状病毒的遗传物质是RNA,一般为单链,容易发生变异,D错误。
故选C。
22. 脑啡肽是一种具有镇痛作用的药物,它的基本组成单位是氨基酸,下面是脑啡肽的结构简式,形成这条肽链的氨基酸分子数以及缩合过程中生成的水分子数分别是( )
A. 3和2B. 4和3C. 5和4D. 6和5
【答案】C
【解析】
【分析】由图可知,多肽共有4个肽键(—CO—NH—),所以脑啡肽是由5个氨基酸经过脱水缩合的方式形成的化合物。
【详解】一条肽链的氨基酸分子数=肽键数+1=4+1=5,脱去的水分子数=肽键数=4,ABD错误,C正确。
故选C。
23. 下列化合物与其功能,对应有误的是( )
A. 磷脂:生物膜的主要成分之一
B. 维生素D:促进人和动物肠道对钙、磷的吸收
C. 葡萄糖:细胞生命活动所需的储能物质
D. 脱氧核糖核酸:细胞中携带遗传信息的物质
【答案】C
【解析】
【分析】细胞中的化合物分为有机物和无机物,有机物包括糖类、脂质、蛋白质和核酸,无机物包括水和无机盐。
【详解】A、磷脂构成了生物膜的基本支架,是生物膜的主要成分之一,A正确;
B、维生素D可以促进人和动物对钙磷的吸收,故补钙应同时补充维生素D,B正确;
C、葡萄糖是主要的能源物质,脂肪是重要的储能物质,C错误;
D、脱氧核糖核酸即DNA是细胞生物的遗传物质,D正确。
故选C。
24. 下列物质与构成该物质的基本单位,对应正确的是( )
A. DNA-——基因B. 抗体——蛋白质
C. 糖原——葡萄糖D. 淀粉——麦芽糖
【答案】C
【解析】
【分析】生物大分子包括:蛋白质、核酸、多糖(淀粉、纤维素、糖原),蛋白质的基本单位为氨基酸,核酸的基本单位为核苷酸,多糖的基本单位为葡萄糖。
【详解】A、DNA是核酸中的一种,其基本单位是脱氧核糖核苷酸,A错误;
B、抗体的本质是蛋白质,蛋白质的基本单位是氨基酸,B错误;
C、糖原是多糖中的一种,其基本单位是葡萄糖,C正确;
D、淀粉是多糖中的一种,其基本单位是葡萄糖,D错误。
故选C。
25. 下列与人们饮食观念相关的叙述中,正确的是( )
A. 脂质会使人发胖,不要摄入
B. 谷物不含糖类,糖尿病患者可放心食用
C. 食物含有基因,这些DNA片段可被消化分解
D. 肉类中的蛋白质经油炸、烧烤后,更益于健康
【答案】C
【解析】
【分析】1、脂质包括脂肪、磷脂和固醇。
2、糖类物质分为单糖、二糖和多糖。
3、基因是有遗传效应的DNA片段,是控制生物性状的遗传物质的功能单位和结构单位。
4、蛋白质在高温、过酸或过碱等条件下会变性失活。
【详解】A、脂质中的脂肪是三大营养物质中的其中一种,是一种含有高能量的营养物质,需要适当摄取,A错误;
B、谷物含有的淀粉属于多糖,经彻底消化后会转变为葡萄糖,糖尿病患者应少量食用,B错误;
C、基因是具有遗传效应的DNA片段,食物中含有的基因,构成基因的DNA片段可被消化分解为脱氧核苷酸,C正确;
D、肉类中的蛋白质经油炸、烧烤后,会产生有害物质,对健康不利,D错误。
故选C。
26. 下列关于物质跨膜运输的相关表述正确的是( )
A. 小分子或离子都可以通过自由扩散进入细胞
B. 大分子有机物需要借助转运蛋白才能进入细胞,且要消耗能量
C. 被动运输都是顺浓度梯度进行的,既不需要转运蛋白也不消耗能量
D. 主动运输都是逆浓度梯度进行的,既要借助载体蛋白还要消耗能量
【答案】D
【解析】
【分析】小分子、离子等物质跨膜运输的方式是自由扩散、协助扩散和主动运输,自由扩散既不需要载体也不需要能量,协助扩散需要载体不需要能量,主动运输既需要载体也需要能量;大分子物质的运输方式是胞吐和胞吞,胞吐和胞吞依赖于膜的流动性,需要消耗能量。
【详解】A、小分子物质和离子可通过自由扩散、协助扩散和主动运输进入细胞,而有些则不能通过,A错误;
B、大分子有机物通过胞吞的方式进入细胞内,该方式不需要载体蛋白,依赖于膜的流动性,需要消耗能量,B错误;
C、被动运输都是顺浓度梯度,其中自由扩散既不消耗能量也不需要载体蛋白,协助扩散需要转运蛋白但不消耗能量,C错误;
D、主动运输都是逆浓度梯度进行的,需要消耗能量,也需要载体蛋白,主动运输满足了细胞生命活动过程对物质的需要,能体现细胞的生物活性,D正确。
故选D。
27. 红苋菜的叶肉细胞中含有花青素。若将刚萎蔫的红苋菜叶放入清水中,菜叶逐渐恢复坚挺,水的颜色无明显变化;若对其进行加热,随着水温升高,水的颜色逐渐变成红色。下列相关叙述错误的是( )
A. 花青素储存在叶肉细胞液泡中
B. 水分通过原生质层进入液泡使菜叶恢复坚挺
C. 水分通过被动运输的方式进入叶肉细胞
D. 高温使红苋菜叶的细胞壁失去选择透过性
【答案】D
【解析】
【分析】生物膜具有选择透过性,将刚萎蔫的红苋菜叶放入清水中,水的颜色无明显变化,原因是花青素不能透过原生质层。加热后,细胞膜和液泡膜的选择透过性被破坏,花青素透过原生质层进入水中,从而水的颜色逐渐变红。
【详解】A、花青素是水溶性色素,储存在叶肉细胞的液泡中,A正确;
B、红苋菜叶在恢复坚挺过程中,水分通过原生质层进入液泡,因而细胞液浓度下降,细胞液渗透压逐渐降低,B正确;
C、水进入萎蔫的红苋菜叶肉细胞的方式是被动运输,该过程中不需要消耗ATP,C正确;
D、由于生物膜的选择透过性,花青素无法扩散细胞外,高温后生物膜失去选择透过性,花青素通过液泡膜和细胞膜扩散到细胞外,但细胞壁无活性,因而不具有选择透过性,D错误。
故选D。
28. 细菌和肝细胞都能以协助扩散的方式吸收葡萄糖。细菌协助葡萄糖运输的载体蛋白为GLUT1,而肝细胞协助葡萄糖运输的载体蛋白为GLUT2,其运输速率和葡萄糖浓度的关系如下图所示。下列推测不正确的是( )
A. GLUT1对葡萄糖的亲和力比GLUT2对葡萄糖的亲和力大
B. A与B相比,制约葡萄糖转运速率的因素是GLUT1的数量
C. 载体蛋白的存在能显著提高细胞摄取葡萄糖的速率
D. 只有肝细胞上的GLUT2需要经过内质网和高尔基体的加工
【答案】B
【解析】
【分析】据图分析,随着葡萄糖浓度的增加,葡萄糖运输的速率先增加后基本不变,说明是载体蛋白的数量有限,而GLUT1对葡萄糖的转运速率比GLUT2对葡萄糖转运速率快,因此,GLUT1对葡萄糖的亲和力比GLUT2对葡萄糖亲和力大。
【详解】A、由图可知,GLUT1对葡萄糖的转运速率比GLUT2对葡萄糖转运速率快,因此,GLUT1对葡萄糖的亲和力比GLUT2对葡萄糖亲和力大,A正确;
B、A与B相比,制约葡萄糖转运速率的因素是葡萄糖浓度,B点后制约葡萄糖转运的速率的因素是GLUT1的数量,B错误;
C、比较三条曲线,磷脂双分子层运输葡萄糖的速率较其他两个都慢,说载体蛋白的存在能显著提高细胞摄取葡萄糖的速率,C正确;
D、细菌属于原核生物,无高尔基体和内质网,只有肝细胞上的GLUT2需要经过内质网和高尔基体的加工,D正确。
故选B。
29. 下列关于大肠杆菌和酵母菌的相关叙述,不正确的是( )
A. 大肠杆菌和酵母菌的细胞内都含有核糖体、DNA和RNA
B. 大肠杆菌与酵母菌细胞在结构上的主要区别是有无核膜
C. 大肠杆菌和酵母菌合成蛋白质的场所不同
D. 从生命系统的层次看,二者既是细胞层次也是个体层次
【答案】C
【解析】
【分析】真核细胞和原核细胞的比较
【详解】A、大肠杆菌是原核生物,酵母菌是真核生物,它们的细胞内都含有核糖体、DNA和RNA,A正确;
B、大肠杆菌与酵母菌细胞在结构上的主要区别是有无成形的细胞核,B正确;
C、大肠杆菌和酵母菌合成蛋白质的场所都是核糖体,C错误;
D、二者都是单细胞生物,从生命系统的层次看,既是细胞层次也是个体层次,D正确。
故选C。
30. 通道蛋白是横跨细胞膜的亲水性通道,允许特定的离子和小分子物质顺浓度梯度快速通过,由其介导的物质跨膜运输速率比由载体蛋白介导的物质跨膜运输速率快1000倍以上。如图所示甲、乙分别表示由细胞膜上的通道蛋白和载体蛋白介导的两种运输方式。下列相关叙述不正确的是( )
A. 由通道蛋白介导的都是物质顺浓度梯度的跨膜运输
B. 肾小管细胞能快速重吸收水分主要依赖细胞膜上的水通道蛋白
C. 载体蛋白转运时与物质结合发生构象改变导致运输速率较慢
D. 载体蛋白介导的转运方式都属于主动运输
【答案】D
【解析】
【分析】据图分析,甲、乙两图物质跨膜运输特点是由高浓度运输到低浓度,分别需要通道蛋白和载体蛋白,不需要能量,都属于协助扩散。
【详解】A、由通道蛋白介导的都是物质顺浓度梯度的协助扩散,A正确;
B、水通道蛋白介导的物质跨膜运输速率比由载体蛋白介导的物质跨膜运输速率快1000倍以上,肾小管细胞能快速重吸收水分主要依赖细胞膜上的水通道蛋白,B正确;
C、载体蛋白转运时会发生构象改变导致运输速率较慢,C正确;
D、载体蛋白介导的转运方式属于主动运输或协助扩散,D错误。
故选D。
31. 碘是甲状腺滤泡上皮细胞合成甲状腺激素的原料之一、人体血液中碘的质量浓度为250mg/L,而甲状腺滤泡上皮细胞内碘浓度比血液高20~25倍。下列对甲状腺滤泡上皮细胞的推测,不合理的是( )
A. 会顺着浓度梯度向血液中被动释放I-
B. 会逆着浓度梯度从血液中主动吸收碘
C. 细胞膜上有协助碘跨膜运输的蛋白质
D. 吸收碘需要消耗细胞代谢释放的能量
【答案】A
【解析】
【分析】从低浓度一侧运输到高浓度一侧,需要载体蛋白的协助,同时还需要消耗细胞内化学反应所释放的能量,这种运输方式称为主动运输。
【详解】A、甲状腺滤泡上皮细胞内碘浓度比血液高20~25倍,所以会逆着浓度梯度从血液中主动吸收碘,A错误;
B、甲状腺滤泡上皮细胞内碘浓度比血液高,所以甲状腺滤泡上皮细胞通过主动运输,逆浓度梯度进行吸收碘,B正确;
C、甲状腺滤泡上皮细胞通过主动运输进行吸收碘,需要膜上的载体蛋白,C正确;
D、甲状腺滤泡上皮细胞通过主动运输进行吸收碘,需要消耗细胞内化学反应所释放的能量,D正确。
故选A。
【点睛】
32. 研究人员在脂质体外包裹上聚乙二醇保护层,并镶嵌上抗体,制造出一种能定向运送药物的“隐形脂质体”。这种“脂质体”已在癌症治疗中得到应用。下列分析不正确的是( )
A. 脂质体表面不具备可供白细胞识别的糖蛋白,能避免被白细胞识别和清除
B. 脂质体膜上抗体能特异性识别癌细胞,从而将药物定向运送到癌细胞
C. 脂质体的“膜”结构与细胞膜均以磷脂双分子层作为基本支架
D. 图中脂质体所运载的药物B为水溶性药物
【答案】D
【解析】
【分析】1、细胞膜主要由脂质和蛋白质组成,还有少量的糖类。磷脂双分子层(脂双层)作为基本支架。
2、细胞膜的功能:a、将细胞与外界环境分开:b、控制物质进出细胞:c、进行细胞间的物质交流。
3、分析题图:药物A位于脂质体内部,接近磷脂分子的头部,为水溶性药物,药物B位于磷脂双分子层中,接近磷脂分子的尾部,为脂溶性药物。
【详解】A、糖蛋白与细胞的识别有关,“隐形脂质体”在运送药物的过程中,能避免被吞噬细胞识别和清除,原因可能是脂质体表面不具备可供吞噬细胞识别的糖蛋白,A正确;
B、脂质体膜上镶嵌的抗体能够特异性识别癌细胞,从而将药物定向运送到癌细胞,从而杀死癌细胞,B正确;
C、脂质体的“膜”结构与细胞膜均以磷脂双分子层(脂双层)作为基本支架,C正确;
D、磷脂分子的头部具有亲水性,尾具有疏水性,脂质体既可以用于运载脂溶性药物,也可以用于运载水溶性药物,图中药物A位干脂质体内部,接近磷脂分子的头部,为水溶性药物,药物B位于磷脂双分子层中,接近磷脂分子的尾部,为脂溶性药物,D错误。
故选D。
33. 肉毒杆菌(一种厌氧菌)分泌的毒素会引起食物中毒。肉毒毒素是由两条肽链组成,共含1295个氨基酸。该毒素可与神经元细胞膜上的受体蛋白结合从而进入细胞,阻抑神经功能,导致呼吸肌和肌肉麻痹,以下说法正确的是( )
A. 肉毒毒素分子含有1294个肽键
B. 肉毒毒素可通过主动运输进入神经元细胞
C. 肉毒杆菌在密封的罐头食品中生存能力较强
D. 毒素在煮沸1min后可丧失活性,是因为其氨基酸排列顺序发生了改变
【答案】C
【解析】
【分析】氨基酸通过脱水缩合反应形成肽链,一条或几条肽链盘曲折叠形成具有一定的空间结构的蛋白质,氨基酸脱水缩合反应过程中,脱去的水分子数=形成的肽键数=氨基酸数-肽链数,一条肽链至少含有一个游离的氨基和一个游离的羧基;蛋白质结构多样性与组成蛋白质的氨基酸的种类、数目、排列顺序及蛋白质的空间结构有关,蛋白质结构多样性决定功能多样性。
【详解】A、形成的肽键数=氨基酸数-肽链数,则肉毒毒素分子含有的肽键数=1295-2=1293,A错误;
B、肉毒毒素是蛋白质,可通过胞吐的方式进入神经元细胞,B错误;
C、肉毒杆菌是一种厌氧菌,所以密封的罐头食品中生存能力较强,C正确;
D、毒素在煮沸1min后可丧失活性,是因为其空间结构发生了改变,D错误。
故选C。
34. 用差速离心法分离出某动物细胞的甲、乙、丙三种细胞器,测定其中三种有机物的含量如图所示。下列有关叙述不正确的是( )
A. 丙是细胞内蛋白质的合成场所B. 甲是细胞有氧呼吸的主要场所
C. 乙具有膜结构,只能是溶酶体D. 甲和乙具膜结构,丙没有膜结构
【答案】C
【解析】
【分析】分析题图:甲含有蛋白质和磷脂,说明可能具有膜结构,也含有核酸,动物细胞中具有膜结构和核酸的细胞器只有线粒体,因此甲为线粒体;乙不含核酸,有膜结构,可能为内质网、高尔基体、溶酶体等;丙含有核酸,没有膜,是核糖体。
【详解】A、丙含有核酸,没有膜,是核糖体,是细胞内蛋白质的合成场所,A正确;
B、甲含有蛋白质和磷脂,说明可能具有膜结构,也含有核酸,动物细胞中具有膜结构和核酸的细胞器只有线粒体,因此甲为线粒体,是细胞有氧呼吸的主要场所,B正确;
C、乙有膜结构,但不含核酸,可能是内质网、高尔基体、溶酶体等,C错误;
D、甲和乙都含有磷脂,丙不含磷脂,说明甲和乙具膜结构,丙不具有膜结构,D正确。
故选C。
35. 用碘液、苏丹III染液和双缩脲试剂检测大豆、花生、玉米三种植物的干种子中三大类有机化合物,结果如下表,其中“+”的数量代表反应后颜色深浅程度。下列有关说法错误的是( )
A. 表格中的甲是玉米、乙是花生、丙是大豆
B. 在观察颜色时有可能用到光学显微镜
C. 双缩脲试剂与蛋白质发生作用产生紫色反应
D. 这三种试剂的使用均需要水浴加热
【答案】D
【解析】
【分析】生物组织中化合物的鉴定:
(1)斐林试剂可用于鉴定还原糖,在水浴加热的条件下,溶液的颜色变化为砖红色(沉淀)。斐林试剂只能检验生物组织中还原糖(如葡萄糖、麦芽糖、果糖)存在与否,而不能鉴定非还原性糖(如淀粉)。
(2)蛋白质可与双缩脲试剂产生紫色反应。
(3)脂肪可用苏丹Ⅲ染液(或苏丹Ⅳ染液)鉴定,呈橘黄色(或红色)。
(4)淀粉遇碘液变蓝。
【详解】A、甲遇淀粉变蓝程度最高,甲是玉米,乙与苏丹III染液反应橘黄色最深,说明乙是花生,丙植物的种子与入双缩脲试剂后颜色最深,丙蛋白质含量最多,丙是大豆,A正确;
B、检测脂肪实验中可能会用到显微镜,B正确;
C、双缩脲试剂与相应物质发生颜色反应后出现紫色,C正确;
D、这三种试剂在使用时均不需要水浴加热,D错误。
故选D。
二、非选择题
36. 肥胖对健康的影响引起社会广泛关注,请回答问题:
(1)脂肪由_____元素构成,是人体细胞良好的_____物质,在脂肪细胞中以大小不一的脂滴存在,可推测,包裹脂滴的是外被蛋白和_____单分子层。脂肪主要通过饮食摄入,也可以由或_____蛋白质等物质转化而来。
(2)在研究肥胖成因的过程中,科研人员选取同龄且健康的A、B、C三个品系小鼠,每个品系分为_____组和实验组,分别饲喂等量的常规饲料和高脂饲料。在适宜环境中饲养8周,禁食12h后检测_____相对值(反映小鼠的肥胖程度),结果如图1.三个品系小鼠中,最适宜作为肥胖成因研究对象的是_____品系小鼠。
(3)检测上述所选品系小鼠细胞内与脂肪代谢相关酶的含量,结果如图2,图中HSL、ATGL和TGH分别代表激素敏感脂酶、脂肪甘油三酯酶和甘油三酯水解酶。据图2推测,小鼠肥胖的原因可能是其细胞内_____的含量明显低于正常鼠,影响了脂肪的利用与转化。
(4)请说出该项研究的意义_____。
【答案】(1) ①. C、H、O ②. 储能 ③. 磷脂 ④. 糖类
(2) ①. 对照 ②. 脂肪细胞体积 ③. A
(3)HSL和ATGL(激素敏感脂酶和脂肪甘油三酯酶)
(4)研发减肥药物,防止肥胖发生
【解析】
【分析】1、实验设计的一般步骤:分组编号→设置对照实验(给与不同的处理)→观察并记录实验结果(注意保证无关变量的一致性)→得出结论。
2、实验设计的原则,单一变量原则、对照原则和对照原则。
【小问1详解】
脂肪的组成元素只有C、H、O,是人体细胞良好的储能物质,在脂肪细胞中以大小不一的脂滴存在,可推测可能是由一层膜组成,包裹脂滴的是外被蛋白和磷脂单分子层。人体内的脂肪主要通过饮食摄入,也可以由糖类或蛋白质等物质转化而来。
【小问2详解】
科研人员选取同龄且健康的A、B、C三个品系小鼠,根据实验设计的对照原则可知,将每个品系分为对照组和实验组;根据等量原则和对照原则分析可知,实验组和对照组的处理分别是,饲喂等量的常规饲料(对照组)和等量的高脂饲料(实验组)。无关变量相同且适宜,衡量指标(因变量)为脂肪细胞体积相对值,根据实验结果可知。三个品系小鼠中,A品系小鼠实验的效果最明显,即最适宜作为肥胖成因研究对象的是A品系小鼠。
【小问3详解】
检测上述所选品系小鼠,即A小鼠细胞内与脂肪代谢相关酶的含量,结果如图2,结果显示,肥胖小鼠体内HSL(激素敏感脂酶)和ATGL(脂肪甘油三酯酶)含量明显低于对照组,据此可知推测小鼠肥胖的原因可能是其细胞内HSL和ATGL(激素敏感脂酶和脂肪甘油三酯酶)的含量明显低于正常鼠所致。
【小问4详解】
本研究的实验结果说明HSL和ATGL(激素敏感脂酶和脂肪甘油三酯酶)与肥胖有关,所以本研究可以研发减肥药物,防止肥胖发生。
37. 溶菌酶是一类有抗菌作用的分泌蛋白,动物不同部位细胞分泌的溶菌酶结构存在一定差异。请回答问题:
(1)下图为动物细胞的结构示意图。溶菌酶在_____(填序号)合成后,经_____(填序号)加工,形成一定的空间结构,进而依赖细胞膜的_____性,以⑤_____方式分泌到细胞外。溶菌酶的合成和加工均需要由_____(填序号)提供能量。控制该酶合成的遗传物质存在于_____(填序号)中。
(2)研究人员比较了胃溶菌酶和肾溶菌酶的氨基酸组成,结果如下表。
注:Arg-精氨酸、Glu-谷氨酸、Asp-天冬氨酸、Asn一天冬酰胺氨基酸后的数字表示其在肽链的位置,“+”表示是此氨基酸、“-”表示否
①溶菌酶分子中连接相邻氨基酸的化学键是_____。
②胃溶菌酶与肾溶菌酶功能存在差异。由表中数据分析,原因是_____(写出3点)。
(3)胃溶菌酶和肾溶菌酶的氨基酸序列大部分相同。有人认为,它们在进化上有着共同的起源。上述研究为这一观点提供了_____水平的证据。
A. 分子B. 细胞C. 器官D. 个体
【答案】(1) ①. ⑥ ②. ①③ ③. 流动 ④. 胞吐 ⑤. ② ⑥. ④
(2) ①. 肽键 ②. 两者的精氨酸数目不同;第50、75、87位的氨基酸种类不同;蛋白质空间结构不同 (3)A
【解析】
【分析】据图分析图示为高等动物细胞示意图,其中①表示内质网,②表示线粒体,③表示高尔基体,④表示细胞核,⑤表示囊泡,⑥表示核糖体;
由表格分析可知,胃溶菌酶和肾溶菌酶的化学本质都是蛋白质,且组成它们的氨基酸总数相同,但是两者的精氨酸数目不同,且50、75、87位的氨基酸种类不同。
【小问1详解】
溶菌酶是分泌蛋白,是在图中的⑥核糖体中合成的,先后经过①内质网、③高尔基体的加工,形成一定的空间结构,再通过胞吐的方式分泌到细胞外,胞吐利用了细胞膜的流动性。溶菌酶的合成和加工过程中需要②线粒体提供能量,控制该酶合成的遗传物质DNA存在④细胞核中。
【小问2详解】
①在溶菌酶等蛋白质分子中,连接两个氨基酸之间的化学键为肽键。
②蛋白质的结构决定了蛋白质的功能,两者酶的功能不同是由于两者的结构不同,而表格显示两者结构不同的原因是两者的精氨酸数目不同,且第50、75、87位的氨基酸种类不同,同时两者的空间结构也应该是不同的。
【小问3详解】
胃溶菌酶和肾溶菌酶的氨基酸序列大部分相同,说明它们在进化上可能有着共同的起源,上述研究为这一观点提供了分子(从氨基酸序列看出)水平的证据。
A正确,BCD错误。
故选A。
38. 霍乱是一种急性肠道传染病,“幕后黑手”为霍乱弧菌,其分泌的霍乱肠毒素是一种蛋白质,感染者会出现腹泻、呕吐等症状。
(1)霍乱肠毒素的基本组成单位是_____霍乱弧菌利用该物质在核糖体上经过_____反应合成霍乱肠毒素。
(2)当霍乱弧菌侵入到人体肠道后,其分泌的霍乱肠毒素(由1个A亚单位和5个B亚单位组成)引发的变化如下图,霍乱肠毒素与肠细胞膜上的糖脂(GM1)结合后,发生了_____的改变,并通过_____方式进入肠道细胞内。进入细胞后的霍乱肠毒素可将ADP-R连接到Gs蛋白上,使其不断激活_____致使细胞中的_____分子增加,进而激活了大量Na+、Cl-、K+等离子通道。试分析霍乱感染者出现腹泻、呕吐症状的原因:_____。
(3)霍乱重症患者入院后,医生首先会进行补液治疗(口服或静脉补液),以补充患者损失的_____。
(4)为了减少腹泻次数并有效缩短病程,临床上常使用多西环素、诺氟沙星等广谱杀菌药来清除病原菌。根据(2)中提到的霍乱发病机理,提出一个治疗霍乱的新方法:_____。
【答案】(1) ①. 氨基酸 ②. 脱水缩合
(2) ①. 空间结构 ②. 胞吞 ③. 腺苷酸环化酶 ④. cAMP ⑤. 细胞中大量离子流入肠腔,导致大量水分子流入肠腔
(3)水和无机盐 (4)抑制腺苷酸环化酶的活性/降低细胞内cAMP的含量/抑制细胞离子通道
【解析】
【分析】题图分析:霍乱肠毒素和小肠黏膜上皮细胞上GM1受体结合,同时将A亚单位释放进入细胞内,A亚单位催化ADP-R的合成,ADP-R与GS蛋白特异性结合,活化腺苷酸环化酶催化ATP生成cAMP,促进Na+、Cl-,K+排出体外引起腹泻。
【小问1详解】
霍乱肠毒素是一种蛋白质,构成的基本单位为氨基酸,霍乱弧菌利用氨基酸在核糖体上经过脱水缩合反应合成霍乱肠毒素。
【小问2详解】
由图示可知,霍乱肠毒素与肠细胞膜上的糖脂(GM1)结合后,发生了空间结构的改变,并通过胞吞方式进入肠道细胞内。进入细胞后的霍乱肠毒素可将ADP-R连接到Gs蛋白上,激活腺苷酸环化酶,致使细胞中的cAMP分子增加,进而激活了大量Na+、Cl-、K+等离子通道,促进Na+、Cl-、K+流入肠腔,导致大量水分子流入肠腔,引起腹泻或呕吐。
【小问3详解】
霍乱重症患者入院后,医生首先会进行补液治疗,以补充患者损失的水和无机盐。
【小问4详解】
根据霍乱发病机理,可通过抑制腺苷酸环化酶的活性或降低细胞内cAMP的含量或抑制细胞离子通道等措施来治疗霍乱。
【点睛】本题考查霍乱弧菌的致病原理、蛋白质合成、物质跨膜运输及ATP的作用,需要考生在理解图示的基础上结合教材知识,综合能力较高。
39. 高盐环境下粮食作物会大量减产。为研究植物的耐盐机理,科研人员将耐盐植物滨藜和不耐盐植物柑橘分别置于不同浓度NaCl溶液中培养,一段时间后测定并计算生长率,结果如图1.请回答问题:
(1)据图1分析,与植物A相比,植物B耐盐范围_____,可推知植物B是滨藜。
(2)植物处于高盐环境中,细胞外高浓度的Na+ 通过图 2 中的通道蛋白以_____的方式进入细胞,导致细胞质中Na+ 浓度升高。
(3)随着外界NaCl浓度的升高,植物A逐渐出现萎蔫现象,这是由于外界NaCl浓度_____细胞液浓度,细胞失水。细胞中Na+和Cl-的浓度进一步升高,蛋白质逐渐变性,酶活性降低,细胞代谢_____,因此在高盐环境中植物 A 生长率低。
(4)据图2分析,植物B处于高盐环境中,细胞内Ca2+ 浓度升高,促使Na+ 进入_____;同时激活_____,将Na+ 排出细胞,从而使细胞质中Na+ 的浓度恢复正常水平,缓解蛋白质变性。
【答案】(1)更广 (2)协助扩散
(3) ①. 大于 ②. 减弱
(4) ①. 液泡 ②. (细胞膜上的)S蛋白
【解析】
【分析】载体蛋白和通道蛋白都是细胞膜上的运输物质的载体,其区别主要是载体蛋白包括主动运输的蛋白质,也包括协助扩散的蛋白质,通道蛋白是协助扩散的蛋白质。1、载体蛋白:载体蛋白能够与特异性溶质结合,载体蛋白既参与被动的物质运输,也参与主动的物质运输,载体蛋白运输物质的动力学曲线具有膜结合酶的特征,运输速度在一定浓度时达到饱和,不仅可以加快运输速度,也增大物质透过质膜的量,载体蛋白的运输具有专业性和饱和性。2、通道蛋白:通道蛋白是衡化质膜的亲水性通道,能使适宜大小的分子及带电荷的分子通过简单的自由扩散运动,从质膜的一侧转运到另一侧,通道蛋白的运输作用具有选择性,属于被动运输,在运输过程中不会与被运输的分子结合,也不会移动。
【小问1详解】
图1的横坐标是外界NaCl的浓度,结合图1结果可知,植物B的耐盐范围更广。
【小问2详解】
通道蛋白介导的都不需要能量,为协助扩散。
【小问3详解】
外界NaCl浓度大于细胞液浓度,细胞失水,植物A逐渐出现萎蔫现象;细胞代谢几乎都是酶催化的反应,若酶活性降低,细胞代谢减弱。
【小问4详解】
细胞内Ca2+ 浓度升高,作用于液泡上的N蛋白,促进Na+进入液泡;Ca2+ 浓度升高,同时激活细胞膜上的S蛋白,将Na+ 排出细胞,从而使细胞质中Na+ 的浓度恢复正常水平。
【点睛】本题主要考查物质出入细胞方式,要求学生有一定的理解分析能力。
40. 阅读科普短文,请回答问题。
基于SGLT靶点的新型降血糖药物
糖尿病是一种以高血糖为特征的代谢性疾病,目前已成为威胁人类健康的三大慢性非传染性疾病之一、
科学研究发现,肾脏重吸收葡萄糖对维持血糖相对稳定发挥着重要作用。在正常的葡萄糖耐受性受试者中,几乎所有的葡萄糖都在近端小管中被重新吸收,最终排出的尿液中不含葡萄糖。在肾脏对葡萄糖的重吸收中,钠-葡萄糖协同转运蛋白(SGLT)发挥了非常重要的作用。作用机制如图1.葡萄糖、Na+与SGLT结合形成Na+-载体-葡萄糖复合物,顺Na+的浓度梯度进入细胞后,SGLT的构象再还原到原始状态,重新暴露其结合位点,以便再次与葡萄糖和Na+结合。而胞内的Na+不断被细胞侧基底膜的Na+/K+-ATP酶泵出,维持Na+细胞内外浓度差。细胞内的葡萄糖由位于细胞侧基底膜的载体GLUT,经协助扩散进入到肾小管周围的毛细血管中。
目前已发现多种SGLT,其主要生理功能是参与肾脏近端小管对原尿中葡萄糖的重吸收。SGLT1是一种高亲和力、低转运能力的转运虫白;SGLT2是一种低亲和力、高转运能力的转运蛋白,可完成原尿中约90%葡萄糖的重吸收,其余的葡萄糖由SGLT1重吸收。
研究发现,在患有糖尿病的患者中,SGLT含量较高,肾脏对葡萄糖的重吸收会随着血糖浓度的升高而增加,从而减少了尿糖,加剧了高血糖。基于这些病理生理学的考虑,研发肾住SGLT2抑制剂为糖尿病患者的治疗提供了一种合理且新颖的方法。
(1)葡萄糖是细胞的主要能源物质,它_____(能/不能)自由穿过磷脂双分子层,所以葡萄糖跨膜运输的方式可以是_____或_____。
(2)葡萄糖以_____方式转运进入近端小管细胞。结合材料,说出影响肾小管重吸收葡萄糖的因素都有哪些(列举两点)_____、_____。
(3)结合SGLT1和SGLT2的功能特点,请确定图2中①、②位置起主要作用的SGLT依次是_____(填字母)。
a、SGLT1 b、SGLT2
(4)SGLT2抑制剂降血糖的机制是_____。
(5)若要将SGLT2抑制剂作为新型降糖药物应用于临床,还需要对该药物进行哪些研究:_____。
【答案】(1) ①. 不能 ②. 协助扩散(易化扩散) ③. 主动运输(可颠倒顺序)
(2) ①. 主动运输 ②. SGLT(种类/数量) ③. Na+细胞内外浓度差(Na+/K+-ATP酶(数量及活性)或ATP)
(3)ba (4)减少原尿中葡萄糖的重吸收
(5)该药物对人体的副作用;该药物的用法用量等
【解析】
【分析】分析图示可知,葡萄糖进入肾近端小管细胞内是从低浓度向高浓度运输,为主动运输,消耗的能量来自Na+的浓度梯度产生的化学能。钠钾泵运输钠钾离子为主动运输,消耗ATP。细胞内的葡萄糖由位于细胞侧基底膜的载体GLUT,经协助扩散进入到肾小管周围的毛细血管中。
【小问1详解】
据图可知,蛋白质的运输需要载体蛋白的参与,葡萄糖不能自由穿过磷脂双分子层。所以葡萄糖跨膜运输的方式可以是自由扩散(易化扩散)或主动运输。
【小问2详解】
分析图示可知,葡萄糖进入肾近端小管细胞内是从低浓度向高浓度运输,为主动运输,消耗的能量来自Na+的浓度梯度产生的化学能,所以SGLT(种类/数量)和Na+细胞内外浓度差(Na+/K+-ATP酶(数量及活性)或ATP都会影响肾小管重吸收葡萄糖。
【小问3详解】
SGLT2是一种低亲和力、高转运能力的转运蛋白,可完成原尿中约90%葡萄糖的重吸收,因此SGLT2(b)应位于①近端小管;SGLT1是一种低亲和力、低转运能力的转运蛋白,可结合原尿中剩余的少量的葡萄糖,因此SGLT1(a)位于②段。
【小问4详解】
SGLT2是重吸收葡萄糖的载体,SGLT2抑制剂可抑制肾小管中SGLT2重吸收葡萄糖,增加尿糖量,从而达到降血糖的目的。
【小问5详解】
若要将SGL2抑制剂作为新型降糖药物应用于临床,还需要对该药物使用的剂量、服用方式、有无使用的副作用等进行研究。
41. 科学家推测,在分泌蛋白的合成过程中,游离核糖体最初合成的一段氨基酸序列作为信号肽,被位于细胞质基质中的信号识别颗粒(SRP)识别,肽链合成暂停。携带着肽链与核糖体的SRP与内质网膜上的SRP受体(DP)结合,核糖体附着于内质网上,继续合成肽链。这就是信号肽假说,如下图所示。
科学家构建了体外的反应体系,证明了该假说。实验分组见下表。
注:“+”和“-”分别代表反应体系中存在或不存在该结构
(1)根据材料分析,假设在合成新生肽链阶段切除了信号肽,游离的核糖体_____(填“能”或“不能”)附着到内质网上。
(2)推测组别1的实验结果:核糖体上合成的肽链比正常肽链_____(填“长”、“短”或“不变”),原因是_____,与组别1实验结果相同的是组别_____。
(3)组别2中肽链_____(填“含有”或“不含有”)信号序列。其合成的肽链比正常肽链_____,原因是_____。
(4)获得性再生障碍性贫血的主要病因是造血干细胞中的一种SRP产生了变异,这种变异导致淋巴细胞不能正常合成_____,从而使患者免疫力下降。
【答案】(1)不能 (2) ①. 长 ②. 无SRP,肽链可继续合成,但无法进入内质网切除信号肽 ③. 3
(3) ①. 含有 ②. 短 ③. SRP不能与DP结合,导致肽链无法继续合成
(4)抗体
【解析】
【分析】据图分析,核糖体与由蛋白质的信号肽结合,信号识别颗粒(SRP)识别信号肽,再与内质网上信号识别受体结合,再与信号识别颗粒(SRP)结合,切除信号肽,与信使RNA结合,形成蛋白质进入内质网,形成折叠的蛋白质。
【小问1详解】
携带着肽链与核糖体的SRP与内质网膜上的SRP受体(DP)结合,核糖体附着于内质网上,所以在合成新生肽链阶段切除了信号肽,游离的核糖体不能附着到内质网上。
【小问2详解】
结合图中信息,信号序列不能被SRP识别,无法引导核糖体附着至内质网上,信号序列不能被切除,所以组别1中合成的肽链比正常肽链多一段。综合实验结果说明内质网具有加工蛋白质功能,组别3没有内质网,不能对蛋白质进行加工,所以组别3与组别1的实验结果相同。
【小问3详解】
由于组别2含有信号肽序列,但是没有DP,SRP不能与DP结合,导致肽链无法继续合成,所以组别2合成的肽链比正常肽链短。
【小问4详解】
获得性再生障碍性贫血的主要病因是造血干细胞中的一种SRP产生了变异,由于抗体是分泌蛋白,这种变异导致淋巴细胞不能正常合成抗体,从而使患者免疫力下降。比较
项目
原核细胞
真核细胞
大小
较小
较大
主要区别
无以核膜为界限的
细胞核,有拟核
有以核膜为界限
的细胞核
细胞壁
有,主要成分是
糖类和蛋白质
植物细胞有,主要成分是
纤维素和果胶;动物细胞无;
真菌细胞有,主要成分为多糖
生物膜系统
无生物膜系统
有生物膜系统
细胞质
有核糖体,无其他细胞器
有核糖体和其他细胞器
DNA存在形式
拟核中:大型环状、裸露
质粒中:小型环状、裸露
细胞核中:和蛋白质形成染色体
细胞质中:在线粒体、叶绿体中裸露存在
增殖方式
二分裂
无丝分裂、有丝分裂、减数分裂
可遗传变异方式
基因突变
基因突变、基因重组、染色体变异
碘液
苏丹III染液
双缩脲试剂
甲
++++
++
+
乙
++
++++
++
丙
+
++
++++
氨基酸数目及位置
氨基酸数目
Arg数目
Glu50
Asp75
Asn87
胃溶菌酶
130
3
+
+
+
肾溶菌酶
130
8
-
-
-
实验组别
核糖体
SRP
DP
内质网
1
+
-
-
-
2
+
+
-
-
3
+
+
+
-
4
+
+
+
+
北京师范大学附属实验中学2023-2024学年高二上学期期中生物试题: 这是一份北京师范大学附属实验中学2023-2024学年高二上学期期中生物试题,共14页。
【期中真题】北京师范大学附属实验中学2022-2023学年高一上学期期中生物试题.zip: 这是一份【期中真题】北京师范大学附属实验中学2022-2023学年高一上学期期中生物试题.zip,文件包含期中真题北京师范大学附属实验中学2022-2023学年高一上学期期中生物试题原卷版docx、期中真题北京师范大学附属实验中学2022-2023学年高一上学期期中生物试题解析版docx等2份试卷配套教学资源,其中试卷共41页, 欢迎下载使用。
北京师范大学附属实验中学2022-2023学年高一生物上学期期中试题(Word版附解析): 这是一份北京师范大学附属实验中学2022-2023学年高一生物上学期期中试题(Word版附解析),共31页。试卷主要包含了单项选择题等内容,欢迎下载使用。

