还剩4页未读,
继续阅读
成套系列资料,整套一键下载
- 1.3 多民族的大家庭(课件)-2023-2024学年八年级地理上册同步精品备课(课件+分层练习)(商务星球版) 课件 0 次下载
- 第一章 中国的疆域和人口(单元分层练习)-2023-2024学年八年级地理上册同步精品备课(课件+分层练习)(商务星球版) 课件 0 次下载
- 第一章 中国的疆域和人口(章末总结)-2023-2024学年八年级地理上册同步精品备课(课件+分层练习)(商务星球版) 课件 0 次下载
- 2.1 地形地势特征(分层练习)-2023-2024学年八年级地理上册同步精品备课(课件+分层练习)(商务星球版) 课件 0 次下载
- 2.1 地形地势特征(第1课时)(课件)-2023-2024学年八年级地理上册同步精品备课(课件+分层练习)(商务星球版) 课件 2 次下载
第一章 中国的疆域和人口(知识清单)-2023-2024学年八年级地理上册同步精品备课(课件+分层练习)(商务星球版)
展开
这是一份第一章 中国的疆域和人口(知识清单)-2023-2024学年八年级地理上册同步精品备课(课件+分层练习)(商务星球版),共7页。
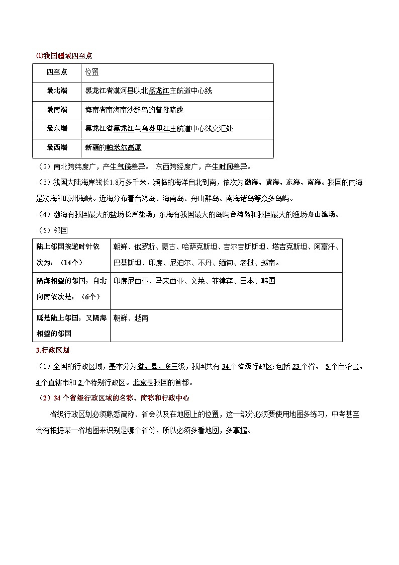
中国的疆域与人口(知识清单)辽阔的疆域地理位置优越(1)地理位置(2)评价我国地理位置的优越性2.疆域辽阔我国陆地领土面积约为960万平方千米,仅次于俄罗斯和加拿大,居世界第三位。⑴我国疆域四至点(2)南北跨纬度广,产生气候差异。 东西跨经度广,产生时间差异。(3)我国大陆海岸线长1.8万多千米,濒临的海洋自北到南,依次为渤海、黄海、东海、南海。我国的内海是渤海和琼州海峡。近海分布着台湾岛、海南岛、舟山群岛、南海诸岛等众多岛屿。(4)渤海有我国最大的盐场长芦盐场;东海有我国最大的岛屿台湾岛和我国最大的渔场舟山渔场。(5)邻国3.行政区划(1)全国的行政区域,基本分为省、县、乡三级,我国共有34个省级行政区:包括23个省、 5个自治区、4个直辖市和2个特别行政区。北京是我国的首都。(2)34个省级行政区域的名称、简称和行政中心省级行政区划必须熟悉简称、省会以及在地图上的位置,这一部分必须要使用地图多练习,中考甚至会有根据某一省地图来识别是哪个省份,所以必须多看地图,多掌握。在下面的空白图中填写省份名称或行政中心或简称,进行练习。(3特殊的行政区划第二节 众多的人口1.人口数量(1)2020年,我国人口总数为14.43亿,约占世界人口的1/5,是世界上人口最多的国家。(2)我国的人口特点是:人口基数大,新增人口多。新中国成立前,我国人口增长较慢;新中国成立后,人口增长迅速,原因:新中国成立后,社会稳定,经济发展,医疗卫生条件改善。(3)人口过多带来的问题:交通拥挤、住房紧张、犯罪率升高、环境破坏等。2.人口政策为了控制人口数量,提高人口素质,自20世纪70年代开始,我国把计划生育作为一项基本国策。2016年,全面开放二孩政策,2021年,国家放开了三胎政策。3.人口分布我国人口分布很不均匀,大致以黑龙江黑河到云南腾冲一线为界,这条人口地理界线是由我国著名地理学家胡焕庸先生提出来的。该线东南部面积占43%,人口占94% ;该线西北部面积占57% ,人口占6%。此线东南部人口稠密,西北部人口稀疏。多民族的大家庭1.56个民族中国是一个团结统一的多民族大家庭,我国共有56个民族,汉族人口最多,约占全国人口总数的92%,其他55个民族的人口较少,称为少数民族(约占全国人口总数的8%)。少数民族中人口最多的是壮族,超过1600万人。满族、回族、苗族、维吾尔族、彝族、土家族、蒙古族、藏族人口较多,都超过500万人。各民族具有平等的地位我国宪法规定,民族不论大小,一律平等民族风情民族分布特点4.少数民族分布半球位置北半球、东半球海陆位置我国位于亚欧大陆的东部、太平洋的西岸,是一个海陆兼备的国家纬度位置我国所跨纬度范围约为4°N至53°N。领土南北跨纬度很广,大部分位于中纬度地区,属北温带,一小部分在热带,没有寒带。发展农业生产地域广大,南北、东西差异大,为发展多种农业经济提供了有利条件。对外交往与合作我国海域辽阔、海岸线曲折,多优良港湾,为开发海洋资源、发展海上运输业提供了有利条件。 发展海洋事业造就了我国丰富的旅游资源。如海滨风光、内陆海港、海南热带风光等。其他我国东临太平洋、西靠亚欧大陆,为海上陆上对外交往与合作提供了有利条件 。四至点位置最北端黑龙江省漠河县以北黑龙江主航道中心线最南端海南省南海南沙群岛的曾母暗沙最东端黑龙江省黑龙江与乌苏里江主航道中心线交汇处最西端新疆的帕米尔高原陆上邻国按逆时针依次为:(14个)朝鲜、俄罗斯、蒙古、哈萨克斯坦、吉尔吉斯斯坦、塔吉克斯坦、阿富汗、巴基斯坦、印度、尼泊尔、不丹、缅甸、老挝、越南。隔海相望的邻国,自北向南依次是:(6个)印度尼西亚、马来西亚、文莱、菲律宾、日本、韩国既是陆上邻国,又隔海相望的邻国朝鲜、越南纬度最高的省区黑龙江纬度最低的省区海南面积最大的省区新疆维吾尔自治区面积最小的行政区澳门特别行政区人口最多的省区广东省人口最稠密的省区澳门特别行政区人口最稀疏的省区西藏自治区少数民族最多的省区云南跨经度最多的省区内蒙古自治区最早见日出的省区黑龙江民族民族风情蒙古族那达慕大会、摔跤、马头琴傣族泼水节、孔雀舞、双面鼓藏族锅庄舞、晒佛节哈萨克族冬不拉朝鲜族长鼓舞、跳板彝族火把节高山族丰收节民族分布特点大散居、小聚居,交错杂居集中分布地区少数民族西南、西北、东北地区汉族东部和中部地区民族政策民族区域自治制度民族分布民族分布民族分布蒙古族内蒙古壮族广西藏族西藏、青海、四川回族宁夏维吾尔族新疆满族东三省及北京朝鲜族东三省黎族海南高山族台湾傣族云南彝族四川土家族湖南
中国的疆域与人口(知识清单)辽阔的疆域地理位置优越(1)地理位置(2)评价我国地理位置的优越性2.疆域辽阔我国陆地领土面积约为960万平方千米,仅次于俄罗斯和加拿大,居世界第三位。⑴我国疆域四至点(2)南北跨纬度广,产生气候差异。 东西跨经度广,产生时间差异。(3)我国大陆海岸线长1.8万多千米,濒临的海洋自北到南,依次为渤海、黄海、东海、南海。我国的内海是渤海和琼州海峡。近海分布着台湾岛、海南岛、舟山群岛、南海诸岛等众多岛屿。(4)渤海有我国最大的盐场长芦盐场;东海有我国最大的岛屿台湾岛和我国最大的渔场舟山渔场。(5)邻国3.行政区划(1)全国的行政区域,基本分为省、县、乡三级,我国共有34个省级行政区:包括23个省、 5个自治区、4个直辖市和2个特别行政区。北京是我国的首都。(2)34个省级行政区域的名称、简称和行政中心省级行政区划必须熟悉简称、省会以及在地图上的位置,这一部分必须要使用地图多练习,中考甚至会有根据某一省地图来识别是哪个省份,所以必须多看地图,多掌握。在下面的空白图中填写省份名称或行政中心或简称,进行练习。(3特殊的行政区划第二节 众多的人口1.人口数量(1)2020年,我国人口总数为14.43亿,约占世界人口的1/5,是世界上人口最多的国家。(2)我国的人口特点是:人口基数大,新增人口多。新中国成立前,我国人口增长较慢;新中国成立后,人口增长迅速,原因:新中国成立后,社会稳定,经济发展,医疗卫生条件改善。(3)人口过多带来的问题:交通拥挤、住房紧张、犯罪率升高、环境破坏等。2.人口政策为了控制人口数量,提高人口素质,自20世纪70年代开始,我国把计划生育作为一项基本国策。2016年,全面开放二孩政策,2021年,国家放开了三胎政策。3.人口分布我国人口分布很不均匀,大致以黑龙江黑河到云南腾冲一线为界,这条人口地理界线是由我国著名地理学家胡焕庸先生提出来的。该线东南部面积占43%,人口占94% ;该线西北部面积占57% ,人口占6%。此线东南部人口稠密,西北部人口稀疏。多民族的大家庭1.56个民族中国是一个团结统一的多民族大家庭,我国共有56个民族,汉族人口最多,约占全国人口总数的92%,其他55个民族的人口较少,称为少数民族(约占全国人口总数的8%)。少数民族中人口最多的是壮族,超过1600万人。满族、回族、苗族、维吾尔族、彝族、土家族、蒙古族、藏族人口较多,都超过500万人。各民族具有平等的地位我国宪法规定,民族不论大小,一律平等民族风情民族分布特点4.少数民族分布半球位置北半球、东半球海陆位置我国位于亚欧大陆的东部、太平洋的西岸,是一个海陆兼备的国家纬度位置我国所跨纬度范围约为4°N至53°N。领土南北跨纬度很广,大部分位于中纬度地区,属北温带,一小部分在热带,没有寒带。发展农业生产地域广大,南北、东西差异大,为发展多种农业经济提供了有利条件。对外交往与合作我国海域辽阔、海岸线曲折,多优良港湾,为开发海洋资源、发展海上运输业提供了有利条件。 发展海洋事业造就了我国丰富的旅游资源。如海滨风光、内陆海港、海南热带风光等。其他我国东临太平洋、西靠亚欧大陆,为海上陆上对外交往与合作提供了有利条件 。四至点位置最北端黑龙江省漠河县以北黑龙江主航道中心线最南端海南省南海南沙群岛的曾母暗沙最东端黑龙江省黑龙江与乌苏里江主航道中心线交汇处最西端新疆的帕米尔高原陆上邻国按逆时针依次为:(14个)朝鲜、俄罗斯、蒙古、哈萨克斯坦、吉尔吉斯斯坦、塔吉克斯坦、阿富汗、巴基斯坦、印度、尼泊尔、不丹、缅甸、老挝、越南。隔海相望的邻国,自北向南依次是:(6个)印度尼西亚、马来西亚、文莱、菲律宾、日本、韩国既是陆上邻国,又隔海相望的邻国朝鲜、越南纬度最高的省区黑龙江纬度最低的省区海南面积最大的省区新疆维吾尔自治区面积最小的行政区澳门特别行政区人口最多的省区广东省人口最稠密的省区澳门特别行政区人口最稀疏的省区西藏自治区少数民族最多的省区云南跨经度最多的省区内蒙古自治区最早见日出的省区黑龙江民族民族风情蒙古族那达慕大会、摔跤、马头琴傣族泼水节、孔雀舞、双面鼓藏族锅庄舞、晒佛节哈萨克族冬不拉朝鲜族长鼓舞、跳板彝族火把节高山族丰收节民族分布特点大散居、小聚居,交错杂居集中分布地区少数民族西南、西北、东北地区汉族东部和中部地区民族政策民族区域自治制度民族分布民族分布民族分布蒙古族内蒙古壮族广西藏族西藏、青海、四川回族宁夏维吾尔族新疆满族东三省及北京朝鲜族东三省黎族海南高山族台湾傣族云南彝族四川土家族湖南
相关资料
更多

