2022-2023学年福建省厦门市思明区厦门实验小学人教版三年级上册期中学情诊断数学试卷(解析版)
展开1. 钟面上,时针从“4”走到“8”经过的时间是( )小时;分针从“2”走到“6”经过的时间是( )分钟,此时秒针走了( )圈。
【答案】 ①. 4 ②. 20 ③. 20
【解析】
【分析】钟面上时针每走1大格是1小时,时针从“4”走到“8”,走了(8-4)×1=4(小时);
分针每走1个数字是5分钟,从“2”走到“6”走了4个数字,是(4×5)分钟;1分钟秒针走1圈,几分钟秒针就走几圈。
【详解】(8-4)×1
=4×1
=4(小时)
(6-2)×5
=4×5
=20(分钟)
20×1=20(圈)
钟面上,时针从“4”走到“8”经过的时间是4小时;分针从“2”走到“6”经过的时间是20分钟,此时秒针走了20圈。
【点睛】本题主要考查时间的计算,掌握钟面上时针走1大格是1小时,分针走1大格是5分钟,秒针走一圈是1分钟。
2. 在括号里填上合适的单位。
南京到上海的铁路长约300( ) 彤彤步行去学校花了14( )
一包感冒冲剂重15( ) 粉笔盒的高约1( )
蚂蚁的体长约4( ) 一辆货车限载3( )
【答案】 ①. 千米##km ②. 分钟 ③. 克##g ④. 分米##dm ⑤. 毫米##mm ⑥. 吨##t
【解析】
【分析】根据生活经验以及对长度单位、时间单位、质量单位和数据大小的认识,可知计量南京到上海的铁路长应用“千米”作单位;计量彤彤步行去学校花的时间应用“分钟”作单位;计量一包感冒冲剂的重量应用“克”作单位;计量粉笔盒的高度应用“分米”作单位;计量蚂蚁的体长应用“毫米”作单位;计更多优质滋源请 家 威杏 MXSJ663 量一辆货车限载的重量应用“吨”作单位;据此可解题。
【详解】南京到上海的铁路长约300千米 彤彤步行去学校花了14分钟
一包感冒冲剂重15克 粉笔盒的高约1分米
蚂蚁的体长约4毫米 一辆货车限载3吨
【点睛】此题考查根据情景选择合适的计量单位,要注意联系生活实际、计量单位和数据的大小,灵活地选择。
3. 铅笔长( )毫米。
【答案】71
【解析】
【分析】铅笔的一端和2厘米刻度线对齐,另一端与9厘米1毫米刻度线对齐,铅笔两端对齐刻度差就是铅笔的长度。铅笔长7厘米1毫米。厘米和毫米之间的进率是10,则铅笔长71毫米。
【详解】9厘米1毫米-2厘米=7厘米1毫米
7厘米1厘米=71毫米
铅笔长71毫米。
【点睛】本题考查长度测量方法,关键是看清物体两端对齐刻度。
4. 在括号里填上“>”“<”或“=”。
300( ) ( )800 3分米( )30毫米
( )700 ( )98-25 2吨-800千克( )1000千克
【答案】 ①. > ②. < ③. > ④. = ⑤. > ⑥. >
【解析】
【分析】第一小题,280-20=260,所以300>280-20;
第二小题,308+425=733,所以308+425<800;
第三小题,3分米=300毫米,所以3分米>30毫米;
第四小题,123+577=700,所以123+577=700;
第五小题,38+54=92,98-25=73,所以38+54>98-25;
第六小题,2吨=2000千克,2吨-800千克=1200千克,所以2吨-800千克>1000千克。
详解】300>280-20
308+425<800
3分米>30毫米
123+577=700
38+54>98-25
2吨-800千克>1000千克
【点睛】此题考查的是整数加减运算的方法,先计算出各个算式的结果或进行单位换算,再比较大小即可。
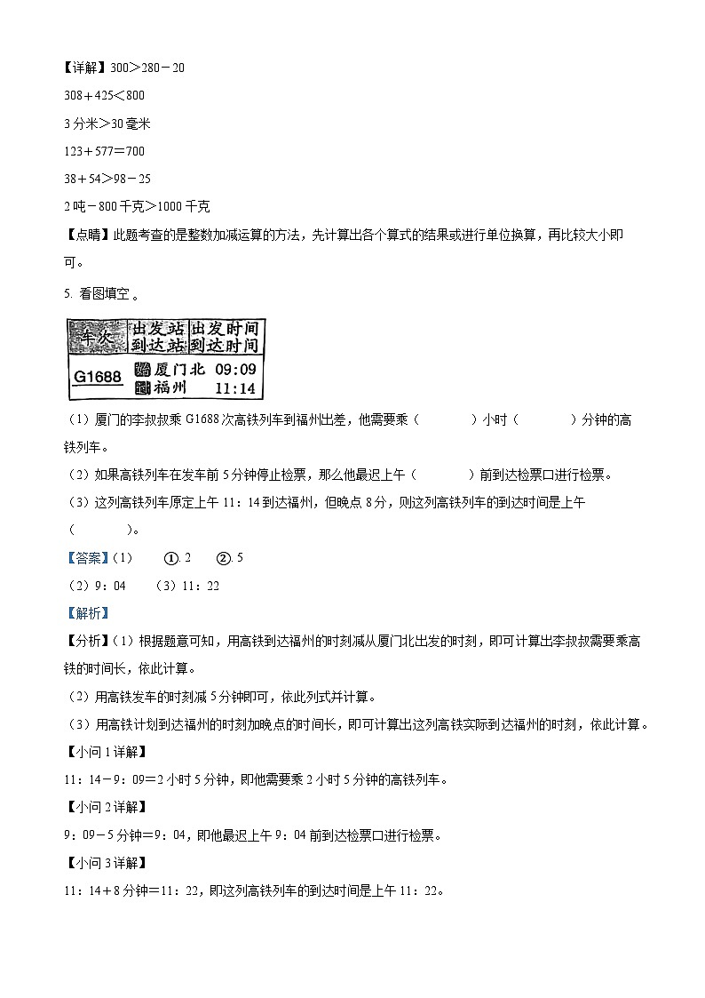
5. 看图填空
(1)厦门的李叔叔乘G1688次高铁列车到福州出差,他需要乘( )小时( )分钟的高铁列车。
(2)如果高铁列车在发车前5分钟停止检票,那么他最迟上午( )前到达检票口进行检票。
(3)这列高铁列车原定上午11:14到达福州,但晚点8分,则这列高铁列车的到达时间是上午( )。
【答案】(1) ①. 2 ②. 5
(2)9:04 (3)11:22
【解析】
【分析】(1)根据题意可知,用高铁到达福州的时刻减从厦门北出发的时刻,即可计算出李叔叔需要乘高铁的时间长,依此计算。
(2)用高铁发车的时刻减5分钟即可,依此列式并计算。
(3)用高铁计划到达福州的时刻加晚点的时间长,即可计算出这列高铁实际到达福州的时刻,依此计算。
【小问1详解】
11:14-9:09=2小时5分钟,即他需要乘2小时5分钟的高铁列车。
【小问2详解】
9:09-5分钟=9:04,即他最迟上午9:04前到达检票口进行检票。
【小问3详解】
11:14+8分钟=11:22,即这列高铁列车的到达时间是上午11:22。
【点睛】解答此题的关键是要熟练掌握经过时间的计算,以及应掌握时、分、秒的推算方法。
6. 用6、2、4组成最大的三位数是( ),最小的三位数是( ),它们的和是( ),差是( )。
【答案】 ①. 642
②. 246 ③. 888 ④. 396
【解析】
【分析】要使组成的数最大,高位到低位就要从大到小,要使组成的数最小,高位到低位就要从小到大,然后算出和与差即可。
【详解】用6、2、4组成最大的三位数是642,最小的三位数是246;
642+246=888
642-246=396
【点睛】解答本题的关键是求出组成的最大三位数与最小三位数。
7. 要使算式的差大于300,□里最小填( );要使算式的和大于600,□里最小填( )。
【答案】 ①. 7 ②. 4
【解析】
【分析】在减法算式里,被减数=差+减数,因此用300加313,再根据计算出的结果进行解答;在加法算式里,加数=和-另一个加数,因此用600减457,再根据计算出的结果进行解答即可。
【详解】300+313=613,因此要使算式的差大于300,则□12>613,即□里最小填7。
600-457=143,因此要使算式的和大于600,则14□>143,即□里最小填4。
【点睛】熟练掌握三位数与三位数的加、减法计算,是解答此题的关键。
二、选一选。(把正确答案的序号填在括号里)
8. 厦门地铁2号线共设地下车站32个,平均两个车站之间距离约为1343( )。
A. 千米B. 米C. 分米D. 厘米
【答案】B
【解析】
【分析】根据生活经验、对长度单位和数据大小的认识,可知计量均两个车站之间距离用“米”作单位。
【详解】平均两个车站之间距离约为1343米。
故答案为:B
【点睛】此题考查根据情景选择合适的计量单位,要注意联系生活实际、计量单位和数据的大小,灵活地选择。
9. 与267-98结果相等的算式是( )。
A. 267-100+2B. 267-98+3C. 267-100-2
【答案】A
【解析】
【分析】计算三位数减两位数,为了计算简便,可先用被减数减整百数,多减了几,结果就要加上几,依此选择。
【详解】根据分析可知,267-98=267-100+2。
故答案为:A
【点睛】熟练掌握1000以内数的减法计算是解答此题的关键。
10. 下面算式中,( )算式的个位、十位相加都要向前一位进1。
A. B. C.
【答案】C
【解析】
【分析】三位数加三位数时,应将相同数位对齐,然后从个位加起,哪一位上的数相加满十,就要向前一位进1;依此选择即可。
【详解】A.中,7+6=13,个位需要向十位进1;5+3+1=9,十位不需要向百位进1。
B. 中,8+6=14,个位需要向十位进1;8+0+1=9,十位不需要向百位进1。
C. 中,9+2=11,个位需要向十位进1;9+1+1=11,十位需要向百位进1。
故答案为:C
【点睛】解答此题关键是要熟练掌握三位数与三位数的加法计算。
11. 一趟航班本应9:25到达,由于天气的影响,航班晚点35分钟,这趟航班到达的时间是( )。
A. 10:30B. 8:50C. 10:00
【答案】C
【解析】
【分析】航班晚点35分钟,就是在原有到达时间基础上向后推迟35分钟,用9:25加35分钟即可。
【详解】9:25=9时25分
9时25分+35分=10时
即这趟航班到达的时间是10:00。
故答案为:C
【点睛】明确同一天用开始的时间加上推迟经过的时间,就是结束的时间是解决本题关键。
12. 根据图中的竖式,可以知道( )。
A. ☆-△=1B. ☆-△=0C. ☆<△
【答案】A
【解析】
【分析】百位:4-2=2,百位没有退位,个位不够减,向十位借一当十,即15-8=7,所以☆-△-1=0,然后推导☆与△的关系即可。
【详解】据分析可知:
个位上5减8不够减,需要向十位借1;百位上4-2=2,百位没有退位,则说明十位上不需要向百位借1;十位上☆被个位借走1后,剩下的数(☆-1)减△等于0,则说明十位上借走1后,剩下的数(☆-1)=△;即☆-△=1。
故答案为:A
【点睛】这种竖式数字谜问题,常常把已知的数字作为解答的突破口,结合数字的特点和数位知识以及计算法则解答。
三、计算。
13. 口算。
【答案】111;15;7;80
25;159;89;550
【解析】
【详解】略
14. 列竖式计算。(带☆的要验算)
【答案】989;307;910;
【解析】
【分析】万以内的加法计算时,先将相同数位对齐,然后从个位加起,哪一位上的数相加满十,就要向前一位进1。万以内的减法计算时,先将相同数位对齐,然后从个位减起,哪一位上的数不够减,就要从前一位退1再开始减。
加法的验算方法是:和-加数=另一个加数。
【详解】368+621=989 406−99=307 ☆741+169=910
验算:
15. 递等式计算。
【答案】580;464;9;
【解析】
【分析】此题先算减法,再算加法。
此题先算除法,再算减法。
此题先算减法,再算除法。
【详解】
=329+251
=580
=472-8
=464
=63÷7
=9
四、仔细观察,细心操作。
16. 画一条比4厘米短17毫米的线段。
【答案】见详解
【解析】
【分析】1厘米=10毫米;先换成统一单位,比4厘米短17毫米就是比4厘米少17毫米,用减法计算。
线段画法:首先在直尺的0刻度线处标出线段的一个端点; 再在长23毫米处标出另一个端点,连接这两个点,即可得到一条比4厘米短17毫米的线段。
【详解】4厘米=40毫米
40-17=23(毫米)
【点睛】明确线段的画法是解决本题关键。
17. 写出下面钟面上所指的时间,再计算它们的时间。
8:00 ( ) ( )
【答案】40;
8:40;9:00
【解析】
【分析】求结束时间,用开始时间加上经过时间即可得出,求出结束时间后,再在钟面上标注好时间。
【详解】一节课的时间为40分钟,从早上8时开始上课,上40分钟,则8:40分下课,课间休息20分钟,上课时间为:8时40分+20分=9时,也就是9:00上课。
8:00 ( 8:40 ) ( 9:00 )
【点睛】本题考查学生对经过时间和结束时间的计算。
五、解决问题。
18. 小丽上午8:50发现家里停电。她家住在( )。预计还需要多长时间才能来电呢?
【答案】镇海花园;1小时10分
【解析】
【分析】看看上午8:50在哪个小区停电时间范围内即可解答;然后用来电时刻-发现停电时刻即可计算出还有多长时间来电。
【详解】小丽上午8:50发现家里停电。她家住在镇海花园。
10:00-8:50=1小时10分
答:预计还需要1小时10分才能来电。
【点睛】本题主要考查了时间的计算,知识点:结束时刻-开始时刻=经过的时间。
19. 某小学有男生257人,女生235人,今天要给全校学生接种新冠疫苗,已经接种了387人,还有多少人没有接种?
【答案】105人
【解析】
【分析】根据题意可知,总人数-已经接种的人数=还没有接种的人数,由此可知,男生人数+女生人数-已经接种的人数=还没有接种的人数,依此列式并根据混合运算的计算顺序计算即可解答。
【详解】257+235-387
=492-387
=105(人)
答:还有105人没有接种。
【点睛】此题考查的是应用三位数与三位数的加、减法混合运算解答实际问题,应先找到题目中对应的关系再列式解答。
20. 5本《辞典》厚2分米,平均每本《辞典》厚多少厘米?
【答案】4厘米
【解析】
【分析】先将2分米换算成厘米,再用2分米除以5,求出平均每本《辞典》的厚度。
【详解】2分米=20厘米
20÷5=4(厘米)
答:平均每本《辞典》厚4厘米。
【点睛】本题考查长度单位的换算,关键是熟记单位间的进率。
21. 新华书店开展图书促销活动,促销规则是“满400元减60元”,李老师从这个书店买了以下图书。
(1)估计一下,李老师买这些图书能享受“满400元减60元”的优惠吗?请写出你的估算过程。
(2)收银员应收多少钱?
【答案】(1)不能享受。96≈100,158≈160,128≈130,100+160+130=390,390<400,故不能享受。
(2)382元。
【解析】
【分析】对整数的估算,就是求大概值,一般将其估算成整十数、整百数,这样便于快速计算,利用四舍五入的方法进行估算即可。
收银员应收多少,则是求具体值,将三本书的价格相加即可。
【详解】(1)96≈100,158≈160,128≈130,100+160+130=390,390<400
答:李老师不能享受优惠。
(2)96+158+128
=254+128
=382(元)
答:收银员应收382元。
【点睛】本题考查学生对整数的估算方法的掌握和两三位数的加法的实际应用。
22. 实验小学师生共100人一起乘车去春游。现有大型客车和中型客车两种车型可供选择,如果要求每辆车都坐满且把师生一次性送达目的地,可以怎样坐?试着在下表中先把不同的方案都列出来,再填空。
观察上表可知,坐( )辆大型客车,( )辆中型客车或只坐( )辆中型客车可以使每辆车都坐满且把师生一次性达目的地。
【答案】4辆;0辆;120人
3辆;1辆;110人
2辆;2辆;100人
1辆;4辆;110人
0辆;5辆;100人
2;2;5
【解析】
【分析】大型客车限载乘客人数是30人,中型客车的限载乘客人数是20人。可以只安排一种车,也可以两种车都安排。用列表的方法将不同的坐车方案一一列举出来,注意每次都坐满,再选择能乘坐人数等于师生总人数的那些方案。
【详解】
观察上表可知,坐2辆大型客车,2辆中型客车或只坐5辆中型客车可以使每辆车都坐满且把师生一次性达目的地。
【点睛】根据已知条件和数量关系将所有可能的方案一一列举出来,然后再从各种方案中选择最优方案。书名
数量
价格
《中华成语故事》
1套
96元
《写给儿童的中国历史》
1套
158元
《人类简史》绘本版
1套
128元
坐车方案
大型客车(限乘客30人)
中型客车(限乘客20人)
一共能坐多少名乘客
①
②
③
④
⑤
坐车方案
大型客车(限乘客30人)
中型客车(限乘客20人)
一共能坐多少名乘客
①
4辆
0辆
120人
②
3辆
1辆
110人
③
2辆
2辆
100人
④
1辆
4辆
110人
⑤
0辆
5辆
100人
福建省厦门市思明区第二实验小学2022-2023学年二年级下学期期末数学试卷: 这是一份福建省厦门市思明区第二实验小学2022-2023学年二年级下学期期末数学试卷,共14页。试卷主要包含了填空,选择题,计算题,解决问题等内容,欢迎下载使用。
福建省厦门市思明区厦门实验小学2022-2023学年二年级下学期期末质量检测数学试卷: 这是一份福建省厦门市思明区厦门实验小学2022-2023学年二年级下学期期末质量检测数学试卷,共5页。
福建省厦门市思明区厦门实验小学2022-2023学年二年级下学期期末质量检测数学试卷: 这是一份福建省厦门市思明区厦门实验小学2022-2023学年二年级下学期期末质量检测数学试卷,共8页。试卷主要包含了填空题,计算题,解决问题等内容,欢迎下载使用。

