资料中包含下列文件,点击文件名可预览资料内容
还剩18页未读,
继续阅读
所属成套资源:2023维吾尔自治区塔城地区乌苏一中高一下学期3月月考试题及答案(九科)
成套系列资料,整套一键下载
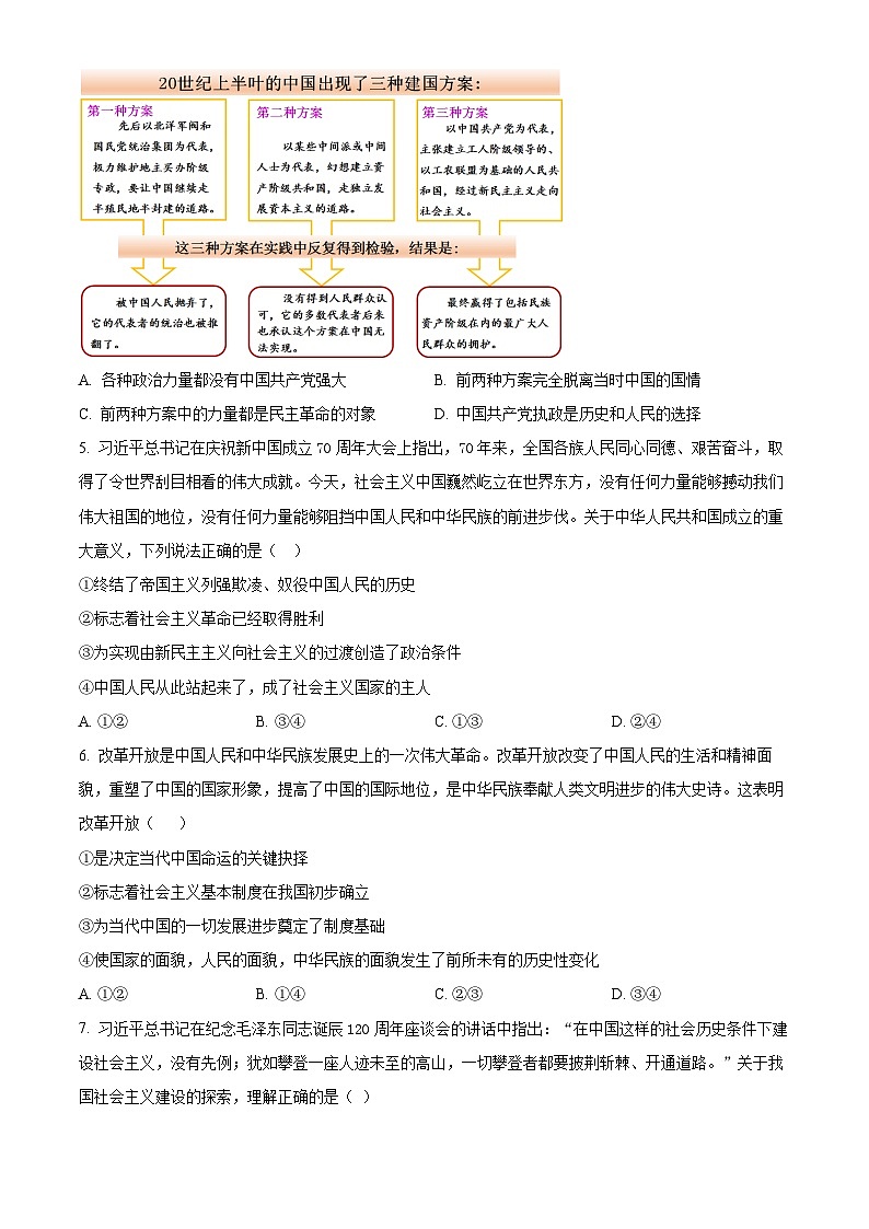
2023维吾尔自治区塔城地区乌苏一中高一下学期3月月考政治试题含解析
展开相关试卷
2023维吾尔自治区塔城地区高二下学期期中考试政治试题含答案:
这是一份2023维吾尔自治区塔城地区高二下学期期中考试政治试题含答案,文件包含新疆维吾尔自治区塔城地区2022-2023学年高二下学期期中考试政治试题docx、新疆维吾尔自治区塔城地区2022-2023学年高二下学期期中考试政治答案docx、新疆维吾尔自治区塔城地区2022-2023学年高二下学期期中考试政治答题卡docx等3份试卷配套教学资源,其中试卷共13页, 欢迎下载使用。
2023维吾尔自治区塔城地区塔城高二上学期期中政治试题含解析:
这是一份2023维吾尔自治区塔城地区塔城高二上学期期中政治试题含解析,文件包含新疆维吾尔自治区塔城地区塔城市2022-2023学年高二上学期期中政治试题含解析docx、新疆维吾尔自治区塔城地区塔城市2022-2023学年高二上学期期中政治试题无答案docx等2份试卷配套教学资源,其中试卷共24页, 欢迎下载使用。
2022-2023学年新疆乌苏市乌苏市第一中学高一下学期开学考试政治试题(解析版):
这是一份2022-2023学年新疆乌苏市乌苏市第一中学高一下学期开学考试政治试题(解析版),共16页。

