山东省莘县2023-2024学年七年级上学期期中语文试题(含答案)
展开
这是一份山东省莘县2023-2024学年七年级上学期期中语文试题(含答案),共7页。试卷主要包含了试题答案全部写在答题卡上,阅读下面的图表,按要求答题,根据提示填空,名著阅读,用“/”给文中划横线的句子断句等内容,欢迎下载使用。
亲爱的同学,请你在答题之前,一定要仔细阅读以下说明:
1.试题共8页,满分120分,考试时间120分钟。
2.将姓名、班级、考号填写在答题卡指定的位置。
3.试题答案全部写在答题卡上。
青少年时期是一段美好的时光,青少年应珍惜时间,刻苦学习,不断充实自己。
一、积累与运用(共28分)
阅读下面语段,回答1—2题。(每题2分)
寻一方静谧之处,读一本成长之书。跟着少年鲁迅的脚步,我来到人迹罕zhì( )的百草园, 甲 ;打开《春》,我看见城里乡下,老老少少都出来活动筋骨,抖擞精神;来看北海的菊花,我想起史铁生答应母亲去看花时,他母亲那喜出望外的神情,不禁感慨母爱的深沉;和母亲一起散步时,我又不禁想到莫怀戚笔下散步的一家人,虽然有分歧,但奶奶为了孙子甘愿走小路。读书,读人,养心。阅读使我面对生活的困境,不再徘徊,不再怅然,不再害怕诀别,心怀美好与高贵,奋然前行。
1.给加点字注音或根据拼音写汉字(2分)徘徊( ) 人迹罕zhì( )
2.适合填在文段甲处的句子是( )(2分)
A.撒秕谷,系长绳,支竹筛,等待鸟雀前来啄食;
B.支竹筛,撒秕谷,系长绳,等待鸟雀前来啄食;
C.等待鸟雀前来啄食,支竹筛,撒秕谷,系长绳;
D.撒秕谷,支竹筛,系长绳,等待鸟雀前来啄食;
3.下列句子没有语病的一项是( )(2分)
A.为了防止交通事故不再发生,我们加强了交通安全的教育和管理。
B.那些成绩优异的同学,大多善于及时解决和发现学习中存在的问题。
C.由于合理的体能训练,使他的体重在两个月内减掉了二十多斤。
D.无论国际风云如何变幻,中国始终都是世界和平的建设者、全球发展的贡献者、国际秩序的维护者。
4.下列句子中加点成语使用恰当的一项是( )(2分)
A.这天气说变就变,刚刚还是艳阳高照,转眼间瓢泼大雨就淅淅沥沥地下起来了。
B.成功登顶珠峰的那一刻,民族自豪感在每一位中国登山队员心中油然而生。
C.这两本成语词典各得其所,一本重视溯源,一本例句丰富,特色都很鲜明。
D.他处心积虑地努力得来的却是大家的一票否决,这对他是个不小的打击。
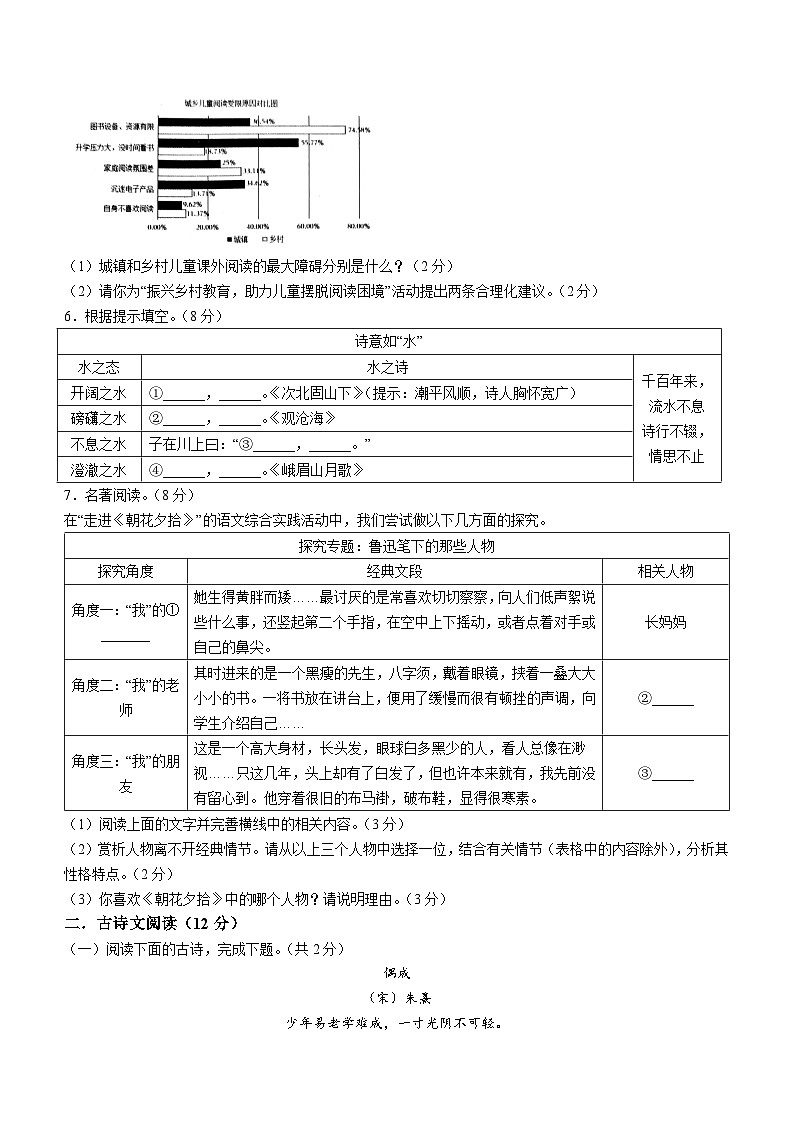
5.阅读下面的图表,按要求答题。(4分)
(1)城镇和乡村儿童课外阅读的最大障碍分别是什么?(2分)
(2)请你为“振兴乡村教育,助力儿童摆脱阅读困境”活动提出两条合理化建议。(2分)
6.根据提示填空。(8分)
7.名著阅读。(8分)
在“走进《朝花夕拾》”的语文综合实践活动中,我们尝试做以下几方面的探究。
(1)阅读上面的文字并完善横线中的相关内容。(3分)
(2)赏析人物离不开经典情节。请从以上三个人物中选择一位,结合有关情节(表格中的内容除外),分析其性格特点。(2分)
(3)你喜欢《朝花夕拾》中的哪个人物?请说明理由。(3分)
二.古诗文阅读(12分)
(一)阅读下面的古诗,完成下题。(共2分)
偶成
(宋)朱熹
少年易老学难成,一寸光阴不可轻。
未觉池塘春草梦,阶前梧叶已秋声。
8.下列对这首诗的理解和赏析不正确的一项是( )(2分)
A.“少年易老学难成”的意思是少年易老,学问难成。
B.“一寸光阴不可轻”中的“轻”的意思是轻视、轻松放过。
C.“未觉池塘春草梦”写了人生如梦,流露出作者对人生伤感惆怅
D.这首诗就是告诫我们青春易逝,学问难成,且珍惜这年少光阴。
(二)文言文阅读
【甲】陈太丘与友期行,期日中。过中不至,太丘舍去,去后乃至。元方时年七岁,门外戏。客问元方:“尊君在不?”答曰:“待君久不至,已去。”友人便怒曰:“非人哉!与人期行,相委而去。”元方曰:“君与家君期日中。日中不至,则是无信;对子骂父,则是无礼。”友人惭,下车引之。元方入门不顾。
【乙】郭伋(jí)始至行部①,到西河美稷②,有童儿数百各骑竹马道次迎拜。伋问:“儿曹何自远来?”对曰:“闻使君到,喜,故来奉迎。”伋辞谢之。及事讫,诸儿复送至郭外,问:“使君何日当还?”伋谓别驾从事③,计日告之。行部既还,先期一日,伋为违信于诸儿,遂止于野亭④,须⑤期乃入。其为人若此。
(选自《后汉书·郭伋传》)
【注释】①行部:巡视州郡。②西河美稷:地名。③别驾从事:部下官吏。④野亭:郊野外的亭子。⑤须:等到。
9.下列句子中加点的词解释错误的一项是( )(2分)
A.相委而去(舍弃) B.去后乃至(就)
C.伋辞谢之(感谢) D.先期一日(约定)
10.用“/”给文中划横线的句子断句。(限断两处)(2分)
有童儿数百各骑竹马道次迎拜
11.翻译下面的句子。(4分)
①日中不至,则是无信;对子骂父,则是无礼。
②遂止于野亭,须期乃入。其为人若此。
12.【甲】【乙】两文的故事中,你得到了哪些启示?(2分)
三、现代文阅读(30分)
(一)秋天的怀念(节选)
史铁生
①双腿瘫痪后,我的脾气变得暴怒无常。望着望着天上北归的雁阵,我会突然把面前的玻璃砸碎;听着听着李谷一甜美的歌声,我会猛地把手边的东西摔向四周的墙壁。母亲就悄悄地躲出去【批注1:让我尽情发泄,排解抑郁苦痛】,在我看不见的地方偷偷地听着我的动静。当一切恢复沉寂,她又悄悄地进来【批注2:___________】,眼边红红的,看着我。“听说北海的花儿都开了,我推着你去走走。”她总是这么说。母亲喜欢花,可自从我的腿瘫痪以后,她侍弄的那些花都死了。“不,我不去!”我狠命地捶打这两条可恨的腿,喊着,“我可活什么劲儿!”母亲扑过来抓住我的手,忍住哭声说:“咱娘儿俩在一块儿,好好儿活,好好儿活……”
13.给文章添加批注是读书学习的好方法,请仿照【批注1】的批注,结合你对语句的理解,给文中加点语词添加恰当的批注。(3分)
批注2:_____________________________________________________________________________________
(二)遥远的刺槐花开
田再联
①我的童年,都浸泡在刺槐花香里。
②暮春初夏的雨丝有了些粗犷,沙啦啦,沙啦啦地拍打着村庄。枝叶稀疏的刺槐树依偎在雨帘里,沐浴成一把把翠绿的大伞。雾气填满了村舍的空隙,流动着刺电的香。
③雨声沙沙,催促很紧,刺槐花芭已经在交头接耳了。蜂鸟似的花蕾被雨丝的毛针银线挑扎在花轴上,似一枚枚晶莹的立体绣,藏在枝叶里。槐叶急匆匆地生长,忙着为槐花搭建遮风挡雨的帐逢。
④散学归来,我总喜欢撑着桐油布伞在刺槐树旁晃来晃去,听槐树与雨丝的对话,看花芭嘬嘴吮吸雨露。花蕾们羞答答、水灵灵的,那淡绿的眼帘里,有一张油布伞下企盼花开的脸蛋。雨丝在槐树枝叶里过滤成粗壮的雨滴,落在鲜黄的油布伞上,滴嗒滴嗒地刺激着我幼小猎奇的耳膜,耳膜里还有雨后天晴,刺槐花苞开裂的声音。
⑤阳光是刺槐花开的号角。雨过天晴,日色嫣然。槐花开时,叶子仿佛怕遮掩了花朵之美,故意地谦让。绿叶衬托银花,是一场绿翡翠与白珍珠的约会,它们相亲相依,美丽与芳香在村庄的土地上热烈地生长。
⑥不知是谁开启了生吃槐花的先例,先嗅后吃,槐花又成了我们惬意的零食。后来才知道,槐花生吃起来口感非常鲜嫩,与它含有丰富的维生素密切相关。孩子们兴冲冲地捋一把刚开苞的槐花,迫不及待地往嘴里塞,乐滋滋,甜蜜蜜,一朵又一朵,一口又一口,边嗅边吃,嚼个不停,那槐花的色香味,一下子就成了孩子们童年生活的光亮。
⑦父亲再忙,也得抽出一点时间来采摘槐花。大人们采刺槐花,有自制的工具。在晾衣竹竿的末端,用细绳绑上割稻子的镰刀,便做成了可靠的钩竿。我最喜欢屁巅屁巅地跟着父亲采槐花。父亲扛着钩竿,从自家门前的几棵刺槐树开始,逐渐向左邻右舍延伸。槐花纷纷落地时,我便兴奋得手忙脚乱。一串串、一朵朵,槐花全在我迅捷利索的忙碌中归筐。手里握着花香,嘴里含着花香,味蕾里浸着花香,心里溢着花香,我满身都散发出刺槐花香了。
⑧采花归来,收获满满。一串串洁白的槐花正安静地躺在篮子里,沁人心脾的花香,让母亲乐不可支,因为要轮到母亲大显身手了。我和父亲最喜欢吃母亲用麦面粉煎的槐花饼。母亲把晒干的槐花放在菜盆里浸泡片刻,洗净,再用力把水分挤尽,配上盐、小葱、鸡蛋,与面粉一起在盆中搅拌均匀。薪柴点燃,等铁锅烧热了,顺着锅沿放上些许菜籽油,油烟起时,便倒下和好的槐花糊。母亲用蘸过水的铁锅铲,娴熟地将面糊不紧不慢地摊开。只见面饼贴着锅迅速地扩大规模,变得越来越薄、越来越硬朗。面饼里央着的槐花,好似在锅里获得重生,香味从热气里升腾、扩展,让我垂涎欲滴。吃着槐花饼的父亲曾感叹地说过,一个时代过着一种日子,每种日子都有一种色彩,吃槐花饼就是那时生活的特写。
⑨时间能带走许多东西。不知道从何时起,村庄长大了,变样了,屋前舍后的刺槐树也移植成香棹树、桂花树了,说是刺槐树那不守规矩的刺儿,容易让人不安。在城里的菜市场,我见到了刺槐花,连忙凑过去,价格不菲。走在车水马龙的街道上,嘴含新鲜的刺槐花,找不到当年好奇的味蕾,也找不到让我狂欢的田间小道,但我有信心,一定能做出母亲当年煎的槐花饼来。
(选自《新安晚报》原文有删改)
14.文章围绕“刺槐花”写了哪几件事情,请用简洁的语言概括。(4分)
15.品味语言,回答下面问题。(共6分)
(1)结合语境,赏析第⑥段中加点词语。(3分)
孩子们兴冲冲地捋一把刚开苞的槐花,迫不及待地往嘴里塞。
(2)从人物描写的角度,赏析第⑧段划线句。(3分)
母亲把晒干的槐花放在菜盆里浸泡片刻,洗净,再用力把水分挤尽,配上盐、小葱、鸡蛋,与面粉一起在盆中搅拌均匀。
16.“刺槐花”在文中多次出现,请结合文章内容分析它在文中的作用。(4分)
(三)那年母亲打月饼
赵振华
①时间总是趁你不留意悄悄溜走,转眼秋天已过去一半,回过头,挥别诗意的白露,向前看,秋分身着盛装,款款来到我们身边。
②秋分一来,早晨又多了些许凉意,推开窗,凉风迎面扑来,不禁打了个寒颤,遂增添衣服,漫步秋天小路,饱览秋之美丽。用心赏,这一季的风景别样美;慢慢行,这一季的心情,颇特别;细细品,这一季的思念最深情。然,临近中秋,秋日里的思念莫过于此节了。
③小时过中秋,最渴望吃上月饼。那年,父母住在村里。村里还没承揽打月饼的商家,想打月饼只得去县城。母亲为了让我们弟兄四个能吃上月饼的心愿实现,过节前几天早就“万事俱备,只欠东风”了。早上,大地还处于沉睡之中,她就和左邻右舍结伴而行,骑着自行车,驮着打月饼的材料(白面、胡油、白糖、果脯……)向相隔三十里的县城匆匆赶去。为的是排队排在前面,好在夕阳西下之前,月饼出炉,早点回家。而我们四个“馋猫儿”早已站在街门口,望眼欲穿。一见她回,一拥而上,每人以迅雷不及掩耳之势各抢一个,狼吞虎咽地吃起来。甜丝丝的月饼让我们大饱口福,香喷喷的月饼让我们口齿留香,感觉世上再没有比这更好吃的东西了。而累了一天的母亲,看到自己孩子如愿以偿,满身疲惫早已抛之九霄云外……
④小时年幼无知,只享受着吃月饼,对母亲的辛劳似懂非懂,如今忆起,世上最爱你的人,最牵挂你的人,最关心你的人永远是你的父母。
⑤年复一年,中秋年年如此。
⑥光阴荏苒,我到太原上大学了。每逢中秋之时,母亲便把提前做好的月饼打包好,让父亲千里迢迢给我送到学校。吃着香喷喷的月饼,望着眼前的爹,想着远方的娘,不禁泪眼婆娑。这哪里是月饼?分明是父母爱女之心,它比山高、比海深、比天阔……
⑦每当此时,我便把父亲安排在男生宿舍,因有几个老乡,沟通起来并不陌生。父亲乐观豁达,善于言辞,心地善良,男同学也热情欢迎远道而来的他。
⑧父亲每送月饼,只住一晚,此时的我,成熟懂事。每次别离,望着父亲远去的背影,总会热泪盈眶,而父亲也是回首相望,甚是不舍。
⑨每次父亲走后,心中挂念不已,便写信问之。父亲总是信中叮嘱:“吃好,喝好,钱不够了,爹给你寄,不必惦念家里。”虽是父女,也如知己。信中无话不谈,每次信到手中,如见其人,伴我前行;如闻其语,激我向上。就这样,父亲的来信伴我度过了在外学习生涯。
⑩我生在农村,长在农村。父亲虽为国家工作人员,但我血液里流淌的仍是农村人拥有的淳朴善良,有傲骨无傲气。当年毕业回老家找对象时,介绍者多也,有世家子弟,有官员子弟,但父母一直遵循门当户对,不敢高攀,唯恐我到了对方家里“站也不是,坐也不是”,经过千挑万选,决定找一同行——平凡的人民教师。按当地风俗,结婚首年中秋节,婆家要给妈家丰厚的礼物。我们既不和城里人攀比,也不比村里人寒酸,我们仅选择适合自己回报父母的方式,除了给父亲一些钱外,月饼是必不可少的。
⑪父亲爱吃甜食,他吃月饼时,总喜欢倒上一杯开水,把月饼分开两半,边吃边喝水,等月饼吃完了,水也喝光了,总能协调一致。看着父亲惬意的样子,我的内心也无限温暖!
⑫时至今日,每到他的“节日”,我们祭拜他时,所带供品,必有月饼。
⑬自父亲走后,每逢中秋,仰望圆月,我总会遐想万千:广寒宫里嫦娥怀抱玉兔俯视人间,嫦娥定是思念后弈。天上亦是,人间何尝不是?我的父亲,今夜谁来陪?
⑭时光有去无回。如今,月饼还是圆的,但盒不再简素,馅不再纯粹,咬一口,都是花花世界的味道。如今,吃月饼再也不是什么稀罕事儿,平时只要想吃,各种各样的月饼随时随处便可买上。但儿时的那种快乐再也无法找到,儿时的那种遐想再也无法产生,儿时吃的那种月饼味道再也无法尝到……
17.依据文章内容,填写下表。(5分)
18.小君和同学小峰对文章结尾段划线句子进行了朗读设计,请根据你的理解,补全对话。(4分)
小君:我们先确定朗读这个句子最合适的语气语调吧。
小峰:好的。我认为应该是_________(A.慷慨激昂 B.轻快愉悦 C.舒缓伤感)
小君:朗读时还要关注句子中反复出现的词语。
小峰:是的。这句话中三处“再也无法”应该重读,因这样能够表现出_________
19.第⑥段写:“想着远方的娘,不禁泪眼婆娑。”结合全文,想象此时“远方的娘”在想些什么。如果你是一个戏剧或电影的编导,请为远方的娘设计一段内心独白。(40字左右)(独白:戏剧、电影中角色独自抒发个人情感和愿望的话。)(4分)
远方的娘心想:_____________________________________________
四、写作(50分)
20.阅读下面文字,按要求作文。
朱自清偏爱初春的花草,冰心钟情夏日的荷影,史铁生难忘秋日北海的菊花,老舍喜欢冬日里秀气的山和水。他们或是单纯地喜爱着草木荣枯的景象,或是因为一个人、一件事再也忘不了那朵花、那些树。
请你以“记忆中的_________”为题,在横线上填入一个人、一种植物或某处景物……将题目补充完整。
要求:(1)书写工整,不少于600字。(2)立意自定,文体自选(诗歌除外)(3)文中不得透露个人信息。(4)说真话、抒真情,忌抄袭。
2023—2024学年度第一学期期中学业水平检测
七年级语文参考答案
一、积累与运用(24分)
1.huái 至(2分) 2.B(2分) 3.D(2分) 4.B(2分)
5.(1)升学压力大,没有时间看书。图书设备,资源有限。(2分)(2)建设村级书屋;倡导并开展亲子共读活动。(2分)
6.①水何澹澹,山岛竦峙 ②潮平两岸阔,风正一帆悬 ③逝者如斯夫,不舍昼夜 ④峨眉山月半轮秋,影入平羌江水流。(每空一分,有错别字不得分)
7.(1)保姆 藤野先生 范爱农(3分)
(2)(2分)示例一:长妈妈是一个真正关心并疼爱鲁迅的人。她不识字,却为鲁迅买来心心念念的《山海经》,别人不能做或不肯做的事,她却能做成,这让鲁迅对她产生了新的敬意,一生怀念。
示例二:藤野先生是鲁迅在仙台学医时的老师。他毫无民族偏见,关心鲁迅的学习,为他排解纠纷。他治学严谨,纠正鲁迅解剖图的错误之处。他求知欲强,向鲁迅询问中国女人裹脚的情况。
(3)(3分)示例一:喜欢阿长,因为阿长给“我”讲美女蛇的故事,还给“我”买“我”期盼已久的《山海经》;示例二:喜欢三味书屋里的私塾先生(即寿镜吾),因为他方正、博学、有趣,“我”跟着他学了好多知识。(其他有正能量的人物,言之成理也可)
二、古诗文阅读(12分)
(一)8.C(2分)C.“未觉池塘春草梦”含蓄而形象地写出光阴似箭、时不我待的感受,流露出作者勉励年轻人要爱惜时间,刻苦学习,不要浪费自己的青春。
(二)古诗文阅读
9.B(2分) 10.有童儿数百/各骑竹马/道次迎拜。(2分)
11.①你中午不到,就是没有信用,对着儿子骂他的父亲,就是没有礼貌。(2分)
②于是郭伋在野外亭中止步歇宿,等到预定时期才进城。郭伋做人就像这样(说到做到)(2分)
12.例:①要有礼貌;②要勇于改正错误;③要容许别人改正错误;④成人要为儿童做出好的表率;⑤对儿童说话算数;⑥做人要言行一致。(答出两点2分)(2分)
三.现代文阅读(30分)
13.批注2示例:继续照顾我,安慰我,鼓励我(意思近即可)(3分)
14.“我”观察刺槐花盛开;小孩子们生吃刺槐花;我和父亲采摘刺槐花;母亲煎槐花饼;我再买刺槐花。(意近即可)(4分)
15.(1)迫不及待是“急迫得不能再等待”的意思,这里指孩子们采了刚开的槐花急迫地往嘴里塞、急于品尝的样子,表现出孩子们对于槐花的喜爱。(3分)
(2)运用动作描写,通过“浸泡、挤尽、搅拌”等一系列动作,生动形象地写出了母亲用麦面粉做槐花饼的过程,表现了母亲做槐花饼的熟练,赞美了母亲的勤劳能干。(3分)
16.本文回忆了儿时与刺槐花相关的童年趣事,表达了作者对家乡、对亲人的思念,以及对生活的热爱。以“刺槐花”为线索,贯穿全文,使文章浑然一体,结构严谨。(4分)
17.①母亲去县城打月饼②无比感动③我给父母送月饼(结婚后,父亲就水吃月饼)④我给父亲祭月饼⑤怀念父亲(5分)
18.C(2分)因为三个“再也无法”反复强调了对童年生活以及已经逝去的父亲的无限缅怀之情。(意思相近即可)(2分)
19.表达出对孩子的牵挂思念、孩子吃到自己做的月饼的幸福情感即可。
参考示例:孩子,爹给你送娘亲手做的月饼了,好吃吗?有没有想娘。娘不能来看你,就让爹帮我好好看看你,娘挺好的,别担心娘。(4分)
四、写作(50分)
诗意如“水”
水之态
水之诗
千百年来,流水不息
诗行不辍,情思不止
开阔之水
①______,______。《次北固山下》(提示:潮平风顺,诗人胸怀宽广)
磅礴之水
②______,______。《观沧海》
不息之水
子在川上曰:“③______,______。”
澄澈之水
④______,______。《峨眉山月歌》
探究专题:鲁迅笔下的那些人物
探究角度
经典文段
相关人物
角度一:“我”的①_______
她生得黄胖而矮……最讨厌的是常喜欢切切察察,向人们低声絮说些什么事,还竖起第二个手指,在空中上下摇动,或者点着对手或自己的鼻尖。
长妈妈
角度二:“我”的老师
其时进来的是一个黑瘦的先生,八字须,戴着眼镜,挟着一叠大大小小的书。一将书放在讲台上,便用了缓慢而很有顿挫的声调,向学生介绍自己……
②______
角度三:“我”的朋友
这是一个高大身材,长头发,眼球白多黑少的人,看人总像在渺视……只这几年,头上却有了白发了,但也许本来就有,我先前没有留心到。他穿着很旧的布马褂,破布鞋,显得很寒素。
③______
时间
情节
对父母的情感
小时候
①_________
望眼欲穿
上大学
父亲千里送月饼
②_________
结婚后
③_________
无限温暖
现如今
④_________
⑤_________
相关试卷
这是一份山东省聊城市莘县2023-2024学年八年级上学期1月期末考试语文试题,共8页。
这是一份山东省聊城市莘县2023-2024学年七年级上学期期末考试语文试题,共4页。
这是一份山东省聊城市莘县2023-2024学年九年级上学期11月期中考试语文试题,共8页。

