2024恩施州联盟学校高二上学期期中考试历史试题含解析
展开湖北省恩施州联盟学校2023-2024学年高二上学期期中考试历史试题(Word版附解析): 这是一份湖北省恩施州联盟学校2023-2024学年高二上学期期中考试历史试题(Word版附解析),共14页。试卷主要包含了选择题,非选择题,社会结构的变化,思想文化的变化等内容,欢迎下载使用。
2024嘉兴八校联盟高二上学期期中联考历史试题含解析: 这是一份2024嘉兴八校联盟高二上学期期中联考历史试题含解析,文件包含浙江省嘉兴市八校联盟2023-2024学年高二上学期期中联考历史试题含解析docx、浙江省嘉兴市八校联盟2023-2024学年高二上学期期中联考历史试题无答案docx等2份试卷配套教学资源,其中试卷共22页, 欢迎下载使用。
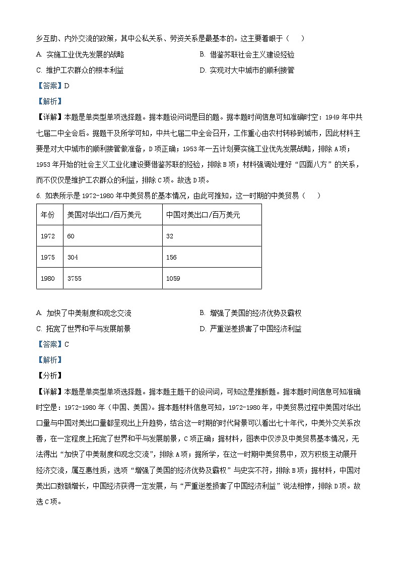
2022-2023学年湖北省恩施州高中教育联盟高二上学期期中考试历史试题含答案: 这是一份2022-2023学年湖北省恩施州高中教育联盟高二上学期期中考试历史试题含答案,共8页。试卷主要包含了本试卷主要考试内容等内容,欢迎下载使用。

