所属成套资源:备战2024年高考生物一轮复习考点训练(新高考通用)
- 单元检测卷01 细胞的概述及其组成分子 试卷 0 次下载
- 单元检测卷03 细胞的能量供应和利用 试卷 0 次下载
- 单元检测卷04 细胞的生命历程 试卷 0 次下载
- 单元检测卷05 基因的传递规律 试卷 0 次下载
- 单元检测卷06 遗传的物质基础 试卷 0 次下载
单元检测卷02 细胞的结构、功能和物质运输
展开
这是一份单元检测卷02 细胞的结构、功能和物质运输,文件包含单元检测卷02细胞的结构功能和物质运输原卷版docx、单元检测卷02细胞的结构功能和物质运输解析版docx等2份试卷配套教学资源,其中试卷共27页, 欢迎下载使用。
一、选择题(本题共15小题,每小题3分,共45分。)
1.溶酶体膜上的H+载体蛋白和Cl-/H+转运蛋白都能运输H+,溶酶体内H+浓度由H+载体蛋白维持,Cl-/H+转运蛋白在H+浓度梯度驱动下,运出H+的同时把Cl-逆浓度梯度运入溶酶体。Cl-/H+转运蛋白缺失突变体的细胞中,因Cl-转运受阻导致溶酶体内的吞噬物积累,严重时可导致溶酶体破裂。下列说法错误的是( )
A.H+进入溶酶体的方式属于主动运输
B.H+载体蛋白失活可引起溶酶体内的吞噬物积累
C.该突变体的细胞中损伤和衰老的细胞器无法得到及时清除
D.溶酶体破裂后,释放到细胞质基质中的水解酶活性增强
【答案】D
【分析】1. 被动运输:简单来说就是小分子物质从高浓度运输到低浓度,是最简单的跨膜运输方式,不需能量。被动运输又分为两种方式:自由扩散:不需要载体蛋白协助,如:氧气,二氧化碳,脂肪,协助扩散:需要载体蛋白协助,如:氨基酸,核苷酸,特例主动运输:小分子物质从低浓度运输到高浓度,如:矿物质离子,葡萄糖进出除红细胞外的其他细胞需要能量和载体蛋白。3.胞吞胞吐:大分子物质的跨膜运输,需能量。
【详解】A、Cl-/H+转运蛋白在H+浓度梯度驱动下,运出H+的同时把Cl-逆浓度梯度运入溶酶体,说明H+浓度为溶酶体内较高,因此H+进入溶酶体为逆浓度运输,方式属于主动运输,A正确;
B、溶酶体内H+浓度由H+载体蛋白维持,若载体蛋白失活,溶酶体内pH改变导致溶酶体酶活性降低,进而导致溶酶体内的吞噬物积累,B正确;
C、Cl-/H+转运蛋白缺失突变体的细胞中,因Cl-转运受阻导致溶酶体内的吞噬物积累,该突变体的细胞中损伤和衰老的细胞器无法得到及时清除,C正确;
D、细胞质基质中的pH与溶酶体内不同,溶酶体破裂后,释放到细胞质基质中的水解酶可能失活,D错误。
故选D。
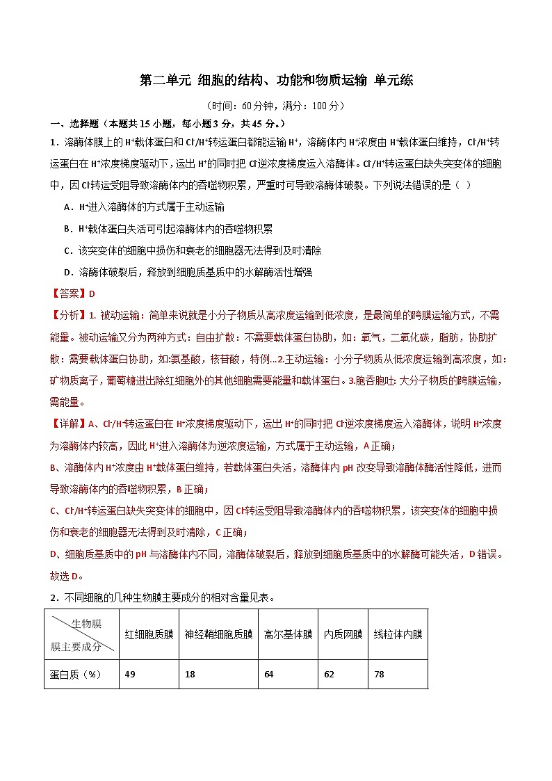
2.不同细胞的几种生物膜主要成分的相对含量见表。
下列有关叙述错误的是( )
A.蛋白质和脂质是生物膜不可或缺的成分,二者的运动构成膜的流动性
B.高尔基体和内质网之间的信息交流与二者膜上的糖类有关
C.哺乳动物红细胞的质膜与高尔基体膜之间具有膜融合现象
D.表内所列的生物膜中,线粒体内膜的功能最复杂,神经鞘细胞质膜的功能最简单
【答案】C
【分析】流动镶嵌模型:
(1)磷脂双分子层构成膜的基本支架,这个支架是可以流动的。
(2)蛋白质分子有的镶嵌在磷脂双分子层表面,有的部分或全部嵌入磷脂双分子层中,有的横跨整个磷脂双分子层;大多数蛋白质也是可以流动的。
(3)在细胞膜的外表,少数糖类与蛋白质结合形成糖蛋白。除糖蛋白外,细胞膜表面还有糖类与脂质结合形成糖脂。
【详解】A、细胞膜主要由脂质和蛋白质组成,磷脂双分子层构成膜的基本支架,这个支架是可以流动的,大多数蛋白质也是可以流动的,因此蛋白质和脂质的运动构成膜的流动性,A正确;
B、糖蛋白与细胞识别作用有密切关系,因此高尔基体和内质网之间的信息交流与二者膜上的糖类有关,B正确;
C、哺乳动物成熟的红细胞没有高尔基体,C错误;
D、功能越复杂的细胞膜,蛋白质的种类和数量越多,由表格内容可知,线粒体内膜的蛋白质最高,其功能最复杂,神经鞘细胞质膜的蛋白质最少,其功能最简单,D正确。
故选C。
3.有关预防和治疗病毒性疾病的表述,正确的是( )
A.75%的乙醇能破坏病毒结构,故饮酒可预防感染
B.疫苗接种后可立即实现有效保护,无需其他防护
C.大多数病毒耐冷不耐热,故洗热水澡可预防病毒感染
D.吸烟不能预防病毒感染,也不能用于治疗病毒性疾病
【答案】D
【分析】病毒是非细胞生物,只能寄生在活细胞中进行生命活动。病毒依据宿主细胞的种类可分为植物病毒、动物病毒和噬菌体;根据遗传物质来分,分为DNA病毒和RNA病毒;病毒由核酸和蛋白质组成。
【详解】A、75%的乙醇能破坏病毒结构,但饮酒时一方面因为酒精浓度达不到该浓度,另一方面饮酒后酒精并不一定直接与病毒接触,故饮酒达不到预防感染的效果,A错误;
B、疫苗相当于抗原,进入机体可激发机体产生抗体和相关的记忆细胞,疫苗接种后实现有效保护需要一段时间,且由于病毒的变异性强,疫苗并非长久有效,故还应结合其他防护措施,B错误;
C、洗热水澡的温度通常较低,达不到将病毒杀灭的效果,且病毒入侵后通常进入细胞内,无法通过表面的热水进行杀灭,C错误;
D、吸烟不能预防病毒感染,也不能用于治疗病毒性疾病,且会对人体造成伤害,应避免吸烟,D正确。
故选D。
4.衣藻和大肠杆菌都是单细胞生物。下列有关二者的叙述,正确的是( )
A.都属于原核生物
B.都以DNA作为遗传物质
C.都具有叶绿体,都能进行光合作用
D.都具有线粒体,都能进行呼吸作用
【答案】B
【分析】生物包括细胞生物和非细胞生物,非细胞生物是指病毒类生物,而细胞生物分为原核生物和真核生物.其中原核生物包括:细菌、蓝细菌、放线菌、支原体、衣原体等;真核生物包括:动物、植物、原生动物、低等植物、真菌等。
【详解】A、衣藻属于真核生物,A错误;
B、衣藻和大肠杆菌的遗传物质都是DNA,B正确;
C、大肠杆菌没有叶绿体,也不能进行光合作用,C错误;
D、大肠杆菌不含线粒体,D错误。
故选B。
5.囊泡运输是细胞内重要的运输方式。没有囊泡运输的精确运行,细胞将陷入混乱状态。下列叙述正确的是
A.囊泡的运输依赖于细胞骨架
B.囊泡可来自核糖体、内质网等细胞器
C.囊泡与细胞膜的融合依赖于膜的选择透过性
D.囊泡将细胞内所有结构形成统一的整体
【答案】A
【分析】细胞骨架是由蛋白质纤维组成的网架结构,维持着细胞的形态,锚定并支撑着许多细胞器,与细胞运动、分裂、分化以及物质运输、能量转化、信息传递等生命活动密切相关。囊泡以出芽的方式,从一个细胞器膜产生,脱离后又与另一种细胞器膜融合,囊泡与细胞器膜的结合体现了生物膜的流动性。
【详解】A、细胞骨架是细胞内由蛋白质纤维组成的网架结构,与物质运输等活动有关,囊泡运输依赖于细胞骨架,A正确;
B、核糖体是无膜细胞器,不能产生囊泡,B错误;
C、囊泡与细胞膜的融合依赖于膜的结构特性,即具有一定的流动性,C错误;
D、囊泡只能在具有生物膜的细胞结构中相互转化,并不能将细胞内所有结构形成统一的整体,D错误。
故选A。
6.缬氨霉素是一种脂溶性抗生素,可结合在微生物的细胞膜上,将K+运输到细胞外(如图所示),降低细胞内外的K+浓度差,使微生物无法维持细胞内离子的正常浓度而死亡。下列叙述正确的是( )
A.缬氨霉素顺浓度梯度运输K+到膜外B.缬氨霉素为运输K+提供ATP
C.缬氨霉素运输K+与质膜的结构无关D.缬氨霉素可致噬菌体失去侵染能力
【答案】A
【分析】分析题意:缬氨霉素可结合在微生物的细胞膜上,将K+运输到细胞外,降低细胞内外的K+浓度差,可推测正常微生物膜内K+浓度高于膜外。
【详解】A、结合题意“将K+运输到细胞外,降低细胞内外的K+浓差”和题图中缬氨可霉素运输K+的过程不消耗能量,可推测K+的运输方式为协助扩散,顺浓度梯度运输,A正确;
B、结合A选项分析可知,K+的运输方式为协助扩散,不需要消耗ATP,B错误;
C、缬氨霉素是一种脂溶性抗生素,能结合在细胞膜上,能在磷脂双子层间移动,该过程与质膜具有一定的流动性这一结构特点有关,C错误;
D、噬菌体为DNA病毒,病毒没有细胞结构,故缬氨霉素不会影响噬菌体的侵染能力,D错误。
故选A。
7.性腺细胞的内质网是合成性激素的场所。在一定条件下,部分内质网被包裹后与细胞器X融合而被降解,从而调节了性激素的分泌量。细胞器X是( )
A.溶酶体B.中心体C.线粒体D.高尔基体
【答案】A
【分析】溶酶体内含有多种水解酶;中心体与细胞有丝分裂有关;线粒体是有氧呼吸的主要场所,与能量转换有关;高尔基体与动物细胞分泌蛋白的加工和运输有关,与植物细胞的细胞壁形成有关。
【详解】根据题意“部分内质网被包裹后与细胞器X融合而被降解”,可推测细胞器X内含有水解酶,是细胞内的消化车间,故可知细胞器X是溶酶体,A正确,BCD错误。
故选A。
8.以蚕豆根尖为实验材料,在光学显微镜下不能观察到的是( )
A.中心体B.染色体C.细胞核D.细胞壁
【答案】A
【分析】光学显微镜下可以观察到的结构有叶绿体、线粒体、液泡、染色体和细胞壁,光学显微镜下观察到的结构属于显微结构;光学显微镜下不能够观察到核糖体、细胞膜、中心体、叶绿体和线粒体的内部结构等,需要借助于电子显微镜,电子显微镜下观察到的结构属于亚显微结构。
【详解】A、中心体无色且体积小,光学显微镜下无法观察,需要借助于电子显微镜观察,且蚕豆是高等植物,其根尖细胞中无中心体,A符合题意;
B、用光学显微镜观察染色体时,利用碱性染料着色,便能够进行观察,B不符合题意;
C、细胞核体积较大,在显微镜下很容易找到,C不符合题意;
D、细胞壁位于细胞的最外面,具有保护、支持细胞的功能,在显微镜下很容易找到,D不符合题意。
故选A。
9.下列有关细胞吸水和失水叙述正确的是( )
A.植物细胞的原生质层由细胞膜和液泡膜组成
B.当外界溶液浓度大于细胞液浓度时,细胞一定会发生质壁分离
C.渗透实验中,当半透膜两侧溶液浓度相等时,水分子不再通过半透膜
D.细胞膜对膜两侧物质的进出具有选择性,但有毒物质仍能进入细胞
【答案】D
【分析】当细胞液的浓度小于外界溶液的浓度时,细胞液中的水就透过原生质层进入外界溶液中,使细胞壁和原生质层都出现一定程度的收缩,由于原生质层比细胞壁伸缩性大,表现出质壁分离;当细胞液的浓度大于外界溶液的浓度时,外界溶液中水就透过原生质层进入细胞液中,整个原生质层就会慢慢恢复原来的状态,表现出质壁分离的复原。
【详解】A、植物细胞的原生质层由细胞膜、液泡膜以及这两层膜之间的细胞质组成,A错误;
B、当外界溶液浓度大于细胞液浓度时,细胞不一定会发生质壁分离,如死细胞、动物细胞不会发生质壁分离,根尖分生区细胞不含大液泡也不会发生质壁分离,B错误;
C、渗透实验中,当半透膜两侧溶液浓度相等时,水分子仍然通过半透膜,这时进出的水分子达动态平衡,C错误;
D、细胞膜对膜两侧物质的进出具有选择性,但有毒物质仍能进入细胞,说明细胞膜的控制作用是相对,D正确。
故选D。
10.用差速离心法分离出某动物细胞的三种细胞器,经测定其中三种有机物的含量如图所示。下列叙述正确的是( )
A.细胞器甲可能是叶绿体,具有双层膜结构
B.颤蓝细菌细胞与该细胞共有的细胞器可能是甲和丙
C.细胞器乙主要分布在动物细胞中,能分解衰老、损伤的细胞器
D.若细胞器丙不断从内质网上脱落下来,将直接影响分泌蛋白的合成
【答案】D
【分析】题图分析:该细胞为动物细胞,甲有膜结构(蛋白质和脂质)和核酸,可推断甲细胞器为线粒体;乙的脂质含量不为0,说明乙细胞器有膜结构,但无核酸,可推断乙细胞器为内质网、高尔基体、溶酶体;丙的脂质含量为0,说明没有膜结构,但含有核酸,可推测丙细胞器为核糖体。
【详解】A、甲有膜结构(蛋白质和脂质)和核酸,可推断甲细胞器为线粒体,因为取自动物细胞,因而不可能是叶绿体,线粒体具有双层膜结构,A错误;
B、颤蓝细菌属于原核细胞,只有丙核糖体一种细胞器,不含有细胞器甲,即线粒体,B错误;
C、细胞器乙为具膜细胞器,不含核酸,可能代表内质网、高尔基体、溶酶体,若为溶酶体则主要分布在动物细胞中,能分解衰老、损伤的细胞器,C错误;
D、细胞器丙为核糖体,若细胞器丙不断从内质网上脱落下来,将直接影响分泌蛋白的合成,因为分泌蛋白的合成发生在粗面内质网上,D正确。
故选D。
11.细胞学说是十九世纪自然科学的三大发现之一,下列相关叙述正确的是( )
A.细胞学说的建立仅由施莱登和施旺完成
B.一切生物都是由细胞和细胞产物构成的
C.细胞是一个相对独立的生命活动的基本单位
D.细胞学说揭示了细胞和生物体的统一性和多样性
【答案】C
【分析】细胞学说的建立过程:
(1)显微镜下的重大发现:细胞的发现,涉及到英国的罗伯特·胡克(1665年发现死亡的植物细胞)和荷兰的范例文胡克(1674年发现金鱼的红细胞和精子,活细胞的发现)。
(2)理论思维和科学实验的结合:在众多前人观察和思维的启发下,德国植物学家施莱登和动物学家施旺提出了细胞学说。
(3)细胞学说在修正中前进:涉及德国的魏尔肖。
【详解】A、细胞学说是施莱登和施旺在总结前人得出结论的基础上建立的,并且其他科学家不断对其进行补充,A错误;
B、细胞学说认为一切动植物都是由细胞和细胞产物所构成的,B错误;
C、细胞学说认为,细胞是一个相对独立的单位,既有它自己的生命,又对与其他细胞共同构成的整体生命起作用,C正确;
D、细胞学说揭示了细胞结构的统一性,没有揭示多样性,D错误。
故选C。
12.细胞自噬是真核生物细胞内普遍存在的一种自稳机制。细胞内的待降解成分被双层膜结构的自噬体包裹,在自噬体与溶酶体融合后进行降解并得以循环利用,其过程如下图所示。下列相关说法正确的是( )
A.待降解成分进入自噬体需要穿过四层磷脂分子
B.溶酶体合成的水解酶在细胞自噬中起主要作用
C.自噬体的膜结构可能来自于高尔基体等具膜细胞器
D.细胞自噬异常不会影响细胞正常的生命活动
【答案】C
【分析】蛋白质的合成场所是核糖体。溶酶体:含有多种水解酶,可分解衰老、损伤的细胞器,能杀死侵入细胞的病毒或病菌,被溶酶体分解后的产物,如果是对细胞有用的物质,细胞可以再利用,而废物则被排出体外。
【详解】A、细胞内的待降解成分被细胞自身的双层膜,包裹形成自噬体,不需跨膜进入,A错误;
B、溶酶体内的水解酶是在核糖体上合成的,B错误;
C、由于内质网等具膜细胞器可以形成囊泡结构,因此推测自噬体的膜结构可能来自于内质网等具膜细胞器,C正确;
D、细胞自噬异常,衰老和损伤的细胞器、错误折叠的蛋白质等无法清除,会导致细胞生命活动紊乱,D错误。
故选C。
13.下图为将小白鼠细胞和人体细胞融合的过程,图中的小球和小三角表示两种细胞各自膜表面的蛋白质,下列有关叙述不正确的是( )
A.图中膜表面的磷脂双分子层构成了细胞膜的基本支架
B.细胞膜的组成元素包括C、H、O、N、P
C.该实验证明了细胞膜具有选择透过性
D.适当提高温度有利于图示细胞的融合过程
【答案】C
【分析】细胞膜的主要成分是脂质和蛋白质,此外还有少量的糖类。组成细胞膜的脂质中,磷脂最丰富,磷脂构成了细胞膜的基本骨架。蛋白质在细胞膜行使功能时起重要作用,因此,功能越复杂的细胞膜,蛋白质的种类和数量越多。
【详解】A、细胞膜的基本支架是磷脂双分子层,A正确;
B、细胞膜的成分是蛋白质、磷脂和糖类,元素组成有C、H、O、N、P,B正确;
C、由题图可知,小白鼠细胞和人体细胞膜上的蛋白质由集中状态到分布均匀状态,膜蛋白发生了运动现象,说明细胞膜具有一定的流动性,C错误;
D、温度能使分子运动的速度加快,因此适当提高温度能加速图示细胞融合过程,D正确。
故选C。
14.下图是由磷脂分子构成的脂质体,它可以作为药物的运载体,将其运送到特定的细胞发挥作用。图中①②表示需要运载的药物,下列有关说法错误的是( )
A.能在水中结晶的药物应该放在②位置
B.脂质体到达细胞后,药物进入细胞的过程体现了膜的流动性
C.脂质体的形成与磷脂分子在结构上有亲水性头部和疏水性尾部有关
D.若要实现药物的定向运输可利用糖蛋白的识别作用
【答案】A
【分析】胞吞是细胞把大分子颗粒依附细胞膜的表面,然后内陷形成由膜包裹的泡;胞吐则是细胞内由高尔基体形成的分泌泡,然后和细胞膜内表面结合,通过膜的运动,把包裹的物质释放到细胞外面,胞吞和胞吐与细胞膜的结构的流动性有关。
【详解】A、脂质体的形成与磷脂双分子层在结构上具有亲水的头部和疏水的尾部有关,图中的脂质体有两层磷脂分子构成,药物①所在场所是亲水的,因此能在水中结晶的药物应该放在位置①中,A错误;
B、脂质体到达细胞后,药物可通过胞吞作用进入细胞内发挥作用,胞吞过程体现了膜的流动性,B正确;
C、脂质体的形成与磷脂双分子层在结构上的双亲性有关,即具有亲水的头部和疏水的尾部,C正确;
D、若要实现药物的定向运输,可利用糖蛋白的识别功能,使脂质体与特定的细胞起作用,D正确。
故选A。
15.科学家在研究分泌蛋白的合成和运输过程时,采用了向豚鼠的胰腺细胞注射3H标记的亮氨酸的办法,注射3min后,带有放射性标记的物质出现在附着有核糖体的内质网中;17min后,出现在高尔基体中;117min后,出现在靠近细胞膜内侧的运输蛋白质的囊泡中,以及释放到细胞外的分泌物中。下列关于该实验分析错误的是( )
A.与该过程有关的细胞器包括核糖体、内质网、高尔基体和线粒体
B.在该过程中,内质网的膜面积可能有所减小,而细胞膜的膜面积可能有所增大
C.在该过程中内质网、高尔基体中依次出现放射性,而不可能存在同时检测到放射性的情况
D.细胞膜上的载体蛋白和受体蛋白可能与内质网与高尔基体有关
【答案】C
【分析】参与分泌蛋白合成与分泌的细胞器有核糖体、内质网、高尔基体和线粒体。分泌蛋白的形成:由于存在膜的融合,因而膜面积会发生改变,一段时间内,在分泌蛋白的合成过程中,内质网膜会减少,内质网形成的囊泡会移向高尔基体,与高尔基体膜融合。同时,高尔基体也会形成囊泡,最终与细胞膜融合。因此高尔基体膜面积基本不变,细胞膜面积增大、内质网膜面积减小。
【详解】A、该过程为为分泌蛋白的合成与运输过程,核糖体合成蛋白质,内质网、高尔基体对其进行加工,线粒体为该过程提供能量,A正确;
B、在该过程中,内质网只发送囊泡,不接收囊泡,因此其膜面积可能有所减小;而细胞膜只接收囊泡,不发送囊泡,因此其膜面积可能有所增大,B正确;
C、在该过程中内质网、高尔基体有可能同时含有正在进行加工的蛋白质,因此二者存在同时检测到放射性的情况,C错误;
D、细胞膜上的载体蛋白和受体蛋白都是由细胞内核糖体合成,并逐步运输至膜上的,因此推测其可能与内质网与高尔基体有关,D正确。
故选C。
二、非选择题(本题共5小题,共55分。)
16.(10)细胞膜上存在的多种蛋白质参与细胞的生命活动。回答下列问题。
(1)细胞膜上不同的通道蛋白、载体蛋白等膜蛋白,对不同物质的跨膜运输起着决定性作用,这些膜蛋白能够体现出细胞膜具有的功能特性是 。
(2)细胞膜上的水通道蛋白是水分子进出细胞的重要通道,水分子借助水通道蛋白进出细胞的方式属于 。
(3)细胞膜上的H+-ATP酶是一种转运H+的载体蛋白,能催化ATP水解,利用ATP水解释放的能量将H+泵出细胞,导致细胞外的pH ;此过程中,H+-ATP酶作为载体蛋白在转运H+时发生的变化是 。
(4)细胞膜上的受体通常是蛋白质。人体胰岛B细胞分泌的胰岛素与靶细胞膜上的受体结合时,会引起靶细胞产生相应的生理变化,这一过程体现的细胞膜的功能是 。
(5)植物根细胞借助细胞膜上的转运蛋白逆浓度梯度吸收磷酸盐,不同温度下吸收速率的变化趋势如图。与25℃相比,4℃条件下磷酸盐吸收速率低的主要原因是 。
【答案】(1)选择透过性
(2)协助扩散
(3) 降低 载体蛋白发生磷酸化,导致其空间结构改变
(4)进行细胞间信息交流
(5)温度降低,酶的活性降低,呼吸速率减慢,为主动运输提供的能量减少
【分析】细胞膜的功能:(1)将细胞与外界环境分开;(2)控制物质进出细胞;(3)进行细胞间的物质交流。细胞膜的功能特点:具有选择透过性(可以让水分子自由通过,细胞要选择吸收的离子和小分子也可以通过,而其他的离子、小分子和大分子则不能通过)。
【详解】(1)细胞膜上不同的通道蛋白、载体蛋白等膜蛋白,对不同物质的跨膜运输起着决定性作用,说明细胞膜对物质的运输具有选择透过性。
(2)水分子借助水通道蛋白进出细胞的方式不消耗能量,属于协助扩散。
(3)细胞膜上的H+-ATP酶是一种转运H+的载体蛋白,能催化ATP水解,利用ATP水解释放的能量将H+泵出细胞,导致细胞外的H+增加,pH降低,此过程中,H+-ATP酶作为载体蛋白在转运H+时会发生磷酸化,导致其空间结构改变,进而运输H+。
(4)人体胰岛B细胞分泌的胰岛素与靶细胞膜上的受体结合时,会引起靶细胞产生相应的生理变化,这一过程体现了细胞膜具有进行细胞间信息交流的功能。
(5)植物根细胞借助细胞膜上的转运蛋白逆浓度梯度吸收磷酸盐属于主动运输,需要消耗细胞呼吸提供的能量,而温度降低,酶的活性降低,会导致呼吸速率降低,为主动运输提供的能量减少,因此与25℃相比,4℃条件下磷酸盐吸收速率低。
17.(10)囊泡运输是真核细胞重要的物质运输方式。甲图表示细胞囊泡运输物质的过程,乙图是甲图的局部放大。不同囊泡介导不同途径的运输。图中①~④表示不同的细胞结构,请回答下列问题:
(1)细胞代谢的主要场所是 ,细胞代谢的控制中心是 (填序号)。
(2)真核细胞中由核膜、 、细胞膜等结构共同构成细胞的 系统。
(3)甲图中囊泡X由 (填序号)经“出芽”形成,到达 (填数字)并与之融合成为其一部分,推测囊泡膜的主要成分是 ,这一过程体现了生物膜具有 的结构特点。
(4)甲图中囊泡Y内“货物”为水解酶,由此推测结构⑤是 。
(5)乙图中的囊泡能精确地将细胞“货物”运送并分泌到细胞外,据图推测其原因是囊泡上的 与细胞膜上的蛋白质B特异性结合。此过程体现了细胞膜具有 的功能。
【答案】(1) 细胞质基质 ①
(2) 细胞器膜 生物膜
(3) ③ ④ 磷脂(脂质)和蛋白质 (一定的)流动性
(4)溶酶体
(5) 蛋白质A 控制物质进出细胞(或信息传递或信息交流)
【分析】1、分泌蛋白是在细胞内合成后,分泌到细胞外起作用的蛋白质,分泌蛋白的合成、加工和运输过程:最初是在内质网上的核糖体中由氨基酸形成肽链,肽链进入内质网进行加工,形成有一定空间结构的蛋白质由囊泡包裹着到达高尔基体,高尔基体对其进行进一步加工,然后形成囊泡经细胞膜分泌到细胞外,该过程消耗的能量由线粒体提供。
2、分析题图:甲图表示细胞通过形成囊泡运输物质的过程,其中①是细胞核,②是细胞质,③是内质网,④是高尔基体,⑤是溶酶体。乙图是甲图的局部放大,表示囊泡能精确地将细胞“货物”运送并分泌到细胞外的机制。
【详解】(1)由于很多细胞代谢发生在细胞质基质,细胞代谢的主要场所是细胞质基质,控制中心是①细胞核。
(2)生物膜系统是由核膜、细胞器膜、细胞膜等结构共同构成。
(3)甲图中囊泡X由③内质网经“出芽”形成,到达④高尔基体并与之融合成为高尔基体膜的一部分,囊膜的主要成分和细胞膜相同,主要成分是脂质和蛋白质,这个过程体现了细胞膜的流动性特点。
(4)囊泡 Y 是高尔基体形成,囊泡 Y 内“货物”为水解酶,由此推测结构⑤是溶酶体。
(5)乙图中的囊泡能精确地将细胞“货物”运送并分泌到细胞外,据图推测其原因是囊泡上的蛋白 A 与细胞膜上的蛋白 B 特异性结合,此过程说明了细胞膜具有控制物质进出细胞的功能。
18.(11)在细胞中,许多细胞器都有膜,这些细胞器膜和细胞膜、核膜等结构,共同构成了细胞的生物膜系统,这些生物膜的组成成分和结构很相似,在结构和功能上紧密联系,进一步体现了细胞内各种结构之间的协调和配合,生物膜系统在细胞的生命活动中作用极为重要。
(1)如图1为肝细胞膜,图中的 可以与胰岛素特异性结合,从而吸收葡萄糖进入细胞合成肝糖原来降低血糖,该过程体现了细胞膜的 功能。
(2)Na+-K+泵是存在于动物细胞膜上的一种载体,具有ATP酶活性。这种泵每消耗1分子的ATP,就逆浓度梯度将3分子的Na+泵出细胞外,将2分子的K+泵入细胞内。据图2回答下列问题:
①Na+-K+泵的化学本质为 ,图2中Na+、K+通过Na+-K+泵的跨膜运输方式是 。
②Na+-K+泵属于转运蛋白中的 ,该蛋白与离子结合后会发生 ,而分子或离子通过通道蛋白时不需要与之结合。
(3)由图3可知,溶酶体的形成与 有关,在分泌蛋白的合成和分泌过程中, 由游离状态转变为附着状态, 的膜面积下降, 的膜面积基本不变。(以上各空填细胞器名称)
(4)生物膜系统广阔的膜面积为多种酶提供了附着位点,叶绿体和线粒体增大膜面积的方式分别是 。
【答案】(1) 糖蛋白 进行细胞间的信息交流和控制物质进出细胞
(2) 蛋白质 主动运输 载体蛋白 自身构象的改变
(3) 高尔基体 核糖体 内质网 高尔基体
(4)类囊体堆叠形成基粒、线粒体内膜向内折叠形成嵴
【分析】载体蛋白只容许与自身结合部位相适应的分子或离子通过,而且每次转运时都会发生自身构象的改变。通道蛋白只容许与自身通道的直径和形状相适配、大小和电荷相适宜的分子或离子通过,不需要与通道蛋白结合。
【详解】(1)糖蛋白具有识别和信息传递的作用,故图1中的糖蛋白可以与胰岛素特异性结合,从而吸收葡萄糖进入细胞合成肝糖原来降低血糖,该过程体现了细胞膜的进行细胞间的信息交流和控制物质进出细胞功能。
(2)Na+-K+泵的化学本质为蛋白质,这种泵每消耗1分子的ATP,就逆浓度梯度将3分子的Na+泵出细胞外,将2分子的K+泵入细胞内,故图2中Na+、K+通过Na+-K+泵的跨膜运输方式是主动运输。Na+-K+泵属于转运蛋白中的载体蛋白,该蛋白与离子结合后会发生自身构象的改变,而分子或离子通过通道蛋白时不需要与之结合。
(3)分析图3可知,溶酶体是由高尔基体出芽形成的;分泌蛋白是在附着在内质网上的核糖体上合成的,故在分泌蛋白的合成和分泌过程中,核糖体由游离状态转变为附着状态;分泌蛋白的合成与分泌过程:附着在内质网上的核糖体合成多肽链→多肽链转移到核糖体附着的内质网进行粗加工→内质网通过“出芽”形成囊泡→囊泡包裹着蛋白质运输到高尔基体进行再加工形成成熟的蛋白质→高尔基体通过“出芽”形成囊泡→囊泡包裹着蛋白质运输细胞膜,通过胞吐的方式分泌蛋白质;由此可知,内质网的膜面积下降,高尔基体的膜面积基本不变。
(4)类囊体堆叠形成基粒来增大膜面积、线粒体内膜向内折叠形成嵴来增大膜面积。
19.(12)接种新冠疫苗是当前预防新冠病毒感染的有效途径。如图甲为某人接种新冠疫苗后体内某细胞分泌新冠病毒抗体(免疫球蛋白)的过程,图乙为该细胞通过囊泡向细胞外运输、分泌抗体的过程。
(1)图甲细胞中的抗体由结构[ ] 合成,经 (填序号)加工和运输,此过程需要的能量由 (填序号)提供。
(2)科学家采用放射性同位素示踪法研究图甲细胞的抗体合成和分泌路径。用放射性同位素3H标记的 培养该细胞,含有放射性的标记物被细胞吸收后作为 被细胞利用。
(3)在抗体分泌过程中, (填序号)起到了分类和包装的作用。据图乙分析,该细胞器形成的囊泡能定向、精确地转移到细胞膜的特定部位,其原因是囊泡膜上的 具有特异性识别能力。囊泡与细胞膜的融合依赖于生物膜的 。
【答案】(1) ②核糖体 ③⑦ ⑤
(2) 氨基酸 (合成蛋白质的)原料
(3) ⑦ 蛋白质A 流动性
【分析】据图分析,图甲的①是细胞膜,②是核糖体,③是内质网,④是细胞核,⑤是线粒体,⑥是中心体,⑦是高尔基体;图乙是抗体的分泌过程,属于胞吐。
【详解】(1)抗体属于分泌蛋白,在②核糖体上合成、经③内质网和⑦高尔基体加工后分泌到细胞外,该过程需要的能量主要由⑤线粒体提供。
(2)氨基酸是合成蛋白质的原料,标记氨基酸可用于追踪蛋白质合成和分泌过程,故用放射性同位素示踪法研究分泌蛋白合成和分泌的过程为:用放射性同位素3H标记的氨基酸培养该细胞,含有放射性的标记物被细胞吸收后作为(合成蛋白质的)原料被细胞利用。
(3)在抗体的分泌过程中,起分类和包装作用的是⑦高尔基体,可以对来自内质网的蛋白质进行加工、分类和包装;据图乙分析,该细胞器形成的囊泡能定向、精确地转移到细胞膜的特定部位,其原因是囊泡膜上的蛋白质A具有特异性识别能力。囊泡与细胞膜的融合依赖于生物膜的流动性。
20.(12)如图一是生物膜的流动镶嵌模型及物质跨膜运输示意图,其中组成离子通道的通道蛋白是横跨生物膜的亲水性通道,允许相应的离子通过,①②③④代表不同的运输方式。图二表示物质通过膜的运输速率(纵坐标)随O2浓度变化的情况。请仔细观察图示并回答有关问题。
(1)图一生物膜的功能与其化学组成密切相关,功能越复杂的生物膜, 的种类与数目越多。一般来说,细胞在吸收培养液中的离子时,主要是通过 方式进行的,蛋白质分泌出细胞的方式是 。
(2)图二与图一中的 (填序号)代表的物质运输方式一致。若需跨膜运输的物质充足,图中曲线出现BC段的主要原因是 。
(3)柽柳是泌盐植物,其叶子和嫩枝可以将植物体内的盐分排出,是强耐盐植物。为探究柽柳从土壤中吸收盐分的方式是主动运输还是被动运输,设计了如下实验。
①实验步骤:
A、取甲、乙两组生长发育基本相同的柽柳幼苗植株,放入适宜浓度的含有Ca2+、Na+的培养液中进行培养。
B、甲组给予正常的呼吸条件,乙组 。
C、 。
②实验结果及结论:
【答案】(1) 蛋白质 主动运输 胞吐
(2) ④ 载体蛋白的数量是有限的
(3) 完全抑制呼吸 一段时间后测定两组植株根系对Ca2+、Na+的吸收速率 柽柳从土壤中吸收盐分的方式是主动运输 两组植株对Ca2+、Na+的吸收速率相同 柽柳从土壤中吸收盐分的方式是被动运输
【分析】本题考查物质进出细胞的方式,考查对物质进出细胞方式特点的理解。图一中①不需要载体蛋白的协助,代表自由扩散,②③需要载体蛋白协助,且不消耗能量,代表协助扩散,④需要载体蛋白的协助并消耗能量,代表主动运输方式。
【详解】(1)生物膜的功能主要由蛋白质来体现的,功能越复杂的生物膜,蛋白质的种类与数目越多;细胞在吸收培养液中的离子时,主要通过主动运输的方式进行;蛋白质是大分子,分泌出细胞的方式是胞吐。
(2)图二中的物质运输方式一定范围内与氧气浓度成正比,应为主动运输方式,与图一中的④代表的物质运输方式一致。需跨膜运输的物质足够,但细胞膜上载体蛋白的数量有限,故图中曲线BC段运输速率不再增加。
(3)主动运输和被动运输的根本区别是是否消耗能量,探究柽柳从土壤中吸收盐分的方式是主动运输还是被动运输,可利用呼吸抑制剂进行有无能量供应的对照实验,一段时间后,检测、计算离子的吸收速率是否相同。若两组实验离子吸收速率相同,则说明为被动运输;若提供能量的实验组离子吸收速率大于对照组,则说明为主动运输方式。
红细胞质膜
神经鞘细胞质膜
高尔基体膜
内质网膜
线粒体内膜
蛋白质(%)
49
18
64
62
78
脂质(%)
43
79
26
28
22
糖类(%)
8
3
10
10
少
结果
结论
乙组吸收速率明显小于甲组吸收速率
a、
b、
c、
相关试卷
这是一份单元检测卷02 细胞的结构、功能和物质运输-备战2024年高考生物一轮复习精品高效导与练,文件包含单元检测卷02细胞的结构功能和物质运输原卷版docx、单元检测卷02细胞的结构功能和物质运输解析版docx等2份试卷配套教学资源,其中试卷共27页, 欢迎下载使用。
这是一份单元检测卷02 细胞的结构、功能和物质运输-备战2024年高考生物一轮专题复习(新高考通用),文件包含单元检测卷02细胞的结构功能和物质运输原卷版docx、单元检测卷02细胞的结构功能和物质运输解析版docx等2份试卷配套教学资源,其中试卷共27页, 欢迎下载使用。
这是一份高考生物二轮复习命题猜想:专题02 细胞的结构、功能与物质的运输(解析版),共21页。试卷主要包含了细胞学说的建立过程,多种多样的细胞,细胞膜系统的结构和功能,主要细胞器的结构和功能,细胞核的结构和功能,物质出入细胞的方式,用显微镜观察多种多样的细胞,观察线粒体和叶绿体等内容,欢迎下载使用。

