辽宁省营口市育才初级中学2023-2024学年九年级上学期期中考试化学试题(解析版)
展开一、选择题(每题只有一个选项正确,共10分)
1. 北京时间2022年12月4日,神舟十四号载人飞船返回舱在东风着陆场成功着陆。返回舱在返回过程中,一定涉及化学变化的是
A. 脱离空间站B. 自由下落C. 外壳烧蚀D. 打开降落伞
【答案】C
【解析】
【分析】化学变化是指有新物质生成的变化,物理变化是指没有新物质生成的变化,化学变化和物理变化的本质区别为:是否有新物质生成,据此分析判断。
【详解】A、脱离空间站,没有新物质生成,属于物理变化,错误;
B、自由下落,没有新物质生成,属于物理变化,错误;
C、外壳烧蚀,有物质燃烧生成新物质,属于化学变化,正确;
D、打开降落伞,没有新物质生成,属于物理变化,错误,故选:C。
2. 下列图示的实验操作中正确的是( )
A. 过滤B. 点燃酒精灯
C. 检查气密性D. 验证质量守恒定律
【答案】C
【解析】
【详解】A.过滤时应用玻璃棒引流,A错,不符合题意;
B.酒精是易燃物,禁止用一盏酒精灯引燃另一盏酒精灯,避免引起火灾,B错,不符合题意;
C.检查装置气密性的方法是:将带有导气管的单孔塞在试管口上塞紧,并将导气管出口浸没在水中,用双手握住试管外壁片刻,水中导气管口有气泡冒出,手移开后,导气管内有水柱上升,且较长时间不回落,说明气体发生装置气密性良好,C对,符合题意;
D.验证质量守恒定律时若反应有气体生成,则要在密闭容器中进行,本实验有气体生成,在敞口状态下反更多免费优质滋源请 家 威杏 MXSJ663 应不符合实验要求,另外,使用天平称量时应左物右码,D错,不符合题意;
故选C。
3. 铝是生活中常见的金属,除我们熟知的性质之外,铝还可以与NaOH溶液发生反应:2Al+2NaOH+2H2O=2NaAlO2+3X↑,X的化学式是
A. O2B. H2C. Al2O3D. Al(OH)3
【答案】B
【解析】
【分析】
【详解】由反应的化学方程式可知,反应前铝、钠、氢、氧原子个数分别为2、2、6、4,反应后的生成物中铝、钠、氢、氧原子个数分别为2、2、0、4,根据质量守恒定律,反应前后原子种类、数目不变,说明3X中含有6个氢原子,每个X分子由2个氢原子构成,则物质X的化学式为H2。
4. 2021年世界环境日中国主题为“人与自然和谐共生”。下列做法不符合这一主题的是
A. 推广使用新能源B. 提倡使用一次性餐具
C. 生活垃圾分类投放D. 人走关灯、少开空调
【答案】B
【解析】
【分析】
【详解】A、推广使用新能源,有利于节约资源、保护环境,符合这一主题;
B、提倡使用一次性餐具,不利益节约资源,不符合这一主题;
C、生活垃圾分类投放,有利于节约资源、保护环境,符合这一主题;
D、人走关灯、少开空调,有利于节约电能,符合这一主题;
答案:B。
5. 下列实验现象或操作描述正确的是
A. 红磷在氧气中燃烧,产生大量的白雾
B. 用酒精灯加热试管里的液体时,试管口不要对着自己或他人
C. 木炭燃烧生成二氧化碳
D. 氢气在空气中燃烧时,产生黄色火焰
【答案】B
【解析】
【详解】A、红磷在氧气中燃烧,产生大量的白烟,而不是白雾,故选项说法错误;
B、用酒精灯加热试管里的液体时,试管口不要对着自己或他人,以防止液体沸腾时喷出伤人,故选项说法正确;
C、木炭燃烧产生白光,放出热量,生成能使澄清石灰水变浑浊的气体,生成二氧化碳属于实验结论而不是实验现象,故选项说法错误;
D、氢气在空气中燃烧时,产生淡蓝色火焰,故选项说法错误。
故选B。
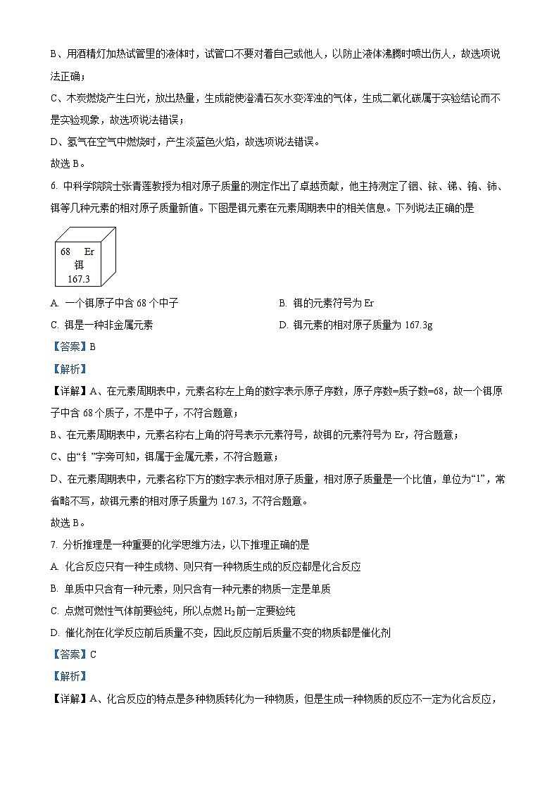
6. 中科学院院士张青莲教授为相对原子质量的测定作出了卓越贡献,他主持测定了铟、铱、锑、铕、铈、铒等几种元素的相对原子质量新值。下图是铒元素在元素周期表中的相关信息。下列说法正确的是
A. 一个铒原子中含68个中子B. 铒的元素符号为Er
C. 铒是一种非金属元素D. 铒元素的相对原子质量为167.3g
【答案】B
【解析】
【详解】A、在元素周期表中,元素名称左上角的数字表示原子序数,原子序数=质子数=68,故一个铒原子中含68个质子,不是中子,不符合题意;
B、在元素周期表中,元素名称右上角的符号表示元素符号,故铒的元素符号为Er,符合题意;
C、由“钅”字旁可知,铒属于金属元素,不符合题意;
D、在元素周期表中,元素名称下方的数字表示相对原子质量,相对原子质量是一个比值,单位为“1”,常省略不写,故铒元素的相对原子质量为167.3,不符合题意。
故选B。
7. 分析推理是一种重要的化学思维方法,以下推理正确的是
A. 化合反应只有一种生成物、则只有一种物质生成的反应都是化合反应
B. 单质中只含有一种元素,则只含有一种元素的物质一定是单质
C. 点燃可燃性气体前要验纯,所以点燃H2前一定要验纯
D. 催化剂在化学反应前后质量不变,因此反应前后质量不变的物质都是催化剂
【答案】C
【解析】
【详解】A、化合反应的特点是多种物质转化为一种物质,但是生成一种物质的反应不一定为化合反应,如氧气转化为臭氧的反应,只有一种物质生成,但不属于化合反应,故A错误;
B、只含有一种元素的物质不一定是单质。如金刚石和石墨的混合物,只含有碳元素,但是混合物,故B错误;
C、点燃可燃性气体前要验纯,以免发生爆炸。氢气是可燃性气体,点燃前要验纯,故C正确;
D、催化剂在化学反应前后质量不变,但反应前后质量不变的物质不一定是催化剂,也可能该物质不参与反应,故D错误。
故选C。
8. 在纳米纸上“铺”一层“萘胺”(C10H9N)制作而成的试纸,可用于检测食品中亚硝酸盐的含量,保证食品安全。下列有关萘胺的说法正确的是
A. 萘胺由碳氢元素质量比为10:9
B. 一个萘胺分子由20个原子构成
C. 萘胺中氮元素的质量分数最小
D. 萘胺在氧气中燃烧产物只有CO2和H2O
【答案】B
【解析】
【详解】A、萘胺中碳、氢元素的质量比=(12×10):9=120:9,故A说法错误;
B、根据萘胺的化学式可知,一个萘胺分子由10个碳原子、9个氧原子、1个氮原子,共20个原子构成,故B说法正确;
C、萘胺中碳、氢、氮三种元素的质量比=(12×10):9:14=120:9:14,可见其中氢元素的质量分数最小,故C说法错误;
D、萘胺由碳、氢、氮三种元素组成,在氧气中燃烧产物有CO2和H2O及氮的氧化物NO2,故D说法错误。
故选B
9. 如图是某反应的微观示意图,下列有关该反应的说法不正确的是( )
A. 属于置换反应B. 相对分子质量最小的是NH3
C. 生成丙和丁的质量比为1:3D. 氢元素的化合价在反应前后没有变化
【答案】C
【解析】
【详解】A、由一中单质和一种化合物生成另一种和另一种化合物的反应叫置换反应。氨气的相对分子质量为17,氧气的的相对分子质量为32,氮气的相对分子质量为为28,水的的相对分子质量为18.C物质的质量比为相对分子质量和化学计量数乘积的比,生成丙和丁的质量比为2×28:6×18=14:27;D.单质中元素的化合价为零,化合物中元素的化合价为零;氢元素的化合价在反应前后都是+1价,没有变化。
10. 密闭容器中有M、N、P、Q四种物质,在一定条件下发生化学反应,测得反应前后有关数据如下,关于此反应说法正确的是
A. 物质P一定是该反应的催化剂B. 待测数值是5
C. 该反应是化合反应D. 在此反应中N与Q的质量比4:5
【答案】C
【解析】
【分析】根据质量守恒定律,可求出反应后M的待测值为:18g+1g+2g+32g-26g-2g-12g=13g;
由表中数据分析可知,反应前后N的质量增加了26g-1g=25g,故是生成物,生成的质量为25g;同理可以确定P的质量不变,可能作该反应的催化剂,也可能没有参加反应;Q是反应物,参加反应的质量为32g-12g=20g,M的质量减少,M是反应物,参加反应的质量为:18g-13g=5g。
【详解】A、P的质量不变,可能作该反应的催化剂,也可能没有参加反应,故选项说法错误。
B、待测数值是13,故选项说法错误。
C、该反应的反应物为M和Q,生成物是N,符合“多变一”的形式,属于化合反应,故选项说法正确。
D、在此反应中N与Q的质量比25g:20g=5:4,故选项说法错误。
故选:C。
【点睛】此类题是根据质量守恒定律进行的相关计算,一般分三步完成:
1、根据质量守恒定律计算出未知的值;
2、根据反应前后质量变化确定反应物和生成物,质量减少的为反应物,质量增加的为生成物;
3、根据反应前后各物质质量的变化,求出反应物反应的质量和生成物生成的质量,即减少的质量和增加的质量。
再根据上述信息确定每个选项的正误。
二、非选择题(本题共9小题,每空1分,共40分。)
11. 请用适当的化学用语填空。
(1)2个氢氧根离子:_________。
(2)常温常压下,密度最小的气体:_________。
(3)氯酸钾中氯元素的化合价:_________。
(4)相对分子质量最小的氧化物:_________。
【答案】11. 2OH-
12. H2 13.
14. H2O
【解析】
【小问1详解】
离子的表示方法,在表示该离子的元素符号右上角,标出该离子所带的正负电荷数,数字在前,正负符号在后,带1个电荷时,1要省略,若表示多个该离子,就在其离子符号前加上相应的数字。2个氢氧根离子表示为2OH-;
【小问2详解】
氢气是常温常压下密度最小的气体,氢气是由氢分子构成的,一个氢分子是由2个氢原子构成的,化学式为H2;
【小问3详解】
氯酸钾中钾元素显+1价,氧元素显-2价,设氯元素的化合价为x,根据在化合物中正负化合价代数和为0,则有(+1)+x+(-2)×3=0,解得x=+5,根据元素化合价的表示方法:确定出化合物中所要标出的元素的化合价,然后在其化学式该元素的上方用正负号和数字表示,正负号在前,数字在后,数值为1时,不能省略。氯酸钾中氯元素显+5价表示为;
【小问4详解】
相对分子质量最小的氧化物是水,化学式为H2O。
12. 根据图中提供的信息,回答下列问题。
(1)汞元素属于_____(填“金属”或“非金属”)元素,汞元素的相对原子质量是_____。
(2)A、B、C、D四种粒子中具有相对稳定结构的是_____(填字母,下同),属于同种元素的是_____。
(3)当E中x=12时,该粒子属于_____(填“原子”或“离子”)。
【答案】(1) ① 金属 ②. 200.6
(2) ①. AC##CA ②. BC#CB
(3)离子
【解析】
【小问1详解】
汞元素属于金属元素;故填:金属;根据元素周期表信息图正下方为相对原子质量,故汞的相对原子质量为:200.6;
【小问2详解】
A、B、C、D四种粒子中,具有相对稳定结构的是:AC,这是因为A中最外层也是第一层,达到2个电子时是一种稳定结构,C最外层电子数都是8,最外层电子数达到8个时,是一种稳定结构;属于同种元素的是BC,这是因为BC核内质子数相等;故填:AC;BC;
【小问3详解】
当E中x=12时,质子数大于核外电子数,所以属于离子;故填:离子
13. 如图是有水参与的一些实验,请按要求填空:
(1)图1简易净水器中活性炭当吸附剂是利用其_________性;
(2)图2为蒸馏装置,烧杯中冷水的作用是_________,该变化属于_________变化(填“物理”或“化学”),得到的水属于_________(填“硬水”或“软水”),可用_________检验;
(3)图3电解水中,产生氢气的是_________管,其燃烧的化学方程式是_________。
【答案】(1)吸附 (2) ①. 冷凝 ②. 物理 ③. 软水 ④. 肥皂水
(3) ①. B ②.
【解析】
【小问1详解】
活性炭具有吸附性,作用是吸附色素和异味,故填吸附;
【小问2详解】
进行蒸馏时,需要冷水对进入试管的蒸气进行冷凝,故填冷凝;
蒸气冷凝过程中水蒸气转化为液态水,没有生成新物质,属于物理变化,故填物理;
蒸馏水中只含有水分子,不含其他杂质,属于软水,故填软水;
区别硬水和软水可用肥皂水。水取样后加入肥皂水,振荡,产生较多泡沫的为软水,产生较少泡沫的为硬水;故填肥皂水;
【小问3详解】
电解水过程中,正极产生氧气,负极产生氢气,且氢气和氧气的体积比为2:1,图示中B管气体较多,所以B管内为氢气,故填B;
氢气燃烧生成水,其化学方程式为,故填;
14. 如图为探究二氧化碳性质的实验装置图,请回答。
(1)实验I中,观察到的现象是_________,该现象说明二氧化碳具有的性质是_________。
(2)实验Ⅱ中,观察到的现象是_________,发生这一现象的原因是_________。
(3)实验Ⅲ中,将二氧化碳气体通入紫色石蕊溶液中,可观察到石蕊溶液变_________;加热后,试管内反应化学方程式为_________。
【答案】14. ①. 下层的蜡烛先熄灭,上层的蜡烛后熄灭 ②. 密度比空气大,不能燃烧且不支持燃烧
15. ①. 塑料瓶变瘪 ②. 二氧化碳能溶于水且与水发生反应使瓶内压强减小
16. ①. 红色 ②.
【解析】
【小问1详解】
实验I中,观察到的现象是下层的蜡烛先熄灭,上层的蜡烛后熄灭;该现象说明二氧化碳具有密度比空气大,不能燃烧且不支持燃烧的性质;
【小问2详解】
实验Ⅱ中,观察到的现象是塑料瓶变瘪了;发生这一现象的原因是二氧化碳能溶于水且与水发生反应,使瓶内压强减小,导致塑料瓶变瘪;
【小问3详解】
实验Ⅲ中,将二氧化碳气体通入紫色石蕊溶液中,可观察到石蕊溶液变红色,是因为二氧化碳与水反应生成碳酸,碳酸能使紫色石蕊溶液变红色;加热后,溶液又变为紫色,是因为碳酸受热分解生成二氧化碳和水,试管内反应化学方程式为。
15. 某化学活动兴趣小组用如图装置进行一氧化碳与氧化铜反应的探究实验。
(1)实验一段时间后,装置A中的现象是_________;反应的化学方程式是_________。
(2)实验时先通CO后加热的原因为_________。
(3)从安全环保的角度考虑,上述实验需要改进的措施是_________。
【答案】(1) ①. 固体由黑色变红色 ②.
(2)除去装置中的空气,防止一氧化碳不纯引起爆炸
(3)尾部放一台燃着的酒精灯
【解析】
【小问1详解】
一氧化碳和氧化铜在加热条件下生成铜和二氧化碳,则A中固体由黑色变成红色;
反应的化学方程式为:。
【小问2详解】
一氧化碳为可燃性气体,不纯时会发生爆炸,则实验时先通CO一段时间,可除去装置中的空气,防止一氧化碳不纯发生爆炸。
【小问3详解】
一氧化碳有毒,尾气中含有未反应的一氧化碳,则尾部需加一个处理尾气的装置,可放一台燃着的酒精灯或气球。
16. 阅读下列科普短文,请回答下列问题:
84消毒液是高效消毒剂
“新冠”病毒在全球肆虐,严重影响了人们正常的生产和生活。在公共场所消杀新冠病毒的有效方法是喷洒84消毒液。
84消毒液主要成分是次氯酸钠,其化学式为:NaClO,含量是5%-7.5%。固态次氯酸钠为白色粉末,具有刺激气味,和水反应生成烧碱(NaOH)和次氯酸(HClO),而次氯酸不稳定,见光、遇热容易分解,生成盐酸和氧气。氯酸钠和盐酸反应生成氯气,84消毒液不能与厕所清洁剂混合使用,否则会造成氯气中毒。
次氮酸钠的杀菌作用包括次氯酸的作用、新生氧作用和氯化作用,次氯酸钠在水中形成次氯酸,作用于菌体蛋白质。次氯酸不仅可与细胞壁发生作用,且因分子小,不带电荷,侵入细胞内与蛋白质发生氧化作用或破坏其磷酸脱氢酶,使糖代谢失调而致细胞死亡。这就是次氯酸钠作为消毒剂的最主要的杀菌机理,所以,84消毒液中的次氯酸钠是高效的含氯消毒剂。
(1)次氯酸钠的物理性质是_____。(答一点)
(2)保存84消毒液的方法是_____。
(3)写出次氯酸钠和水反应的化学方程式_____。。
【答案】(1)白色粉末(或具有刺激性气味)
(2)低温、避光、密封
(3)
【解析】
【小问1详解】
由短文信息可知,固态次氯酸钠为白色粉末,具有刺激气味;故填:白色粉末(或具有刺激性气味)。
【小问2详解】
由短文信息可知,84消毒液主要成分是次氯酸钠,而次氯酸不稳定,见光、遇热容易分解,因此次氯酸钠应低温、避光、密封保存;故填:低温、避光、密封。
【小问3详解】
由短文信息可知,次氯酸钠能和水反应生成烧碱(NaOH)和次氯酸(HClO),则反应的化学方程式为;故填:。
【点睛】物理性质指的是不需要通过化学变化就能表现出来的性质。
17. 如图A,B,C,D是初中化学中常见的四种物质,其中A为黑色单质,D为红色单质,B、C是组成元素相同的两种气态化合物.“→”表示物质间的转化关系(部分反应物、生成物及反应条件已省略)。请回答:
(1)C的化学式是________;
(2)B的一种用途__________;
(3)C→B反应的化学方程式是_______________________。
【答案】 ①. CO2 ②. 作燃料或冶炼金属 ③. CO2+C2CO
【解析】
【分析】初中化学中常见黑色单质为C或Fe,常见红色单质为Cu或红磷,常见组成元素相同的两种气态化合物为CO和CO2,由图中的转化关系可知,A,B,C,D分别为C、CO、CO2、Cu。
【详解】(1)由分析可知C的化学式是CO2;
(2)BCO,具有可燃性和还原性,可用做燃料或冶炼金属;
(3)C是CO2,B是CO,CO2在高温条件下可被C还原为CO,反应的化学方程式是 。
故答案填:
(1)CO2 (2)作燃料或冶炼金属
(3)
18. 某化学兴趣小组用以下装置制取气体并进行性质探究,请根据要求进行填空:
(1)仪器a的名称是_________。
(2)若用高锰酸钾制取氧气,应选用发生装置_________(填字母),该反应的化学方程式是_________。
(3)实验室制取二氧化碳选用C作发生装置比B装置理想的理由是_________,检验二氧化碳的化学方程式为_________。
(4)如图E装置所示收集二氧化碳,E中植物油的作用是_________。
【答案】(1)试管 (2) ①. A ②.
(3) ①. C可以控制反应的速率 ②.
(4)用植物油将二氧化碳和水隔离,防止二氧化碳溶于水
【解析】
【小问1详解】
观察图可知仪器a的名称是:试管;
小问2详解】
高锰酸钾制氧气属于固体加热制取气体,所以装置选择:A;
高锰酸钾加热生成锰酸钾、二氧化锰和氧气,反应方程式为:;
【小问3详解】
实验室制取二氧化碳选用C作发生装置比B装置理想,因为C中的注射器可以控制盐酸的加入量来控制反应的速率,故填:C可以控制反应的速率;
检验二氧化碳通常是用澄清石灰石,二氧化碳和石灰水反应生成碳酸钙和水,反应的化学方程式为:;
【小问4详解】
E装置所示收集二氧化碳,由于二氧化碳可溶于水,所以E中植物油的作用是将二氧化碳和水隔离,防止二氧化碳溶于水,故填:将二氧化碳和水隔离,防止二氧化碳溶于水。
19. 鸡蛋壳的主要成分是碳酸钙。为了测定某鸡蛋壳中碳酸钙的质量分数,小华同学进行了如下实验:将该鸡蛋壳洗净、干燥并捣碎后,称取10g放在烧杯里,然后往烧杯中滴加足量的稀盐酸,加入稀盐酸的质量与生成气体的质量如图所示(假设鸡蛋壳中其他成分不与稀盐酸反应)。计算:
(1)产生二氧化碳的质量为_________g。
(2)该鸡蛋壳中碳酸钙的质量分数为_________。
【答案】(1)2.2 (2)解:设鸡蛋壳中碳酸钙的质量为
鸡蛋壳中碳酸钙的质量分数=
答:该鸡蛋壳中碳酸钙的质量分数为50%。
【解析】
【小问1详解】
由稀盐酸质量与生成气体的质量图可知:生成二氧化碳的质量=2.2g。
【小问2详解】
解析见答案。物质
M
N
P
Q
反应前质量
18
1
2
32
反应后质量
待测
26
2
12
辽宁省营口市2023-2024学年九年级上学期期末化学试题: 这是一份辽宁省营口市2023-2024学年九年级上学期期末化学试题,共15页。试卷主要包含了 我国是历史悠久文明古国, “掬水月在手,弄花香满衣”, “清明插柳,端午插艾”, 下图是某化学反应的微观示意图等内容,欢迎下载使用。
辽宁省营口市站前区第一中学2023-2024学年九年级上学期10月质量监测化学试题(解析版): 这是一份辽宁省营口市站前区第一中学2023-2024学年九年级上学期10月质量监测化学试题(解析版),共17页。试卷主要包含了 下列说法正确的是, 下列描述属于氧气化学性质的是, 小明用托盘天平称量12等内容,欢迎下载使用。
辽宁省沈阳市虹桥初级中学2023-2024学年九年级上学期11月期中化学试题: 这是一份辽宁省沈阳市虹桥初级中学2023-2024学年九年级上学期11月期中化学试题,共8页。

