小学数学北师大版六年级上册2 统计图的选择巩固练习
展开一、选择题
1.要表示深圳市2020年月平均气温的变化情况,最好用( )。
A.扇形统计图B.折线统计图C.条形统计图D.统计表
2.要表示今年前五个月的物价变化情况选用( )统计图比较合适。
A.条形B.折线C.扇形D.以上三个都可以
3.防汛指挥中心要掌握水库水位的变化情况,选用( )统计图比较合适。
A.扇形B.折线C.条形D.无法确定
4.下面四周跳绳个数统计如下。要表示小明四周跳绳个数的变化情况,用( )表示比较合适。
A.条形统计图B.折线统计图C.复试条形统计图D.扇形统计图
5.某市湖水小区居委会对其社区居民的家庭经济状况进行调查,调查的结果是,该社区共有居民500户,高收入、中等收入和低收入家庭分别有166户、210户和124户.那么下列表述正确的是( ).
A.湖水小区高收入家庭户数占小区总户数的33.2%
B.可用折线统计图来反映调查结果
C.中等收入家庭户数所占的百分比最小
D.根据以上信息,可求出准确的全市低收入家庭总户数
6.下图是张华家2019年四个季度用电量统计表。
我们根据统计表绘制统计图时,要从统计图中看出四个季度用电量变化情况。绘制( )更合适。
A.折线统计图B.扇形统计图C.条形统计图D.以上三种都可以
二、填空题
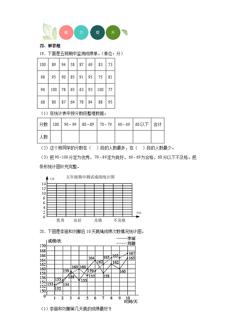
7.学校一共有80棵树,其中杨树有20棵,松树有30棵,要想清楚地看出各种树与总棵数之间的关系,应绘制( )统计图,其中杨树占( )%,松树占( )%。
8.人离不开水,成年人每天体内47%的水靠喝水获得,39%来自食物含的水,14%来自体内氧化时释放出来的水。以上调查结果用( )统计图比较合适。一个成年人如果想每天体内维持约2500升的水,那么他每天需要喝( )毫升水。
9.统计成绩时,要反映出各个分数段人数各占全班人数的百分比最好选用( )统计图;要反映某城市一天气温变化情况,最好选用( )统计图;要反映学校学生对各电视节目喜欢的人数,最好选用( )统计图。
10.某小学要统计六年级男、女生的读书量,可以选择( )统计图。
11.统计六年级各班的人数情况,最好用( )统计图;统计兰溪上周的气温变化情况,最好用( )统计图。
12.为了直观表示刘云从一年级到六年级每年体检的身高变化情况,应选用( )统计图;为了反映学校图书室内各种书籍所占百分比情况,应选用( )统计图.
13.要统计淘气家水电气支出占全部支出的多少,要选用( )统计图;要统计一个病人一周内每天的体温变化,最好选用( )统计图;要统计全校各年级人数情况,则选用( )统计图合适。
三、判断题
14.要表示白水县城乡人口数各占总人口的百分比,选择折线统计图更合适。( )
15.为表示某地上半年每月的平均气温变化情况,应制成条形统计图。( )
16.只反映出某校各年级人数的多少情况,应该选择条形统计图。( )
17.描述我国五大主峰的海拔高度,绘制折线统计图更适合。( )
18.要反映某市蔬菜价格的变化情况,选择折线统计图比较好。( )
四、解答题
19.下面是五班期中监测成绩单。(单位:分)
(1)在统计表中按分数段整理数据。
(2)这个班同学的分数在( )段的人数最多,在( )段的人数最少。
(3)把分定为优秀,定为良好,为合格,60分以下不及格。把条形统计图补充完整。
20.下图是李丽和刘娜近10天跳绳成绩次数情况统计图。
(1)李丽和刘娜第几天跳的成绩最好?
(2)比一比,谁的跳绳成绩更好一点?你是如何比较的?如果班级里需要选一名同学去参加学校的跳绳比赛,你觉得谁去更合适?
21.下面几组数据分别选用哪种统计图表示更合适?
(1)空气的主要成分体积含量中氧气占总体积的21%,氮气占总体积的78%,其他占总体积的1%,空气含量情况统计图.
(2)实验小学2016年各年级人数情况统计图.
(3)2013~2016年实验小学校园内树木总数量变化情况统计表.
22.六年级四个班同学植树情况如下:
六年级(1)班25棵,六年级(2)班20棵,六年级(3)班30棵,六年级(4)班25棵.
六年级四个班同学植树情况统计图:
哪个班植树的棵数最多?平均每个班植多少棵树?你还什么解决方案?
23.统计.
1.南山小学近几年植树情况如下:
(1)南山小学2014—2018年校园内树木总量变化情况统计表.
(2)2018年南山小学校园内各种树木所占百分比情况统计表.
(3)2018年南山小学校园内各种树木数量统计表.
上面三组数据分别用哪种统计图表示更合适?
2.请根据第一组数据制成统计图.
南山小学2014—2018年校园内树木总量变化情况统计表
周
第一周
第二周
第三周
第四周
跳绳数量
340
450
560
710
季度
第一季度
第二季度
第三季度
第四季度
用电量/千瓦时
250
150
400
200
100
89
94
58
87
69
83
73
98
95
90
85
91
95
75
81
96
100
78
65
63
93
100
77
68
80
87
64
78
84
88
95
分数
100
60以下
合计
人数
年级
一
二
三
四
五
六
人数(人)
124
110
108
121
106
110
年份
2013
2014
2015
2016
总量/棵
186
200
240
256
年份
2014
2015
2016
2017
2018
总量/棵
100
120
150
170
200
年份
杨树
柳树
松树
槐树
其他
百分比/%
25
20
15
15
25
年份
杨树
柳树
松树
槐树
其他
总量/棵
50
40
30
30
50
参考答案:
1.B
2.B
3.B
4.B
5.A
6.A
7. 扇形 25 37.5
8. 扇形 1175000
9. 扇形 折线 条形
10.复式条形
11. 条形 折线
12. 折线
扇形
13. 扇形 折线 条形
14.×
15.×
16.√
17.×
18.√
19.(1)
(2)90—99和80—89;60以下
(3)
20.(1)第10天
(2)刘娜,看折线图,虽然前期李丽成绩比刘娜好,但到第5天后,刘娜成绩始终提高,但李丽却出现波动,不稳定,所以应派刘娜去。
21.(1)扇形统计图 (2)条形统计图 (3)折线统计图
22.六(3)班植树的棵数最多;平均每个班植树25棵;也可以采用扇形统计图来解决.
23.1.(1)折线统计图;(2)扇形统计图;(3)条形统计图;
2.
分数
100
90—99
80—89
70—79
60—69
60以下
合计
人数
3
9
9
5
5
1
32
小学北师大版2 统计图的选择课时训练: 这是一份小学北师大版2 统计图的选择课时训练,共5页。
小学数学2 统计图的选择优秀课后作业题: 这是一份小学数学2 统计图的选择优秀课后作业题,共7页。试卷主要包含了2统计图的选择,7;9等内容,欢迎下载使用。
数学五 数据处理2 统计图的选择同步测试题: 这是一份数学五 数据处理2 统计图的选择同步测试题,共9页。试卷主要包含了2 统计图的选择等内容,欢迎下载使用。

