宁夏固原市第五中学2023-2024学年高三上学期第一次月考政治试题(Word版附解析)
展开一、单项选择题(共30小题,每小题2分,共60分)。
(2022·全国甲卷)
1. 2021年4月,中共中央办公厅、国务院办公厅印发《关于建立健全生态产品价值实现机制的意见》强调,要以保障自然生态系统休养生息为基础,增值自然资本,厚植生态产品价值;充分发挥市场在资源配置中的决定性作用,推动生态产品价值有效转化。这表明( )
①生态产品有使用价值,其利用要合理有效
②生态产品有商品属性,其价值必然会实现
③生态产品有价值,价值实现要通过市场途径
④生态产品有稀缺性,休养生息是其价值源泉
A. ①③B. ①④C. ②③D. ②④
【答案】A
【解析】
【详解】①:建立健全生态产品价值实现机制,以保障自然生态系统休养生息为基础,增值自然资本,厚植生态产品价值,这说明生态产品有使用价值,其利用要合理有效,①正确。
②:生态产品有商品属性,其价值能否实现受多种因素制约,“其价值必然会实现”说法过于绝对化,②排除。
③:“充分发挥市场在资源配置中的决定性作用,推动生态产品价值有效转化”意味着生态产品有价值,价值实现要通过市场途径,③正确。
④:生态产品的价值来源于人类劳动,④错误。
故本题选A。
(2022·全国甲卷)
2. 下图反映2015-2021年我国农村居民人均可支配收入变化情况、城乡居民人均可支配收入比值变化情况。
据此可以推断出( )
①城乡居民的支出结构日益趋同
②农村居民的消费潜力不断增大
③城乡居民的恩格尔系数逐年上升
④农村居民人均可支配收入增速快于城镇居民
A. ①②B. ①③C. ②④D. ③④
【答案】C
【解析】
【详解】①:图表未显示城乡居民的支出结构,况且城乡居民支出结构趋同的说法错误,①排除。
②④:图表显示城乡居民人均可支配收入比值逐年降低,这意味着农村居民收入增幅大于城镇居民,农村居民人均可支配收入增速快于城镇居民,同时,图表也在显示农民收入逐年增加,这会导致农村居民的消费潜力不断增大,②④正确。
③:图表未显示城乡居民的恩格尔系数变化情况,况且城乡居民的恩格尔系数逐年上升,意味着城乡居民消费水平逐年下降,这不符合事实,③排除。
故本题选C。
(2020·新课标I)
3. 新冠肺炎疫情发生以后,医用口罩、防护服、消毒液等防疫物资一度紧缺,不少大型制造企业开启了“跨界”生产之路,如某电器集团紧急成立医疗子公司,迅速调整生产计划,很快向市场提供医疗物资生产设备和医用口罩。企业短时间内紧急转产、快速投产,说明( )
①我国相关制造业有完整灵活的供应链
②市场需求对企业生产有重要导向作用
③企业具有转产防疫产品的前瞻性战略
④企业可以通过转产快速化解市场风险
A. ①②B. ①④C. ②③D. ③④
【答案】A
【解析】
【详解】①:“不少大型制造企业开启了‘跨界’生产之路”表明我国相关制造业有完整灵活的供应链,①符合题意。
②:“医用口罩、防护服、消毒液等防疫物资一度紧缺,企业转产”表明市场需求对企业生产具有重要导向作用,②符合题意。
③:疫情发生后,企业才转产,并不能体现“前瞻性战略”,③不符合题意。
④:材料并不能说明“企业可以通过转产快速化解市场风险”,④不符合题意。
故本题选A。
(2020·新课标I)
4. 2015年10月,人民币跨境支付系统(CIPS)正式启动。CIPS是由中国人民银行组织开发,为境内外金融机构人民币跨境和离岸业务提供资金清算与结算服务的系统。截至2020年5月末,有96个国家和地区的969家银行接入该系统。CIPS的推广使用表明( )
①人民币实现跨境自由流动
②人民币国际化进程加速
③人民币在全球可自由兑换
④中国对外贸易结算风险降低
A. ①③B. ①④C. ②③D. ②④
【答案】D
【解析】
【详解】①③:材料中“有96个国家和地区的969家银行接入该系统”并不能推导出人民币实现跨境自由流动、人民币可在全球自由兑换,这夸大了CIPS在现阶段的作用,①③不符合题意。
②:人民币跨境支付系统的启动体现了人民币国际化进程加速,②符合题意。
④:CIPS为境内外金融机构人民币跨境和离岸业务提供资金清算与结算服务,这将使得中国对外贸易结算风险降低,④符合题意。
故本题选D。
(2020·新课标Ⅱ)
5. 一双限量版运动鞋,官网标价千余元,线上倒手几次价格就能翻到几万;有人甚至声称自己靠炒鞋月入十几万……一段时间以来,炒鞋不断升温,引发媒体关注,并纷纷提示风险。炒鞋行为存在风险的原因在于( )
①鞋已不具有使用价值,其交易不是商品交换
②鞋的价格远远高于鞋的价值,背离了价值规律
③借助网络交易平台炒鞋,货币难以充当流通媒介
④资本追逐不断推高价格,鞋的价值越来越难以实现
A. ①②B. ①③C. ②④D. ③④
【答案】C
【解析】
【详解】②:本题需要回答的是炒鞋行为存在风险的原因。一双千余元的限量版运动鞋,经炒作后能翻到几万。而根据价值规律,商品的价值量由生产商品的社会必要劳动时间决定,商品交换以价值量为基础实行等价交换,商品的价格围绕价值上下波动,鞋的价格远远高于价值,显然背离了价值规律,②正确。
④:炒鞋行为的背后是资本在追逐利益,因此,资本追逐不断推高价格,几次倒手身价翻了好几番,会最终导致鞋很难卖出去,其价值越来越难实现。鞋卖不出去,摔坏的就是鞋的持有者,因此会存在一定的风险,④正确。
①:炒鞋过程中的鞋依然是商品,是使用价值和价值的统一体,交易过程仍然是商品交换,①说法错误。
③:借助网络交易平台炒鞋,货币仍然执行的是流通手段的职能,依然充当商品交换的媒介,③说法错误。
故本题选C。
(2021·全国甲卷)
6. 对于传统百货商场来说,超市和家电连锁大卖场出现使其经营陷入困境,而互联网电商的出现,又使超市和家电连锁大卖场的经营受到冲击。上述现象背后的经济逻辑是( )
A. 商业模式创新提升成本优势B. 科技进步减少商品流通环节
C. 数字营销增加商品的附加值D. 居民收入增长改变消费习惯
【答案】A
【解析】
【详解】A:对于传统百货商场来说,超市和家电连锁大卖场的经营方式可大大降低其经营成本,所以具有较强的竞争优势。而相对于线下实体店的营销模式而言,互联网电商的线上营销模式使其经营成本进一步下降,使其更具有竞争优势。这表明商业模式创新可以提升成本优势,增强商场竞争力,A项符合题意。
B:材料中未涉及商品流通环节减少的相关信息,B项不符合题意,排除。
C:数字营销方式有利于降低经营者的经营成本,但不会增加商品的附加值,C项错误,排除。
D:随着居民收入水平的不断提高,人们的消费习惯可能会发生相应的变化,但材料未涉及这一内容,D项排除。
故本题选A。
(2020·新课标Ⅱ)
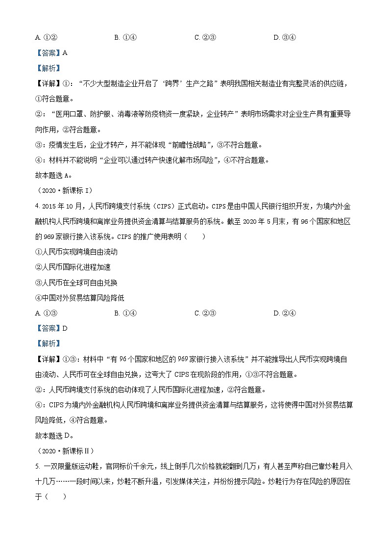
7. 2016~2019年某国工业企业的成本和利润率指标变化如图所示。
2016~2019年某国工业企业的成本和利润率指标变化
下列政策措施中,有利于保持图中指标变化趋势的是( )
①健全知识产权市场,加速科技成果转化
②允许企业将研发费用进行税前抵扣
③鼓励与引导企业承担更多的社会责任
④制定严格的废水、废渣、废气处理标准
A. ①②B. ①③C. ②④D. ③④
【答案】A
【解析】
【详解】①:依据材料信息可知,该国工业企业的成本逐年下降,利润率逐年升高。健全知识产权市场,加速科技成果转化,有利于推动企业创新发展,提高生产效率,从而降低成本,提高利润率,①正确切题。
②:允许企业将研发费用进行税前抵扣,有利于鼓励企业进行科技创新,降低企业在科研方面的制度性交易成本,从而实现降低成本,提高利润率,②正确切题。
③:鼓励与引导企业承担更多的社会责任,有利于树立良好的企业信誉和形象,但与降低成本和提高利润率之间没有直接关系,③不选。
④:制定严格的废水、废渣、废气处理标准,有利于企业绿色发展,但可能提高企业的生产成本,④与题意不符。
故本题选A。
(2020·新课标I)
8. 为发挥农业保险对支农惠农、促进农业发展的作用,中央财政于2007年开始实施农业保险保费补贴政策。截至2019年底,农业保险累计支付赔款2400多亿元,服务农户数从0.5亿户次增至1.8亿户次,提供的风险保障从0.1万亿元增加到3.6万亿元。农业保险保费补贴政策发挥作用的路径是( )
①获得财政补贴,降低成本支出
②增加生产投入,促进产业发展
③购买农业保险,支付保险费用
④转移灾害风险,稳定收入预期
A. ①→③→④→②B. ①→③→②→④
C. ③→①→④→②D. ③→①→②→④
【答案】C
【解析】
【详解】①③:中央财政实施农业保险保费补贴政策,前提是农户购买了农业保险,支付了相应保险费用,才可享受相应的补贴政策。③排第一位,①排第二位。
④:购买农业保险后,当风险发生时,能有效规避风险,转移灾害风险预,稳定收入预期,④排第三位。
②:当农户的收入预期向好的时候,农户将进一步增加生产投入,即达到了“发挥农业保险对支农惠农、促进农业发展的作用”,②排第四位。
故本题选C。
(2020·新课标Ⅰ)
9. 2019年10月,《中共中央关于坚持和完善中国特色社会主义制度、推进国家治理体系和治理能力现代化若干重大问题的决定》首次将数据与劳动、资本、土地等并列,将其列为生产要素。数据被列为生产要素是因为( )
①数据广泛融入生产过程,具有独特创造力
②数据是最具流动性的基础性资源
③数据的所有权和使用权可以分离
④数据对提高生产效率的作用日益凸显
A. ①②B. ①④C. ②③D. ③④
【答案】B
【解析】
【详解】①④:数据被列入生产要素是因为数据具有独特的创造力,在生产过程中的作用越来越突出,①④正确。
②:数据不是最具流动性的基础性资源,②排除。
③:数据之所以被列为生产要素,是因为其对生产的促进作用,而不是因为其所有权和使用权可以分离。③不符合题意。
故本题选B。
(2021·全国乙卷)
10. 下图是我国2016~2020年全国一般公共收入与支出变化走势。
附:据政府工作报告,2020年我国财政赤字率为3.6%,2021年拟按3.2%左右安排(赤字率的国际警戒线为3%)。
针对上图反映的问题,积极的应对办法是( )
①培育新的经济增长点,扩大税收来源
②加大政府债券发行规模,弥补收入不足
③压缩社会保障类开支,减少财政支出
④优化财政支出结构,提高资金使用效率
A. ①③B. ①④C. ②③D. ②④
【答案】B
【解析】
【分析】
【详解】图示信息表示全国一般公共收入小于支出,说明我国出现财政赤字现象,且结合注释,我国的赤字率已经超过国际警戒线,对此的应对策略:
①:经济发展是税收的基础,因此培育新的经济增长点,扩大税收来源,有利于增加财政收入,减少财政赤字,故①正确。
②:增发国债是弥补收入不足的措施,但会增加财政赤字率,故不是积极应对的办法,②排除。
③:社保支出关系民生福祉,不应压缩;“压缩社保开支”也不是积极的应对办法。③错误。
④:优化财政支出结构,提高资金使用效率,有助于适当降低财政支出,缩小收支差距。④正确。
故本题选B。
(2020·新课标3)
11. “银税互动”是指税务、银保监部门和金融机构合作,帮助中小企业将纳税信用转化为融资信用,为其贷款提供便利,实现“以税促信、以信申贷”的目标。银行根据企业纳税信用等级确定免抵押、免担保的信用融资额度。到2020年4月末,“银税互动”贷款余额5732亿元,同比增长74%;贷款户数75万户,同比增长114%。“银税互动”的积极作用是( )
①放宽融资条件,纾解企业资金困难
②提高存贷利差,增加银行利润
③鼓励诚信纳税,降低企业融资成本
④有效控制信贷风险,改善银企关系
A. ①②B. ①③C. ②④D. ③④
【答案】B
【解析】
【详解】①:“为其贷款提供便利”、“免抵押、免担保信用融资”表明“银税互动”在一定程度上可以放宽融资条件,有利于纾解企业资金困难,①符合题意。
②:材料未涉及存贷利差,则不能得出银行利润增加,②不符合题意。
③:“银税互动”是指税务、银保监部门和银行业金融机构合作,帮助企业将纳税信用转化为融资信用,缓解企业融资难题的活动,这有利于解决企业信贷融资中信息不对称的问题,促进企业融资的可获得性,缓解企业融资难、融资贵等问题,降低融资成本,从而促进企业依法诚信纳税,③符合题意。
④:信贷风险是指借款企业因各种原因不能按时归还信贷本息而使银行资金遭受损失的可能性,材料并不能表明控制信贷风险,④不符合题意。
故本题选B。
(2022·全国乙卷)
12. 2022年中央一号文件明确要求:适当提高稻谷、小麦最低收购价,健全农民种粮收益保障机制;在黄淮海、西北、西南地区推广玉米大豆带状复合种植,在东北地区开展粮豆轮作,在长江流域开发冬闲田扩种油菜。这是为了( )
①保护农民种粮积极性,稳定粮食产量
②发挥市场决定作用,有效配置农业资源
③优化农作物种植结构,更好满足市场需求
④扩大农作物种植面积,实现农产品自给自足
A. ①③B. ①④C. ②③D. ②④
【答案】A
【解析】
【详解】①③: 中央一号文件明确要求适当提高稻谷、小麦最低收购价,健全农民种粮收益保障机制。这样可以保护农民种粮积极性,从而稳定粮食产量;中央一号文件还明确要求在黄淮海、西北、西南地区推广玉米大豆带状复合种植,在东北地区开展粮豆轮作,在长江流域开发冬闲田扩种油菜。这样可以优化农作物种植结构,更好满足市场需求,故①③符合题意。
②:题干中是“中央一号文件明确要求”,这是在发挥国家宏观调控“有形之手”作用,而不是发挥市场“无形之手”作用,故②排除。
④:题干中中央一号文件是重点强调要保护农民种粮积极性和优化农作物种植结构,并没有改变我国农作物的种植面积,而且我国粮食早在这次中央一号文件出台之前就能够自给自足,故④错误。
故本题选A。
(2021·全国乙卷)
13. 经济合作与发展组织数据显示:2020年全球外国直接投资(FDI)总规模为8460亿美元,比上年下降38%,但中国FDI逆势增至2120亿美元,增幅为14%,成为全球最大外资流入国。2020年中国FDI逆势增长,得益于( )
①中国有效控制新冠肺炎疫情,经济增长率先恢复
②中国进一步扩大开放,货物进出口总额大幅增长
③中国营商环境不断优化,对外资更具吸引力
④中国对外直接投资不断增大,投资结构改善
A. ①③B. ①④C. ②③D. ②④
【答案】A
【解析】
【分析】
【详解】①③:由题意可知,2020年全球FDI在下降,而我国FDI却在增长,这得益于我国有效控制新冠肺炎疫情,为经济增长提供条件;不断优化营商环境,有力地吸引了外资。①③正确。
②:材料中强调的是我国FDI即外国直接投资逆势增长,与货物进出口总额无直接关系。②不符合题意。
④:材料中强调的是我国FDI即外国直接投资逆势增长,属于引进来,而不是对外直接投资。④不符合题意。
故本题选A。
(2020·新课标Ⅱ)
14. 近年来,中国铁路上海局集团、南昌局集团、成都局集团等发布消息,对所属高铁列车执行票价调整:以公布票价为最高限价,分季节、分时段、分席别、分区段在限价内实行多档次票价,最大折扣幅度5.5折。对高铁车票实行差异化定价,意在( )
①增加高铁供给,提高市场占有率
②发挥价值规律作用,让市场供求决定价格
③运用价格机制,提高高铁运营效率
④形成合理比价,正确反映市场供求关系
A. ①②B. ①③C. ②④D. ③④
【答案】D
【解析】
【详解】③:以公布票价为最高限价,分季节、分时段、分席别、分区段在限价内实行多档次票价,这种差异化的定价既能反映供求关系,又能反映商品价值,也体现了宏观调控有形的手的独特作用,这有利于提高高铁的运营效率,③正确。
④:高铁车票的差别化定价是根据季节、时段、席别和区段,这能正确反映高铁的市场供求关系,形成合理比价,④正确。
①:对高铁车票实行差别化定价并不是为了增加高铁供给,而是为了刺激高铁需求,①说法错误。
②:供求影响价格,价值决定价格,②说法错误。
故本题选D。
15. 网络已经日益深入到人们的日常生活中,很多资源网站为人们的学习、生活、工作提供了方便。但大多数网站提供的信息服务是有偿的。资源网站提供的有偿信息服务
A. 是商品,因为是用于交换的劳动产品
B. 不是商品,因为不具有使用价值
C. 是商品,因为具有使用价值
D. 不是商品,因为它没有用于交换
【答案】A
【解析】
【详解】A:资源网站提供的有偿信息服务是商品,因为是用于交换的劳动产品,A项符合题意。
B:有使用价值的物品未必是商品,商品是用于交换的劳动产品,C项说法错误。
BD:资源网站提供的有偿信息服务是商品,项BD不选。
故正确选项A。
16. 2017年5月,国务院办公厅印发《全国打击侵犯知识产权和制售假冒伪劣商品工作要点》。我国有关部门对假冒伪劣商品依法处理,体现的经济生活道理有( )
A. 有使用价值的东西一定是商品B. 商品的使用价值是价值的物质承担者
C. 有价值的东西不一定有使用价值D. 商品质量的优劣决定商品价值的大小
【答案】B
【解析】
【详解】A:商品是用于交换的劳动产品,有使用价值的东西不一定是劳动产品,也不一定用于交换,故A错误。
B:我国有关部门对假冒伪劣商品依法处理,体现的经济生活道理有:商品是使用价值和价值的统一体,商品的使用价值是价值的物质承担者,故B正确。
C:价值是凝结在商品中无差别的人类劳动,商品有两个基本属性,价值和使用价值。商品的使用价值是价值的物质承担者。有价值的东西是商品,一定有使用价值,故C错误。
D:生产商品的社会必要劳动时间决定商品价值的大小,故D错误。
故本题选B。
17. 在10月18日举行的中国(四川)电子商务发展峰会上,商务部电子商务和信息化司副司长蔡裕东介绍,2021年1~9月,全国电子商务的增长仍然超过30%,形势非常不错。网购兴起,人们消费习惯逐渐发生变化。网络购物( )
①使货币职能发生了本质的变化
②没有改变商品交换的本质
③表明纸币已经由电子货币取代
④没有改变商品流通的形式
A. ①②B. ①③C. ③④D. ②④
【答案】D
【解析】
【详解】①:货币在网络购物过程中仍发挥流通手段的职能,货币的职能没有发生根本变化,①不符合题意。
②:网络购物,是商品借助网络这个新兴媒体进行的交换,商品交换的方式发生了变化,但商品交换仍然是无差别的人类劳动的交换,其本质并未改变,②符合题意。
③:在网络购物中,使用电子货币交易,但其他场所中,仍然使用纸币交易,③表述错误。
④:在网络购物中,商品流通形式仍然是以货币为媒介的商品交换,④符合题意。
故本题选D。
中国人民银行授权中国外汇交易中心公布,2014年9月24日银行间外汇市场人民币汇率中间价为100美元对人民币614元,而2018年10月9日100美元对人民币则为690元。据此回答下面小题。
18. 上述材料表明( )
A. 美元汇率在升高,美元升值,人民币贬值B. 美元汇率在跌落,美元贬值,人民币升值
C. 美元汇率在升高,美元贬值,人民币升值D. 美元汇率在跌落,美元升值,人民币贬值
19. 下列主体中,不希望这种现象发生的是( )
A. 河南省某皮鞋加工出口企业B. 一位即将赴美国留学的中国大学生
C. 一家准备到中国投资办厂的美国公司D. 一位即将赴内蒙古草原旅游的美国人
【答案】18. A 19. B
【解析】
【18题详解】
A:2014年9月24日银行间外汇市场人民币汇率中间价为100美元对人民币614元,而2018年10月9日100美元对人民币则为690元。100美元兑换的人民币增多,体现了美元汇率在升高,美元升值,人民币贬值,故A正确。
BCD:材料体现了美元汇率在升高,美元升值,人民币贬值,“美元汇率在跌落、美元贬值、人民币升值”的说法都是错误的,故BCD错误。
故本题选A。
【19题详解】
A:人民币贬值,美元升值,有利于出口。河南省某皮鞋加工出口企业希望这种现象发生,故A不符合题意。
B:人民币贬值,美元升值,中国大学生赴美国留学费用增加,不希望这种现象发生,故B符合题意。
C:人民币贬值,美元升值,有利于吸引外来投资,因此一家准备到中国投资办厂的美国公司希望这种现象发生,故C不符合题意。
D:人民币贬值,美元升值,美国人到中国旅游费用降低,因此即将赴内蒙古草原旅游的美国人希望这种现象发生,故D不符合题意。
故本题选B。
20. 2018年7月,河北容城县西瓜种植基地现场采摘的西瓜零售价仅0.35元每斤。但此时千里之外的成都,本地大棚种植西瓜在超市、农贸市场的零售价竟达到1.5元每斤。下列对成都西瓜价格高的原因推断正确的是( )
①采用大棚种植,投入多成本高②流通环节多,流通成本较高
③种植技术先进,劳动生产率高④西瓜品质好,决定其价格高
A. ①②B. ①④C. ②③D. ③④
【答案】A
【解析】
【详解】①:本地大棚种植西瓜在超市、农贸市场的零售价竟达到1.5元每斤有可能是大棚种植,投入多成本比较高造成,故①正确。
②:超市和农贸市场增加流通环节多,流通成本较高,导致成都的西瓜价格高,故②正确。
③:如果种植西瓜的社会劳动生产率提高,则西瓜的价格会降低,价格不会升高,故③错。;
④:供求关系影响价格,价值决定价格,品质是因素,但不是决定因素,故④错误。
故本题选A。
21. 若生产同样的一双皮鞋,甲厂花费2小时,乙厂花费3小时,丙厂花费4小时,三双鞋在同一市场上出售,试问,哪一双鞋的价值量大
A. 甲厂生产的皮鞋价值量大B. 乙厂生产的皮鞋价值量大
C. 丙厂生产的皮鞋价值量大D. 甲乙丙三厂生产的皮鞋价值量一样大
【答案】D
【解析】
【详解】甲厂花费2小时,乙厂花费3小时,丙厂花费4小时,这些分别都是甲乙丙的个别劳动时间,而价值量是由社会必要劳动时间决定,因此与他们的个别劳动时间无关,价值量一样大。
A说法错误,价值量是由社会必要劳动时间决定,因此与他们的个别劳动时间无关,价值量一样大;
B说法错误,价值量是由社会必要劳动时间决定,因此与他们的个别劳动时间无关,价值量一样大;
C说法错误,价值量是由社会必要劳动时间决定,因此与他们的个别劳动时间无关,价值量一样大;
D符合题意,商品的价值量不是由个别劳动时间决定的,而是由社会必要劳动时间决定,因此与他们的个别劳动时间无关,价值量一样大。
故选D。
22. “大米涨价了,也得买。”“金价涨了,以后再买金项链。”上述情况说明 ( )
①生活必需品的需求弹性大
②高档耐用品的需求弹性小
③商品价格的变动会引起需求量的变动
④不同商品的需求对价格变动的反映程度是不同的
A. ①②B. ③④C. ①②③D. ②③④
【答案】B
【解析】
【详解】①②:价格变动对生活必需品和高档耐用品需求量的影响是不同的,价格发生一定的变化,生活必需品受影响较小,高档耐用品则受影响较大,①②表述错。
③④:商品价格的变动会引起需求量的变动,不同商品的需求对价格变动的反映程度是不同的,③④表述正确且符合题意。
故本题选选B。
23. 按现行规定,金融机构人民币存款利率(年利率)一年期为3%,两年期为3.75%。老陈有10 000元闲置资金,准备存两年,那么,这笔钱以一年期连续存(第一期利息计入第二期本金)两年的利息比存一个两年期的利息
A. 少141元B. 多141元C. 少150元D. 多150元
【答案】A
【解析】
【详解】按一年期连续存(第一期利息计入第二期本金)两年的利息为: 10 000元*3%+(10 000元+10 000元*3%)* 3%=609元;如果存一个两年期的利息为:10 000元*3.75%*2=750元;750元-609元=141元。因此,一年期连续存(第一期利息计入第二期本金)两年的利息比存一个两年期的利息少141元。故本题选A。
(2019·全国卷Ⅰ·T12)
24. 近年来,提高供给质量是供给侧结构性改革的主攻方向,全面提高产品和服务质量是提升供给体系的中心任务。为此,国家开展质量提升行动。从劳动价值论看,开展质量提升行动,是因为
①商品的质量是衡量价值的天然尺度
②商品的质量决定了商品的交换价值
③商品的使用价值是价值的物质承担者
④商品的质量与商品的使用价值密切相关
A. ①②B. ①③C. ②④D. ③④
【答案】D
【解析】
【详解】本题考查商品的基本属性的相关知识。产品的服务和质量是产品使用价值的体现,开展质量行动就是因为商品的质量与商品的使用价值密切相关,商品的使用价值是价值的物质承担者,③④正确切题。衡量价值的天然尺度是生产商品所耗费的社会必要劳动时间,不是商品的质量,①说法错误;商品的交换价值由生产商品所耗费的社会必要劳动时间决定,不是商品的质量,②说法错误。故本题选D。
【点睛】商品使用价值与价值的关系:商品是使用价值和价值的统一体,使用价值是价值的承担者。注意:使用价值不决定价值,但使用价值好的商品有利于实现价值,一个人不能同时拥有使用价值和价值。
(2019·全国高考卷Ⅲ.T12)
25. 某国是铁矿石、石油等大宗商品(以美元计价)的进口国。当美元指数持续上涨时,该国面临通货膨胀的压力。不考虑其他因素的影响,这一传导过程是
①进口原材料成本上升
②居民消费价格上涨
③生产者出厂价格上涨
④生产者购进价格上涨
A. ①→④→③→②B. ①→④→②→③C. ④→①→③→②D. ④→①→②→③
【答案】A
【解析】
【详解】本题考查汇率变动以及通货膨胀的相关知识。当美元指数持续上涨时,美元升值,该国货币贬值,该国进口成本增加。因此,进口原材料成本上升,进而导致生产者购进价格上涨,继而导致生产者出厂价格上涨,从而导致居民消费价格上涨,该国面临通货膨胀的压力,A顺序正确,B、C、D均不选。
(2018·全国卷Ⅰ·T12)
26. 根据马克思的劳动价值理论,如果生产某种商品的社会劳动生产率提高,在其他条件不变的情况下,与生产该商品相关的判断如下表所示。
其中正确的是()
A. ①B. ②C. ③D. ④
【答案】A
【解析】
【详解】本题考查马克思的劳动价值理论的知识。商品的价值量不是由各个商品生产者耗费的个别劳动时间决定的,而是由社会必要劳动时间决定的。因为社会必要劳动时间与社会劳动生产率成反比,在其他条件不变的情况下,如果生产某种产品的社会劳动生产率提高,生产该产品所需要的社会必要劳动时间缩短,单位商品的价值量会降低。社会劳动生产率提高,意味着单位时间内,生产该商品的数量增加。社会劳动生产率、社会必要劳动时间与商品价值总量无关,因此,商品价值总量不变。故①正确,A入选。
点睛:
社会劳动生产率、个别劳动生产率、社会必要劳动时间、个别劳动时间与商品价值量的关系
(2018·全国卷Ⅲ·T12)
27. 随着智能手机的功能越来越强大,MP3(音乐播放器)、电子词典、掌上游戏机等电子产品正慢慢淡出人们的视野。这说明()
①市场竞争导致商品优胜劣汰
②商品使用价值会影响人的消费选择
③功能不同的商品会相互替代
④商品使用价值因替代品出现而减小
A. ①②B. ①③C. ②④D. ③④
【答案】A
【解析】
【详解】本题考查商品的基本属性和互为替代品的知识。MP3(音乐播放器)、电子词典、掌上游戏机等电子产品正慢慢淡出人们的视野,是市场竞争的结果,①符合题意。智能手机的功能越来越强大,能够满足人们越来越多的需要,促使更多的人选择购买智能手机,②符合题意。使用价值是商品的自然属性,不同商品的使用价值在质上是不同的,不能进行量的比较,④说法错误。两种商品的功能相同或相近,可以满足人们的同一需要,这两种商品才能相互替代,③表述错误。故选A。
点睛:
商品的基本属性
1.使用价值和价值
①使用价值指商品能够满足人们某种需要的属性;它体现了人与自然的关系,是其自然属性。
②价值指凝结在商品中的无差别的人类劳动;它体现了商品生产者之间的经济关系,是其社会、本质、特有属性;商品交换的本质是商品生产者之间的劳动交换。
③使用价值是商品的自然属性,有使用价值的东西,不一定有价值,不一定是商品;价值是商品的本质属性或社会属性,有价值的东西一定有使用价值,一定是商品。
2.使用价值和价值的关系
①统一性:商品是使用价值和价值的统一体,使用价值是价值的物质承担者,二者密不可分。
②对立性:商品生产者和消费者不能同时占有使用价值和价值。商品生产者为得到商品的价值必须让渡商品的使用价值给消费者,而消费者为得到商品的使用价值就必须支付价值给生产者。
(2014·广东高考真题)
28. 下图中,X为自变量,Y为因变量,假定其他条件不变,下列选项与如图反映的变动关系相符的是
A. X为汽车的价格,Y为汽油的需求量
B. X为物价总水平,Y为货币的实际购买力
C. X为居民可支配收入,Y为恩格尔系数
D. X为出口额,Y为外汇收入
【答案】D
【解析】
【详解】A错误,从图示中可以看出XY之间是正相关,X为汽车的价格,Y为汽油的需求量,两者应该是反相关;
B错误,X为物价总水平,Y为货币的实际购买力。是反相关;
C错误,X为居民可支配收入,Y为恩格尔系数,是反相关;
D正确,X为出口额,Y为外汇收入是正相关;
故选D。
【点睛】人民币币值变动的影响
(2013·安徽高考真题)
29. 在经济生活中,一种经济现象的出现往往引起另一种现象的产生,下列表述能体现这一关系的有 ( )
①美元对人民币汇率下跌,赴美留学费用一般会降低
②水务公司供水价格提高,会使居民生活用水量大幅减少
③合肥至北京的高铁开通,合肥飞北京航班的客流量可能下降
④重大节假日免收小型客车通行费,导致居民消费以享受型为主
A. ①②B. ①③C. ②④D. ③④
【答案】B
【解析】
【详解】美元对人民币汇率下降,说明美元贬值人民币升值,意味着相同数额的人民币能够兑换更多美元,因此赴美留学费用一般会降低,①正确;水是生活必需品,其价格的升降,对居民生活用水量的影响不会太明显,因此②错误;合肥到北京高铁开通,对其替代品需求影响取决于高铁价格,若高铁价格低于航空价格,可能引起航班客流量减少,因此③正确;重大节日免收小型客车通行费,会导致居民消费结构的变化,但不能表明居民消费以享受型为主,④错。故答案选B。
(全国卷Ⅱ·T15)
30. 2018年4月,在博鳌亚洲论坛年会上,中国人民银行宣布了中国金融业对外开放12大举措,包括取消银行和金融资产管理公司的外资持股比例限制,大幅度扩大外资银行的业务范围等。扩大中国金融业对外开放,意味着
①金融市场结构将发生变化,系统性金融风险降低
②金融产品将更加丰富,市场主体有更多选择
③金融机构的成本将降低,金融资产的收益率提高
④将形成新的竞争格局,促进中国金融业改革
A. ①③B. ①④C. ②③D. ②④
【答案】D
【解析】
【详解】此题考查对外开放的相关知识。在中国金融业扩大对外开放力度,取消银行和金融资产管理公司的外资持股比例限制,大幅度扩大外资银行的业务范围等,有利于国内外银行充分竞争,优化金融资源,促使国内金融业改革,提供更加丰富的金融产品,满足市场主体的多样化需求,②④正确;虽然扩大中国金融业对外开放会导致金融市场结构将发生一些变化,但系统性金融风险并不会因此而降低,①说法错误;扩大中国金融业对外开放,实现国内外金融资产竞争,有利于促进金融机构优化金融资产配置,降低成本,但这并不意味着收益率就一定得到提高,③说法错误。故本题选D。
二、材料分析题。
31. 随着互联网的普及、网上支付及物流业的不断完善,网上购物这种新的消费方式获得更多人的青睐。据统计,2012年上半年网上支付交易额同比增长66%。作为一个正在发展的产业,网购不仅直接产生了美术设计、网购服务、仓储、配送、系统开发等行业,而且还催生了网模、职业砍价师、网购推销员等新兴衍生职业。
结合材料,运用生产与消费的知识,分析网购这一经济现象的积极作用。
【答案】①生产决定消费方式。商家提供的这种网上销售的经营方式,为消费者提供了购物的便利。(2分)
②消费对生产有重要的反作用,消费拉动经济增长,促进生产发展。网购形成的新的消费需求,对商品销售业的调整和升级有导向作用;网购作为一个新的消费热点,带动了网模、物流、摄影和代购等相关行业的出现和成长;网购业还催生了新兴职业,扩大劳动者就业,提高劳动者素质。(4分)
③网购消费有利于商家降低生产成本,提高经济效益,调动劳动者的生产积极性。(2分)
【解析】
【分析】考点:本题主要考查生产与消费的辩证关系
该题考查学生对生产和消费的辩证关系的识记和理解,从生产决定消费和消费对生产具有重要的反作用两个角度进行回答,要结合网购现象进行具体分析。该题对学生熟练掌握课本原理,准确解读材料内容,熟练灵活分析问题有一定的考核,难度适中。
【详解】该题以网购的出现和成长为材料,明确指出了运用生产和消费的知识分析网购的积极作用。网购是一种新的消费方式,是由商家提供的,说明生产决定消费方式;
网购拉动了经济的发展,带动了相关产业的出现和成长,说明消费对生产具有重要的反作用;
网购能够降低商家成本,调动劳动者的生产积极性。
32. 国家统计局广东调查总队发表的题为《广东城乡居民家庭耐用消费品升级换代步伐加快》一文建议:
(一)提高城镇居民收入水平,促进居民消费需求。消费市场稳定增长的重要因素就是增强居民购买力。提高城镇居民收入水平是拉动消费需求、促进消费增长的关键。通过采取提高最低工资标准、广开就业门路等措施尽可能提高中低收入居民的收入水平,缩小高低收入户收入差距,增强居民消费能力。
(二)进一步完善住房、医疗、养老保险等社会保障体系,统筹解决影响消费的保障性问题,消除居民扩大消费的后顾之忧,增强城镇居民的消费意愿。
(三)在汽车消费成为热点的时代,完善汽车消费政策,逐步降低各种汽车使用税费,合理引导和促进汽车合理消费,积极鼓励节能环保型小排量汽车的生产、购买和使用,拉动家庭汽车消费。
运用“影响消费的因素”的知识,说明上述建议中提出的措施的依据。
【答案】①收入是消费的基础和前提。在其他条件不变的情况下。人们当前可支配收入越多,对各种商品和服务的消费量就越大。所以说,提高城镇居民收入水平是拉动消费需求、促进消费增长的关键。因此,建议提出通过采取各种措施尽可能提高中低收入居民的收入水平,增强居民消费能力;②居民消费水平不仅取决于当前的收入,而且受未来收入预期的影响。对于未来收入,如果人们有非常乐观的预期,那么预支将来收入的可能性就会加大。因此,建议提出进一步统筹解决影响消费的保障性问题,消除居民扩大消费的后顾之忧,增强城镇居民的消费意愿。③社会总体消费水平的高低与人们收入差距的大小有密切的联系。人们的收入差距过大,总体消费水平就会降低;反之,收入差距缩小,会使总体消费水平提高。因此,建议提出通过采取各种措施缩小高低收入户收入差距,增强居民消费能力。④物价的变动会影响人们的购买能力。一般来说,物价上涨,人们的购买能力普遍降低,会减少对商品的消费量;物价下跌,人们的购买力普遍提高,会增加对商品的消费量。因此,建议提出通过完善汽车消费政策,逐步降低各种汽车使用税费,合理引导和促进汽车合理消费。
【解析】
【分析】背景素材:《广东城乡居民家庭耐用消费品升级换代步伐加快》一文
考点考查:影响消费的因素
能力考查:描述和阐释事物、论证和探究问题
核心素养:政治认同、科学精神
【详解】第一步:审设问。明确主体、知识范围、问题限定和作答角度。
本题需要调用经济生活的有关知识,从原因角度分析作答,具体需要运用影响消费因素的知识,结合材料具体分析。
第二步:审材料。提取关键词,链接教材知识。
关键词①:提高城镇居民收入水平,促进居民消费需求→可联系收入是消费的基础和前提;
关键词②:进一步完善住房、医疗、养老保险等社会保障体系,统筹解决影响消费保障性问题→可联系教材知识;
关键词③:通过采取提高最低工资标准、广开就业门路等措施尽可能提高中低收入居民的收入水平,缩小高低收入户收入差距,增强居民消费能力→可联系社会总体消费水平的高低与人们收入差距的大小有密切的联系;
关键词④:逐步降低各种汽车使用税费,合理引导和促进汽车合理消费→可联系物价的变动会影响人们的购买能力;
第三步:整合信息,组织答案。
33. 据统计,2006年春节前后,煤炭价格继续上涨,有些地区甚至出现煤炭供应断层的现象,主要是由关停小煤矿、治理超载、冬季采暖、经济增长等原因造成的;与此相反,随着生产技术的日趋成熟,笔记本电脑的价格却出现了“雪崩”,神舟、新蓝等厂商甚至推出了高质低价产品。
请运用所学经济生活知识,分析煤炭、笔记本电脑价格出现相反变化的主要原因。
【答案】(1)煤炭价格上涨的主要原因是供求关系的影响。由于我国关停小煤矿、治理超载、冬季采暖、经济的快速发展,煤炭供不应求,致使煤炭价格不断上涨。
(2)笔记本电脑价格下跌的主要原因是商品的价值发生了变化。随着笔记本电脑生产技术的日趋成熟,商品生产者普遍提高了劳动生产率,从而使单位商品的价值量降低,致使笔记本电脑价格下跌。
【解析】
【分析】背景素材:煤炭价格上涨和笔记本电脑价格下跌
考点考查:影响价格的因素
能力考查:描述和阐释事物、论证和探究问题
核心素养:政治认同、科学精神
【详解】第一步:审设问。明确主体、知识范围、问题限定和作答角度。
本题需要调用经济生活的有关知识,从原因角度分析作答,具体需要结合影响价格的因素,根据材料具体分析。
第二步:审材料提取关键词,链接教材知识。
关键词①:煤炭价格继续上涨,主要是由关停小煤矿、治理超载、冬季采暖、经济增长等原因造成→可联系供求影响价格;
关键词②:随着生产技术的日趋成熟,笔记本电脑的价格却出现了“雪崩”→可联系价值决定价格;
第三步:整合信息,组织答案。
34. 广东欧雅陶瓷有限公司生产的“欧美”“奥米茄”“意利宝”“金欧雅”等品牌驰誉海内外。该公司以“创新产品、扩增产能、优化管理”为主题;以“创新欧雅,活力终端”为市场营销思路,以新颖产品把脉终端市场走势、活跃促销抢占市场份额;以超过400人的技术保障团队充分保证产品品质、确保售后服务;以更时尚、更艺术、更舒适的品牌风格展现在终端消费者面前。这才是归根到底推动企业经营和发展提升的原因。
结合材料,谈谈“企业经营和发展提升”的经济生活依据。
【答案】(1)企业要制定正确的经营战略。企业创新生产、营销、服务策略,说明企业经营战略的正确性。
(2)企业要提高自主创新能力,依靠技术进步、科学管理等手段,形成自己的竞争优势。企业确立以 “创新产品、扩增产能、优化管理”为主题的发展思路,体现了注重创新。
(3)企业要诚信经营,树立良好的信誉和企业形象。企业运用超过400人的技术保障团队充分保证产品的品质,确保售后服务的完善。
(4)树立品牌意识、市场意识,增强社会责任感,把社会效益与经济效益结合起来。企业以更时尚、更艺术、更舒适的品牌风格展现在终端消费者面前体现了这一点。
【解析】
【分析】背景素材:广东欧雅陶瓷有限公司经营成功之道
考点考查:企业如何经营成功
能力考查:描述和阐释事物、论证和探究问题
核心素养:政治认同、科学精神
【详解】第一步:审设问。明确主体、知识范围、问题限定和作答角度。
本题需要调用经济生活的有关知识,从原因角度分析作答,具体需要运用到企业经营成功的因素的知识,结合材料具体分析。
第二步:审材料。提取关键词,链接教材知识。
关键词①:该公司以“创新产品、扩增产能、优化管理”为主题;以“创新欧雅,活力终端”为市场营销思路,以新颖产品把脉终端市场走势、活跃促销抢占市场份额→可联系制定正确的经营战略;
关键词②:以超过400人的技术保障团队充分保证产品品质、确保售后服务→可联系企业要提高自主创新能力,依靠技术进步、科学管理等手段,形成自己的竞争优势,树立良好的企业信誉和形象;
关键词③:以更时尚、更艺术、更舒适的品牌风格展现在终端消费者面前→可联系树立品牌意识、市场意识,增强社会责任感,把社会效益与经济效益结合起来;序号
社会必要劳动时间
单位商品价值
商品数量
商品价值总量
①
缩短
降低
增加
不变
②
缩短
降低
增加
增加
③
不变
增加
降低
不变
④
不变
降低
增加
增加
宁夏银川市贺兰县景博中学2023-2024学年高三上学期第二次月考政治试题(Word版附解析): 这是一份宁夏银川市贺兰县景博中学2023-2024学年高三上学期第二次月考政治试题(Word版附解析),共28页。试卷主要包含了选择题,本卷共4题,共40分等内容,欢迎下载使用。
宁夏银川市贺兰县景博中学2023-2024学年高一上学期第一次月考政治试题(Word版附解析): 这是一份宁夏银川市贺兰县景博中学2023-2024学年高一上学期第一次月考政治试题(Word版附解析),共13页。试卷主要包含了 人类进入文明时代主要标志有, 《共产党宣言》的发表标志着, 在一次知识竞赛中,主持人提问, 毛泽东指出等内容,欢迎下载使用。
宁夏银川市贺兰县景博中学2023-2024学年高二上学期第一次月考政治试题(Word版附解析): 这是一份宁夏银川市贺兰县景博中学2023-2024学年高二上学期第一次月考政治试题(Word版附解析),共17页。试卷主要包含了单选题,材料分析题等内容,欢迎下载使用。

