河北省沧衡八校联盟2023-2024学年高一上学期11月期中生物试题(Word版附答案)
展开本试卷满分100分,考试用时75分钟,
注意事项:
1.答题前,考生务必将自己的姓名、考生号、考场号、座位号填写在答题卡上。
2.回答选择题时,选出每小题答案后,用铅笔把答题卡上对应题目的答案标号涂黑。如需改动,用橡皮擦干净后,再选涂其他答案标号。回答非选择题时,将答案写在答题卡上。写在本试卷上无效。
3.考试结束后,将本试卷和答题卡一并交回。
4.本试卷主要考试内容:人教版必修1第1章~第3章。
一、单项选择题:本题共13小题,每小题2分,共26分。在每小题给出的四个选项中,只有一项是符合题目要求的。
1.生命活动离不开细胞,下列各项不能作为其理由的是
A.变形虫的摄食、运动、分裂等生命活动都由细胞完成
B.离体的叶绿体在适当的条件下也能进行光合作用释放氧气
C.膝跳反射需要多个细胞的共同参与才能完成
D.2017年,世界首个体细胞克隆猴在我国诞生
2.甲型流感病毒主要由蛋白质和RNA组成,它必须在宿主活细胞内才能完成增殖和代谢等生命活动。下列有关该病毒的叙述,正确的是
A.甲型流感病毒的RNA是在宿主细胞内合成的
B.甲型流感病毒中的蛋白质可在病毒的核糖体上合成
C.甲型流感病毒的遗传物质的基本组成单位是脱氧核苷酸
D.可用含有各种营养物质的普通培养基直接培养甲型流感病毒
3.某森林里的所有猕猴,最可能属于生命系统的哪个结构层次?
A.系统B.个体C.种群D.群落
4.在显微镜下观察到甲、乙两个视野,如图所示。由甲视野到乙视野的操作顺序是
①移动物像到视野中央②调整物镜为高倍镜③转动目镜④调节粗准焦螺旋⑥调节细准焦螺旋
A.①②⑤B.①②④C.①③④D.①③⑤
5.新鲜玉米细胞中的某物质的含量约为88%,则该物质最可能是
A.水B.蛋白质C.脂肪D.核酸
6.下列关于细胞中元素及其功能的描述,错误的是
A.碳元素是生命的核心元素
B.组成细胞的元素在无机自然界中均能找到
C.Na+可以维持细胞的兴奋性,因此摄入越多越好
D.细胞中的一些元素含量较少,但作用很重要
7.下图表示对刚收获的新鲜种子所做的一系列处理,其中①②分别为干种子和烤熟的种子,下列有关叙述错误的是
A.在适宜条件下①能萌发形成幼苗,②不可以
B.③和⑤在生物体的细胞内主要以化合物的形式存在
C.点燃种子所产生的CO2中的C主要来自种子中的糖类等有机物
D.④和⑤可表示同一种物质,但是二者在细胞中的存在形式不同
8.研究发现,低浓度的维生素D会导致脂肪组织中的甲状旁腺激素(PTH,一种多肽类激素)和钙的含量升高,从而刺激脂肪生成,抑制脂肪分解,加剧肥胖。下列叙述正确的是
A.维生素D和PTH都是由氨基酸脱水缩合形成的
B.血液中的钙离子含量过低,机体会出现抽搐现象
C.维生素D的浓度与肥胖程度呈正相关
D.在糖类代谢发生障碍时,脂肪能大量转化为糖类
9.乙肝病毒是引发乙型肝炎的病原体,是一种DNA病毒。其遗传物质彻底水解不可能产生的物质是
A.尿嘧啶B.鸟嘌呤C.磷酸D.脱氧核糖
10.物质X是构成细胞膜的重要成分,其结构如图所示。下列相关叙述错误的是
A.物质X一般含有C、H、O、N、P
B.物质X主要在核糖体上合成
C.物质X是一种由甘油、脂肪酸和磷酸及其他衍生物组成的分子
D.细胞膜的流动性与物质X密切相关
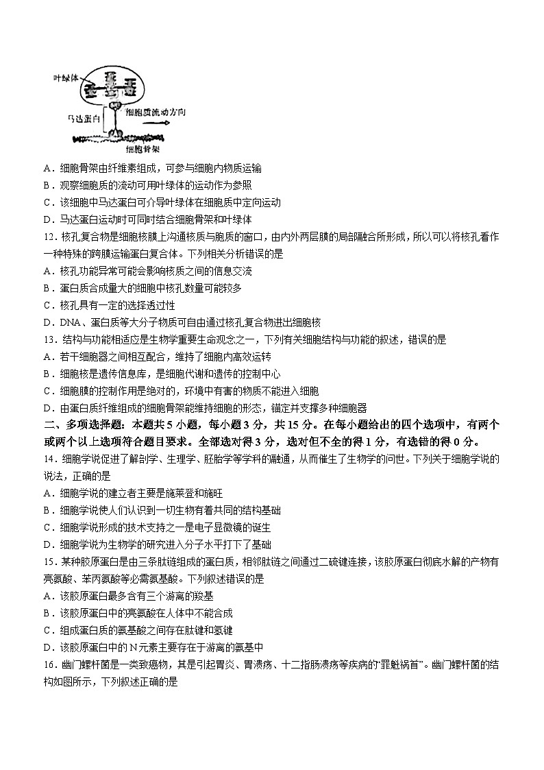
11.马达蛋白是一类沿细胞骨架定向运动的蛋白。目前普遍认为细胞质流动是由马达蛋白介导的“货物”定向运输引起的。下图为马达蛋白运输叶绿体的示意图。下列叙述错误的是
A.细胞骨架由纤维素组成,可参与细胞内物质运输
B.观察细胞质的流动可用叶绿体的运动作为参照
C.该细胞中马达蛋白可介导叶绿体在细胞质中定向运动
D.马达蛋白运动时可同时结合细胞骨架和叶绿体
12.核孔复合物是细胞核膜上沟通核质与胞质的窗口,由内外两层膜的局部融合所形成,所以可以将核孔看作一种特殊的跨膜运输蛋白复合体。下列相关分析错误的是
A.核孔功能异常可能会影响核质之间的信息交流
B.蛋白质合成量大的细胞中核孔数量可能较多
C.核孔具有一定的选择透过性
D.DNA、蛋白质等大分子物质可自由通过核孔复合物进出细胞核
13.结构与功能相适应是生物学重要生命观念之一,下列有关细胞结构与功能的叙述,错误的是
A.若干细胞器之间相互配合,维持了细胞内高效运转
B.细胞核是遗传信息库,是细胞代谢和遗传的控制中心
C.细胞膜的控制作用是绝对的,环境中有害的物质不能进入细胞
D.由蛋白质纤维组成的细胞骨架能维持细胞的形态,锚定并支撑多种细胞器
二、多项选择题:本题共5小题,每小题3分,共15分。在每小题给出的四个选项中,有两个或两个以上选项符合题目要求。全部选对得3分,选对但不全的得1分,有选错的得0分。
14.细胞学说促进了解剖学、生理学、胚胎学等学科的融通,从而催生了生物学的问世。下列关于细胞学说的说法,正确的是
A.细胞学说的建立者主要是施莱登和施旺
B.细胞学说使人们认识到一切生物有着共同的结构基础
C.细胞学说形成的技术支持之一是电子显微镜的诞生
D.细胞学说为生物学的研究进入分子水平打下了基础
15.某种胶原蛋白是由三条肽链组成的蛋白质,相邻肽链之间通过二硫键连接,该胶原蛋白彻底水解的产物有亮氨酸、苯丙氨酸等必需氨基酸。下列叙述错误的是
A.该胶原蛋白最多含有三个游离的羧基
B.该胶原蛋白中的亮氨酸在人体中不能合成
C.组成蛋白质的氨基酸之间存在肽键和氢键
D.该胶原蛋白中的N元素主要存在于游离的氨基中
16.幽门螺杆菌是一类致癌物,其是引起胃炎、胃溃疡、十二指肠溃疡等疾病的“罪魁祸首”。幽门螺杆菌的结构如图所示,下列叙述正确的是
A.①为细胞壁,其是幽门螺杆菌的细胞边界
B.②为细胞膜,是所有细胞的边界
C.④为DNA,幽门螺杆菌中仅有这一种核酸
D.⑤含有多种酶,是细胞代谢的主要场所
17.某实验小组用差速离心法分离某哺乳动物消化腺细胞中的甲、乙、丙三种细胞器,三种细胞器含有的有机物种类如表所示。下列有关推测合理的是
注:“+”表示含有,“-”表示不含有。
A.细胞器甲中进行的生理过程的原料是核糖核苷酸
B.细胞器乙可为细胞中的各项生命活动提供能量
C.细胞器丙可能与消化酶的加工和分泌有关
D.核仁可参与细胞器甲的形成
18.细胞核的结构模式如图所示,下列有关说法正确的是
A.细胞分裂时,①会高度螺旋化B.②与核糖体的形成密切相关
C.真核细胞中的DNA均位于细胞核中D.人体成熟的红细胞没有③
三、非选择题:本题共5小题,共59分。
19.(11分)图甲为生物界细胞种类概念图,图乙为两种不同的细胞结构图。据图回答下列问题:
(1)图甲中的②处为____________。与①类型细胞相比,②类型细胞在结构上的主要区别是____________。
(2)图乙中的A、B细胞分别属于图甲中的____________、____________(选“①”或“②”)类型细胞A、B细胞均含有的细胞器是____________。
(3)已知图乙中的A、B细胞均可以进行光合作用,两者进行光合作用的具体场所____________(填“相同”或“不相同”),其中B细胞可以进行光合作用的原因之一是含有____________等光合色素。
20.(11分)某同学利用甲、乙、丙3种种子匀浆和一些试剂进行物质的鉴定实验,结果如表所示,其中“+”表示显色反应,且“+”数量越多表示颜色反应越明显或染色越深。回答下列问题:
(1)下列甲、乙、丙对应关系最合理的是____________。
A.甲—花生子叶匀浆 乙—小麦种子匀浆 丙—大豆匀浆
B.甲—大豆匀浆 乙—花生子叶匀浆 丙—小麦种子匀浆
C.甲—小麦种子匀浆 乙—花生子叶匀浆 丙—大豆匀浆
(2)双缩脲试剂一般用来鉴定____________,其成分中NaOH的浓度与斐林试剂中的____________(填“相同”或“不同”)。用双缩脲试剂鉴定物质时,A液的用量____________(填“大于”、“等于”或“小于”)B液的。
(3)某同学欲将斐林试剂改良后进行蛋白质的鉴定,则其改良措施是___________。
21.(12分)利用所学知识,将下表补充完整:
22.(11分)下图是细胞膜的流动镶嵌模型示意图,据图回答下列问题:
(1)细胞膜的主要组成成分是__________,它的基本支架是图中的__________(填编号和其名称)。
(2)图示①和②中具有亲水性的是________,具有疏水性的是____________。
(3)细胞膜的流动性主要与图中的____________(填编号)有关
(4)⑤分布在细胞膜的___________(填“内侧”或“外侧”),其化学本质是__________,它与细胞间的信息传递有关。
23.(14分)脑啡肽能够调节人体对痛的感觉。对脑啡肽进行研究,可有利于人类进行非麻醉型镇痛,脑啡肽的结构简式如图1所示。回答下列问题:
(1)脑啡肽是一种多肽。据图1分析,脑啡肽是由____________种氨基酸组成的___________肽。图中①~④表示化学键,其中表示肽键的是____________。
(2)脑啡肽能与细胞膜上的受体结合,进而起到镇痛的作用,该过程体现了蛋白质具有___________功能。
(3)P物质是一种小分子蛋白质,脑神经细胞释放的P物质能够使人产生痛觉。图2为能产生P物质的脑神经细胞中一部分结构的示意图,1~6表示细胞结构。
①图2中的脑神经细胞在合成P物质时所需的能量主要来自___________(填图2中序号)。
②图2中的细胞结构1~6具有双层膜的有_____________和____________,不属于生物膜系统的细胞结构有___________和_________。(填图2中序号)
③为了研究P物质的合成,向脑神经细胞中注射³H标记的氨基酸,依次出现放射性的结构有核糖体→_______________→细胞膜(用结构名称和箭头表示,不写囊泡)。
细胞器种类
蛋白质
脂质
核酸
甲
+
-
+
乙
+
+
+
丙
+
+
-
种类
试剂
苏丹Ⅲ染液
双缩脲试剂
碘液
甲
+
++
+++
乙
++++
++
+
丙
+
++++
+
物质
组成单位或单体
组成元素
主要功能或用途
纤维素
①___________
C、H、O
某些细胞细胞壁的成分
②___________
-
-
可除去废水中的重金属离子
③___________
氨基酸
④___________等
运输氧
⑤___________
⑥___________
C、H、O、N、P
细胞和某些病毒的遗传物质
沧衡八校联盟高一年级2023~2024学年上学期期中考试
生物学参考答案
1.B2.A3.C4.A5.A6.C7.B8.B9.A10.B11.A12.D13.C
14.AD15.AD16.BD17.BCD18.ABD
19.(1)原核细胞(1分) 没有以核膜为界限的细胞核(2分)
(2)①(1分) ②(1分) 核糖体(2分)
(3)不相同(2分) 叶绿素、藻蓝素(2分)
20.(1)C(2分)
(2)蛋白质(2分) 相同(2分) 大于(2分)
(3)用蒸馏水对斐林试剂乙液进行一定浓度的稀释(合理即可,3分)
21.①葡萄糖(2分) ②几丁质(或壳多糖)(2分) ③血红蛋白(2分) ④C、H、O、N(、Fe)(2分)⑤DNA(或脱氧核糖核酸)(2分) ⑥脱氧核苷酸(2分)
22.(1)脂质和蛋白质(2分) ③磷脂双分子层(2分)
(2)①(1分) ②(1分)
(3)③④(2分)
(4)外侧(1分) 糖类(2分)
23.(1)4(1分) 五(2分)③(2分)
(2)信息传递(2分)
河北省沧衡名校联盟2023-2024学年高三上学期1月期末生物试题: 这是一份河北省沧衡名校联盟2023-2024学年高三上学期1月期末生物试题,共8页。
2024河北省沧衡八校联盟高三上学期11月期中考试生物PDF版含答案: 这是一份2024河北省沧衡八校联盟高三上学期11月期中考试生物PDF版含答案,共12页。
河北省沧衡八校联盟2023-2024学年高三上学期11月期中考试生物(PDF版附答案): 这是一份河北省沧衡八校联盟2023-2024学年高三上学期11月期中考试生物(PDF版附答案),共12页。

