浙江省绍兴市第一中学2023—2024学年高二上学期期中考试语文试题(Word版附答案)
展开一、现代文阅读(35分)
(一)现代文阅读Ⅰ(本题共5小题,17分)
阅读下面的文字,完成1~5小题。
19世纪末期,在斐迪南·滕尼斯的家乡德国,一个工业都市正快速地兴起。滕尼斯对这个变迁感到惊愕不已。他认为,这个都市的变迁代表社会正由一个互动频繁的社区形态(礼俗社会),急剧转型为冷漠的大都市(法理社会)。
礼俗社会是指典型乡村生活的社区。在这个小小的社区中,人们拥有相似的背景与生活经验。几乎所有人彼此认识,人们的互动亲密而熟悉,就像一家人一样。这个社区的成员忠于较大的社会群体,彼此之间有一种患难与共的集体感。这些人以私人的方式彼此互动,而非只保持如“职员”与“经理”这样的关系。由于这种较私人的互动方式,人们的隐私也较少,彼此都互相熟识。
礼俗社会的社会控制是通过诸如道德劝说、流言以及表情手势等非正式手段来维持的。这些控制技巧之所以有效,是因为人们真的很关心他人对自己的看法。在礼俗社会中,社会的变迁很有限;所以,某一代人的生活可能和他们祖父母的时代非常相似。
相对地,法理社会则是现代都市生活的典型。大多数人都是陌生人,而且,人们感觉自己和其他居民没什么共同点。
人际关系受到人们在各个互动情境中的角色的主导,比如说,一个人在购买商品或安排正式会议时所扮演的角色。自利心支配一切,而且,社会上对于价值观或成员应尽的义务,没有一个共识。因此,社会控制就必须依赖更正式的手段,比如法律以及法定的刑罚。社会变迁在法理社会中很重要;即使是在一个世代之内,都可能产生非常明显的社会变迁。
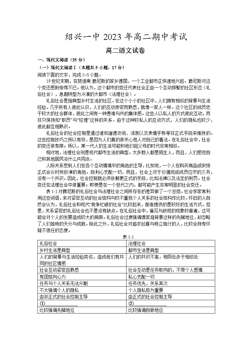
表1-1对腾尼斯的礼俗社会与法理社会之间所存在的差异做了一个总结。社会学家常利用这些词语,来对紧密互动的社会结构与较不重视个人关系的社会结构作比较。怀旧的人自然会认为,礼俗社会和现代“竞争忙碌的社会”比较起来,前者提供的是较好的生活方式。但是,关系紧密的礼俗社会也不是没有缺点。在礼俗社会中,偏见与歧视的现象较普遍,这可能会对个人的发展造成较大的局限。礼俗社会过度强调像家庭背景这样的先赋地位,却忽略了人们独特的天分与成就。除此之外,礼俗社会对追求创意与特立独行的人,比较会持有怀疑不信任的态度。
表1-1
(摘自(美)理查德·谢弗著 赵旭东等译 《社会学与生活》)
1.下列对原文相关内容的理解和分析,不正确的一项是( )(3分)
A.在时间上,礼俗社会比法理社会更早。
B.法律社会的社会控制须依赖比如法律和道德劝说等更正式的手段。
C.礼俗社会的社会结构是紧密互动的,而法理社会自利心支配一切,更重视个人。
D.相比于礼俗社会,法理社会更具有包容性。
2.根据原文内容,下列说法不正确的一项是( )(3分)
A.礼俗社会较强调先赋地位,如人的天赋,法理社会较强调自致地位,如人的社会成就。
B.与费孝通一样,滕尼斯对于法理社会和礼俗社会并没有做明显的取舍。
C.礼俗社会任务与个人关系无法分割,法理社会任务优先,关系其次。
D.礼俗社会不太强调个人的隐私,一家出了事,很快会传遍全村。
3.下列文学家笔下的社区属于滕尼斯定义的法理社会的是( )(3分)
A.《祝福》中鲁迅笔下的“鲁镇”
B.《百年孤独》中加西亚·马尔克斯笔下的“马孔多”
C.《哦·香雪》中铁凝笔下的“台儿沟”
D.《大卫·科波菲尔》中狄更斯笔下的“谋得斯通-格林比货行”
4.滕尼斯讨论了不同社会对于越轨行为的不同态度:A较能容忍越轨行为,B对越轨行为较无法容忍。它们分别应在表格中的哪个位置?请将字母填在下面相应的横线中,并说明理由。(4分)
①_______________②_______________
5.“桃花源”是中国古人对于理想社会的想象,其中“有良田美池桑竹之属。阡陌交通,鸡犬相闻”“村闻有此人,咸来问讯”,陶渊明所作《桃花源诗》也说到“俎豆犹古法,衣裳无新制”。根据滕尼斯的理论,桃花源属于法理社会还是礼俗社会?结合以上诗文相关语句,说明理由。(4分)
(二)现代文阅读Ⅱ(本题共4小题,18分)
阅读下面的文字,完成6~9题。
一个劳动者的生活
[西班牙]阿索林
我要用很少的几行来写一个可怜的人的故事。这个可怜的人的第一个特点就是他没有名字。有的人称呼他的时候说:“那个人”,有的人说:“那家伙”,又有的人则亲热地叫他“大叔”。可是,这个可怜的人并不是谁的“叔叔”,至于“那个人”,这世上是有很多的;而至于“那家伙”呢,全世界的人都可以说是“那家伙”。这一切都可以使读者知道,这个可怜的人什么都不是,他无声无臭,他死了也没有人重视他,他甚至连名字都没有。
现在让我们看他的住所吧。这人住在乡间。他的家离城很远。他的房子是十分小,十分简陋。它有四面土墙,一张床,几把椅子,一张桌子和一两个做饭的案子。房子后面有一个小院子。这在过惯了安逸生活的读者们也许觉得冷清,不舒服,凄惨;但是这位可怜的人却觉得这是无所谓的,他只是漠然地活着,也不想有别的东西。
这位可怜的人的生活是很简单的:他在日出以前起来,日落两三小时后睡觉。在这段时间里,他到田里去,他劳动,他掘地,他修树,他锄草,他松土,他粪地,他拔麦子,他收获,他打麦子,他种葡萄和橄榄。他耕种他自己所有的两三片地。他不能磨橄榄来取油,因为他没有磨。他不能榨葡萄,因为他没有榨床。他把他的橄榄和葡萄卖给那些投机商,“按照他们愿给的价”。这位可怜的人的饮食是很清淡的:他只是吃蔬菜,吃番薯,吃乡下做的面包,吃葱,吃蒜,一年顶多吃两三次肉;一把核桃或杏仁对于他就是最美的盛肴。在工作之余,这可怜的人便同一个和他一样可怜的人谈谈话,同时手里都编着筐子。他所谈的事都是很平凡的:他讲到天气,讲到雨,讲到风,讲到霜,讲到霰。有时他也想起他年轻时候的遭遇,一件不关紧要的事。这位可怜的人只对于很少的事物有知识:他能从云的形状测出落雨不落雨;他大略地知道这块地或那块地能出多少粮食,以及一对骡子一天能耕多少地;他可以看出一只羊是不是有病;他认识田里和山中所有的草和所有的植物:野薄荷,山萝卜,薰衣草,马若兰草,罗马兰草,甘菊,丹参,尤斯加姆草,野油菜;他可以从鸟的落羽,从鸟的飞法,从鸟的叫声辨出乡间所有的鸟:鸳鸯,鹌鹁,小鸥,百灵,啄木鸟,鹊,红雀,白画眉,守林官。他的政治观念是很模糊的,很不清楚的,他有时听人讲到那些当官的人,但是他不知道他们是谁以及他们做什么事。他的道德观念只是:不加恶于人,尽力工作。
有时,他收成不好,或是一匹骡子死了,或是他家里一个人病了,或是他没有钱纳税。这位可怜的人既不悲叹也不咒骂,他说:“呃!我们怎么办呢?上帝有数,上帝会解救我们脱离困难。”这位可怜的人微笑了,安命了,他取出他那装着粗烟叶的小袋,做了一个烟卷,抱着两臂,开始抽烟。
这位可怜的人已经老了。他的女人也是一个瘦小的老妇人。他们有三个孩子,一个死于古巴的战争,还有一个,是运输工人,也死了,被轧死在两辆货车中间。第三个,是一个女孩,非常和气,有一天,她和她的未婚夫跑到首都去,从此便没有人再见过她。这位可怜的人,有时,当他想起这一切时,便发出一声叹息,但是不久他便又高兴起来,又微笑起来,照例叫道:“呃!我们有什么办法呢?上帝是这样规定的!”
这位可怜的人对于将来没有任何想法。将来是许多人的梦魇和苦痛。这位可怜的人并不去想明天。“每天有每天的难处,”《四福音》里说。我们对今天的难处还觉不够吗?如果我们去管明天,我们岂不要有两份难处吗?这位可怜的人只是不抱任何希望地、毫无欲望地活着。他的眼界只是群山,田野,天空。
光阴将一天一天地过去,这位可怜的人也将死去,或者他的女人将在他以前死去。如果他先死去,他的女人就要剩下孤身一人。他的女人也许将到村里去,她将贫困,她将用她那黄手向过路的人请求周济。如果他的女人先死去,他也要剩下孤身一人,他那可爱的安命心理,他那可爱的乐天态度,仍旧不会离开他。叹息时时地从他的嘴唇间发出来,接着他便要喊道:“呃!我怎么办呢?愿一切都随上帝的意旨。”(徐霞村译)
6.下列对本文相关内容的理解,不正确的一项是(3分)( )
A.可怜的人的可怜之处既表现在贫穷、频繁的家庭变故这些外在层面,也表现在他的孤独、疏离与无存在感这些内在层面。
B.可怜的人的三个孩子因为战争、车祸与爱情而遭受的变故暗示出历史大变动与现代都市文明对可怜的人所处的传统乡土社会的冲击。
C.可怜的人无名的特质体现其卑微,同时它也是一种共名,简单、淳朴、安乐而又困顿地活着,这是整个人类命运的共同写照。
D.可怜的人无名、受苦和对命运的顺从都与阿Q相似,但从鲁迅与阿索林对笔下人物的不同态度中又透露出启蒙与传统两种不同的文学倾向。
7.下列对本文艺术特点的分析鉴赏,不正确的一项是(3分)( )
A.叙述者说“很少的几行”“很少的事物”,却铺陈了1500多字,罗列了几十种事物,体现了他对可怜的人的悲悯与可怜的人对乡土事物的珍爱。
B.工作之余,两个“可怜的人”谈着很平凡的话题,“手里都编着筐子”,可以看出他们谈话的随意与两人相互间的轻视。
C.“可怜的人对于将来没有任何想法”,他的眼界“只是群山,田野,天空”,一个“只是”写出了他的简单、安命,也写出了他的封闭。
D.作者多用短句,文字简净,摈弃浮夸和做作,而用一种平静亲切、细致蕴藉的文体沉思、静观一个劳动者的生活,为读者留下一份安乐的受苦者的实录。
8.有评论认为阿索林善于写“人物心理的潜微变化”,“可怜的人”遭遇生活的变故时,有三次感叹。结合作品,分析这三次感叹中“可怜的人”对生活态度的“潜微变化”。(6分)
9. 汪曾祺评价阿索林的作品有“热情的恬淡,入世的隐逸”。结合文本简析“可怜的人”的“入世的隐逸”。(6分)
(一)文言文阅读
阅读下面的文言文,完成10-14题。(20分)
材料一
孔子之时,周室微而礼乐废,诗书缺。追迹三代之礼,序书传,上纪唐虞之际,下至秦缪,编次其事。曰:“夏礼吾能言之,杞不足徵也。殷礼吾能言之,宋不足徵也。足,则吾能徵之矣。”观殷夏所损益,曰:“後虽百世可知也,以一文一质。周监二代,郁郁乎文哉。吾从周。”故书传、礼记自孔氏。
古者诗三千馀篇及至孔子去其重取可施於礼义上采契后稷中述殷周之盛至幽厉之缺始於衽席故曰“关雎之乱以为风始,鹿鸣为小雅始,文王为大雅始,清庙为颂始”。三百五篇孔子皆弦歌之,以求合韶武雅颂之音。礼乐自此可得而述,以备王道,成六艺。
孔子晚而喜易,序彖、系、象、说卦、文言。读易,韦编三绝。曰:“假我数年,若是,我於易则彬彬矣。”
孔子以诗书礼乐教,弟子盖三千焉,身通六艺者七十有二人。如颜浊邹之徒,颇受业者甚众。
(《史记·孔子世家》节选)
材料二
子曰:“质胜文则野,文胜质则史。文质彬彬,然后君子。”
(《论语·雍也》)
子曰:“小子何莫学夫《诗》?《诗》可以兴,可以观,可以群,可以怨”。迩之事父,远之事君。多识于鸟兽草木之名。”
(《论语·阳货》)
颜渊问仁。子曰: “克己复礼为仁。一日克己复礼,天下归仁焉。为仁由己,而由人乎哉?”颜渊曰:“请问其目”。”子曰:“非礼勿视,非礼勿听,非礼勿言,非礼勿动。”颜渊曰:“回虽不敏,请事斯语矣。”
(《论语·颜渊》)
10.下列对材料一中画波浪线部分的断句,正确的一项是( )(3分)
A.古者/诗三千馀篇及至孔子/去其重取可施於礼义/上采契后稷中/述殷周之盛至幽厉之缺/始於衽席/
B.古者诗三千馀篇/及至孔子去/其重取可施於礼义/上采契后稷/中述殷周之盛至幽厉之缺/始於衽席/
C.古者诗三千馀篇/及至孔子/去其重/取可施於礼义/上采契后稷/中述殷周之盛/至幽厉之缺/始於衽席/
D.古者诗三千馀篇/及至孔子/去其重/取可施於礼义/上采契后稷中/述殷周之盛至幽厉之缺始於衽席/
11.下列对文中加点词语的相关内容的解说,不正确的一项是( )(3分)
A.韶武雅颂:韶是《韶乐》(虞舜乐),武指《武乐》(武王乐),雅指朝廷雅乐,颂指庙堂颂乐。文中提到孔子把诗篇入乐歌唱,以求合乎以上四种音乐的声情精神。
B.六艺,分为小六艺和大六艺。小六艺指《易》、《书》、《诗》、《礼》、《乐》、《春秋》六经;大六艺指中国周朝贵族教育体系中的礼、乐、射、御、书、数六种技能。
C.“韦编三绝”本指孔子勤读《易经》,致使编联竹简的皮绳多次脱断(韦:熟牛皮。韦编:古代用竹简写书,用熟牛皮把竹简串联起来。三:指多次。绝:断);后比喻读书勤奋,刻苦治学。
D.兴观群怨:兴指激发人的情感,观指观察政治的得失、风俗的盛衰,群指提高人的交际能力,怨指讽刺时政。以上四种,都指诗的社会功能。
12.下列对材料有关内容的论述,不正确的一项是( )(3分)
A.孔子对夏代和殷代的礼制都能讲述大概,可惜杞国和宋国都没有足够的文献来印证。孔子认为周礼参考了夏、殷两代而制定,文采盛美,因此他选择遵行周礼。
B.孔子删定了大量诗篇,所选诗篇可以用来配合礼义教化,并且一切都要以君臣父子的政治纲常为起点。
C.孔子晚年喜欢《易》学,他阐述了《彖辞》、《系辞》、《象辞》、《说卦》、《文言》等;用《诗》、《书》、《礼》、《乐》做教材来教人。
D.孔子认为“克己复礼为仁”,仁是礼的内核,实现仁德的途径是“非礼勿视,非礼勿听,非礼勿言,非礼勿动”。
13.把材料中画横线的句子翻译成现代汉语。(6分)
= 1 \* GB2 \* MERGEFORMAT ⑴追迹三代之礼,序书传,上纪唐虞之际,下至秦缪,编次其事。
= 2 \* GB2 \* MERGEFORMAT ⑵子曰:“质胜文则野,文胜质则史。文质彬彬,然后君子。”
孔子曾评价自己“述而不作”,请结合材料对这一说法进行分析。(5分)
(二)古代诗歌阅读(本题共2小题,9分)
晚次鄂州①
唐·卢纶
云开远见汉阳城②,犹是孤帆一日程。
估客昼眠知浪静,舟人夜语觉潮生。
三湘③愁鬓逢秋色,万里归心对月明。
旧业已随征战尽,更堪江上鼓鼙声。
【注】①鄂州:唐时属江南道,在今湖北省鄂州市。②汉阳城:今湖北汉阳,在汉水北岸,鄂州之西。③湘江的三条支流漓湘、潇湘、蒸湘的总称。在今湖南境内。由鄂州上去即三湘地。这里泛指汉阳、鄂州一带。
15.下列对这首诗的理解和赏析,不正确的一项是( )
A.诗的首联写诗人“晚次鄂州”的心情。云开雾散,即使是“远远的望见”汉阳城,也是喜不胜收;而一个"犹"字,则道出了诗人的迫促心情,一个"孤"字,流露了旅途的寂寞情绪。
B.诗的颔联写诗人“晚次鄂州”在船舱中所见所闻。诗人白天看到估客在船上睡觉,晚上听到了潮水上涨的声音和船夫们聊天的声音。诗人想到漂泊生活即将结束,在对船中常景的描写中透露出愈发平静的内心思绪。
C.诗的颈联借景抒怀,悲从中来。诗人欲往三湘,却心驰故乡,独对明月,归思更切!“愁鬓”、“归心”点明了作者的真正的情绪。
D.本诗作为一首七言律诗,风格淡雅而含蓄,平易而炽热,情真而意切,故不待雕琢,自出佳句。
16.对本诗尾联,有人评价有“一叶知秋”的效果。结合尾联内容,谈谈你对此评价的理解。
(三)名篇名句默写(本题共1小题,6分)
17.补写出下列句子中的空缺部分。
⑴《大学之道》中,用“_________,_________”两句指出本末始终的道理,进而说明“知所先后,则近道矣”的观点。
= 2 \* GB2 \* MERGEFORMAT ⑵《老子》第六十四章中以树为喻,指出强大的事物都是从微小开始萌发的两句是:_____ _______,___________。
= 3 \* GB2 \* MERGEFORMAT ⑶《春江花月夜》中用白云、青枫浦托物寓情,写出游子像一片白云缓缓地离去,只剩下思妇站在离别的青枫浦忧愁的句子:______________,______________。
三、语言文字运用(20分)
(一)语言文字运用Ⅰ(本题共3小题,11分)
阅读下面的文字,完成18~20题。
身体剧场超越了语言的限制,提供了一种更为本质的表达方式。(1)_________________,演员能够传递更加直观、直接的信息,破除了语言的界限,使观众能够跨越文化和语言的差异,更好地理解和体验剧场作品。在当今的艺术全球化的环境下,身体剧场的艺术形式也成为一种新的需要。
(2)_________________,简单的三个词语,可以涵盖创作理念中的核心。当一个人对自然可感可知,那么这个人的动作里便包含着“诗性”,这是创作者创办“自然身体剧场”的初衷,希望能够自然而简单地跳舞——这也应和着现代舞“老祖母”邓肯女士跳舞的初衷,身处20世纪初期,虽然工业化发展已经是大势所趋,但“人与自然的和谐相处”依然是他们深切的愿景。
舞蹈在原始社会最重要的作用是连接与构建群体。放到当今社会,这一部分的力量虽然减弱,但譬如街舞或一些交谊舞依然保留着这样的功能,因为在日常中,依然会有人经常去掺和社区化的舞蹈工作坊,享受与大家在一起进行自由创作的感觉。
18.下列各句的双引号和文中“老祖母”的双引号用法相同的一项是( )(3分)
A.消息传开,聂将军收到了大批来自日本各地的电报和书信,日本人民称他是“活菩萨”。(聂荣臻《大战中的插曲》)
B.还有几位“大师”们捧着几张古画和新画,在欧洲各国一路的挂过去,叫作“发扬国光”。(鲁迅《拿来主义》)
C.在中国,文字里有一个“秋士”的成语,不禁让人觉得中国的文人与秋的关系特别深厚。(郁达夫《故都的秋》)
D.“你想得太多了,老家伙。”他大声说。(《老人与海》)
19.请在文中横线处补写恰当的语句,使整段文字语意完整连贯,内容贴切,逻辑严密,每处不超过15个字。(4分)
(1)□□□□□□□□□□□□□□□
(2)□□□□□□□□□□□□□□□
20.文中画波浪线的部分有语病,请进行修改,使语言表达准确流畅。可增删少量词语,但不得改变原意。(4分)
(二)语言文字运用II(本题共2小题,9分)
阅读下面的文字,完成21~22题。
痛苦是无穷的,它具有种种形式。有时,它是由于物质的凌虐,如灾难,疾病,命运的褊枉,人类的恶意。有时,它即蕴藏在人的内心。在这种情境中的痛苦,是同样的可悯,同样的无可挽救;因为人不能自己选择他的人生,人既不要求生,也不要求成为他所成为的样子。米开朗基罗的痛苦,即是这后一种。他有力,他生来便是为战斗为征服的人;而且他居然征服了。——可是,他不要胜利。他所要的并不在此。——真是哈姆雷特式的悲剧呀!赋有英雄的天才而没有实现的意志;赋有专断的热情,而并无奋激的愿望:这是多么悲痛的矛盾!
人们可不要以为我们在许多别的伟大之外,在此更发现一桩伟大!我们永远不会说是因为一个人太伟大了,世界于他才显得不够。精神的烦闷并非伟大的一种标识。即在一般伟大的人物,缺少生灵与万物之间,生命与生命律令之间的和谐并不算是伟大:却是一桩弱点。——为何要隐蔽这弱点呢?最弱的人难道是最不值得人家爱恋吗?——他正是更值得爱恋,因为他对于爱的需求更为迫切。我绝不会造成不可企及的英雄范型。我恨那怯懦的理想主义。它只教人不去注视人生的苦难和心灵的弱点。我们当和太容易被梦想与甘言所欺骗的民众说:英雄的谎言只是怯儒的表现。世界上只有一种英维主义:便是注视世界的真面日——并且爱世界。(罗曼·罗兰《米开朗琪罗传》)
21.依次填入文中横线上的词语,全都恰当的一项是( )
A.堂吉诃德 专制 愤激 望其项背
B.哈姆莱特 专断 奋激 不可企及
C.堂吉诃德 专断 奋激 望其项背
D.哈姆莱特 专制 愤激 不可企及
22.对文学作品来说,虚词有时很有表现力。分析文中画波浪线的“居然”与“而”是怎样增强表现力的。(6分)
四、写作(60分)
23.阅读下面的材料,根据要求写作。(60分)
普鲁塔克曾提到一艘“忒修斯之船”,它可在海上航行几百年——通过不间断的维修和替换部件。只要一块木板腐烂了,它就会被替换掉,以此类推,直到所有的功能部件都不是最开始的那些了。问题是,最终产生的这艘船是否还是原来的那艘“忒修斯之船”?还是说它已成为完全不同的船?如果不是原来的船,那么它在什么时候不再是原来的船了?
这些问题适用于很多事物:比如奔流到海不复回的河水,屡变校址不存旧貌的学校,生死更迭的家族,数易成员的乐队……
对此,你有怎样的联想和思考?
要求:选准角度,确定立意;明确文体,自拟标题;不要套作,不得抄袭;不得泄露个人信息;不少于800字。
高二语文 参考答案
1. 答案:B
解析:
B项,道德劝说并非更正式的手段。
2. 答案:A
解析:“人的天赋”是自致地位,“社会成就”的归属文中未明说。
3. 答案:D
4. 答案:
①B ②A
因为礼俗社会动紧密且熟悉,有团结向心力,相似点多,有共同的社区情感。因而对追求创意与特立独行的人,比较会持有怀疑不信任的态度。而法理社会则反之。
5. 答案:礼俗社会。
“土地平旷,屋舍俨然,有良田美池桑竹之属。阡陌交通,鸡犬相闻”说明是典型乡村生活。
“村中闻有此人,咸来问讯”“余人各复延至其家”说明社会互动紧密且熟悉,不太强调个人的隐私。
“俎豆犹古法,衣裳无新制”“问今是何世,乃不知有汉,无论魏晋”说明社会变迁较不显著。
6. 答案:C
解析:“可怜的人”对于传统乡土社会中底层人的命运的揭示具有典型性,但并非“整个人类命运的共同写照”。
7. 答案:B
解析:“两人相互间的轻视”错误,一边说话一边做其他事情只是因为他们比较熟悉,且乡村人比较淳朴,并不特别拘礼。
8. 答案:第一回,他遭遇了经济上或是生活上的苦难,但困难是暂时的,他仍满含着对未来的希望。(2分)
第二回,子女或亡故或离散。他遭遇的苦难是无法改变的,他便以释然的态度接受事实。(2分)
第三回,作者设想其妻子死去,可怜的人失去了所有亲人,不再说“我们”,只说“我”了。他的呼喊中有强自宽解,也有无奈、迷茫和深沉的悲哀。(2分)
9. 答案:隐逸,隐没于世间,离城而居,是“可怜的人”对外在事物漠然的写照。(1分)他生活简单没有欲望,不关心社会政治,同时也对自身苦难安之若素。(1分)(答出一点即可)他默默无闻,没有名字留于世间。(1分)
入世,是对生活的关切。(1分)“可怜的人”关心工作、大自然、农田生活。(1分)
可怜的人本质上是入世的,只是他关注的事物常人看来很平凡、渺小,给人以隐逸之感。这种关切体现了他对平凡人生恬淡中的热情。(1分)
10-12CBB
11. 解析:大六艺为《易》、《书》、《诗》、《礼》、《乐》、《春秋》六经;小六艺指中国周朝贵族教育体系中的礼、乐、射、御、书、数六种技能。
12. 分析:一切都要以男女夫妇的家庭伦常为起点。
13.(1)于是孔子探循三代以来的礼制遗规,厘定书传的篇次,上起唐尧、虞舜之间,下到秦穆公止,依照事类秩序加以编排。
(2)孔子说:“质朴胜过了文饰就会粗野,文饰胜过了质朴就会虚浮,质朴和文饰比例恰当,然后才可以成为君子。”
14.
1.孔子删《诗》、《书》,定礼乐,赞 《周易》,的确都是编辑整理古代文化典籍,并没有哪一项是他自己的创作。可以成为“述”。
2.孔子在“述”的过程中以个人的眼光和取舍旨趣为准,尤其强调礼仪教化,这也是一种创新。
3.孔子的“述而不作”体现了他笃信和喜爱古代文化,并在此基础上“有所作”。
翻译:
在孔子的时代,周朝王室已经衰微,而礼乐的制度教化也废弛了,诗书典籍零散残缺。于是孔子探循三代以来的礼制遗规,厘定书传的篇次,上起唐尧、虞舜之间,下到秦穆公止,依照事类秩序加以编排。他说:“夏代的礼制,我还能讲述个大概来,只是夏的后代杞国已经不足取证了;殷代的礼制,我还能讲述个大概来,也只可惜殷的后代宋国已经不足取证了。要是杞、宋两国保有足够的文献的话,那我就能拿来印证了。”孔子考察了殷、夏以来礼制增损的情形后,说道:“以后就是经过百代,那变革的情形也是可以推知的。因承袭不移的是礼的精神本体,增损改变的是礼的文采仪节。周礼是参照了夏、殷两代而制订的,他的内容文采是那么样的盛美啊!我是遵行周礼的。”所以书传《礼记》是出于孔子的。
古代留传下来的诗原有三千多篇,到了孔子,把重选的去掉,选取可以用来配合礼义教化的部分。所取诗篇,最早的是追述殷始祖契、周始祖后稷的诗,其次是歌颂殷、周两代盛世的诗,再次是讽刺周幽王、厉王政治缺失的诗,而一切都要以男女夫妇的家庭伦常为起点,所以说:《关睢》这一乐章是《国风》的第一篇;《鹿鸣》是《小雅》的第一篇;《文王》是《大雅》的第一篇;《清庙》是《颂诗》的第一篇。三百零五篇诗,孔子都把它入乐歌唱,以求合乎古代《韶乐》(虞舜乐)、《武乐》(武王乐)以及朝廷雅乐、庙堂颂乐的声情精神。先王礼乐教化的遗规,到此才稍复旧观而有可称述。王道完备了,六艺也齐全了。
孔子晚年喜欢《易》学,他阐述了《彖辞》、《系辞》、《象辞》、《说卦》、《文言》等。他读《易》很勤,以致把编书简的皮绳都弄断了三次。还说过:“再让我多活几年,这样的话,我对《易》学的研究就可以文辞义理兼备充实了。”
孔子用《诗》、《书》、《礼》、《乐》做教材来教人,就学的门生大约有三千人,而精通六艺的有七十二人。像颜浊邹一般很受到孔子教诲却没有正式入籍的学生,为数也很不少。
15.B分析:诗的颔联,诗人写的是船中常景,然而笔墨中却透露出他昼夜不宁的纷乱思绪,衬托出诗人昼夜难眠的焦躁心情。
16.
1.尾联写诗人有家不可归,只得在异域他乡颠沛奔波的原因。
2."旧业"指家中原有用以维持生计的产业。它已随着战乱而化为乌有。"鼓鼙",借指战乱。战争已使人倾家荡产,江海飘零,更哪堪江上再传来战鼓的声音?
3.这首诗虽然只写了诗人自己在旅程中的一小段片段,却通过诗人自己的亲身感受,极力渲染战乱给人民带来的深重苦难。有“一叶知秋”的效果。
17.
物有本末,事有终始。
合抱之木,生于毫末。
白云一片去悠悠,青枫浦上不胜愁。
18.答案:A
解析:
A“活菩萨”中引号是特殊含义。
B“大师”“发扬国光”中引号表示反语、讽刺。
C“秋士”中引号表示突出强调。
D引号表示引用。句中引号内的句子是引用老人所说的话。
19.答案:
(1)通过身体的表达(关键词“身体”1分,语言通顺1分)
(2)“自然”“身体”“剧场”(全对得2分,次序不对或关键词不齐都要扣分。)
20.所以在日常中,依然会有人经常去参加社区化的舞蹈工作坊,享受与大家在一起进行自由创作的感觉。
21. 答案:B
解析:
堂吉诃德,充满冒险精神,但又耽于幻想远离现实,这是他悲剧的性格根源。哈姆莱特优柔寡断,常陷入自我怀疑之中,这是他悲剧的性格根源。
专断:应该共同商量而不商量,单独做出决定。专制:凭自己的意志独断独行,操纵一切。
愤激:愤怒而激动。奋激:兴奋激昂;激奋。
望其项背:能够望见别人的颈的后部和脊背,表示赶得上或比得上(多用于否定式)。不可企及:没有希望达到,形容远远赶不上。
22. 答案:“居然”意为意料之外。米开朗基罗有力,可是没有通过力去获得胜利、实现征服的牢固动机,却能够最终抵抗住内心的痛苦,实现征服。居然一词突出了这一出人意料之处。(3分)
“而”表示转折,又将前后句勾连在一起,突出表现了“悲痛的茅盾”,强化了叹息之情,加深了惋惜之意。(3分)
作文
写作思路:
这个话题主要在思考主体性或者自我的本质是什么。
写作者可以就以上一个或几个材料进行讨论,也可延展至其他事例。并从材料所给的事例中阐述其本质。
就忒修斯之船而言,它的部件虽然一直在变化,但这种变化是在一个整体上进行的不断的局部调整,延续性并未中断,船的整体结构并未变化。那么这里的“结构”“延续性”,还可以作怎样的联想和思考呢?
比如河水东流大海,水体一直在变化,但是河道相对稳定,有时河流改道了,但是延续性依然存在。
比如黑豹乐队,成员几经更换,但是乐队的精神属性没有变化。
比如西南联大,改变的是校址,不变的是西南联大的师生和他们传承的“自由之思想,独立之精神”。
比如家族,生老病死中必然有生命的更迭,但是家族的血脉、家族的记忆或者家风依然传承。
这些传承着的始终不变的东西就是它们的内在“结构”,或者说本质,失去了这些,它们就不再是它们自己了。
这个话题,也可以从另一个角度思考。事物每一刻都在变化,所以每一刻都在成为“非我”。如此,便不必再拘泥于自我的局限,自我与非我都同样是值得亲近的,生命的每一刻都可以是对周围、对更广阔世界的接纳和迎候。礼俗社会
法理社会
乡村生活是典型
都市生活是典型
人们的背景与生活经验类似,造成他们有共同的社区情感
人们的共识不高,相异处多于相似处
社会互动紧密且熟悉
社会互动是任务取向的,不带个人感情
有团结向心力
私心支配一切
任务与个人关系无法分割
任务优先,关系其次
不太强调个人的隐私
个人隐私极为重要
由非正式的社会控制主导
由正式的社会控制主导
①_______________
②_______________
比较强调先赋地位
比较强调自致地位
社会变迁较不显著
社会变迁非常显著,甚至在一个世代中就有很大的改变
浙江省绍兴市第一中学2023-2024学年高一下学期开学考试语文试卷(Word版附答案): 这是一份浙江省绍兴市第一中学2023-2024学年高一下学期开学考试语文试卷(Word版附答案),文件包含浙江省绍兴市第一中学2023-2024学年高一下学期回头考语文试卷教师版docx、浙江省绍兴市第一中学2023-2024学年高一下学期回头考语文试卷学生版docx等2份试卷配套教学资源,其中试卷共16页, 欢迎下载使用。
浙江省绍兴市会稽联盟2023-2024学年高二上学期期末联考语文试题(Word版附解析): 这是一份浙江省绍兴市会稽联盟2023-2024学年高二上学期期末联考语文试题(Word版附解析),文件包含浙江省绍兴市会稽联盟2023-2024学年高二上学期期末联考语文试题原卷版docx、浙江省绍兴市会稽联盟2023-2024学年高二上学期期末联考语文试题Word版含解析docx等2份试卷配套教学资源,其中试卷共28页, 欢迎下载使用。
2023-2024学年浙江省绍兴市第一中学高二上学期期中考试语文试题Word版含答案: 这是一份2023-2024学年浙江省绍兴市第一中学高二上学期期中考试语文试题Word版含答案,共16页。试卷主要包含了现代文阅读,语言文字运用,写作等内容,欢迎下载使用。

