安徽省滁州市九校联盟2023-2024学年高一上学期期中联考地理试题(解析版)
展开考生注意:
1.本试卷分选择题和非选择题两部分。满分100分,考试时间75分钟。
2.答题前,考生务必用直径0.5毫米黑色墨水签字笔将密封线内项目填写清楚。
3.考生作答时,请将答案答在答题卡上。选择题每小题选出答案后,用2B铅笔把答题卡上对应题目的答案标号涂黑;非选择题请用直径0.5毫米黑色墨水签字笔在答题卡上各题的答题区域内作答,超出答题区域书写的答案无效,在试题卷、草稿纸上作答无效。
4.本卷命题范围:人教版必修第一册第一章至第三章。
一、选择题:本大题共15小题,每小题3分,共45分。在每小题给出的四个选项中,只有一个选项是符合题目要求的。
“金属世界机器人任务”计划于2023年10月5日发射,它将探索的是距离地球3.7亿千米的目前已知最大的金属小行星—普赛克,呈现为一个被压扁的球形。据估计,该小行星金属含量高达95%,主要为铁和镍。下图分别示意普赛克小行星和太阳系结构,据此完成下面小题。
1. 普赛克小行星在宇宙中的位置位于( )
A. 乙、丙之间B. 丙、甲之间C. 甲、丁之间D. 丁、戊之间
2. 普赛克小行星表面凹凸不平,最可能是因为( )
A. 表面缺少大气层的保护B. 距离太阳较近
C. 自东向西围绕太阳运转D. 体积质量较大
3. 该小行星具有较高的探索价值,主要体现在( )
A. 距离太阳远近与地球相似B. 成分与地球地核相似
C. 具有凹凸不平固体表面D. 与地球间的距离较近
2023年9月23日,杭州第 19届亚运会拉开帷幕,作为首届“碳中和”亚运会,采用了 100%绿色电能供应。绿电主要来自青海等地的光伏发电,以及浙江省内的分布式光伏发电。下图为青海省光伏发电场景,据此完成下面小题。
4. 相较于浙江省,青海省进行光伏发电的突出有利条件是( )
A. 经济发达B. 海拔高,气候较为寒冷
C. 环境优美D. 晴天多,太阳辐射量大
5. 光伏发电作为绿色电能,反映出太阳辐射能的特点是( )
A. 获取方式简单B. 清洁无污染
C. 取之不尽,用之不竭D. 发电量不稳定
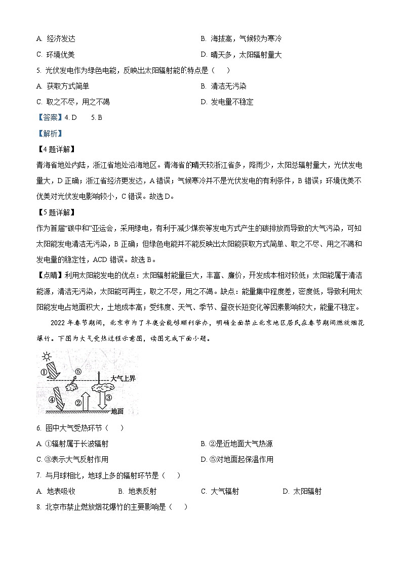
2022年春节期间,北京市为了冬奥会能够顺利举办,明确全面禁止北京地区居民在春节期间燃放烟花爆竹。下图为大气受热过程示意图,读图完成下面小题。
6. 图中大气受热环节( )
A. ①辐射属于长波辐射B. ②是近地面大气热源
C ③表示大气反射作用D. ⑤对地面起保温作用
7. 与月球相比,地球上多的辐射环节是( )
A. 地表吸收B. 地表反射C. 大气辐射D. 太阳辐射
8. 北京市禁止燃放烟花爆竹的主要影响是( )
A. 杂质减少,大气透明度提高B. 减弱太阳辐射,减缓温室效应
C. 云量增加,地表温度降低D. 增强地面辐射,减小昼夜温差
下图为两幅等压线(单位:百帕)分布示意图(比例尺相同),读图完成下面小题。
9. ①~④地中,风力由大到小的排序是( )
A. ①>③>④>②B. ①>②>③>④C. ③>④>①>②D. ④>②>③>①
10. 若图示均为南半球近地面等压线分布图,则③地的风向是( )
A. 偏北风B. 偏南风C. 偏西风D. 偏东风
生态环境部等四部门联合印发《关于公布2022年区域再生水循环利用试点城市名单的通知》,晋城市、运城市等首批19个城市列入试点,其中有14个属于北方城市。区域再生水循环利用是在重点排污口下游、河流入湖口、支流入干流处等关键节点,因地制宜建设人工湿地水质净化工程,对已经处理达标后的水进一步净化改善后,在一定区域统筹用于生产、生态、生活的污水资源化利用模式。下图示意水循环模式,据此完成下面小题。
11. 区域再生水的循环利用主要改变的水循环环节有( )
A. F、D、C环节B. D、C环节C. E、H、G环节D. A、B环节
12. 首批试点城市多为北方城市的直接原因是( )
A. 人口密度较南方大B. 植被覆盖率普遍较低
C. 工程建设技术水平高D. 区域水资源短缺明显
13. 区域再生水的循环利用对晋城市的意义主要体现在( )
A. 降低洪涝灾害的发生频率B. 增加了城市生活用水
C. 从根本上解决了缺水问题D. 美化了人文居住环境
黄海和渤海之间存在一条自然分界线,由于渤海较低的盐度及两海域潮汐和地球引力等共同作用,两片海域的海水互不相融。因海水性质的差异等多种因素的影响,船舶经过分界线时,吃水深度(船舶浸在水里的深度)有明显变化。下图为黄海和渤海位置示意图,读图完成下面小题。
14. 渤海盐度低于黄海,主要是因为渤海( )
①海域较封闭②泥沙含量大③纬度位置偏北④沿岸淡水汇入量大
A ①②B. ②③C. ③④D. ①④
15. 下列海域中,船舶吃水深度最小的是( )
A. 日本海B. 地中海C. 红海D. 波罗的海
二、非选择题:共55分。
16. 阅读图文材料,完成下列问题
麦夸里岛是澳大利亚的一个岛,位于太平洋西南边陲,是一处岩石从地幔下(海洋下6千米深处)活跃升出海平面后形成的岛屿,是地球上唯一一个地幔岩石暴露在海平面以上的地方。北京时间2023年6月11日21时8分在麦夸里岛地区发生5.6级地震,震源深度10千米,下图为麦夸里岛地理位置分布示意图。
(1)海洋平均地壳厚度范围是____,麦夸里岛地壳厚度约为____。
(2)麦夸里岛相较于地球其他地区,缺少____界面,且____圈残缺。
(3)麦夸里岛地震发生后,相较于其他地区,地震震感一般会更____,试说明原因____。
17. 阅读图文材料,完成下列问题。
北京时间2023年2月23日,长征三号乙运载火箭在西昌卫星发射中心点火升空,将中星26号卫星顺利送入预定轨道,发射任务取得圆满成功。下图示意大气垂直分层。
(1)指出长征三号乙运载火箭自发射行至80km高空时,途径大气层的温度变化情况。
(2)夜晚看到的流星现象多发生在____(填大气层名称),描述长征三号乙运载火箭行至该处时周围大气的特征____。
(3)大气与地表生物生存息息相关,例举说明人类活动对大气成分的影响。
18. 下图为某城市多年平均气温增幅等温线分布示意图,该城市多年平均气温变化受城市扩张方向影响大。读图完成下列问题。
(1)指出该城市发展速度最快的方向,并说明原因。
(2)若只考虑气压对风速的影响,比较图中N、M、P、O四点风速大小,并分析原因。
(3)分析该城市多年平均气温不断升高的主要原因及应对措施。
19. 读北大西洋中高纬度大洋表面年平均水温分布图(图中箭头表示洋流),完成下列问题。
(1)描述图示海水温度的分布特点。
(2)比较纬度相当的甲、乙两处海域海水温度的高低,并说明成因。
安徽省合肥市六校联盟2023-2024学年高二上学期期中联考地理试题(Word版附解析): 这是一份安徽省合肥市六校联盟2023-2024学年高二上学期期中联考地理试题(Word版附解析),共12页。试卷主要包含了选择题,综合题等内容,欢迎下载使用。
安徽省黄山市八校联盟2023-2024学年高二上学期期中联考地理试题(Word版附解析): 这是一份安徽省黄山市八校联盟2023-2024学年高二上学期期中联考地理试题(Word版附解析),共12页。试卷主要包含了选择题,非选择题等内容,欢迎下载使用。
浙江省台州市八校联盟2023-2024学年高一上学期期中联考地理试题(Word版附解析): 这是一份浙江省台州市八校联盟2023-2024学年高一上学期期中联考地理试题(Word版附解析),共19页。试卷主要包含了考试结束后,只需上交答题纸,41亿年~2等内容,欢迎下载使用。

