广东省汕头市金山中学2023-2024学年高二生物上学期期中考试试题(Word版附答案)
展开一、单选题(本题共20小题,每小题2分,共40分)
1、下列关于人体内环境的叙述,正确的是( )
A.血浆与呼吸道交换气体只需通过毛细血管壁
B.甲状腺激素、葡萄糖、氧气均可以存在于内环境中
C.正常情况下,血浆中的蛋白质都可以大量通过毛细血管壁到达组织液
D.体内细胞只通过内环境就可以与外界进行物质交换
2、右图为人体内某组织的局部结构示意图,其中A、B、C表示不同的体液,箭头表示血液流动方向。据图判断,下列叙述正确的是( )
A.相对于B液、C液来说,A液中含有较多蛋白质
B.A液可以转化为B液,C液也可以转化为B液
C.若图中细胞为肌肉细胞,则在饥饿状态下Ⅰ端的葡萄糖含量比Ⅱ端的低
D.若图中细胞为胰岛细胞,则在饥饿状态下Ⅰ端的胰高血糖素含量比Ⅱ端的高
3、下列关于神经系统结构和功能的描述错误的是( )
A.外周神经系统分布在全身各处,都含感觉神经和运动神经
B.支配内脏、血管和腺体的传出神经,其活动不受意识支配
C.脑干是脑与躯干、内脏之间的联系通路,有许多维持生命的必要中枢
D.神经系统调节内脏活动时存在分级调节
4、交通法明确规定不得酒后驾车、醉酒驾车。以下相关说法正确的是( )
A.醉酒的人驾车时明显表现为反应慢、动作不协调是由于大脑和脑干被酒精麻醉
B.交警在对司机进行酒精检测时,检测仪器中装有斐林试剂
C.某人因酒后驾车事故腰部受伤导致左下肢瘫痪,可能是脊髓的运动神经元受损造成的
D.前方有障碍物时紧急刹车,此时心跳会加速,这是副交感神经作用的结果
5、2023年7月16日,中国女排在世界女排联赛中首次摘得世联赛银牌。队员们感知外界信息、控制机体运动需要神经系统的参与。下列叙述错误的是( )
A.队员比赛时,中枢神经系统和外周神经系统均有参与
B.紧盯对方球员动作时,支配眼球运动的神经是脑神经
C.球员拦网扣球瞬间不自觉眨眼,此时眨眼属于条件反射
D.比赛项目刚结束,运动员的心脏跳动速度仍较快,这与体液调节的作用特点有关
6、超过0.9%的盐水称为高渗盐水,广泛应用于生理学实验和临床医学。如果向一只实验狗的颈动脉内分别灌注高渗盐水和生理盐水,分别会出现的现象是( )
A.血浆渗透压迅速升高,尿量增加;血浆渗透压不变,尿量不变
B.血浆渗透压迅速升高,尿量减少;血浆渗透压不变,尿量增加
C.血浆渗透压迅速降低,尿量增加;血浆渗透压不变,尿量增加
D.血浆渗透压迅速降低,尿量减少;血浆渗透压不变,尿量不变
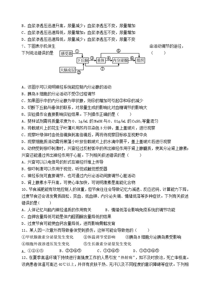
7、下图表示机体生命活动调节的途径,下列说法错误的是( )
A.该图示可以说明神经系统能控制内分泌腺的活动
B.胰岛B细胞的分泌活动不受⑦过程调节
C.如果图示中的内分泌腺为甲状腺,则⑥的增加可引起③和④的减少
D.切断下丘脑与垂体的联系,对尿量生成的影响比对血糖调节的影响大
8、实验操作会直接影响实验结果。下列操作正确的是( )
A.斐林试剂需将质量浓度为0.1g/mL的NaOH与0.01g/mL的CuSO4等量混匀
B.将载玻片上的花生子叶薄片用苏丹Ⅲ染色3分钟,盖上盖玻片,进行观察
C.观察叶绿体时由低倍镜换到高倍镜后,再将待观察目标移至视野中央
D.观察细胞质流动需将黑藻小叶放在载玻片上的水滴中展平,盖上盖玻片后进行观察
9、动物受到惊吓刺激时,兴奋经过反射弧中的传出神经作用于肾上腺髓质,使其分泌肾上腺素;兴奋还能通过传出神经作用于心脏。下列相关叙述错误的是( )
A.兴奋可以以电信号的形式在神经纤维上传导
B.惊吓刺激可以作用于视觉、听觉或触觉感受器
C.神经系统可直接调节、也可通过内分泌活动间接调节心脏活动
D.肾上腺素水平升高,可使心率加快,可说明激素是高能化合物
10、节食减肥能有效地控制人的体重,但节食往往会导致记忆力减退、反应迟钝、计算能力下降,过度节食还会诱发骨质疏松、贫血、低血钾、内分泌失调、情绪低落等多种症状。下列有关叙述错误的是( )
A.人体记忆与脑内神经递质的作用有关 B.情绪低落会影响免疫系统的调节功能
C.血钾含量降低可能是体内醛固酮含量降低的结果
D.过度节食可能使血钙含量降低,进而影响骨骼发育
11、某人因一次意外而导致垂体受到损伤,这样可能会导致他的( )
①甲状腺激素分泌量发生变化 ②体温调节受影响 ③胰岛B细胞分泌胰岛素受影响
④细胞外液渗透压发生变化 ⑤生长激素分泌量发生变化
①②④⑤ B.②③④⑤ C.①③④⑤ D.①②③④⑤
12、在夏季高温环境下持续进行高强度工作的人易引发“热射病”,如不及时救治,死亡率极高。该病患者体温可高达40℃以上,并伴有皮肤干热、无汗以及不同程度的意识障碍等症状。下列相关叙述错误的是( )
A.“热射病”是由人体体内热量积蓄过多,散热不足引起的
B.“热射病”患者位于大脑皮层的体温调节中枢出现功能障碍
C.“热射病”患者在治疗过程中,体温下降阶段散热量大于产热量
D.“热射病”说明外界环境的变化会影响内环境的稳态
13、水盐调节过程中,抗利尿激素与肾小管、集合管细胞上受体结合后,通过调节作用导致顶端膜上水通道蛋白(AQP)的数量增加,增加对水的通透性(如下图),引起细胞外液渗透压下降。下列有关叙述错误的是( )
A.抗利尿激素由垂体释放,通过体液运输并作用于肾小管、集合管发挥作用
B.cAMP可激活蛋白激酶A,进而促使含AQP的囊泡转移并镶嵌到顶端膜上
C.抗利尿激素通过调节细胞内发生一系列酶促反应,增加了AQP的数量
D.当细胞外液渗透压升高时,肾小管细胞主要通过自由扩散重吸收大量水分
14、下列关于免疫系统的组成与功能,叙述正确的是( )
A.脾脏是体内免疫细胞生成、成熟和集中分布的场所之一
B.免疫细胞来自骨髓中的造血干细胞,包括巨噬细胞、淋巴细胞等
C.抗体、溶菌酶、细胞因子等均是免疫细胞产生的、发挥免疫作用的物质
D.若机体免疫系统的自稳功能异常,则机体会有肿瘤发生或持续的病毒感染
15、某病毒可使感染者出现严重的呼吸道疾病。下列有关叙述正确的是( )
A.该病毒带有特定的身份标签,能被免疫细胞识别出来
B.第一道和第二道防线针对特定的病原体有防御作用
C.由于有保卫机体的三道防线,所以正常人不会患病
D.发挥免疫防御功能时,人体的三道防线同时起作用
16、关于浆细胞和活化的细胞毒性T细胞在免疫反应中的作用,下列叙述正确的是( )
A.前者参与细胞免疫,后者参与体液免疫
B.前者直接杀死病原体,后者杀死靶细胞
C.前者分泌抗体,后者杀死被病原体感染的细胞
D.病原体首次进入机体时,前者发挥作用;再次进入机体时,后者发挥作用
17、霍乱是因感染霍乱弧菌引起的一种传染性非常强的消化道疾病,患者往往上吐下泻,甚至死亡。研究人员通过基因工程改变大米的蛋白质构成,使其携带一种叫“霍乱毒素B”的物质,该物质进入人体后,能促进人体产生免疫反应,有效预防霍乱的感染。下列有关说法错误的是( )
A.大米中携带的霍乱毒素B相当于抗原,能激发人体产生特异性免疫反应
B.该项研究成功的标志是人体产生相应的记忆细胞和针对霍乱毒素B的特异性抗体
C.当接种者再次接触抗原时,体内记忆细胞会迅速分泌大量抗体,与抗原特异性结合
D.“大米疫苗”的研制主要利用了基因重组的原理,效果明显,可造福世界人民
18、辅助性T细胞(Th)在体液免疫和细胞免疫反应过程中,起着重要的中心调控作用。激活的Th能够分泌多种细胞因子,有的细胞因子可以启动细胞免疫,有的可以促进B细胞的增殖与抗体的生成。下列相关叙述错误的是( )
A.胸腺是Th分化、发育和成熟的场所
B.Th被激活后分泌细胞因子调控体液免疫和细胞免疫
C.Th分泌的细胞因子是免疫系统组成中的免疫活性物质
D.Th和吞噬细胞一样都能直接识别侵入机体的抗原
19、某些T细胞在癌组织环境中能合成膜蛋白CTLA-4,这种膜蛋白对T细胞的杀伤功能具有抑制作用,因此这个蛋白被称作"刹车分子”。科学家发现,只要使用CTLA-4抗体抑制CTLA-4蛋白,就能激活T细胞,使T细胞持续攻击癌细胞。下列叙述错误的是( )
A.细胞毒性T细胞可以识别癌细胞膜表面的抗原物质
B.提高膜蛋白CTLA-4的活性,细胞免疫功能将增强
C.CTLA-4抗体抑制CTLA-4蛋白的作用过程属于体液免疫
D.细胞毒性T细胞裂解癌细胞的过程体现了免疫系统的免疫监视功能
20、如图是人体内某些生命活动的调节过程。下列说法正确的是( )
A.进入低温环境后,图中信息分子A、B、C、D的释放量均明显增加
B.与调节方式乙相比,甲的作用时间短暂、作用范围大、反应迅速
C.信息分子E作用于被激活的B细胞后,可使其细胞周期缩短
D.信息分子A、B、C、D、E的化学本质均为大分子有机物
二、单选题(本题共4小题,每小题3分,共12分)
21、正常情况下,神经纤维上某一点受到刺激后电位变化记录如图甲;在实验装置中加入河豚毒素后,给予该部位同种强度的刺激,结果电位变化如图乙,下列有关说法错误的是( )
A.图甲中神经纤维上膜内K+/Na+的比值由B变成A时会变小
B.图甲中神经纤维上引起B→A变化的离子运输不需消耗ATP
C.适当降低培养液中钾离子浓度可以增大图甲曲线中B点的绝对值
D.图乙不能形成动作电位,因为河豚毒素可能抑制了呼吸酶的活性
+
22、动物在被运输的过程中,体内皮质醇的含量会升高,增强动物对刺激的适应能力。下图为皮质醇分泌的调节示意图,其中“+”表示促进,“-”表示抑制。下列相关叙述正确的是( )
A.动物在被运输过程中皮质醇含量会持续升高
B.N促进皮质醇的分泌属于神经―体液调节
C.运输过程中M的分泌增加是神经调节的结果
D.皮质醇含量降低时能促进下丘脑和垂体分泌相应激素
23、某研究小组探究胰岛素的分泌机制,进行了如下实验:实验一:从结扎狗的胰腺致胰腺萎缩、胰岛完好的胰腺中获取提取液,注入摘除胰腺而患糖尿病的狗身上,狗的血糖迅速下降。实验二;用低糖培养液培养胰岛A细胞获得滤液X,将甲组胰岛B细胞在含滤液X低糖培养液中培养,乙组胰岛B细胞在不含滤液X低糖培养液中培养,一段时间后检测,发现甲组培养液的胰岛素含量明显大于乙组。下列分析中错误的是( )
A.正常胰腺的提取物不能治疗糖尿病
B.根据实验一可证明胰岛素是由胰岛B细胞分泌的
C.根据实验二可推测胰高血糖素能促进胰岛素的分泌
D.若再将实验二中乙组胰岛B细胞放在不含滤液X高糖培养液中培养,预测胰岛素含量会增加
24、如图是“脑—脾神经轴”调节免疫活动的调节机制示意图。下列相关说法错误的是( )
A.图示免疫活动的免疫方式为体液免疫
B.刺激CRH神经元后几秒钟之内,会记录到脾神经的电信号明显加强
C.乙酰胆碱在该免疫活动调节过程中所起的作用是作为神经递质传递信号
D.去除脾神经的小鼠在注射抗原后,浆细胞的数量不会明显增加
第II卷(非选择题)
三、非选择题(本题共4小题,共48分。除说明外,每空1分)
25、双极细胞是视网膜的一种中间神经元,它向内、外各伸出一个突起:向外为树突,末端分枝较多,与视杆细胞和视锥细胞的轴突构成突触,接收信号输入;向内为轴突,整合信息后传递至无长突细胞和神经节细胞。下图为大鼠视网膜局部神经细胞间的突触联系示意图。
(1)在反射弧中,视杆细胞和视锥细胞作为 接受光信号。与双极细胞形成突触时,视杆细胞和视锥细胞膜属于突触 (填“前”或“后”)膜。
(2)根据图示,Ca2+内流后引起的作用是 并释放谷氨酸。甲通过分泌谷氨酸可将兴奋传递给乙,而不能传递给丙,原因是 。
(3)由图可知,乙细胞释放的内源大麻素可作用于甲进而 (“抑制”或“促进”)谷氨酸的分泌。大麻素的受体位于 的膜上(填图中细胞种类)。
(4)眼压升高可使兴奋性递质谷氨酸大量释放,谷氨酸受体被过度激活,通过系列变化引起视网膜神经节细胞凋亡,引发青光眼等致盲眼病。请根据以上病因,从神经调节的角度提出两条不同的治疗思路:A. ;B. 。
26、激素作为一种化学信使,能把某种调节的信息由内分泌细胞携带至靶细胞。下图表示人体体温调节时激素的分泌及作用机制。请结合图中信息回答下列问题。
北方的冬天,学生们从教室走出到室外后,机体会出现甲→垂体→丙从而促进激素①分泌的现象,该过程体现了激素①的分泌具有 的特点。若激素①为甲状腺激素,此时人体的新陈代谢活动会 ,增加产热量;同时体温调节中枢会通过 (选填“神经”、“体液”或“神经—体液”)调节,使皮肤的毛细血管 ,汗腺分泌量减少,利于减少散热,最后维持体温相对恒定。
由图可知,激素①进入细胞内通过影响 过程而调节生命活动。乙时刻在分泌激素②,但激素②的浓度却可以维持相对稳定,原因是 。
(3)图示结构甲、乙、丙中具有神经传导和激素分泌双重功能的是 (选填代号)。
(4)甲状腺激素是参与人体体温调节的重要激素。己知甲状腺过氧化物酶(TPO)能促进甲状腺上促甲状腺激素(TSH)受体基因的表达。研究发现,进入人体的 BPA(双酚基丙烷)能抑制 TPO活性,可导致血液中甲状腺激素含量 ,其原因是 。
27、目前,全球有5.37亿左右糖尿病患者,而中国糖尿病患者超过1.4亿,形势令人担忧。图1是胰岛素在血糖调节中的作用机制(GLUT-4是一种葡萄糖转运蛋白)。请回答以下问题:
图1
(1)正常情况下,人体血糖的来源有食物中糖类的消化吸收、 和 。
(2)由图1可知,胰岛素与靶细胞上的胰岛素受体结合后,经过一系列的信号传导途径,一方面增加 ,从而促进组织细胞对葡萄糖的转运,另一方面促进组织细胞对葡萄糖的利用、储存和转化。
(3)II型糖尿病患者的靶细胞对胰岛素作用不敏感,称为胰岛素抵抗。据图1分析,发生胰岛素抵抗的可能原因不包括以下的 。
a.胰岛素受体数目增加 b.含GLUT-4的囊泡移动受阻 c.GLUT-4基因表达不足 d.信号传导过程受阻 e.胰岛素分泌不足 f.胰岛素受体基因发生突变
(4)临床上可通过抽取血样来检测胰岛素的水平,用来判断相应腺体功能是否正常。这主要利用了激素调节的特点: 。
(5)某物质X是一种工业原料,若进入人体,可能会干扰内分泌活动。研究小组将体外培养的人胰岛B细胞等量分为3组,置于如图2所示的条件中培养(其他条件相同且适宜),一段时间后检测各组胰岛素的分泌情况,结果如图2所示(健康人体空腹血糖浓度为3.9~6.1 mml·L-1)。
图2
2
对比第2组和第1组的实验结果,可得出的结论是 。关于物质X的作用机理,有观点认为物质X能提高胰岛B细胞对葡萄糖的敏感程度,本实验中能支持此观点的实验结果是 。
28、甲型流感病毒(IAV)是一种会感染人和动物并引发严重呼吸道疾病的病毒。人体感染流感病毒后常常出现头晕头疼等不适,甚至出现发热症状,体温甚至可升高至39~40 ℃并保持一段时间,机体的各器官系统共同协作,清除病毒。回答相关问题:
(1)流感病毒侵入人体后,特异性免疫发挥作用。在体液免疫过程中能特异性识别抗原的细胞有 ,产生的相应抗体能 ;细胞免疫过程中,细胞毒性T细胞在接受靶细胞的的信号后,会增殖并分化出相应的 ,
能加速这一过程;最终在体液免疫和细胞免疫的巧妙配合下清除流感病毒。
(2)已知青霉素的作用机理是抑制原核细胞细胞壁的形成,从而达到消灭病原体的作用。据此判断,甲型流感 (填能或不能)用青霉素进行治疗。
(3)NA是流感病毒表面的一种糖蛋白,研究者通过实验观察NA抗体对病毒侵染细胞的抑制作用。主要实验材料包括:感染流感病毒后63天、21天的两位康复者的NA抗体(分别为D63、D21)、对照抗体、流感病毒和易感细胞。
①实验的主要步骤依次是:培养易感细胞、 (选择并排序)等。
a.将抗体分别与流感病毒混合 b.将各混合物加入同一细胞培养瓶
c.将各混合物分别加入不同细胞培养瓶 d.检测NA抗体与易感细胞的结合率
e.检测培养物中病毒的增殖量 f.检测细胞对病毒的损伤程度
②图中实验结果表明,这两位康复者均产生了抗NA的抗体,其中对流感病毒抑制效果较好的抗体是 。对照抗体对该病毒的抑制率几乎为零,原因是 。
2022级高二第一学期期中考试生物答案
单选题(1-20题每小题2分,21-24题每小题3分,共52分)
非选择题(本题共4小题,共48分。除说明外,每空1分)
(12分)
(1) 感受器 前 (2)促进突触小泡向突触前膜移动
突触后膜上的神经递质受体具有特异性,乙的受体可以结合谷氨酸,而丙的受体无法结合谷氨酸(或乙的膜上有谷氨酸受体,而丙的膜上没有谷氨酸受体) (2分)
(3)抑制 甲和丙(或双极细胞和无长突细胞)(2分)
(4)抑制突触前膜减少谷氨酸的释放(2分)
使用与谷氨酸竞争受体的物质,减少谷氨酸与受体的结合。(2分)
(11分)
(1)分级调节 增强 神经 收缩
(2)基因的表达(基因的转录和翻译) 激素(一经靶细胞接受并起)作用后就会灭活
(3)甲
(4) 减少 BPA能抑制TPO活性,导致甲状腺细胞中促甲状腺激素(TSH)受体基因的表达减少,进而表现为促甲状腺激素作用效果下降,TH分泌少(3分)
(11分)
(1)肝糖原的分解 脂肪酸等非糖物质的转化
(2)细胞膜上GLUT-4的数量(2分) (3) a e (2分)
(4)通过体液进行运输
(5)高浓度(8 mml·L-1 )葡萄糖会促进胰岛B细胞分泌胰岛素 (2分)
第3组胰岛素相对浓度比第2组高 (2分)
(14分)
(1) 辅助性T细胞、B细胞、记忆B细胞 (3分)
与病原体结合,抑制病原体的增殖或对人体细胞的粘附 (2分)
细胞毒性T细胞和记忆T细胞(2分) (辅助性T细胞产生的)细胞因子
不能
ace (2分)【全选对且排序正确才给2分,否则为0分】
D63 对照抗体不能与流感病毒特异性结合(2分) 1
2
3
4
5
6
7
8
9
10
11
12
B
B
C
C
C
B
B
D
D
C
A
B
13
14
15
16
17
18
19
20
21
22
23
24
D
B
A
C
C
D
B
C
D
C
B
C
广东省汕头市金山中学2023-2024学年高二上学期期末考试生物试卷(Word版附答案): 这是一份广东省汕头市金山中学2023-2024学年高二上学期期末考试生物试卷(Word版附答案),文件包含2022级高二第一学期期末考试生物学试卷docx、2022级高二第一学期期末考试生物学答题卡pdf、2022级高二第一学期期末考试生物学答案docx等3份试卷配套教学资源,其中试卷共12页, 欢迎下载使用。
2023-2024学年广东省汕头市金山中学高二上学期期中考试生物试题含答案: 这是一份2023-2024学年广东省汕头市金山中学高二上学期期中考试生物试题含答案,文件包含2022级高二第一学期期中考试生物试卷doc、2022级高二第一学期期中考试生物科答题卡pdf、2022级高二第一学期期中考试生物答案doc等3份试卷配套教学资源,其中试卷共12页, 欢迎下载使用。
广东省汕头市金山中学2023-2024学年高三上学期10月阶段生物试题(Word版附答案): 这是一份广东省汕头市金山中学2023-2024学年高三上学期10月阶段生物试题(Word版附答案),共10页。试卷主要包含了选择题,非选择题等内容,欢迎下载使用。

