所属成套资源:2024固原五中高三上学期第一次月考及答案(九科)
2024固原五中高三上学期第一次月考生物试题含解析
展开
这是一份2024固原五中高三上学期第一次月考生物试题含解析,文件包含宁夏固原市第五中学2023-2024学年高三上学期第一次月考生物试题原卷版docx、宁夏固原市第五中学2023-2024学年高三上学期第一次月考生物试题含解析docx等2份试卷配套教学资源,其中试卷共32页, 欢迎下载使用。
一、选择题(本题共计30小题,每题2分,共计60分)
1. 核酸是生物体中重要的一类生物大分子物质.组成核酸的基本单位是( )
A. 单糖B. 氨基酸C. 核苷酸D. 脂肪酸
【答案】C
【解析】
【详解】核酸分为两种,即脱氧核糖核酸和核糖核酸,它们的基本组成单位依次是脱氧核糖核苷酸、核糖核苷酸,C正确,
故选C。
2. 下列哪组物质是由许多单体连接而成的多聚体( )
A. 纤维素、脱氧核糖核酸
B. 蛋白质、核糖核苷酸
C 葡萄糖、核糖核酸
D. 氨基酸、糖原
【答案】A
【解析】
【分析】单体就是构成多聚体的基本单位,蛋白质的单体是氨基酸,多糖(淀粉、纤维素、糖原)的单体是葡萄糖,核酸(脱氧核糖核酸、核糖核酸)的单体是核苷酸。
【详解】A、纤维素的单体是葡萄糖,脱氧核糖核酸的单体是脱氧核苷酸,A正确;
B、核糖核苷酸是RNA的单体,B错误;
C、葡萄糖是单糖,是多糖的单体,C错误;
D、氨基酸是蛋白质的单体,D错误;
故选A。
3. 用高倍显微镜观察菠菜叶绿体时,可见叶绿体( )
A. 具有双层膜B. 内部有光合膜
C. 内部有许多基粒D. 呈绿色椭球形
【答案】D
【解析】
【详解】A、叶绿体的双层膜属于亚显微结构,在光学显微镜下不能观察到,A错误;
B、叶绿体内部的光合膜属于亚显微结构,在光学显微镜下不能观察到,B错误;
C、叶绿体内部的基粒属于亚显微结构,在光学显微镜下不能观察到,C错误;
D、叶绿体属于显微结构,在光学显微镜下可以观察到呈绿色椭球形的叶绿体,D正确。
故选D。
4. 下列有关细胞膜结构和功能的叙述中,不正确的是( )
A. 细胞膜具有全透性B. 细胞膜具有识别功能
C. 细胞膜有一定的流动性D. 细胞膜的结构两侧不对称
【答案】A
【解析】
【分析】1、细胞膜的结构特点:具有流动性(膜的结构成分不是静止的,而是动态的)。
2、细胞膜的功能特点:具有选择透过性(可以让水分子自由通过,细胞要选择吸收的离子和小分子也可以通过,而其他的离子、小分子和大分子则不能通过)。
【详解】A、细胞膜是选择透过性膜,某些物质可以通过细胞膜,某些物质不能过,不是全透性膜,A错误;
B、细胞膜的外侧有糖蛋白,糖蛋白具有识别作用,B正确;
C、由于组成细胞膜的磷脂分子和大多数蛋白质分子是可以运动的,因此细胞膜具有一定的流动性,C正确;
D、细胞膜的两侧结构是不对称的,如糖蛋白存在于细胞膜外侧,细胞膜内侧没有,D正确。
故选A。
5. 下列哪项不是使细胞渗透失水进而发生质壁分离的必备条件( )
A. 植物细胞是活的而且有液泡的
B. 原生质层两侧的溶液具有浓度差
C. 细胞壁的伸缩性小于原生质层
D. 液泡要含有色素
【答案】D
【解析】
【分析】质壁分离利用了渗透作用原理,渗透作用的发生需要两个条件:半透膜和浓度差,成熟的植物细胞中的原生质层相当于半透膜,细胞液与外界溶液之间产生浓度差。质壁分离的原因分析:外因:外界溶液浓度>细胞液浓度;内因:原生质层相当于一层半透膜,细胞壁的伸缩性小于原生质层。
【详解】 A、植物细胞是活的而且有大液泡,细胞膜、液泡膜和两层膜之间的细胞质构成的原生质层是发生质壁分离的结构基础,A不符合题意;
B、细胞发生质壁分离的外因就是外界溶液浓度大于细胞液浓度,即原生质层两侧的溶液具有浓度差,B不符合题意;
C、细胞发生质壁分离的内因就是原生质层伸缩性大于细胞壁伸缩性,C不符合题意;
D、液泡中含有色素,只是便于观察,不是质壁分离的必备条件,D符合题意。
故选D。
6. 下图是温度影响某种酶活性的曲线图,据图分析正确的是( )
A. A点时酶的结构被破坏
B. B点时酶的活性最高
C. 随温度升高酶活性增强
D. C点时酶对生化反应有抑制作用
【答案】B
【解析】
【详解】A点是因为低温抑制了酶的活性,但酶的结构不会被破坏,一旦温度升高到适宜温度时酶活性会恢复,A错误。由图可知B点时酶活性最高,B正确。在最适温度之前随着温度升高酶活性增强,但超过最适温度后随着温度升高酶活性降低,甚至失活,C错误。C点时酶活性虽然不是特别高,但对生化反应仍是催化作用,而不是抑制,D错误。
点睛:对于影响酶活性的因素,一定要分阶段解读该因素对酶活性的影响,不能统一而论,一般都是在最适条件之前随着该因素的升高酶活性升高,超过最适条件之后随着该因素的升高酶活性降低。
7. 叶绿体基质不含有( )
A. C3B. C5C. 叶绿素D. ADP
【答案】C
【解析】
【分析】叶绿体基质是暗反应发生场所,暗反应不需要光。
【详解】叶绿体基质是暗反应发生场所,含有C3、 C5和ADP,叶绿素位于类囊体结构的薄膜上。ABD错误,C正确。
故选C。
8. ATP的分子简式和18个ATP所含的高能磷酸键数分别是
A. A-P~P~P 和18个B. A-P~P和36个
C. A-P~P~P 和36个D. A-P~P~P 和54个
【答案】C
【解析】
【详解】ATP中文名称叫三磷酸腺苷,结构简式为A—P~P~P,其中A代表腺苷,P代表磷酸基团,~代表高能磷酸键。可见,一个ATP分子含有2个高能磷酸键,所以18个ATP分子含有36个高能磷酸键。故C项正确,A、B、D项错误。
9. 人的红细胞的寿命较短,这一事实体现了( )
A. 环境因素的影响B. 功能对寿命的影响
C. 细胞核的重要性D. 遗传因素的作用
【答案】C
【解析】
【详解】人的成熟红细胞没有细胞核和众多的细胞器,寿命较短,说明了细胞核的重要性。细胞核和细胞质相互依存,细胞结构的完整性是细胞完成生命活动的前提,C符合题意。
故选C。
10. 下列因素中,与细胞癌变无关的是( )
A. 紫外线照射B. 亚硝胺污染C. 温室效应D. 遗传物质改变
【答案】C
【解析】
【分析】
【详解】紫外线属于物理致癌因子,亚硝胺属于化学致癌因子,都可以引起细胞中遗传物质发生癌变,从而使得正常细胞变成癌细胞,而温室效应是由于大气中二氧化碳增多引起,与细胞癌变无关,故C正确。
故选C
【点睛】
11. 下列关于细胞结构研究中所采取的方法的阐述,不正确的是( )
A. 研究分泌蛋白的合成和运输利用的是同位素标记法
B. 分离细胞器时采用的是质壁分离法
C. 制备细胞膜时是用蒸馏水使哺乳动物成熟的红细胞吸水涨破
D. 研究细胞核的功能时通常采用去核、核移植等方法
【答案】B
【解析】
【分析】1、分离细胞器采用的是差速离心法。
2、哺乳动物成熟红细胞没有细胞核和细胞器膜,把哺乳动物成熟红细胞放入蒸馏水当中,红细胞会吸水涨破。
【详解】A、研究蛋白质的合成和分泌,需要用同位素标记法,观察被标记的元素在各个细胞器之间传递的过程,A正确;
B、分离破碎细胞细胞器时采用的是差速离心法,B错误;
C、哺乳动物的成熟红细胞内没有核膜和其他细胞器膜,容易制备纯净的细胞膜,把哺乳动物成熟的红细胞放入蒸馏水中,利用红细胞吸水涨破可获得细胞膜,C正确;
D、研究细胞核功能时,将有无细胞核的两组细胞,以及经过核移植植入细胞核与未植入细胞核的两组细胞进行对照,需要使用去核、核移植等方法,D正确。
故选B。
12. “竹外桃花三两枝,春江水暖鸭先知。”这一千古名句生动形象地勾画出早春的秀丽景色。下列与其相关的生命系统的叙述正确的是( )
A. 桃花属于生命系统的器官层次B. 一片江水中的所有鱼构成一个种群
C. 江中的鸭群构成一个群落D. 江水等无机环境不参与生命系统的组成
【答案】A
【解析】
【分析】1、生命系统的结构层次由小到大依次是细胞、组织、器官、系统、个体、种群、群落、生态系统和生物圈。
2、 地球上最基本的生命系统是细胞。分子、原子、化合物不属于生命系统。
3、生命系统各层次之间层层相依,又各自有特定的组成、结构和功能。
【详解】A、桃花为生殖器官,属于生命系统的器官层次,A正确;
B、一片江水中的所有鱼不是同一个物种,不构成一个种群,B错误;
C、江中的鸭群只有一个物种,未包括江中所有的生物,因而不能构成一个群落,C错误;
D、江水等属于非生物物质,属于生态系统的一部分,参与生命系统的组成,D错误。
故选A。
13. 蓝细菌是地球上最早出现的一类进行光合作用的生物。越来越多的证据表明,蓝细菌在长达10多亿年的时间里逐步改造大气成分,为真核生物的起源创造了条件。下列叙述错误的是( )
A. 在生命进行历程中原核细胞远比真核细胞出现得早
B. 地表温度的下降与蓝细菌光合作用吸收CO2无直接关系
C. 蓝细菌光合作用释放的氧气为真核生物的需氧呼吸创造条件
D. 蓝细菌虽然没有线粒体和叶绿体,但仍可以需氧呼吸和光合作用
【答案】B
【解析】
【分析】蓝细菌属于原核生物,真核细胞和原核细胞的比较:
【详解】A、生物进化是由低等向高等进化,故在生命进行历程中原核细胞远比真核细胞出现得早,A正确;B、地表温度的下降与蓝细菌光合作用吸收CO2有直接关系,酶需要在适宜温度下发挥功能,B错误;
C、没有氧气的时候,地球上只存在厌氧生物,蓝细菌光合作用释放的氧气为真核生物的需氧呼吸创造条件,C正确;
D、蓝细菌具有藻蓝素和叶绿素,能进行光合作用,可以进行需氧呼吸,D正确;
故选B。
14. 下列哪项实例能够证明微量元素是生命活动所必需的( )
A. Mg2+是叶绿素的组成成分
B. 油菜缺少B时只开花不结果
C. 哺乳动物血液中Ca2+含量太低,会抽搐
D. 缺P会影响ATP的合成
【答案】B
【解析】
【分析】细胞中的元素约有20种,
其中基本元素:C、H、O、N;
大量元素有C、H、O、N、P、S、K、Ca、Mg等;
微量元素:Fe、Mn、B、Zn、M、Cu等。
【详解】A、Mg是叶绿素的组成成分,Mg是大量元素,不是微量元素,A错误;
B、B能刺激花粉的萌发和花粉管的伸长, 油菜缺少B时只开花不结果,B是微量元素,B正确;
C、哺乳动物血液中Ca2+含量太低,会抽搐,Ca是大量元素,不是微量元素,C错误;
D、P是组成ATP的元素之一,因此缺P会影响ATP的合成,但P是大量元素,不是微量元素,D错误。
故选B。
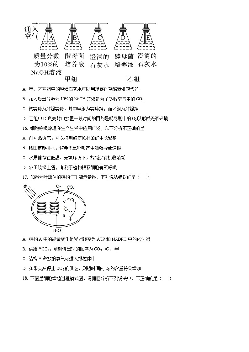
15. 为了探究酵母菌细胞呼吸的方式,某同学将实验材料和用具按如图所示安装好。以下关于该实验的说法,不正确的是( )
A. 甲、乙两组中的澄清石灰水可以用溴麝香草酚蓝溶液代替
B. 加入质量分数为10%的NaOH溶液是为了吸收空气中的CO2
C. 该实验为对照实验,其中甲组为实验组,而乙组为对照组
D. 乙组中D瓶先封口放置一段时间的目的是耗尽瓶中的O2以形成无氧环境
【答案】C
【解析】
【分析】分析实验装置图:装置甲探究的是酵母菌的有氧呼吸,其中质量分数为10%的NaOH溶液的作用是除去空气中的二氧化碳,澄清石灰水的作用是检测有氧呼吸产生的二氧化碳;装置乙探究的是酵母菌的无氧呼吸,其中澄清石灰水的作用是检测无氧呼吸产生的二氧化碳。
【详解】A、二氧化碳可用澄清石灰水检测,也可用溴麝香草酚蓝水溶液检测,因此甲、乙两组中的澄清石灰水可以用溴麝香草酚蓝水溶液代替,A正确;
B、由于空气中有CO2,所以加入质量分数为10%的NaOH溶液是为了吸收空气中的CO2,排除空气中二氧化碳对实验现象的干扰,B正确;
C、该实验为对比实验,甲组和乙组都是实验组,两者相互对照,C错误;
D、由于D瓶中的空气内含有少量氧气,所以乙组D瓶应封口放置一段时间,目的是消耗瓶中的氧气,以形成无氧的环境,然后再连通盛有澄清石灰水的锥形瓶,保证通入该瓶的二氧化碳是细胞无氧呼吸产生的,D正确。
故选C。
16. 细胞呼吸原理在生产生活中应用广泛,以下分析不正确的是
A. 创可贴透气,可以抑制破伤风杆菌的生长繁殖
B. 稻田定期排水,避免无氧呼吸产生酒精导致烂根
C. 水果储存在低温、无氧环境下,能减少有机物消耗
D. 农田疏松土壤,有利于植物根系细胞有氧呼吸
【答案】C
【解析】
【分析】根据题干可知,该题主要考查细胞呼吸在生产实践上应用原理,水稻稻田进行定期排水主要是为了减少根系的无氧呼吸,防止产生大量的酒精毒害植物根系,土壤松土也是对了加快空气的流通。
【详解】A、透气的创可贴可以使伤口附近的空气流通,从而抑制像破伤风杆菌等这种厌氧菌的生长繁殖,A正确;
B、稻田定期排水,可以抑制根细胞无氧呼吸产生酒精,导致烂根,B正确;
C、储存水果应该在相对低氧的环境中,有机物的消耗量最少,C错误;
D、给土壤松土,是为了是空气流通,从而促进根细胞的有氧呼吸,D正确;
故选C。
17. 如图为叶绿体的结构与功能示意图,下列说法错误的是( )
A. 结构A中的能量变化是光能转变为ATP和NADPH中的化学能
B. 供给14CO2,放射性出现的顺序为CO2→C3→甲
C. 结构A释放的氧气可进入线粒体中
D. 如果突然停止CO2的供应,则短时间内C3的含量将会增加
【答案】D
【解析】
【分析】叶绿体是由外膜、内膜、基质和基粒组成的,每个基粒都有一个个圆饼状的囊状结构堆叠而成的类囊体A,光反应阶段的化学反应是在类囊体的薄膜上进行的,暗反应阶段的化学反应是在叶绿体内的基质B中进行的。
【详解】A、结构A类囊体膜中的光反应能量变化是光能转变为ATP和NADPH中的化学能,A正确;
B、图中甲表示(CH2O),根据暗反应过程可知,暗反应中供给14CO2放射性出现的顺序为CO2→C3→甲(CH2O),B正确;
C、类囊体薄膜上释放的氧气可以进入线粒体参与呼吸作用,C正确;
D、如果突然停止CO2的供应,将导致暗反应中CO2的固定减弱,导致C3含量减少,D错误。
故选D。
【点睛】考查光合作用过程中的物质变化和能量变化、叶绿体的结构和功能,CO2浓度对光合作用的影响,识记光合作用的基本过程,进行D选项的分析。
18. 下图是细胞增殖过程模式图,请据图分析下列说法中,不正确的是( )
A. 图①所示的时期,细胞在显微镜下可清晰地看到染色体的形态和数目
B. 图②所示的时期,细胞内发生DNA分子的复制和有关蛋白质的合成
C. 图③所示的时期,细胞内的高尔基体的活动显著加强
D. 图④所示的时期,细胞中的DNA数目不变,但染色体数量加倍
【答案】B
【解析】
【分析】1、有丝分裂不同时期的特点:
(1)间期:进行DNA的复制和有关蛋白质的合成。
(2)前期:核膜、核仁逐渐解体消失,出现纺锤体和染色体。
(3)中期:染色体形态固定、数目清晰。
(4)后期:着丝点分裂,姐妹染色单体分开成为染色体,并均匀地移向两极。
(5)末期:核膜、核仁重建、纺锤体和染色体消失。
2、该模式图用方形表示的,是植物细胞增殖过程图。根据图中染色体形态和数目判断:①为有丝分裂中期,②为有丝分裂前期,③为有丝分裂末期,④为有丝分裂后期。
【详解】A、图①所示的细胞处于中期,此时染色体的着丝点排列在赤道板上,形态固定,数目清晰,在显微镜下可清晰地看到,A正确;
B、图②所示的细胞处于前期,而有丝分裂间期的细胞可发生DNA分子的复制和有关蛋白质的合成,B错误;
C、图③所示的细胞处于末期,由于要形成细胞壁,所以细胞内的高尔基体的活动显著加强,C正确;
D、图④所示的细胞处于后期,此时染色体的着丝点分裂,染色单体分开,形成子染色体,但DNA数目不变,染色体数量加倍,D正确。
故选B。
19. 下列各组生物中,具有细胞结构而没有核膜的是
A. SARS病毒、颤藻、念珠藻
B. 乳酸菌、蓝球藻、大肠杆菌
C. 鱼的红细胞、植物叶肉细胞
D. 人的皮肤上皮细胞、噬菌体
【答案】B
【解析】
【分析】1)常考的真核生物:绿藻、水绵、衣藻、真菌(如酵母菌、霉菌、蘑菇)、原生动物(如草履虫、变形虫)及动、植物;(2)常考的原核生物:蓝藻(如颤藻、发菜、念珠藻)、细菌(如乳酸菌、硝化细菌、大肠杆菌、肺炎双球菌等)、支原体、衣原体、放线菌;(3)此外,病毒既不是真核生物,也不是原核生物。
【详解】A、SARS病毒没有细胞结构,A错误;
B、细菌、蓝细菌、蓝球藻都属于原核生物,都没有核膜,B正确;
C、鱼的红细胞、植物叶肉细胞都属于真核细胞,都具有核膜,C错误;
D、噬菌体没有细胞结构,人的皮肤上皮细胞属于真核细胞,具有核膜,D错误。
故选B。
20. 下列物质合成时,不需要氮元素的是( )
A. 腺嘌呤核糖核苷酸B. 酪氨酸
C. 脂肪D. 叶绿素
【答案】C
【解析】
【分析】脂肪的元素组成是C、H、O,蛋白质的元素组成是C、H、O、N,糖类元素组成是C、H、O。
【详解】A、腺嘌呤核糖核苷酸中的腺嘌呤是含氮的碱基,因此合成腺嘌呤核糖核苷酸需要氮元素,A不符合题意;
B、酪氨酸是构成蛋白质的基本单位,元素组成是C、H、O、N,因此合成酪氨酸需要氮,B不符合题意;
C、脂肪元素组成是C、H、O,合成脂肪不需要氮,C符合题意;
D、叶绿素的元素组成是C、H、O、N、Mg,故合成叶绿素需要氮,D不符合题意。
故选C。
21. 下列有关细胞中物质和代谢的叙述,正确的是( )
A. 酶能降低化学反应的活化能,因此具有高效性
B. ATP断裂两个特殊化学键产生的腺苷—磷酸是合成DNA的原料
C. 人体细胞中的CO2一定在细胞器中产生
D. 老年人出现白发的原因是毛囊中黑色素细胞缺少酪氨酸酶
【答案】C
【解析】
【分析】酶是由活细胞产生的具有催化作用的有机物,绝大多数酶是蛋白质,极少数酶是RNA。酶的特性:高效性、专一性和作用条件温和的特性。酶促反应的原理:酶能降低化学反应的活化能。
ATP中文名称是腺苷三磷酸。ATP分子的结构可以简写为A—P~P~P,其中A代表腺苷,是由腺嘌呤与核糖结合而成的。P代表磷酸基团,~代表一种特殊的化学键。
有氧呼吸第二阶段的反应场所是线粒体(基质)。
【详解】A、酶能降低化学反应的活化能,因此具有催化性;与无机催化剂相比,酶降低化学反应活化能降低的更多,因此具有高效性,A错误;
B、ATP断裂两个特殊化学键产生的腺苷一磷酸也叫腺嘌呤核糖核苷酸,是合成RNA的原料,B错误;
C、人体细胞只有在有氧呼吸第二阶段才会产生CO2,有氧呼吸第二阶段的反应场所是线粒体(基质),因此CO2一定在线粒体这种细胞器中产生,C正确;
D、老年人出现白发的原因是毛囊中黑色素细胞酪氨酸酶活性降低,不是缺少酪氨酸酶,D错误。
故选C。
22. 无土栽培是指不用土壤而用营养液和其他附属设备栽培植物的方法,具有节约水、肥,提高产品品质等优点。下列叙述错误的是( )
A. 营养液应该含有植物生长所需的大量元素和微量元素
B. 营养液应加入蔗糖或葡萄糖以保证根的营养需求
C. 营养液应适时通O2以保证根细胞的正常呼吸作用
D. 营养液的成分及含量应根据不同植物的需求有所不同
【答案】B
【解析】
【分析】无土栽培指的是不用土壤,而是依据植物生活所需无机盐的种类和数量的多少,将无机盐按照一定的比例配成营养液,用营养液来培养植物。由于根所吸收的水分和无机盐来自于土壤,而土壤颗粒只是对植物起着固定作用,所以植物可以采取无土栽培的方式即用营养液来培育植物。无土栽培可以更合理的满足植物对各类无机盐的需要,具有产量高、不受季节限制、节约水肥、清洁无污染等优点。
【详解】A、无土栽培是一种不用天然土壤而采用含有植物生长发育必需元素的营养液来提供营养,使植物正常完成整个生命周期的栽培技术。因此营养液应该含有植物生长所需的大量元素和微量元素,A正确;
B、植物不能直接吸收有机物,因此无需提供蔗糖或葡萄糖,B错误;
C、营养液应适时通O2以保证根细胞的正常呼吸作用,从而为根的生长和主动运输吸收营养物质提供能量,C正确;
D、不同植物对营养成分的需求不同,因此营养液的成分及含量应根据不同植物的需求有所不同,D正确。
故选B。
23. 人的肌肉组织分为快肌纤维和慢肌纤维两种,快肌纤维几乎不含有线粒体,与短跑等剧烈运动有关;慢肌纤维与慢跑等有氧运动有关。下列叙述错误的是( )
A. 慢跑时慢肌纤维产生的ATP,主要来自于线粒体内膜
B. 短跑时快肌纤维无氧呼吸产生乳酸,故产生酸痛感觉
C. 两种肌纤维均可在细胞质基质中产生丙酮酸、[H]和ATP
D. 消耗等摩尔葡萄糖,快肌纤维比慢肌纤维产生的ATP多
【答案】D
【解析】
【分析】有氧呼吸和无氧呼吸的第一阶段相同,都是葡萄糖酵解产生丙酮酸、还原氢,同时合成少量ATP,发生在细胞中基质中;有氧呼吸的第二阶段发生在线粒体基质中,该过程的物质变化是丙酮酸和水结合在相关酶的作用下产生二氧化碳和还原氢,同时释放少量的能量;有氧呼吸的第三阶段发生在线粒体内膜上,其物质变化是前两个阶段产生的还原氢和氧气结合生成水,同时释放出大量的能量;无氧呼吸的第二阶段是丙酮酸在细胞质基质中在相关酶的催化下变成乳酸或酒精和二氧化碳,该过程总没有能量的释放。
题意分析,快肌纤维几乎不含有线粒体,因此主要进行无氧呼吸,慢肌纤维与慢跑等有氧运动有关,因此慢肌纤维含有线粒体,主要进行有氧呼吸;快肌纤维进行无氧呼吸,产物是乳酸,由于乳酸中含有大量的能量未被释放出来,因此1ml葡萄糖氧化分解,快肌纤维释放的能量少,慢肌纤维进行有氧呼吸,有氧呼吸过程产生的能量多,因此1ml葡萄糖氧化分解,慢肌纤维释放的能量多。
【详解】A、慢肌纤维与慢跑等有氧运动有关,有氧呼吸产生的ATP主要来自于有氧呼吸的第三阶段,该过程的场所是线粒体内膜,因此,慢跑时慢肌纤维产生的ATP主要来自于线粒体内膜,A正确;
B、肌纤维含有的线粒体少,与短跑等剧烈运动有关,据此可推测,短跑时快肌纤维进行无氧呼吸,进而产生大量乳酸,B正确;
C、细胞质基质中产生丙酮酸、[H]和ATP的过程为有氧呼吸和无氧呼吸共有的阶段,因此,两种肌纤维均可在细胞质基质中产生丙酮酸、[H]和ATP,C正确;
D、快肌纤维中线粒体少,其中主要发生无氧呼吸,而慢肌纤维中进行的主要是有氧呼吸,有氧呼吸与无氧呼吸相比,消耗等量的葡萄糖,有氧呼吸产生的能量比无氧呼吸多得多,因此,快肌纤维比慢肌纤维产生的能量要少得多,D错误。
故选D。
24. 图甲为叶绿体结构模式图,图乙是从图甲中取出的部分结构放大图。下列叙述错误的是( )
A. 图乙所示结构取自图甲中的③,叶绿体以此形式扩大膜的面积
B. 与光合作用有关的酶全部分布在图乙所示结构上
C. 图乙光合色素中,叶绿素主要吸收蓝紫光和红光
D. 图甲中④是消耗[H]和ATP的场所
【答案】B
【解析】
【分析】甲图表示叶绿体的结构,①是叶绿体外膜,②是叶绿体内膜,③是类囊体薄膜,④是叶绿体基质;乙图是类囊体薄膜。
【详解】A、甲图③是类囊体薄膜,乙图含有光合色素,光合色素分布在类囊体薄膜上,所以乙图也是类囊体薄膜,类囊体堆叠成基粒,叶绿体以此形式扩大膜的面积,A正确;
B、光合作用分为光反应和暗反应阶段,光反应场所是类囊体薄膜,类囊体薄膜上含有光反应所需的酶,暗反应场所是叶绿体基质,与暗反应有关的酶分布在叶绿体基质中,B错误;
C、图乙光合色素包括叶绿素和类胡萝卜素,叶绿素主要吸收蓝紫光和红光,C正确;
D、图甲中④是叶绿体基质,是暗反应场所,消耗[H]和ATP的场所,D正确。
故选B。
25. 图为细胞周期示意图,下列叙述错误的是( )
A. A→A表示一个细胞周期
B. A→E表示分裂期
C. D→C是观察染色体形态最好的时期
D. C→B的时期会发生着丝粒分裂
【答案】B
【解析】
【分析】1、细胞周期:指连续分裂的细胞,从一次分裂完成开始到下一次分裂结束所经历的全过程。
2、分析题图:A→E表示分裂间期,E→A表示分裂期。
【详解】A、细胞周期是指连续分裂的细胞,从一次分裂完成开始到下一次分裂结束所经历的全过程,因此A→A表示一个细胞周期,A正确;
B、A→E表示分裂间期,B错误;
C、D→C是分裂中期,此时染色体形态固定,数目清晰,是观察染色体形态最好的时期,C正确;
D、C→B是分裂后期,会发生着丝粒分裂,姐妹染色单体分开形成单独的染色体,D正确。
故选B。
26. 在生物体的有性生殖过程中,精子和卵细胞通常要融合在一起形成受精卵,再发育成新个体。下列叙述正确的是( )
A. 双胞胎是由一个卵子和两个精子同时受精形成
B. 受精卵中的DNA一半来自父方,一半来自母方
C. 精子和卵细胞的随机结合与后代遗传多样性无关
D. 新个体的发育过程中离不开细胞的增殖和分化
【答案】D
【解析】
【分析】受精作用是指在生物体的有性生殖过程中,精子和卵细胞通常要融合在一起,才能发育成新个体。精子与卵细胞融合成为受精卵的过程。在受精作用进行时,通常是精子的头部进入卵细胞。尾部留在外面。紧接着,在卵细胞细胞膜的外面出现一层特殊的膜,以阻止其他精子再进入。精子的头部进入卵细胞后不久,里面的细胞核就与卵细胞的细胞核相遇,使彼此的染色体会合在一起。这样,受精卵中的染色体数目又恢复到体细胞中的数目,其中有一半的染色体来自精子(父方),另一半来自卵细胞(母方)。
【详解】A、一个卵子不能与两个精子同时受精,A错误;
B、受精卵细胞质中的DNA来自母方,而核DNA一半来自父方,一半来自母方,B错误;
C、精子和卵细胞的随机结合与后代遗传多样性有关,C错误;
D、受精卵分裂分化产生新个体,新个体的发育过程中离不开细胞的增殖和分化,D正确。
故选D。
27. 如图是某二倍体生物体内某个细胞连续变化的过程图。下列说法错误的是 ( )
A. 该二倍体生物是雌性动物
B. 丁细胞可能是卵细胞
C. 甲细胞中具有4个染色体组
D. 图示涉及两种分裂方式和至少三次细胞分裂
【答案】B
【解析】
【分析】由题文描述和图示信息可知:该题考查学生对有丝分裂、减数分裂等相关知识的理解和掌握情况。
【详解】乙细胞呈现的特点是:同源染色体分离,处于减数第一次分裂后期,又因其细胞膜从偏向细胞一极的部位向内凹陷,所以是初级卵母细胞,该二倍体生物是雌性动物,A正确;丙细胞不含同源染色体,且每条染色体的着丝点排列在赤道板上,处于减数第二次分裂中期,再结合乙细胞中的染色体的形态及其行为特点可推知:丙细胞为次级卵母细胞,与丙细胞同时产生的(第一)极体经过减数第二次分裂后形成的极体为丁细胞所示,B错误;甲细胞含有同源染色体,呈现的特点是:着丝点分裂后形成的两条子染色体分别移向细胞两极,据此可判断处于有丝分裂后期,因此甲细胞中具有4个染色体组,C正确;综上分析,图示涉及两种分裂方式(有丝分裂与减数分裂)和至少三次细胞分裂(一次有丝分裂、减数第一次分裂与减数第二次分裂各一次),D正确。
【点睛】若要正确解答本题,需要熟记并掌握细胞有丝分裂和减数分裂不同时期的特点,准确判断图示细胞所处的时期,进而分析判断各选项。
28. 如图是一个含有三对等位基因(用A、a,B、b,C、c表示,三对等位基因位于三对同源染色体上,不考虑交叉互换)的精原细胞进行减数分裂的简图。如果细胞Ⅱ的基因型为abc,那么细胞Ⅰ的基因型为( )
A. AabbccB. ABC
C. AaBbCcD. AABBCC
【答案】D
【解析】
【分析】分析:基因控制生物的性状,植物的三对相对性状是由三对等位基因控制的。减数第一次分裂与减数第二次分裂的比较。在没有发生基因突变和染色体交叉互换的情况下,一个精原细胞产生的四个生殖两两相同,同一个次级性母细胞产生的两个精子是相同的。
【详解】不考虑交叉互换,精原细胞经过减数第一次分裂,同源染色体分离,形成的两个次级精母细胞中无同源染色体,次级精母细胞经过减数第二次分裂各形成两个基因型相同的细胞,若细胞Ⅱ的基因型为abc,则细胞Ⅰ分裂形成的两个细胞的基因型均为ABC,所以细胞Ⅰ的基因型为AABBCC。
故选D。
29. 进行有性生殖的高等动物的三个生理过程如图所示,则①、②、③分别为( )
A. 有丝分裂、减数分裂、受精作用B. 有丝分裂、受精作用、减数分裂
C. 受精作用、减数分裂、有丝分裂D. 减数分裂、受精作用、有丝分裂
【答案】C
【解析】
【分析】生物体经过减数分裂形成配子,雌雄配子结合形成合子,合子通过有丝分裂形成个体。
【详解】①配子结合形成合子的过程称为受精作用;②生物体通过减数分裂形成配子;③受精卵通过有丝分裂和细胞分化形成生物体。因此①②③分别为受精作用、减数分裂、有丝分裂。
故选C。
30. 下图是某哺乳动物细胞分裂不同时期的图像,相关叙述正确的是( )
A. 细胞①中基因A经交叉互换产生B. 细胞②中可能发生等位基因分离
C. 细胞③中含有2个四分体D. 细胞④中含有2对同源染色体
【答案】B
【解析】
【分析】图示分析:①同源染色体联会配对,处于MⅠ前期图像;②同源染色体分离,非同源染色体自由组合,处于MⅠ后期;③细胞中有同源染色体,没有联会,且着丝点处在细胞中央,属于有丝分裂的中期;④细胞中无染色单体,且细胞膜像内凹陷,细胞一极无同源染色体,属于MⅡ后期。
【详解】A、不知道此动物的基因型,则细胞①中基因A可能由交叉互换产生或者基因突变产生,A错误;
B、细胞②处于MⅠ后期,同源染色体上的等位基因随着同源分离而分离,B正确;
C、细胞③处于有丝分裂中期,无四分体,C错误;
D、细胞④属于MⅡ后期,细胞中无同源染色体,D错误。
故选B。
【点睛】
二、解答题(每空1分,共计40分)
31. 下图是人体细胞的细胞核结构示意图,标号①—④表示有关结构。
(1)①是___,在人体细胞中与其膜磷脂分子层数相同的细胞器有___。可将①与细胞膜连在一起的细胞器是___。
(2)若该细胞是肝细胞,与人口腔上皮细胞相比,其细胞核上④数量多,原因是___。
(3)图中结构②是核仁,其功能是___。细胞核内行使遗传功能的结构是___。
(4)染色体是真核细胞遗传物质的主要载体,其原因是___。
(5)全面阐述细胞核的功能___。
【答案】(1) ①. 核膜 ②. 线粒体 ③. 内质网
(2)人肝细胞比口腔上皮细胞生理活动旺盛,细胞核与细胞质之间需要进行更频繁的物质交换和信息交流
(3) ①. 与某种RNA的合成及核糖体的形成有关 ②. 染色质
(4)真核细胞的遗传物质是DNA,DNA主要分布在染色体上
(5)细胞核是遗传信息库,是细胞代谢和遗传的控制中心
【解析】
【分析】细胞核是真核细胞内最大、最重要的细胞结构,是细胞遗传与代谢的调控中心,是真核细胞区别于原核细胞最显著的标志之一(极少数真核细胞无细胞核,如哺乳动物的成熟的红细胞,高等植物成熟的筛管细胞等)。
【小问1详解】
①是核膜,含有2层膜,4层磷脂分子;在人体细胞中与其膜磷脂分子层数相同的细胞器有线粒体;内质网内连核膜,外连质膜。
【小问2详解】
人肝细胞比口腔上皮细胞生理活动旺盛。细胞核与细胞质之间需要进行更频繁的物质交换和信息交流,因此若该细胞是肝细胞,与人口腔上皮细胞相比,其细胞核上④核孔数量多。
【小问3详解】
核仁与某种RNA的合成及核糖体的形成有关;染色质是遗传物质的载体,存在于细胞核内,能行使遗传功能。
【小问4详解】
染色质主要是DNA和蛋白质组成,DNA是细胞的遗传物质,主要存在于细胞核中,在线粒体、叶绿体中也存在少量DNA,因此染色体是真核细胞遗传物质的主要载体。
【小问5详解】
细胞核中含有遗传物质,是遗传信息库,是细胞代谢和遗传的控制中心。
32. 下图表示分泌蛋白合成、加工和分泌的过程。请据图作答:
(1)不同的物质X在结构上的区别为______;物质X与核酸共有的组成元素是______;物质X进入细胞后,依次经过核糖体、______、______、细胞膜结构,最后分泌到细胞外。
(2)从细胞器的组成成分:蛋白质、脂质、核酸的角度分析,a、b、c、d共有的成分是______;b、c不含有而a、d含有的成分是______。
(3)图中参与构成生物膜系统的细胞器有______(填图中字母);研究图示生理过程一般采用的方法是______。
【答案】(1) ①. R基不同 ②. C、H、O、N ③. 内质网 ④. 高尔基体
(2) ①. 蛋白质 ②. 核酸
(3) ①. b、c、d ②. 放射性同位素标记法(同位素示踪法)
【解析】
【分析】分泌蛋白最初是在游离的核糖体上合成一段肽链,然后转移至内质网继续合成和加工,形成有一定空间结构的蛋白质。内质网可以“出芽”,也就是鼓出由膜形成的囊泡,包裹着要运输的蛋白质,离开内质网,到达高尔基体,与高尔基体膜融合,囊泡膜成为高尔基体膜的一部分,高尔基体还能对蛋白质做进一步的加工,然后形成包裹着蛋白质的囊泡。囊泡移动到细胞膜与细胞膜融合,将蛋白质分泌到细胞外。
【小问1详解】
物质X是合成蛋白质的原料,是氨基酸,不同的氨基酸在结构上的区别是R基的不同。氨基酸的组成元素是C、H、O、N,核酸的组成元素是C、H、O、N、P,因此物质X与核酸共有的组成元素是C、H、O、N。根据分泌蛋白的形成过程,物质X进入细胞后,依次经过核糖体(合成肽链)、内质网(继续合成肽链并加工)、高尔基体(对来自内质网的蛋白质进行加工、分类和包装)、细胞膜结构(参与分泌蛋白的分泌),最后分泌到细胞外。
【小问2详解】
a、b、c、d依次为核糖体、内质网、高尔基体、线粒体,核糖体是无膜的细胞器,内质网、高尔基体、线粒体都是具膜的细胞器,生物膜的组成成分主要是磷脂和蛋白质,核糖体是由RNA和蛋白质组成的,因此从细胞器的组成成分-蛋白质、脂质、核酸的角度分析,a、b、c、d共有的成分是蛋白质,线粒体含有少量DNA和RNA,而内质网、高尔基体不含核酸,因此b、c不含有而a、d含有的成分是核酸。
【小问3详解】
生物膜系统包括细胞膜、核膜和细胞器膜等结构,图中参与构成生物膜系统的细胞器有b、c、d,研究图示生理过程一般采用的方法是放射性同位素标记法。
33. 下图表示将某绿色植物放在密闭且透明的容器内,在弱光和适宜的温度条件下培养,植株吸收或生成CO2的速率。回答下列问题:
(1)植物光合作用速率降低,主要因素是___________________________,该过程中植物叶肉细胞内C5的量___________________(填“不变”、“增加”或“减少”),C3的量_________________(填“不变”、“增加”或“减少”),叶绿体中ATP的量________________(填“不变”、“增加”或“减少”)。
(2)T1时刻,该植物的净光合速率为_______________mg·h-1,T2时刻,该植株体内的有机物含量在______________________(填“不变”“增加”或“减少”),T3时刻,该植物叶肉细胞呼吸速率______________(填“等于”“大于”或“小于”)光合速率。
(3)若升高光照强度,则T3时刻在坐标轴上的相应位置将_________________(填“左”或“右”)移。
【答案】(1) ①. CO2浓度降低 ②. 增加 ③. 减少 ④. 增加
(2) ①. 10 ②. 增加 ③. 等于
(3)左
【解析】
【分析】1、在一定时间内,容器内CO2含量随着时间的推移而逐渐下降,这说明植株利用CO2,进行光合作用并释放O2;随着容器内的CO2被利用,CO2含量越来越低,光合作用越来越弱。据图分析:实线表示二氧化碳的吸收速率,即净光合速率,虚线表示二氧化碳的产生速率,即呼吸速率。总光合速率=净光合速率+呼吸速率。
2、二氧化碳浓度对光合作用的影响:在一定范围内,光合作用强度随二氧化碳浓度的增加而增强。当二氧化碳浓度增加到一定的值,光合作用强度不再增强。
3、光照强度对光合作用的影响:在一定范围内,光合作用强度随光照强度的增加而增强。当光照强度增加到一定的值,光合作用强度不再增强。
【小问1详解】
由分析可知,将某绿色植物放在密闭且透明的容器内,容器内CO2含量随着时间的推移而逐渐下降,导致植物的光合作用速率降低,故CO2浓度降低是植物光合作用速率降低的主要因素。CO2浓度降低,CO2被C5固定形成的C3减少,则消耗的C5减少,故C5的含量将增加;由于C3减少,消耗光反应产生的NADPH和ATP减少,故叶绿体中ATP的量将增加。
小问2详解】
实线表示二氧化碳的吸收速率,即净光合速率,故T1时刻,该植物的净光合速率为10mg·h-1;T2时刻,该植物净光合速率大于0,有有机物的积累,故该植株体内的有机物含量在增加;T3时刻,该植物的二氧化碳的吸收速率为0,故植株的光合速率等于呼吸速率。
【小问3详解】
图示植物是在弱光条件下培养的实验结果,若升高光照强度,光合强度增强,二者的平衡时间将缩短,故T3时刻在坐标轴上的相应位置将左移。
【点睛】本题主要考查了植物光合作用过程中物质变化以及影响光合作用的因素,要求考生能正确分析图形,能获取有效信息,再结合所学知识正确答题。
34. 下图甲是某种植物细胞有丝分裂部分过程示意图,图乙是该植物不同细胞在分裂过程中细胞核中染色体与DNA分子数的柱形图。据图回答下列有关问题:
(1)将图甲中细胞分裂过程按时间顺序排列出来______。该细胞分裂完成后,一个子细胞内的染色体数为______条。
(2)图甲中的A对应乙图中的第______组柱形图;图甲中的C对应乙图中的第______组柱形图
(3)着丝点分裂发生在甲图中的______(字母)时期,此时细胞中的染色单体数为______条。
(4)与动物细胞相比,植物细胞有丝分裂末期出现的特有结构为______。
(5)最适合观察染色体数目形态在甲图中的______(字母)时期
【答案】(1) ①. B→A→C ②. 4
(2) ①. 2 ②. 3
(3) ①. C ②. 0
(4)细胞板 (5)A
【解析】
【分析】分析题图:图甲中,A细胞处于有丝分裂后期;B细胞处于有丝分裂前期,C图细胞处于有丝分裂后期。图乙:1中染色体数为2N,染色体数:DNA分子数=1:1,是正常体细胞;2中染色体数为2N,染色体数:DNA分子数=1:2,是处于有丝分裂前期、中期的细胞;3中染色体数为4N,染色体数:DNA分子数=1:1,是处于有丝分裂后期的细胞。
【小问1详解】
图甲中,A细胞含有同源染色体,且着丝点排布于细胞中央的赤道板,是有丝分裂后期;B细胞含有同源染色体,且染色体散乱分布与细胞中,是有丝分裂前期,C图细胞含有同源染色体,且着丝点分裂,姐妹染色单体分离,处于有丝分裂后期故顺序为B前期→A中期→C后期。C细胞中染色体数目为8条,分裂形成的子细胞中染色体数目减半,因此一个子细胞内的染色体数为4条。
【小问2详解】
乙图1组表示染色体还没有复制,为间期DNA复制前期;2组表示1条染色体含2个单体和2个DNA,为前期和中期;3组表示细胞染色体和DNA数目都增倍,为有丝分裂后期。故甲图A中期对应乙图2组,图甲中的C对应乙图中的第3组柱形图。
【小问3详解】
着丝点分裂发生在甲图中的C有丝分裂后期,单体分离成为染色体移向细胞两极,染色单体数目为0。
【小问4详解】
植物细胞有细胞壁,在有丝分裂末期细胞中央出现细胞板,向四周扩展形成新细胞壁。
【小问5详解】
有丝分裂中期染色体形态固定、数目清晰,是最适合观察染色体数目形态的时期,即图甲中的A时期。
35. 图甲为某动物体内细胞分裂的图像,图乙和图丙表示分裂过程中相关物质或结构的数量变化。请回答下列问题:
(1)图甲细胞1中有______对同源染色体,对应图乙的______段。据图可知该动物的性别是______,理由是______。
(2)图乙GH段出现的原因是______。图乙中HI表示______时期。
(3)图丙a、b、c中表示染色体数目的是______;图丙“II→I”过程中染色体的行为是______。
【答案】(1) ①. 4 ②. CD ③. 雌性 ④. 甲图中细胞3胞质不均等分裂,属于初级卵母细胞
(2) ①. 同源染色体分离,并分别进入两个子细胞中 ②. 减数第二次分裂的前、中、后、末
(3) ①. a ②. 着丝粒分裂,姐妹染色单体分开,成为两条染色体,分别移向细胞两极
【解析】
【分析】甲图中细胞1为有丝分裂后期,2为有丝分裂产生的子细胞,3为减数第一次分裂后期,4为其子细胞。图丙a为染色体,b为染色单体,c为DNA分子。
【小问1详解】
细胞1为有丝分裂后期,染色体数是体细胞的二倍,两极含有的染色体相同,因此细胞1中含有4对同源染色体,对应图乙的CD段。细胞3同源染色体分离,细胞质不均等分裂,为初级卵母细胞,故该动物为雌性。
【小问2详解】
图乙中GH段同源染色体对数由2减为0,原因是同源染色体分离,并分别进入两个子细胞中。图乙中HI表示没有同源染色体的减数第二次分裂前、中、后和末期。
【小问3详解】比较项目
原核细胞
真核细胞
大小
较小
较大
主要区别
无以核膜为界限的细胞核,有拟核
有以核膜为界限的细胞核
细胞壁
有,主要成分是糖类和蛋白质
植物细胞有,主要成分是纤维素和果胶;动物细胞无;真菌细胞有,主要成分为多糖
生物膜系统
无生物膜系统
有生物膜系统
细胞质
有核糖体,无其他细胞器
有核糖体和其他细胞器
DNA存
在形式
拟核中:大型环状、裸露
质粒中:小型环状、裸露
细胞核中:和蛋白质形成染色体
细胞质中:在线粒体、叶绿体中裸露存在
增殖方式
二分裂
无丝分裂、有丝分裂、减数分裂
可遗传变异方式
基因突变
基因突变、基因重组、染色体变异
相关试卷
这是一份2023-2024学年宁夏固原市第五中学高一上学期9月月考生物试题含答案,文件包含宁夏固原市第五中学2023-2024学年高一上学期9月月考生物试题原卷版docx、宁夏固原市第五中学2023-2024学年高一上学期9月月考生物试题Word版含解析docx等2份试卷配套教学资源,其中试卷共36页, 欢迎下载使用。
这是一份宁夏固原市第五中学2023-2024学年高三上学期第一次月考生物试题(Word版附解析),共23页。试卷主要包含了选择题,解答题等内容,欢迎下载使用。
这是一份宁夏固原市第五中学2023-2024学年高一上学期9月月考生物试题(Word版附解析),共20页。试卷主要包含了选择题,非选择题等内容,欢迎下载使用。

